eTWST:为提高吞咽困难筛查准确性而对定时吞水试验进行的扩展。

IF 3 3区 医学 Q1 OTORHINOLARYNGOLOGY
Dysphagia Pub Date : 2025-08-01 Epub Date: 2024-11-09 DOI:10.1007/s00455-024-10778-z
Louise Brage, Fredrik Nylén, Patricia Hägglund, Thorbjörn Holmlund
{"title":"eTWST:为提高吞咽困难筛查准确性而对定时吞水试验进行的扩展。","authors":"Louise Brage, Fredrik Nylén, Patricia Hägglund, Thorbjörn Holmlund","doi":"10.1007/s00455-024-10778-z","DOIUrl":null,"url":null,"abstract":"<p><p>We aimed to fine-tuning the Timed Water Swallow Test (TWST) screening procedure to provide the most reliable prediction of the Flexible Endoscopic Evaluation of Swallowing (FEES) assessment outcomes, with age, sex, and the presence of clinical signs of dysphagia being considered in the assessment. Participants were healthy people and patients with suspected dysphagia. TWST performance and participants' reported dysphagia symptoms were assessed in terms of their utility in predicting the outcome of a FEES assessment the same day. The FEES assessors were blinded to the nature of the TWST performance. The water swallowing capacity levels and clinical observations during a screening performance that were indicative of dysphagia/no symptoms in FEES were determined. Convergent validity was assessed as the agreement with the Functional Oral Intake Scale (FOIS) in the FEES assessment. TWST predicted FEES findings (aspiration and dysphagia) with a sensitivity of 72 and 45% and a specificity of 75% and 80%, respectively. Extended analysis of the TWST procedure (eTWST) identified aspiration (sensitivity = 92%, specificity = 62%) and dysphagia (sensitivity = 70%, and specificity = 72%) more accurately and showed a high correlation with FOIS (ɸ = 0.37). Excellent inter-rater reliability was further observed (Kw = 0.83). The extended evaluation of TWST performance has superior criterion validity to that of TWST. eTWST displayed high convergent validity and excellent interrater reliability. We therefore believe that eTWST can be highly relevant for clinical dysphagia screening.</p>","PeriodicalId":11508,"journal":{"name":"Dysphagia","volume":" ","pages":"801-810"},"PeriodicalIF":3.0000,"publicationDate":"2025-08-01","publicationTypes":"Journal Article","fieldsOfStudy":null,"isOpenAccess":false,"openAccessPdf":"https://www.ncbi.nlm.nih.gov/pmc/articles/PMC12328515/pdf/","citationCount":"0","resultStr":"{\"title\":\"eTWST: An Extension to the Timed Water Swallow Test for Increased Dysphagia Screening Accuracy.\",\"authors\":\"Louise Brage, Fredrik Nylén, Patricia Hägglund, Thorbjörn Holmlund\",\"doi\":\"10.1007/s00455-024-10778-z\",\"DOIUrl\":null,\"url\":null,\"abstract\":\"<p><p>We aimed to fine-tuning the Timed Water Swallow Test (TWST) screening procedure to provide the most reliable prediction of the Flexible Endoscopic Evaluation of Swallowing (FEES) assessment outcomes, with age, sex, and the presence of clinical signs of dysphagia being considered in the assessment. Participants were healthy people and patients with suspected dysphagia. TWST performance and participants' reported dysphagia symptoms were assessed in terms of their utility in predicting the outcome of a FEES assessment the same day. The FEES assessors were blinded to the nature of the TWST performance. The water swallowing capacity levels and clinical observations during a screening performance that were indicative of dysphagia/no symptoms in FEES were determined. Convergent validity was assessed as the agreement with the Functional Oral Intake Scale (FOIS) in the FEES assessment. TWST predicted FEES findings (aspiration and dysphagia) with a sensitivity of 72 and 45% and a specificity of 75% and 80%, respectively. Extended analysis of the TWST procedure (eTWST) identified aspiration (sensitivity = 92%, specificity = 62%) and dysphagia (sensitivity = 70%, and specificity = 72%) more accurately and showed a high correlation with FOIS (ɸ = 0.37). Excellent inter-rater reliability was further observed (Kw = 0.83). The extended evaluation of TWST performance has superior criterion validity to that of TWST. eTWST displayed high convergent validity and excellent interrater reliability. We therefore believe that eTWST can be highly relevant for clinical dysphagia screening.</p>\",\"PeriodicalId\":11508,\"journal\":{\"name\":\"Dysphagia\",\"volume\":\" \",\"pages\":\"801-810\"},\"PeriodicalIF\":3.0000,\"publicationDate\":\"2025-08-01\",\"publicationTypes\":\"Journal Article\",\"fieldsOfStudy\":null,\"isOpenAccess\":false,\"openAccessPdf\":\"https://www.ncbi.nlm.nih.gov/pmc/articles/PMC12328515/pdf/\",\"citationCount\":\"0\",\"resultStr\":null,\"platform\":\"Semanticscholar\",\"paperid\":null,\"PeriodicalName\":\"Dysphagia\",\"FirstCategoryId\":\"3\",\"ListUrlMain\":\"https://doi.org/10.1007/s00455-024-10778-z\",\"RegionNum\":3,\"RegionCategory\":\"医学\",\"ArticlePicture\":[],\"TitleCN\":null,\"AbstractTextCN\":null,\"PMCID\":null,\"EPubDate\":\"2024/11/9 0:00:00\",\"PubModel\":\"Epub\",\"JCR\":\"Q1\",\"JCRName\":\"OTORHINOLARYNGOLOGY\",\"Score\":null,\"Total\":0}","platform":"Semanticscholar","paperid":null,"PeriodicalName":"Dysphagia","FirstCategoryId":"3","ListUrlMain":"https://doi.org/10.1007/s00455-024-10778-z","RegionNum":3,"RegionCategory":"医学","ArticlePicture":[],"TitleCN":null,"AbstractTextCN":null,"PMCID":null,"EPubDate":"2024/11/9 0:00:00","PubModel":"Epub","JCR":"Q1","JCRName":"OTORHINOLARYNGOLOGY","Score":null,"Total":0}
引用次数: 0

摘要

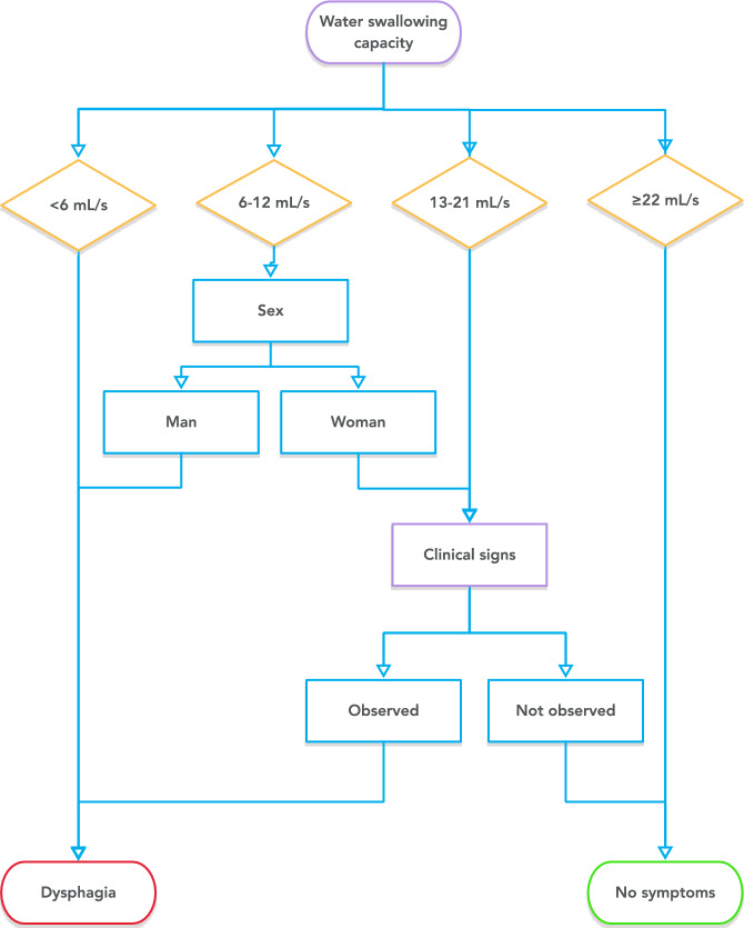
我们的目的是对定时饮水吞咽试验(TWST)筛查程序进行微调,以便最可靠地预测灵活内窥镜吞咽评估(FEES)的结果,同时在评估中考虑年龄、性别和是否存在吞咽困难的临床症状。参与者包括健康人和疑似吞咽困难患者。我们对 TWST 的表现和参与者报告的吞咽困难症状进行了评估,以确定它们在预测当天的 FEES 评估结果时是否有用。FEES 评估人员对 TWST 表现的性质是盲测。确定在 FEES 筛查过程中表明吞咽困难/无症状的吞水能力水平和临床观察结果。在 FEES 评估中,通过与功能性口腔摄入量表 (FOIS) 的一致性来评估收敛有效性。TWST 预测 FEES 结果(吸入和吞咽困难)的灵敏度分别为 72% 和 45%,特异度分别为 75% 和 80%。对 TWST 程序的扩展分析(eTWST)能更准确地识别吸入(灵敏度 = 92%,特异度 = 62%)和吞咽困难(灵敏度 = 70%,特异度 = 72%),并与 FOIS 显示出高度相关性(ɸ = 0.37)。评分者之间的可靠性也非常高(Kw = 0.83)。对 TWST 表现的扩展评估比 TWST 具有更高的标准效度。因此,我们认为 eTWST 可用于临床吞咽困难筛查。
本文章由计算机程序翻译,如有差异,请以英文原文为准。

eTWST: An Extension to the Timed Water Swallow Test for Increased Dysphagia Screening Accuracy.

eTWST: An Extension to the Timed Water Swallow Test for Increased Dysphagia Screening Accuracy.

eTWST: An Extension to the Timed Water Swallow Test for Increased Dysphagia Screening Accuracy.

eTWST: An Extension to the Timed Water Swallow Test for Increased Dysphagia Screening Accuracy.

eTWST: An Extension to the Timed Water Swallow Test for Increased Dysphagia Screening Accuracy.

We aimed to fine-tuning the Timed Water Swallow Test (TWST) screening procedure to provide the most reliable prediction of the Flexible Endoscopic Evaluation of Swallowing (FEES) assessment outcomes, with age, sex, and the presence of clinical signs of dysphagia being considered in the assessment. Participants were healthy people and patients with suspected dysphagia. TWST performance and participants' reported dysphagia symptoms were assessed in terms of their utility in predicting the outcome of a FEES assessment the same day. The FEES assessors were blinded to the nature of the TWST performance. The water swallowing capacity levels and clinical observations during a screening performance that were indicative of dysphagia/no symptoms in FEES were determined. Convergent validity was assessed as the agreement with the Functional Oral Intake Scale (FOIS) in the FEES assessment. TWST predicted FEES findings (aspiration and dysphagia) with a sensitivity of 72 and 45% and a specificity of 75% and 80%, respectively. Extended analysis of the TWST procedure (eTWST) identified aspiration (sensitivity = 92%, specificity = 62%) and dysphagia (sensitivity = 70%, and specificity = 72%) more accurately and showed a high correlation with FOIS (ɸ = 0.37). Excellent inter-rater reliability was further observed (Kw = 0.83). The extended evaluation of TWST performance has superior criterion validity to that of TWST. eTWST displayed high convergent validity and excellent interrater reliability. We therefore believe that eTWST can be highly relevant for clinical dysphagia screening.

求助全文
通过发布文献求助,成功后即可免费获取论文全文。 去求助
来源期刊
Dysphagia
Dysphagia 医学-耳鼻喉科学
CiteScore
4.90
自引率
15.40%
发文量
149
审稿时长
6-12 weeks
期刊介绍: Dysphagia aims to serve as a voice for the benefit of the patient. The journal is devoted exclusively to swallowing and its disorders. The purpose of the journal is to provide a source of information to the flourishing dysphagia community. Over the past years, the field of dysphagia has grown rapidly, and the community of dysphagia researchers have galvanized with ambition to represent dysphagia patients. In addition to covering a myriad of disciplines in medicine and speech pathology, the following topics are also covered, but are not limited to: bio-engineering, deglutition, esophageal motility, immunology, and neuro-gastroenterology. The journal aims to foster a growing need for further dysphagia investigation, to disseminate knowledge through research, and to stimulate communication among interested professionals. The journal publishes original papers, technical and instrumental notes, letters to the editor, and review articles.
×
引用
GB/T 7714-2015
复制
MLA
复制
APA
复制
导出至
BibTeX EndNote RefMan NoteFirst NoteExpress
×
提示
您的信息不完整,为了账户安全,请先补充。
现在去补充
×
提示
您因"违规操作"
具体请查看互助需知
我知道了
×
提示
确定
请完成安全验证×
copy
已复制链接
快去分享给好友吧!
我知道了
右上角分享
点击右上角分享
0
联系我们:info@booksci.cn Book学术提供免费学术资源搜索服务,方便国内外学者检索中英文文献。致力于提供最便捷和优质的服务体验。 Copyright © 2023 布克学术 All rights reserved.
京ICP备2023020795号-1
ghs 京公网安备 11010802042870号
Book学术文献互助
Book学术文献互助群
群 号:604180095
Book学术官方微信