来自人类化学衍生肝祖细胞的外泌体在缓解肝损伤方面的功效:一项临床前实验研究。

IF 1.6 4区 医学 Q3 SURGERY
Min Kim, Tae Hun Kim, Elsy Soraya Silva Salas, Soyoung Jeon, Ji Hyun Shin, Dongho Choi
{"title":"来自人类化学衍生肝祖细胞的外泌体在缓解肝损伤方面的功效:一项临床前实验研究。","authors":"Min Kim, Tae Hun Kim, Elsy Soraya Silva Salas, Soyoung Jeon, Ji Hyun Shin, Dongho Choi","doi":"10.4174/astr.2024.107.5.252","DOIUrl":null,"url":null,"abstract":"<p><strong>Purpose: </strong>Over the past decade, interest in exosomes as therapeutics has surged. In particular, stem-cell-derived exosomes may be more effective as a treatment for liver disease than the stem cells themselves. We have previously developed human chemically derived hepatic progenitors (hCdHs) from human hepatocytes. hCdHs can differentiate into hepatocytes and cholangiocytes, regenerating the liver in mouse models. In this study, we evaluated the mitigating effects of hCdHs-derived exosomes (hCdHs-exo) on liver damage and compared them with those of exosomes from bone marrow mesenchymal stem cells (BMMSCs-exo).</p><p><strong>Methods: </strong>Exosomes were isolated from hCdHs and BMMSCs by culturing cells in large quantities and separating the exosomes from the culture medium using ultracentrifugation. Isolated exosomes were characterized by various methods before experimental use. <i>In vitro</i>, the ability of exosomes to inhibit activation of hepatic stellate cells (HSCs) by transforming growth factor beta 1 was evaluated. <i>In vivo</i>, exosomes were injected into mice with carbon tetrachloride (CCl<sub>4</sub>)-induced liver damage, and their effectiveness in mitigating liver damage was assessed by histological staining and biochemical analysis.</p><p><strong>Results: </strong>The analyses confirmed the successful isolation of exosomes from both cell types. <i>In vitro</i>, hCdHs-exo significantly reduced the levels of transcription factors and activation markers in induced HSCs. <i>In vivo</i>, hCdHs-exo effectively alleviated liver damage caused by CCl<sub>4</sub>. Furthermore, both <i>in vitro</i> and <i>in vivo</i> studies confirmed that hCdHs-exo had a greater effect in alleviating liver damage than did BMMSCs-exo.</p><p><strong>Conclusion: </strong>These results demonstrate that hCdHs-exo, similarly to hCdHs, have superior efficacy in alleviating liver damage compared with BMMSCs-exo.</p>","PeriodicalId":8071,"journal":{"name":"Annals of Surgical Treatment and Research","volume":"107 5","pages":"252-263"},"PeriodicalIF":1.6000,"publicationDate":"2024-11-01","publicationTypes":"Journal Article","fieldsOfStudy":null,"isOpenAccess":false,"openAccessPdf":"https://www.ncbi.nlm.nih.gov/pmc/articles/PMC11543897/pdf/","citationCount":"0","resultStr":"{\"title\":\"The efficacy of exosomes from human chemically derived hepatic progenitors in liver damage alleviation: a preclinical experimental study.\",\"authors\":\"Min Kim, Tae Hun Kim, Elsy Soraya Silva Salas, Soyoung Jeon, Ji Hyun Shin, Dongho Choi\",\"doi\":\"10.4174/astr.2024.107.5.252\",\"DOIUrl\":null,\"url\":null,\"abstract\":\"<p><strong>Purpose: </strong>Over the past decade, interest in exosomes as therapeutics has surged. In particular, stem-cell-derived exosomes may be more effective as a treatment for liver disease than the stem cells themselves. We have previously developed human chemically derived hepatic progenitors (hCdHs) from human hepatocytes. hCdHs can differentiate into hepatocytes and cholangiocytes, regenerating the liver in mouse models. In this study, we evaluated the mitigating effects of hCdHs-derived exosomes (hCdHs-exo) on liver damage and compared them with those of exosomes from bone marrow mesenchymal stem cells (BMMSCs-exo).</p><p><strong>Methods: </strong>Exosomes were isolated from hCdHs and BMMSCs by culturing cells in large quantities and separating the exosomes from the culture medium using ultracentrifugation. Isolated exosomes were characterized by various methods before experimental use. <i>In vitro</i>, the ability of exosomes to inhibit activation of hepatic stellate cells (HSCs) by transforming growth factor beta 1 was evaluated. <i>In vivo</i>, exosomes were injected into mice with carbon tetrachloride (CCl<sub>4</sub>)-induced liver damage, and their effectiveness in mitigating liver damage was assessed by histological staining and biochemical analysis.</p><p><strong>Results: </strong>The analyses confirmed the successful isolation of exosomes from both cell types. <i>In vitro</i>, hCdHs-exo significantly reduced the levels of transcription factors and activation markers in induced HSCs. <i>In vivo</i>, hCdHs-exo effectively alleviated liver damage caused by CCl<sub>4</sub>. Furthermore, both <i>in vitro</i> and <i>in vivo</i> studies confirmed that hCdHs-exo had a greater effect in alleviating liver damage than did BMMSCs-exo.</p><p><strong>Conclusion: </strong>These results demonstrate that hCdHs-exo, similarly to hCdHs, have superior efficacy in alleviating liver damage compared with BMMSCs-exo.</p>\",\"PeriodicalId\":8071,\"journal\":{\"name\":\"Annals of Surgical Treatment and Research\",\"volume\":\"107 5\",\"pages\":\"252-263\"},\"PeriodicalIF\":1.6000,\"publicationDate\":\"2024-11-01\",\"publicationTypes\":\"Journal Article\",\"fieldsOfStudy\":null,\"isOpenAccess\":false,\"openAccessPdf\":\"https://www.ncbi.nlm.nih.gov/pmc/articles/PMC11543897/pdf/\",\"citationCount\":\"0\",\"resultStr\":null,\"platform\":\"Semanticscholar\",\"paperid\":null,\"PeriodicalName\":\"Annals of Surgical Treatment and Research\",\"FirstCategoryId\":\"3\",\"ListUrlMain\":\"https://doi.org/10.4174/astr.2024.107.5.252\",\"RegionNum\":4,\"RegionCategory\":\"医学\",\"ArticlePicture\":[],\"TitleCN\":null,\"AbstractTextCN\":null,\"PMCID\":null,\"EPubDate\":\"2024/10/29 0:00:00\",\"PubModel\":\"Epub\",\"JCR\":\"Q3\",\"JCRName\":\"SURGERY\",\"Score\":null,\"Total\":0}","platform":"Semanticscholar","paperid":null,"PeriodicalName":"Annals of Surgical Treatment and Research","FirstCategoryId":"3","ListUrlMain":"https://doi.org/10.4174/astr.2024.107.5.252","RegionNum":4,"RegionCategory":"医学","ArticlePicture":[],"TitleCN":null,"AbstractTextCN":null,"PMCID":null,"EPubDate":"2024/10/29 0:00:00","PubModel":"Epub","JCR":"Q3","JCRName":"SURGERY","Score":null,"Total":0}
引用次数: 0

摘要

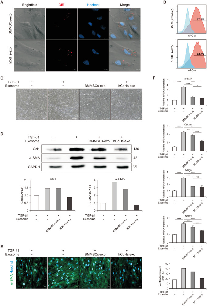
目的:过去十年来,人们对外泌体疗法的兴趣激增。特别是,干细胞衍生的外泌体可能比干细胞本身更能有效治疗肝病。hCdHs可以分化成肝细胞和胆管细胞,在小鼠模型中再生肝脏。在这项研究中,我们评估了 hCdHs 衍生的外泌体(hCdHs-exo)对肝损伤的缓解作用,并与骨髓间充质干细胞外泌体(BMMSCs-exo)的缓解作用进行了比较:方法:通过大量培养 hCdHs 和骨髓间充质干细胞,并使用超速离心法从培养液中分离出外泌体。分离出的外泌体在实验使用前通过各种方法进行表征。在体外,评估了外泌体抑制转化生长因子β1激活肝星状细胞(HSCs)的能力。在体内,向四氯化碳(CCl4)诱导的肝损伤小鼠注射外泌体,并通过组织学染色和生化分析评估外泌体减轻肝损伤的效果:结果:分析证实,从两种细胞类型中都成功分离出了外泌体。在体外,hCdHs-exo能显著降低诱导造血干细胞中转录因子和活化标志物的水平。在体内,hCdHs-exo能有效缓解CCl4对肝脏造成的损伤。此外,体外和体内研究都证实,与 BMMSCs-exo 相比,hCdHs-exo 在减轻肝损伤方面的作用更大:这些结果表明,与 BMMSCs-exo 相比,hCdHs-exo 与 hCdHs 相似,在缓解肝损伤方面具有更强的功效。
本文章由计算机程序翻译,如有差异,请以英文原文为准。

The efficacy of exosomes from human chemically derived hepatic progenitors in liver damage alleviation: a preclinical experimental study.

The efficacy of exosomes from human chemically derived hepatic progenitors in liver damage alleviation: a preclinical experimental study.

The efficacy of exosomes from human chemically derived hepatic progenitors in liver damage alleviation: a preclinical experimental study.

The efficacy of exosomes from human chemically derived hepatic progenitors in liver damage alleviation: a preclinical experimental study.

Purpose: Over the past decade, interest in exosomes as therapeutics has surged. In particular, stem-cell-derived exosomes may be more effective as a treatment for liver disease than the stem cells themselves. We have previously developed human chemically derived hepatic progenitors (hCdHs) from human hepatocytes. hCdHs can differentiate into hepatocytes and cholangiocytes, regenerating the liver in mouse models. In this study, we evaluated the mitigating effects of hCdHs-derived exosomes (hCdHs-exo) on liver damage and compared them with those of exosomes from bone marrow mesenchymal stem cells (BMMSCs-exo).

Methods: Exosomes were isolated from hCdHs and BMMSCs by culturing cells in large quantities and separating the exosomes from the culture medium using ultracentrifugation. Isolated exosomes were characterized by various methods before experimental use. In vitro, the ability of exosomes to inhibit activation of hepatic stellate cells (HSCs) by transforming growth factor beta 1 was evaluated. In vivo, exosomes were injected into mice with carbon tetrachloride (CCl4)-induced liver damage, and their effectiveness in mitigating liver damage was assessed by histological staining and biochemical analysis.

Results: The analyses confirmed the successful isolation of exosomes from both cell types. In vitro, hCdHs-exo significantly reduced the levels of transcription factors and activation markers in induced HSCs. In vivo, hCdHs-exo effectively alleviated liver damage caused by CCl4. Furthermore, both in vitro and in vivo studies confirmed that hCdHs-exo had a greater effect in alleviating liver damage than did BMMSCs-exo.

Conclusion: These results demonstrate that hCdHs-exo, similarly to hCdHs, have superior efficacy in alleviating liver damage compared with BMMSCs-exo.

求助全文
通过发布文献求助,成功后即可免费获取论文全文。 去求助
来源期刊
CiteScore
2.30
自引率
7.10%
发文量
75
期刊介绍: Manuscripts to the Annals of Surgical Treatment and Research (Ann Surg Treat Res) should be written in English according to the instructions for authors. If the details are not described below, the style should follow the Uniform Requirements for Manuscripts Submitted to Biomedical Journals: Writing and Editing for Biomedical Publications available at International Committee of Medical Journal Editors (ICMJE) website (http://www.icmje.org).
×
引用
GB/T 7714-2015
复制
MLA
复制
APA
复制
导出至
BibTeX EndNote RefMan NoteFirst NoteExpress
×
提示
您的信息不完整,为了账户安全,请先补充。
现在去补充
×
提示
您因"违规操作"
具体请查看互助需知
我知道了
×
提示
确定
请完成安全验证×
copy
已复制链接
快去分享给好友吧!
我知道了
右上角分享
点击右上角分享
0
联系我们:info@booksci.cn Book学术提供免费学术资源搜索服务,方便国内外学者检索中英文文献。致力于提供最便捷和优质的服务体验。 Copyright © 2023 布克学术 All rights reserved.
京ICP备2023020795号-1
ghs 京公网安备 11010802042870号
Book学术文献互助
Book学术文献互助群
群 号:604180095
Book学术官方微信