阿拉林能调节 RyR2 和 SERCA2,从而改善射血分数保留型心力衰竭患者的心功能。

IF 2.1 4区 生物学 Q4 CELL BIOLOGY
Jinshuang Li, Dawei Xu, Ce Shi, Chunqi Cheng, Ziheng Xu, Xingjuan Gao, Yong Cheng
{"title":"阿拉林能调节 RyR2 和 SERCA2,从而改善射血分数保留型心力衰竭患者的心功能。","authors":"Jinshuang Li, Dawei Xu, Ce Shi, Chunqi Cheng, Ziheng Xu, Xingjuan Gao, Yong Cheng","doi":"10.4081/ejh.2024.4122","DOIUrl":null,"url":null,"abstract":"<p><p>Heart failure with preserved ejection fraction (HFpEF), a complex disease that is increasingly prevalent due to population aging, pose significant challenges in its treatment. The present study utilized the HFpEF rat model and H9C2 cells as research subjects to thoroughly investigate the potential mechanisms of alarin in protecting cardiac function in HFpEF. The study shows that under HFpEF conditions, oxidative stress significantly increases, leading to myocardial structural damage and dysfunction of calcium ion channels, which ultimately impairs diastolic function. Alarin, through its interaction with NADPH oxidase 1 (NOX1), effectively alleviates oxidative stress and modulates the activities of type 2 ryanodine receptor (RyR2) and sarcoplasmic/endoplasmic reticulum calcium ATPase 2 (SERCA2), thereby facilitating the restoration of Ca2+ homeostasis and significantly improving cardiac function in the HFpEF model. This research not only uncovers the cardioprotective effects of alarin and its underlying molecular mechanisms but also provides new insights and potential therapeutic targets for HFpEF treatment strategies, suggesting a promising future for alarin and related therapies in the management of this debilitating condition.</p>","PeriodicalId":50487,"journal":{"name":"European Journal of Histochemistry","volume":"68 4","pages":""},"PeriodicalIF":2.1000,"publicationDate":"2024-10-28","publicationTypes":"Journal Article","fieldsOfStudy":null,"isOpenAccess":false,"openAccessPdf":"https://www.ncbi.nlm.nih.gov/pmc/articles/PMC11583138/pdf/","citationCount":"0","resultStr":"{\"title\":\"Alarin regulates RyR2 and SERCA2 to improve cardiac function in heart failure with preserved ejection fraction.\",\"authors\":\"Jinshuang Li, Dawei Xu, Ce Shi, Chunqi Cheng, Ziheng Xu, Xingjuan Gao, Yong Cheng\",\"doi\":\"10.4081/ejh.2024.4122\",\"DOIUrl\":null,\"url\":null,\"abstract\":\"<p><p>Heart failure with preserved ejection fraction (HFpEF), a complex disease that is increasingly prevalent due to population aging, pose significant challenges in its treatment. The present study utilized the HFpEF rat model and H9C2 cells as research subjects to thoroughly investigate the potential mechanisms of alarin in protecting cardiac function in HFpEF. The study shows that under HFpEF conditions, oxidative stress significantly increases, leading to myocardial structural damage and dysfunction of calcium ion channels, which ultimately impairs diastolic function. Alarin, through its interaction with NADPH oxidase 1 (NOX1), effectively alleviates oxidative stress and modulates the activities of type 2 ryanodine receptor (RyR2) and sarcoplasmic/endoplasmic reticulum calcium ATPase 2 (SERCA2), thereby facilitating the restoration of Ca2+ homeostasis and significantly improving cardiac function in the HFpEF model. This research not only uncovers the cardioprotective effects of alarin and its underlying molecular mechanisms but also provides new insights and potential therapeutic targets for HFpEF treatment strategies, suggesting a promising future for alarin and related therapies in the management of this debilitating condition.</p>\",\"PeriodicalId\":50487,\"journal\":{\"name\":\"European Journal of Histochemistry\",\"volume\":\"68 4\",\"pages\":\"\"},\"PeriodicalIF\":2.1000,\"publicationDate\":\"2024-10-28\",\"publicationTypes\":\"Journal Article\",\"fieldsOfStudy\":null,\"isOpenAccess\":false,\"openAccessPdf\":\"https://www.ncbi.nlm.nih.gov/pmc/articles/PMC11583138/pdf/\",\"citationCount\":\"0\",\"resultStr\":null,\"platform\":\"Semanticscholar\",\"paperid\":null,\"PeriodicalName\":\"European Journal of Histochemistry\",\"FirstCategoryId\":\"99\",\"ListUrlMain\":\"https://doi.org/10.4081/ejh.2024.4122\",\"RegionNum\":4,\"RegionCategory\":\"生物学\",\"ArticlePicture\":[],\"TitleCN\":null,\"AbstractTextCN\":null,\"PMCID\":null,\"EPubDate\":\"\",\"PubModel\":\"\",\"JCR\":\"Q4\",\"JCRName\":\"CELL BIOLOGY\",\"Score\":null,\"Total\":0}","platform":"Semanticscholar","paperid":null,"PeriodicalName":"European Journal of Histochemistry","FirstCategoryId":"99","ListUrlMain":"https://doi.org/10.4081/ejh.2024.4122","RegionNum":4,"RegionCategory":"生物学","ArticlePicture":[],"TitleCN":null,"AbstractTextCN":null,"PMCID":null,"EPubDate":"","PubModel":"","JCR":"Q4","JCRName":"CELL BIOLOGY","Score":null,"Total":0}
引用次数: 0

摘要

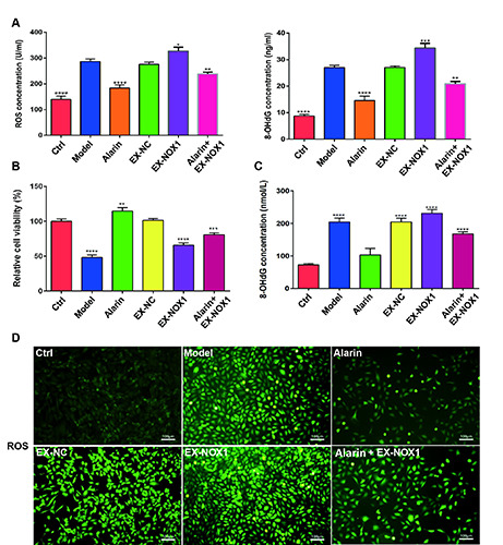
射血分数保留型心力衰竭(HFpEF)是一种复杂的疾病,随着人口老龄化的加剧而日益流行,给治疗带来了巨大挑战。本研究以 HFpEF 大鼠模型和 H9C2 细胞为研究对象,深入探讨了阿拉林保护 HFpEF 心功能的潜在机制。研究表明,HFpEF 条件下,氧化应激显著增加,导致心肌结构损伤和钙离子通道功能障碍,最终损害舒张功能。阿拉林通过与 NADPH 氧化酶 1(NOX1)相互作用,有效缓解氧化应激,调节 2 型雷诺丁受体(RyR2)和肌浆/内质网钙离子 ATP 酶 2(SERCA2)的活性,从而促进钙离子平衡的恢复,显著改善高频心衰模型的心功能。这项研究不仅揭示了阿拉林的心脏保护作用及其潜在的分子机制,还为高频低氧血症的治疗策略提供了新的见解和潜在的治疗靶点,预示着阿拉林及相关疗法在治疗这一衰弱病症方面前景广阔。
本文章由计算机程序翻译,如有差异,请以英文原文为准。

Alarin regulates RyR2 and SERCA2 to improve cardiac function in heart failure with preserved ejection fraction.

Alarin regulates RyR2 and SERCA2 to improve cardiac function in heart failure with preserved ejection fraction.

Alarin regulates RyR2 and SERCA2 to improve cardiac function in heart failure with preserved ejection fraction.

Alarin regulates RyR2 and SERCA2 to improve cardiac function in heart failure with preserved ejection fraction.

Heart failure with preserved ejection fraction (HFpEF), a complex disease that is increasingly prevalent due to population aging, pose significant challenges in its treatment. The present study utilized the HFpEF rat model and H9C2 cells as research subjects to thoroughly investigate the potential mechanisms of alarin in protecting cardiac function in HFpEF. The study shows that under HFpEF conditions, oxidative stress significantly increases, leading to myocardial structural damage and dysfunction of calcium ion channels, which ultimately impairs diastolic function. Alarin, through its interaction with NADPH oxidase 1 (NOX1), effectively alleviates oxidative stress and modulates the activities of type 2 ryanodine receptor (RyR2) and sarcoplasmic/endoplasmic reticulum calcium ATPase 2 (SERCA2), thereby facilitating the restoration of Ca2+ homeostasis and significantly improving cardiac function in the HFpEF model. This research not only uncovers the cardioprotective effects of alarin and its underlying molecular mechanisms but also provides new insights and potential therapeutic targets for HFpEF treatment strategies, suggesting a promising future for alarin and related therapies in the management of this debilitating condition.

求助全文
通过发布文献求助,成功后即可免费获取论文全文。 去求助
来源期刊
European Journal of Histochemistry
European Journal of Histochemistry 生物-细胞生物学
CiteScore
3.70
自引率
5.00%
发文量
47
审稿时长
3 months
期刊介绍: The Journal publishes original papers concerning investigations by histochemical and immunohistochemical methods, and performed with the aid of light, super-resolution and electron microscopy, cytometry and imaging techniques. Coverage extends to: functional cell and tissue biology in animals and plants; cell differentiation and death; cell-cell interaction and molecular trafficking; biology of cell development and senescence; nerve and muscle cell biology; cellular basis of diseases. The histochemical approach is nowadays essentially aimed at locating molecules in the very place where they exert their biological roles, and at describing dynamically specific chemical activities in living cells. Basic research on cell functional organization is essential for understanding the mechanisms underlying major biological processes such as differentiation, the control of tissue homeostasis, and the regulation of normal and tumor cell growth. Even more than in the past, the European Journal of Histochemistry, as a journal of functional cytology, represents the venue where cell scientists may present and discuss their original results, technical improvements and theories.
×
引用
GB/T 7714-2015
复制
MLA
复制
APA
复制
导出至
BibTeX EndNote RefMan NoteFirst NoteExpress
×
提示
您的信息不完整,为了账户安全,请先补充。
现在去补充
×
提示
您因"违规操作"
具体请查看互助需知
我知道了
×
提示
确定
请完成安全验证×
copy
已复制链接
快去分享给好友吧!
我知道了
右上角分享
点击右上角分享
0
联系我们:info@booksci.cn Book学术提供免费学术资源搜索服务,方便国内外学者检索中英文文献。致力于提供最便捷和优质的服务体验。 Copyright © 2023 布克学术 All rights reserved.
京ICP备2023020795号-1
ghs 京公网安备 11010802042870号
Book学术文献互助
Book学术文献互助群
群 号:604180095
Book学术官方微信