益生菌衍生的 P8 蛋白:促进干细胞和角质形成细胞的增殖和迁移

IF 2.4 4区 医学 Q3 CELL & TISSUE ENGINEERING
International journal of stem cells Pub Date : 2025-02-28 Epub Date: 2024-11-04 DOI:10.15283/ijsc24107
Soo Bin Jang, Yoojung Kim, Han Cheol Yeo, Geun-Ho Kang, Byung Chull An, Yongku Ryu, Myung-Jun Chung, Ssang-Goo Cho
{"title":"益生菌衍生的 P8 蛋白:促进干细胞和角质形成细胞的增殖和迁移","authors":"Soo Bin Jang, Yoojung Kim, Han Cheol Yeo, Geun-Ho Kang, Byung Chull An, Yongku Ryu, Myung-Jun Chung, Ssang-Goo Cho","doi":"10.15283/ijsc24107","DOIUrl":null,"url":null,"abstract":"<p><p>Probiotics exert various effects on the body and provide different health benefits. Previous reports have demonstrated that the P8 protein (P8), isolated from Lactobacillus rhamnosus, has anticancer properties. However, its efficacy in stem cells and normal cells has not been reported. In this study, the effect of P8 on cell proliferation and wound healing was evaluated, investigating its underlying mechanism. Based on scratch assay results, we demonstrated that P8 treatment significantly increases wound healing by activating the cell cycle and promoting stem cell stemness. Cellular mechanisms were further investigated by culturing stem cells in a medium containing Lactobacillus-derived P8 protein, revealing its promotion of cell proliferation and migration. Also, it is found that P8 enhances the expression of stemness markers, such as <i>OCT4</i> and <i>SOX2</i>, along with activation of the mitogen-activated protein kinase (MAPK) signaling and Hippo pathways. These results indicate that P8 can promote cell growth by increasing stem cell proliferation, migration, and stemness in a manner associated with MAPK and Hippo signaling, which could contribute to the increased wound healing after P8 treatment. Furthermore, P8 could promote wound healing in keratinocytes by activating the MAPK signaling pathways. These results suggest that P8 might be a promising candidate to enhance stem cell culture efficiency by activating cell proliferation, and enhance therapeutic effects in skin diseases.</p>","PeriodicalId":14392,"journal":{"name":"International journal of stem cells","volume":" ","pages":"87-98"},"PeriodicalIF":2.4000,"publicationDate":"2025-02-28","publicationTypes":"Journal Article","fieldsOfStudy":null,"isOpenAccess":false,"openAccessPdf":"https://www.ncbi.nlm.nih.gov/pmc/articles/PMC11867908/pdf/","citationCount":"0","resultStr":"{\"title\":\"Probiotic-Derived P8 Protein: Promoting Proliferation and Migration in Stem Cells and Keratinocytes.\",\"authors\":\"Soo Bin Jang, Yoojung Kim, Han Cheol Yeo, Geun-Ho Kang, Byung Chull An, Yongku Ryu, Myung-Jun Chung, Ssang-Goo Cho\",\"doi\":\"10.15283/ijsc24107\",\"DOIUrl\":null,\"url\":null,\"abstract\":\"<p><p>Probiotics exert various effects on the body and provide different health benefits. Previous reports have demonstrated that the P8 protein (P8), isolated from Lactobacillus rhamnosus, has anticancer properties. However, its efficacy in stem cells and normal cells has not been reported. In this study, the effect of P8 on cell proliferation and wound healing was evaluated, investigating its underlying mechanism. Based on scratch assay results, we demonstrated that P8 treatment significantly increases wound healing by activating the cell cycle and promoting stem cell stemness. Cellular mechanisms were further investigated by culturing stem cells in a medium containing Lactobacillus-derived P8 protein, revealing its promotion of cell proliferation and migration. Also, it is found that P8 enhances the expression of stemness markers, such as <i>OCT4</i> and <i>SOX2</i>, along with activation of the mitogen-activated protein kinase (MAPK) signaling and Hippo pathways. These results indicate that P8 can promote cell growth by increasing stem cell proliferation, migration, and stemness in a manner associated with MAPK and Hippo signaling, which could contribute to the increased wound healing after P8 treatment. Furthermore, P8 could promote wound healing in keratinocytes by activating the MAPK signaling pathways. These results suggest that P8 might be a promising candidate to enhance stem cell culture efficiency by activating cell proliferation, and enhance therapeutic effects in skin diseases.</p>\",\"PeriodicalId\":14392,\"journal\":{\"name\":\"International journal of stem cells\",\"volume\":\" \",\"pages\":\"87-98\"},\"PeriodicalIF\":2.4000,\"publicationDate\":\"2025-02-28\",\"publicationTypes\":\"Journal Article\",\"fieldsOfStudy\":null,\"isOpenAccess\":false,\"openAccessPdf\":\"https://www.ncbi.nlm.nih.gov/pmc/articles/PMC11867908/pdf/\",\"citationCount\":\"0\",\"resultStr\":null,\"platform\":\"Semanticscholar\",\"paperid\":null,\"PeriodicalName\":\"International journal of stem cells\",\"FirstCategoryId\":\"3\",\"ListUrlMain\":\"https://doi.org/10.15283/ijsc24107\",\"RegionNum\":4,\"RegionCategory\":\"医学\",\"ArticlePicture\":[],\"TitleCN\":null,\"AbstractTextCN\":null,\"PMCID\":null,\"EPubDate\":\"2024/11/4 0:00:00\",\"PubModel\":\"Epub\",\"JCR\":\"Q3\",\"JCRName\":\"CELL & TISSUE ENGINEERING\",\"Score\":null,\"Total\":0}","platform":"Semanticscholar","paperid":null,"PeriodicalName":"International journal of stem cells","FirstCategoryId":"3","ListUrlMain":"https://doi.org/10.15283/ijsc24107","RegionNum":4,"RegionCategory":"医学","ArticlePicture":[],"TitleCN":null,"AbstractTextCN":null,"PMCID":null,"EPubDate":"2024/11/4 0:00:00","PubModel":"Epub","JCR":"Q3","JCRName":"CELL & TISSUE ENGINEERING","Score":null,"Total":0}
引用次数: 0

摘要

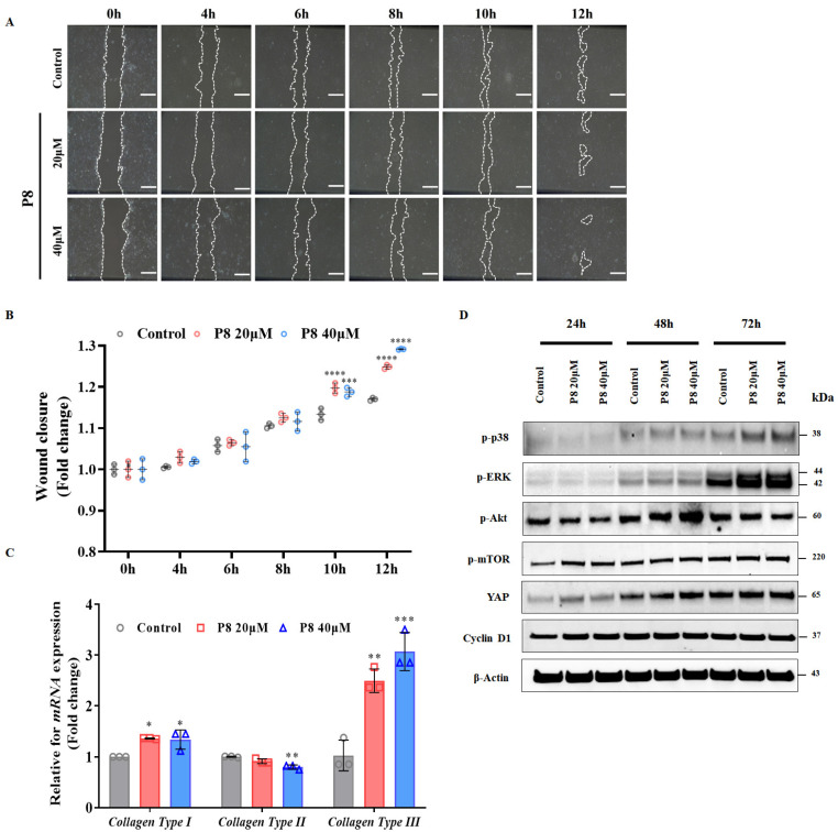
益生菌对人体有各种不同的作用,并提供不同的健康益处。以前的报告表明,从鼠李糖乳杆菌中分离出来的 P8 蛋白(P8)具有抗癌特性。然而,其对干细胞和正常细胞的功效尚未见报道。在本研究中,我们评估了 P8 对细胞增殖和伤口愈合的影响,并研究了其潜在机制。根据划痕试验结果,我们证明了 P8 可通过激活细胞周期和促进干细胞干性,显著增加伤口愈合。通过在含有乳酸杆菌衍生的 P8 蛋白的培养基中培养干细胞,我们进一步研究了细胞机制,发现它能促进细胞增殖和迁移。此外,研究还发现P8能增强干性标志物(如OCT4和SOX2)的表达,并激活丝裂原活化蛋白激酶(MAPK)信号传导和Hippo通路。这些结果表明,P8能通过与MAPK和Hippo信号相关的方式增加干细胞增殖、迁移和干性,从而促进细胞生长。此外,P8 还能通过激活 MAPK 信号通路促进角质形成细胞的伤口愈合。这些结果表明,P8可能是通过激活细胞增殖来提高干细胞培养效率、增强皮肤病治疗效果的一种有前途的候选物质。
本文章由计算机程序翻译,如有差异,请以英文原文为准。

Probiotic-Derived P8 Protein: Promoting Proliferation and Migration in Stem Cells and Keratinocytes.

Probiotic-Derived P8 Protein: Promoting Proliferation and Migration in Stem Cells and Keratinocytes.

Probiotic-Derived P8 Protein: Promoting Proliferation and Migration in Stem Cells and Keratinocytes.

Probiotic-Derived P8 Protein: Promoting Proliferation and Migration in Stem Cells and Keratinocytes.

Probiotics exert various effects on the body and provide different health benefits. Previous reports have demonstrated that the P8 protein (P8), isolated from Lactobacillus rhamnosus, has anticancer properties. However, its efficacy in stem cells and normal cells has not been reported. In this study, the effect of P8 on cell proliferation and wound healing was evaluated, investigating its underlying mechanism. Based on scratch assay results, we demonstrated that P8 treatment significantly increases wound healing by activating the cell cycle and promoting stem cell stemness. Cellular mechanisms were further investigated by culturing stem cells in a medium containing Lactobacillus-derived P8 protein, revealing its promotion of cell proliferation and migration. Also, it is found that P8 enhances the expression of stemness markers, such as OCT4 and SOX2, along with activation of the mitogen-activated protein kinase (MAPK) signaling and Hippo pathways. These results indicate that P8 can promote cell growth by increasing stem cell proliferation, migration, and stemness in a manner associated with MAPK and Hippo signaling, which could contribute to the increased wound healing after P8 treatment. Furthermore, P8 could promote wound healing in keratinocytes by activating the MAPK signaling pathways. These results suggest that P8 might be a promising candidate to enhance stem cell culture efficiency by activating cell proliferation, and enhance therapeutic effects in skin diseases.

求助全文
通过发布文献求助,成功后即可免费获取论文全文。 去求助
来源期刊
International journal of stem cells
International journal of stem cells Biochemistry, Genetics and Molecular Biology-Cell Biology
CiteScore
5.10
自引率
4.30%
发文量
38
期刊介绍: International Journal of Stem Cells (Int J Stem Cells), a peer-reviewed open access journal, principally aims to provide a forum for investigators in the field of stem cell biology to present their research findings and share their visions and opinions. Int J Stem Cells covers all aspects of stem cell biology including basic, clinical and translational research on genetics, biochemistry, and physiology of various types of stem cells including embryonic, adult and induced stem cells. Reports on epigenetics, genomics, proteomics, metabolomics of stem cells are welcome as well. Int J Stem Cells also publishes review articles, technical reports and treatise on ethical issues.
×
引用
GB/T 7714-2015
复制
MLA
复制
APA
复制
导出至
BibTeX EndNote RefMan NoteFirst NoteExpress
×
提示
您的信息不完整,为了账户安全,请先补充。
现在去补充
×
提示
您因"违规操作"
具体请查看互助需知
我知道了
×
提示
确定
请完成安全验证×
copy
已复制链接
快去分享给好友吧!
我知道了
右上角分享
点击右上角分享
0
联系我们:info@booksci.cn Book学术提供免费学术资源搜索服务,方便国内外学者检索中英文文献。致力于提供最便捷和优质的服务体验。 Copyright © 2023 布克学术 All rights reserved.
京ICP备2023020795号-1
ghs 京公网安备 11010802042870号
Book学术文献互助
Book学术文献互助群
群 号:604180095
Book学术官方微信