用二十二碳六烯酸对脂肪间充质基质细胞进行脂质诱导:对细胞分化、衰老和分泌组神经调控特征的影响

IF 4.1 4区 医学 Q2 CELL & TISSUE ENGINEERING
Jonas Campos, Belém Sampaio-Marques, Diogo Santos, Sandra Barata-Antunes, Miguel Ribeiro, Sofia C Serra, Tiffany S Pinho, João Canto-Gomes, Ana Marote, Margarida Cortez, Nuno A Silva, Adina T Michael-Titus, António J Salgado
{"title":"用二十二碳六烯酸对脂肪间充质基质细胞进行脂质诱导:对细胞分化、衰老和分泌组神经调控特征的影响","authors":"Jonas Campos, Belém Sampaio-Marques, Diogo Santos, Sandra Barata-Antunes, Miguel Ribeiro, Sofia C Serra, Tiffany S Pinho, João Canto-Gomes, Ana Marote, Margarida Cortez, Nuno A Silva, Adina T Michael-Titus, António J Salgado","doi":"10.1007/s13770-024-00679-5","DOIUrl":null,"url":null,"abstract":"<p><strong>Background: </strong>Priming strategies that improve the functionality of MSCs may be required to address issues limiting successful clinical translation of MSC therapies. For conditions requiring high trophic support such as brain and spinal cord injuries, priming MSCs to produce higher levels of trophic factors may be instrumental to facilitate translation of current MSC therapies. We developed and tested a novel molecular priming paradigm using docosahexaenoic acid (DHA) to prime adipose tissue-derived mesenchymal stromal cells (ASCs) to enhance the secretome neuroregulatory potential.</p><p><strong>Methods: </strong>Comprehensive dose-response and time-course assays were carried to determine an optimal priming protocol. Secretome total protein measurements were taken in association with cell viability, density and morphometric assessments. Cell identity and differentiation capacity were studied by flow cytometry and lineage-specific markers. Cell growth was assessed by trypan-blue exclusion and senescence was probed over time using SA-β-gal, morphometry and gene expression. Secretomes were tested for their ability to support differentiation and neurite outgrowth of human neural progenitor cells (hNPCs). Neuroregulatory proteins in the secretome were identified using multiplex membrane arrays.</p><p><strong>Results: </strong>Priming with 40 µM DHA for 72 h significantly enhanced the biosynthetic capacity of ASCs, producing a secretome with higher protein levels and increased metabolic viability. DHA priming enhanced ASCs adipogenic differentiation and adapted their responses to replicative senescence induction. Furthermore, priming increased concentrations of neurotrophic factors in the secretome promoting neurite outgrowth and modulating the differentiation of hNPCs.</p><p><strong>Conclusions: </strong>These results provide proof-of-concept evidence that DHA priming is a viable strategy to improve the neuroregulatory profile of ASCs.</p>","PeriodicalId":23126,"journal":{"name":"Tissue engineering and regenerative medicine","volume":" ","pages":"113-128"},"PeriodicalIF":4.1000,"publicationDate":"2025-01-01","publicationTypes":"Journal Article","fieldsOfStudy":null,"isOpenAccess":false,"openAccessPdf":"https://www.ncbi.nlm.nih.gov/pmc/articles/PMC11711600/pdf/","citationCount":"0","resultStr":"{\"title\":\"Lipid Priming of Adipose Mesenchymal Stromal Cells with Docosahexaenoic Acid: Impact on Cell Differentiation, Senescence and the Secretome Neuroregulatory Profile.\",\"authors\":\"Jonas Campos, Belém Sampaio-Marques, Diogo Santos, Sandra Barata-Antunes, Miguel Ribeiro, Sofia C Serra, Tiffany S Pinho, João Canto-Gomes, Ana Marote, Margarida Cortez, Nuno A Silva, Adina T Michael-Titus, António J Salgado\",\"doi\":\"10.1007/s13770-024-00679-5\",\"DOIUrl\":null,\"url\":null,\"abstract\":\"<p><strong>Background: </strong>Priming strategies that improve the functionality of MSCs may be required to address issues limiting successful clinical translation of MSC therapies. For conditions requiring high trophic support such as brain and spinal cord injuries, priming MSCs to produce higher levels of trophic factors may be instrumental to facilitate translation of current MSC therapies. We developed and tested a novel molecular priming paradigm using docosahexaenoic acid (DHA) to prime adipose tissue-derived mesenchymal stromal cells (ASCs) to enhance the secretome neuroregulatory potential.</p><p><strong>Methods: </strong>Comprehensive dose-response and time-course assays were carried to determine an optimal priming protocol. Secretome total protein measurements were taken in association with cell viability, density and morphometric assessments. Cell identity and differentiation capacity were studied by flow cytometry and lineage-specific markers. Cell growth was assessed by trypan-blue exclusion and senescence was probed over time using SA-β-gal, morphometry and gene expression. Secretomes were tested for their ability to support differentiation and neurite outgrowth of human neural progenitor cells (hNPCs). Neuroregulatory proteins in the secretome were identified using multiplex membrane arrays.</p><p><strong>Results: </strong>Priming with 40 µM DHA for 72 h significantly enhanced the biosynthetic capacity of ASCs, producing a secretome with higher protein levels and increased metabolic viability. DHA priming enhanced ASCs adipogenic differentiation and adapted their responses to replicative senescence induction. Furthermore, priming increased concentrations of neurotrophic factors in the secretome promoting neurite outgrowth and modulating the differentiation of hNPCs.</p><p><strong>Conclusions: </strong>These results provide proof-of-concept evidence that DHA priming is a viable strategy to improve the neuroregulatory profile of ASCs.</p>\",\"PeriodicalId\":23126,\"journal\":{\"name\":\"Tissue engineering and regenerative medicine\",\"volume\":\" \",\"pages\":\"113-128\"},\"PeriodicalIF\":4.1000,\"publicationDate\":\"2025-01-01\",\"publicationTypes\":\"Journal Article\",\"fieldsOfStudy\":null,\"isOpenAccess\":false,\"openAccessPdf\":\"https://www.ncbi.nlm.nih.gov/pmc/articles/PMC11711600/pdf/\",\"citationCount\":\"0\",\"resultStr\":null,\"platform\":\"Semanticscholar\",\"paperid\":null,\"PeriodicalName\":\"Tissue engineering and regenerative medicine\",\"FirstCategoryId\":\"5\",\"ListUrlMain\":\"https://doi.org/10.1007/s13770-024-00679-5\",\"RegionNum\":4,\"RegionCategory\":\"医学\",\"ArticlePicture\":[],\"TitleCN\":null,\"AbstractTextCN\":null,\"PMCID\":null,\"EPubDate\":\"2024/11/4 0:00:00\",\"PubModel\":\"Epub\",\"JCR\":\"Q2\",\"JCRName\":\"CELL & TISSUE ENGINEERING\",\"Score\":null,\"Total\":0}","platform":"Semanticscholar","paperid":null,"PeriodicalName":"Tissue engineering and regenerative medicine","FirstCategoryId":"5","ListUrlMain":"https://doi.org/10.1007/s13770-024-00679-5","RegionNum":4,"RegionCategory":"医学","ArticlePicture":[],"TitleCN":null,"AbstractTextCN":null,"PMCID":null,"EPubDate":"2024/11/4 0:00:00","PubModel":"Epub","JCR":"Q2","JCRName":"CELL & TISSUE ENGINEERING","Score":null,"Total":0}
引用次数: 0

摘要

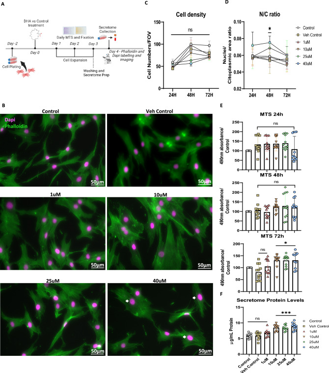
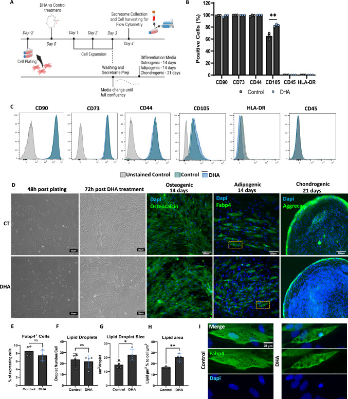
背景:要解决限制间充质干细胞疗法成功临床转化的问题,可能需要改善间充质干细胞功能的诱导策略。对于脑和脊髓损伤等需要高营养支持的病症,引导间充质干细胞产生更高水平的营养因子可能有助于促进当前间充质干细胞疗法的转化。我们利用二十二碳六烯酸(DHA)开发并测试了一种新型分子诱导范例,用于诱导脂肪组织来源的间充质基质细胞(ASCs),以增强其分泌组的神经调节潜能:方法:进行了全面的剂量反应和时间序列测定,以确定最佳的启动方案。在进行细胞活力、密度和形态评估的同时,还对分泌组总蛋白进行了测量。通过流式细胞术和细胞系特异性标记研究了细胞特性和分化能力。细胞生长通过胰蓝排除法进行评估,衰老则通过SA-β-gal、形态计量和基因表达进行检测。对分泌组支持人类神经祖细胞(hNPCs)分化和神经元生长的能力进行了测试。使用多重膜阵列鉴定了分泌组中的神经调节蛋白:结果:40 µM DHA引物作用72小时可显著增强ASCs的生物合成能力,产生蛋白水平更高的分泌组,提高代谢活力。DHA 引物增强了 ASCs 成脂肪分化能力,并调整了它们对复制衰老诱导的反应。此外,引物增加了分泌组中神经营养因子的浓度,促进了神经元的生长并调节了 hNPCs 的分化:这些结果提供了概念性证据,证明DHA引物是改善ASCs神经调控特征的可行策略。
本文章由计算机程序翻译,如有差异,请以英文原文为准。

Lipid Priming of Adipose Mesenchymal Stromal Cells with Docosahexaenoic Acid: Impact on Cell Differentiation, Senescence and the Secretome Neuroregulatory Profile.

Lipid Priming of Adipose Mesenchymal Stromal Cells with Docosahexaenoic Acid: Impact on Cell Differentiation, Senescence and the Secretome Neuroregulatory Profile.

Lipid Priming of Adipose Mesenchymal Stromal Cells with Docosahexaenoic Acid: Impact on Cell Differentiation, Senescence and the Secretome Neuroregulatory Profile.

Lipid Priming of Adipose Mesenchymal Stromal Cells with Docosahexaenoic Acid: Impact on Cell Differentiation, Senescence and the Secretome Neuroregulatory Profile.

Background: Priming strategies that improve the functionality of MSCs may be required to address issues limiting successful clinical translation of MSC therapies. For conditions requiring high trophic support such as brain and spinal cord injuries, priming MSCs to produce higher levels of trophic factors may be instrumental to facilitate translation of current MSC therapies. We developed and tested a novel molecular priming paradigm using docosahexaenoic acid (DHA) to prime adipose tissue-derived mesenchymal stromal cells (ASCs) to enhance the secretome neuroregulatory potential.

Methods: Comprehensive dose-response and time-course assays were carried to determine an optimal priming protocol. Secretome total protein measurements were taken in association with cell viability, density and morphometric assessments. Cell identity and differentiation capacity were studied by flow cytometry and lineage-specific markers. Cell growth was assessed by trypan-blue exclusion and senescence was probed over time using SA-β-gal, morphometry and gene expression. Secretomes were tested for their ability to support differentiation and neurite outgrowth of human neural progenitor cells (hNPCs). Neuroregulatory proteins in the secretome were identified using multiplex membrane arrays.

Results: Priming with 40 µM DHA for 72 h significantly enhanced the biosynthetic capacity of ASCs, producing a secretome with higher protein levels and increased metabolic viability. DHA priming enhanced ASCs adipogenic differentiation and adapted their responses to replicative senescence induction. Furthermore, priming increased concentrations of neurotrophic factors in the secretome promoting neurite outgrowth and modulating the differentiation of hNPCs.

Conclusions: These results provide proof-of-concept evidence that DHA priming is a viable strategy to improve the neuroregulatory profile of ASCs.

求助全文
通过发布文献求助,成功后即可免费获取论文全文。 去求助
来源期刊
Tissue engineering and regenerative medicine
Tissue engineering and regenerative medicine CELL & TISSUE ENGINEERING-ENGINEERING, BIOMEDICAL
CiteScore
6.80
自引率
5.60%
发文量
83
审稿时长
6-12 weeks
期刊介绍: Tissue Engineering and Regenerative Medicine (Tissue Eng Regen Med, TERM), the official journal of the Korean Tissue Engineering and Regenerative Medicine Society, is a publication dedicated to providing research- based solutions to issues related to human diseases. This journal publishes articles that report substantial information and original findings on tissue engineering, medical biomaterials, cells therapy, stem cell biology and regenerative medicine.
×
引用
GB/T 7714-2015
复制
MLA
复制
APA
复制
导出至
BibTeX EndNote RefMan NoteFirst NoteExpress
×
提示
您的信息不完整,为了账户安全,请先补充。
现在去补充
×
提示
您因"违规操作"
具体请查看互助需知
我知道了
×
提示
确定
请完成安全验证×
copy
已复制链接
快去分享给好友吧!
我知道了
右上角分享
点击右上角分享
0
联系我们:info@booksci.cn Book学术提供免费学术资源搜索服务,方便国内外学者检索中英文文献。致力于提供最便捷和优质的服务体验。 Copyright © 2023 布克学术 All rights reserved.
京ICP备2023020795号-1
ghs 京公网安备 11010802042870号
Book学术文献互助
Book学术文献互助群
群 号:604180095
Book学术官方微信