黄芪皂苷 IV 通过重塑肿瘤微环境,增强抗 PD-1 疗法抑制肺癌肿瘤生长的作用。

IF 2.1 4区 生物学 Q4 CELL BIOLOGY
Tao Wu, Shikui Wu, Hui Gao, Haolei Liu, Jun Feng, Ge Yin
{"title":"黄芪皂苷 IV 通过重塑肿瘤微环境,增强抗 PD-1 疗法抑制肺癌肿瘤生长的作用。","authors":"Tao Wu, Shikui Wu, Hui Gao, Haolei Liu, Jun Feng, Ge Yin","doi":"10.4081/ejh.2024.4098","DOIUrl":null,"url":null,"abstract":"<p><p>Programmed cell death protein-1 (PD-1) inhibitors are increasingly utilized in the treatment of lung cancer (LC). Combination therapy has recently gained popularity in treating LC. This study aimed to assess the efficacy of combining Astragaloside IV (AS-IV) and anti-PD-1 in LC. C57BL/6J mice were subcutaneously injected with Lewis lung carcinoma (LLC) cells. After 3 weeks, the animals were sacrificed, and the tumors were harvested for analysis. Ki-67 immuno-labeling and TUNEL assay were used for evaluating cell proliferation and apoptosis in tumor tissues. In addition, anti-cleaved caspase 3 was used for immunolabelling of apoptotic cells. Immune cell infiltration (macrophages and T cells) and gene expression in tumor tissues were also investigated by using immunofluorescence staining. Compared to treatment with anti-PD-1 or AS-IV, the combination of AS-IV and anti-PD-1 notably reduced tumor volume and weight of LLC-bearing mice. Additionally, the combination treatment strongly induced the apoptosis and suppressed the proliferation in tumor tissues through inactivating PI3K/Akt and ERK signaling pathways, compared to single treatment group. Moreover, the combination treatment elevated levels of the M1 macrophage marker mCD86, reduced levels of the M2 macrophage marker mCD206, as well as upregulated levels of the T cell activation marker mCD69 in tumor tissues. Collectively, the combination treatment effectively inhibited tumor growth in LLC mice through promoting M1 macrophage polarization and T cell activation. These findings showed that combining AS-IV with anti-PD-1 therapy could be a promising therapeutic approach for LC.</p>","PeriodicalId":50487,"journal":{"name":"European Journal of Histochemistry","volume":"68 4","pages":""},"PeriodicalIF":2.1000,"publicationDate":"2024-10-23","publicationTypes":"Journal Article","fieldsOfStudy":null,"isOpenAccess":false,"openAccessPdf":"https://www.ncbi.nlm.nih.gov/pmc/articles/PMC11558310/pdf/","citationCount":"0","resultStr":"{\"title\":\"Astragaloside IV augments anti-PD-1 therapy to suppress tumor growth in lung cancer by remodeling the tumor microenvironment.\",\"authors\":\"Tao Wu, Shikui Wu, Hui Gao, Haolei Liu, Jun Feng, Ge Yin\",\"doi\":\"10.4081/ejh.2024.4098\",\"DOIUrl\":null,\"url\":null,\"abstract\":\"<p><p>Programmed cell death protein-1 (PD-1) inhibitors are increasingly utilized in the treatment of lung cancer (LC). Combination therapy has recently gained popularity in treating LC. This study aimed to assess the efficacy of combining Astragaloside IV (AS-IV) and anti-PD-1 in LC. C57BL/6J mice were subcutaneously injected with Lewis lung carcinoma (LLC) cells. After 3 weeks, the animals were sacrificed, and the tumors were harvested for analysis. Ki-67 immuno-labeling and TUNEL assay were used for evaluating cell proliferation and apoptosis in tumor tissues. In addition, anti-cleaved caspase 3 was used for immunolabelling of apoptotic cells. Immune cell infiltration (macrophages and T cells) and gene expression in tumor tissues were also investigated by using immunofluorescence staining. Compared to treatment with anti-PD-1 or AS-IV, the combination of AS-IV and anti-PD-1 notably reduced tumor volume and weight of LLC-bearing mice. Additionally, the combination treatment strongly induced the apoptosis and suppressed the proliferation in tumor tissues through inactivating PI3K/Akt and ERK signaling pathways, compared to single treatment group. Moreover, the combination treatment elevated levels of the M1 macrophage marker mCD86, reduced levels of the M2 macrophage marker mCD206, as well as upregulated levels of the T cell activation marker mCD69 in tumor tissues. Collectively, the combination treatment effectively inhibited tumor growth in LLC mice through promoting M1 macrophage polarization and T cell activation. These findings showed that combining AS-IV with anti-PD-1 therapy could be a promising therapeutic approach for LC.</p>\",\"PeriodicalId\":50487,\"journal\":{\"name\":\"European Journal of Histochemistry\",\"volume\":\"68 4\",\"pages\":\"\"},\"PeriodicalIF\":2.1000,\"publicationDate\":\"2024-10-23\",\"publicationTypes\":\"Journal Article\",\"fieldsOfStudy\":null,\"isOpenAccess\":false,\"openAccessPdf\":\"https://www.ncbi.nlm.nih.gov/pmc/articles/PMC11558310/pdf/\",\"citationCount\":\"0\",\"resultStr\":null,\"platform\":\"Semanticscholar\",\"paperid\":null,\"PeriodicalName\":\"European Journal of Histochemistry\",\"FirstCategoryId\":\"99\",\"ListUrlMain\":\"https://doi.org/10.4081/ejh.2024.4098\",\"RegionNum\":4,\"RegionCategory\":\"生物学\",\"ArticlePicture\":[],\"TitleCN\":null,\"AbstractTextCN\":null,\"PMCID\":null,\"EPubDate\":\"\",\"PubModel\":\"\",\"JCR\":\"Q4\",\"JCRName\":\"CELL BIOLOGY\",\"Score\":null,\"Total\":0}","platform":"Semanticscholar","paperid":null,"PeriodicalName":"European Journal of Histochemistry","FirstCategoryId":"99","ListUrlMain":"https://doi.org/10.4081/ejh.2024.4098","RegionNum":4,"RegionCategory":"生物学","ArticlePicture":[],"TitleCN":null,"AbstractTextCN":null,"PMCID":null,"EPubDate":"","PubModel":"","JCR":"Q4","JCRName":"CELL BIOLOGY","Score":null,"Total":0}
引用次数: 0

摘要

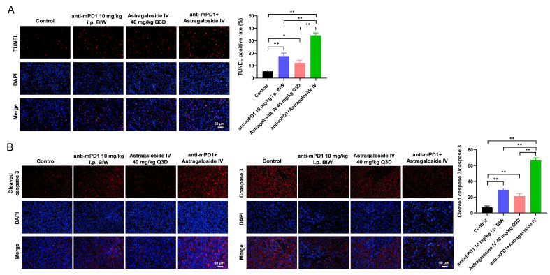
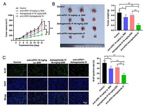
程序性细胞死亡蛋白-1(PD-1)抑制剂越来越多地被用于治疗肺癌(LC)。最近,联合疗法在治疗肺癌中越来越受欢迎。本研究旨在评估黄芪皂苷IV(AS-IV)和抗PD-1联合治疗肺癌的疗效。C57BL/6J 小鼠皮下注射路易斯肺癌(LLC)细胞。3 周后,动物被处死,收获肿瘤进行分析。Ki-67 免疫标记和 TUNEL 检测用于评估肿瘤组织的细胞增殖和凋亡。此外,还使用抗裂解的 Caspase 3 对凋亡细胞进行免疫标记。免疫荧光染色法还对肿瘤组织中的免疫细胞浸润(巨噬细胞和T细胞)和基因表达进行了研究。与抗-PD-1或AS-IV治疗相比,AS-IV和抗-PD-1联合治疗显著减少了LLC小鼠的肿瘤体积和重量。此外,与单一治疗组相比,联合治疗通过抑制PI3K/Akt和ERK信号通路,强烈诱导肿瘤组织凋亡并抑制其增殖。此外,联合治疗还能升高肿瘤组织中M1巨噬细胞标志物mCD86的水平,降低M2巨噬细胞标志物mCD206的水平,并上调T细胞活化标志物mCD69的水平。总之,联合治疗通过促进M1巨噬细胞极化和T细胞活化,有效抑制了LLC小鼠的肿瘤生长。这些研究结果表明,将AS-IV与抗PD-1疗法相结合是一种治疗LC的有效方法。
本文章由计算机程序翻译,如有差异,请以英文原文为准。

Astragaloside IV augments anti-PD-1 therapy to suppress tumor growth in lung cancer by remodeling the tumor microenvironment.

Astragaloside IV augments anti-PD-1 therapy to suppress tumor growth in lung cancer by remodeling the tumor microenvironment.

Astragaloside IV augments anti-PD-1 therapy to suppress tumor growth in lung cancer by remodeling the tumor microenvironment.

Astragaloside IV augments anti-PD-1 therapy to suppress tumor growth in lung cancer by remodeling the tumor microenvironment.

Programmed cell death protein-1 (PD-1) inhibitors are increasingly utilized in the treatment of lung cancer (LC). Combination therapy has recently gained popularity in treating LC. This study aimed to assess the efficacy of combining Astragaloside IV (AS-IV) and anti-PD-1 in LC. C57BL/6J mice were subcutaneously injected with Lewis lung carcinoma (LLC) cells. After 3 weeks, the animals were sacrificed, and the tumors were harvested for analysis. Ki-67 immuno-labeling and TUNEL assay were used for evaluating cell proliferation and apoptosis in tumor tissues. In addition, anti-cleaved caspase 3 was used for immunolabelling of apoptotic cells. Immune cell infiltration (macrophages and T cells) and gene expression in tumor tissues were also investigated by using immunofluorescence staining. Compared to treatment with anti-PD-1 or AS-IV, the combination of AS-IV and anti-PD-1 notably reduced tumor volume and weight of LLC-bearing mice. Additionally, the combination treatment strongly induced the apoptosis and suppressed the proliferation in tumor tissues through inactivating PI3K/Akt and ERK signaling pathways, compared to single treatment group. Moreover, the combination treatment elevated levels of the M1 macrophage marker mCD86, reduced levels of the M2 macrophage marker mCD206, as well as upregulated levels of the T cell activation marker mCD69 in tumor tissues. Collectively, the combination treatment effectively inhibited tumor growth in LLC mice through promoting M1 macrophage polarization and T cell activation. These findings showed that combining AS-IV with anti-PD-1 therapy could be a promising therapeutic approach for LC.

求助全文
通过发布文献求助,成功后即可免费获取论文全文。 去求助
来源期刊
European Journal of Histochemistry
European Journal of Histochemistry 生物-细胞生物学
CiteScore
3.70
自引率
5.00%
发文量
47
审稿时长
3 months
期刊介绍: The Journal publishes original papers concerning investigations by histochemical and immunohistochemical methods, and performed with the aid of light, super-resolution and electron microscopy, cytometry and imaging techniques. Coverage extends to: functional cell and tissue biology in animals and plants; cell differentiation and death; cell-cell interaction and molecular trafficking; biology of cell development and senescence; nerve and muscle cell biology; cellular basis of diseases. The histochemical approach is nowadays essentially aimed at locating molecules in the very place where they exert their biological roles, and at describing dynamically specific chemical activities in living cells. Basic research on cell functional organization is essential for understanding the mechanisms underlying major biological processes such as differentiation, the control of tissue homeostasis, and the regulation of normal and tumor cell growth. Even more than in the past, the European Journal of Histochemistry, as a journal of functional cytology, represents the venue where cell scientists may present and discuss their original results, technical improvements and theories.
×
引用
GB/T 7714-2015
复制
MLA
复制
APA
复制
导出至
BibTeX EndNote RefMan NoteFirst NoteExpress
×
提示
您的信息不完整,为了账户安全,请先补充。
现在去补充
×
提示
您因"违规操作"
具体请查看互助需知
我知道了
×
提示
确定
请完成安全验证×
copy
已复制链接
快去分享给好友吧!
我知道了
右上角分享
点击右上角分享
0
联系我们:info@booksci.cn Book学术提供免费学术资源搜索服务,方便国内外学者检索中英文文献。致力于提供最便捷和优质的服务体验。 Copyright © 2023 布克学术 All rights reserved.
京ICP备2023020795号-1
ghs 京公网安备 11010802042870号
Book学术文献互助
Book学术文献互助群
群 号:604180095
Book学术官方微信