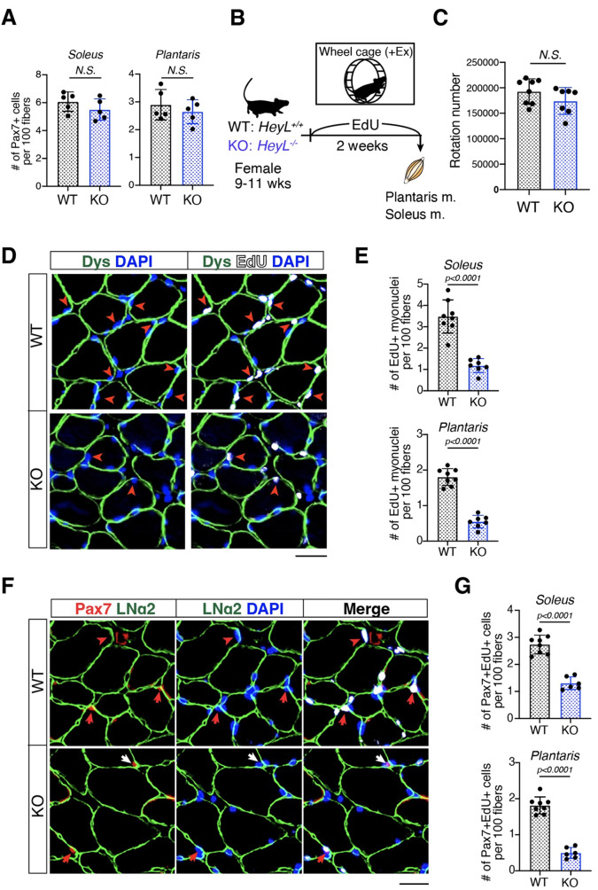
在自主跑步运动中,HeyL-KO 小鼠的快慢肌中卫星细胞衍生的肌核数量减少。

IF 4.4 2区 医学 Q2 CELL BIOLOGY
Kanako Iwamori, Manami Kubota, Lidan Zhang, Kazuki Kodama, Atsushi Kubo, Hiroki Kokubo, Takayuki Akimoto, So-Ichiro Fukada
{"title":"在自主跑步运动中,HeyL-KO 小鼠的快慢肌中卫星细胞衍生的肌核数量减少。","authors":"Kanako Iwamori, Manami Kubota, Lidan Zhang, Kazuki Kodama, Atsushi Kubo, Hiroki Kokubo, Takayuki Akimoto, So-Ichiro Fukada","doi":"10.1186/s13395-024-00357-z","DOIUrl":null,"url":null,"abstract":"<p><strong>Background: </strong>Skeletal muscles possess unique abilities known as adaptation or plasticity. When exposed to external stimuli, such as mechanical loading, both myofiber size and myonuclear number increase. Muscle stem cells, also known as muscle satellite cells (MuSCs), play vital roles in these changes. HeyL, a direct target of Notch signaling, is crucial for efficient muscle hypertrophy because it ensures MuSC proliferation in surgically overloaded muscles by inhibiting the premature differentiation. However, it remains unclear whether HeyL is essential for MuSC expansion in physiologically exercised muscles. Additionally, the influence of myofiber type on the requirement for HeyL in MuSCs within exercised muscles remains unclear.</p><p><strong>Methods: </strong>We used a voluntary wheel running model and HeyL-knockout mice to investigate the impact of HeyL deficiency on MuSC-derived myonuclei, MuSC behavior, muscle weight, myofiber size, and myofiber type in the running mice.</p><p><strong>Results: </strong>The number of new MuSC-derived myonuclei was significantly lower in both slow-twitch soleus and fast-twitch plantaris muscles from exercised HeyL-knockout mice than in control mice. However, expect for the frequency of Type IIb myofiber in plantaris muscle, exercised HeyL-knockout mice exhibited similar responses to control mice regarding myofiber size and type.</p><p><strong>Conclusions: </strong>HeyL expression is crucial for MuSC expansion during physiological exercise in both slow and fast muscles. The frequency of Type IIb myofiber in plantaris muscle of HeyL-knockout mice was not significantly reduced compared to that of control mice. However, the absence of HeyL did not affect the increased size and frequency of Type IIa myofiber in plantaris muscles. In this model, no detectable changes in myofiber size or type were observed in the soleus muscles of either control or HeyL-knockout mice. These findings imply that the requirement for MuSCs in the wheel-running model is difficult to observe due to the relatively low degree of hypertrophy compared to surgically overloaded models.</p>","PeriodicalId":21747,"journal":{"name":"Skeletal Muscle","volume":"14 1","pages":"25"},"PeriodicalIF":4.4000,"publicationDate":"2024-10-24","publicationTypes":"Journal Article","fieldsOfStudy":null,"isOpenAccess":false,"openAccessPdf":"https://www.ncbi.nlm.nih.gov/pmc/articles/PMC11515490/pdf/","citationCount":"0","resultStr":"{\"title\":\"Decreased number of satellite cells-derived myonuclei in both fast- and slow-twitch muscles in HeyL-KO mice during voluntary running exercise.\",\"authors\":\"Kanako Iwamori, Manami Kubota, Lidan Zhang, Kazuki Kodama, Atsushi Kubo, Hiroki Kokubo, Takayuki Akimoto, So-Ichiro Fukada\",\"doi\":\"10.1186/s13395-024-00357-z\",\"DOIUrl\":null,\"url\":null,\"abstract\":\"<p><strong>Background: </strong>Skeletal muscles possess unique abilities known as adaptation or plasticity. When exposed to external stimuli, such as mechanical loading, both myofiber size and myonuclear number increase. Muscle stem cells, also known as muscle satellite cells (MuSCs), play vital roles in these changes. HeyL, a direct target of Notch signaling, is crucial for efficient muscle hypertrophy because it ensures MuSC proliferation in surgically overloaded muscles by inhibiting the premature differentiation. However, it remains unclear whether HeyL is essential for MuSC expansion in physiologically exercised muscles. Additionally, the influence of myofiber type on the requirement for HeyL in MuSCs within exercised muscles remains unclear.</p><p><strong>Methods: </strong>We used a voluntary wheel running model and HeyL-knockout mice to investigate the impact of HeyL deficiency on MuSC-derived myonuclei, MuSC behavior, muscle weight, myofiber size, and myofiber type in the running mice.</p><p><strong>Results: </strong>The number of new MuSC-derived myonuclei was significantly lower in both slow-twitch soleus and fast-twitch plantaris muscles from exercised HeyL-knockout mice than in control mice. However, expect for the frequency of Type IIb myofiber in plantaris muscle, exercised HeyL-knockout mice exhibited similar responses to control mice regarding myofiber size and type.</p><p><strong>Conclusions: </strong>HeyL expression is crucial for MuSC expansion during physiological exercise in both slow and fast muscles. The frequency of Type IIb myofiber in plantaris muscle of HeyL-knockout mice was not significantly reduced compared to that of control mice. However, the absence of HeyL did not affect the increased size and frequency of Type IIa myofiber in plantaris muscles. In this model, no detectable changes in myofiber size or type were observed in the soleus muscles of either control or HeyL-knockout mice. These findings imply that the requirement for MuSCs in the wheel-running model is difficult to observe due to the relatively low degree of hypertrophy compared to surgically overloaded models.</p>\",\"PeriodicalId\":21747,\"journal\":{\"name\":\"Skeletal Muscle\",\"volume\":\"14 1\",\"pages\":\"25\"},\"PeriodicalIF\":4.4000,\"publicationDate\":\"2024-10-24\",\"publicationTypes\":\"Journal Article\",\"fieldsOfStudy\":null,\"isOpenAccess\":false,\"openAccessPdf\":\"https://www.ncbi.nlm.nih.gov/pmc/articles/PMC11515490/pdf/\",\"citationCount\":\"0\",\"resultStr\":null,\"platform\":\"Semanticscholar\",\"paperid\":null,\"PeriodicalName\":\"Skeletal Muscle\",\"FirstCategoryId\":\"3\",\"ListUrlMain\":\"https://doi.org/10.1186/s13395-024-00357-z\",\"RegionNum\":2,\"RegionCategory\":\"医学\",\"ArticlePicture\":[],\"TitleCN\":null,\"AbstractTextCN\":null,\"PMCID\":null,\"EPubDate\":\"\",\"PubModel\":\"\",\"JCR\":\"Q2\",\"JCRName\":\"CELL BIOLOGY\",\"Score\":null,\"Total\":0}","platform":"Semanticscholar","paperid":null,"PeriodicalName":"Skeletal Muscle","FirstCategoryId":"3","ListUrlMain":"https://doi.org/10.1186/s13395-024-00357-z","RegionNum":2,"RegionCategory":"医学","ArticlePicture":[],"TitleCN":null,"AbstractTextCN":null,"PMCID":null,"EPubDate":"","PubModel":"","JCR":"Q2","JCRName":"CELL BIOLOGY","Score":null,"Total":0}
引用次数: 0

摘要

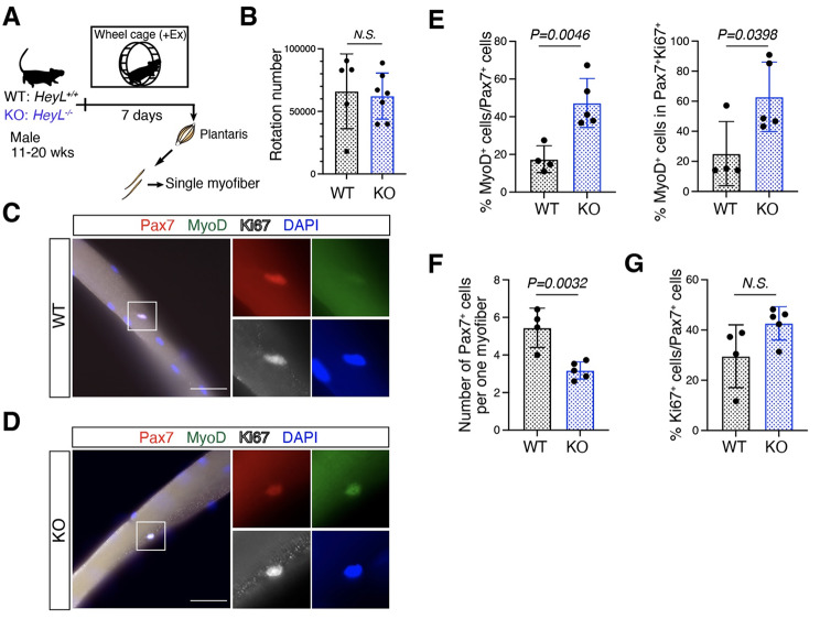
背景:骨骼肌具有被称为适应性或可塑性的独特能力。当受到机械负荷等外部刺激时,肌纤维尺寸和肌核数量都会增加。肌肉干细胞,又称肌肉卫星细胞(MuSCs),在这些变化中起着至关重要的作用。HeyL是Notch信号传导的直接靶标,对有效的肌肉肥大至关重要,因为它通过抑制过早分化来确保肌肉干细胞在手术超负荷肌肉中的增殖。然而,HeyL 对于生理性运动肌肉中的肌肉间充质干细胞扩增是否至关重要仍不清楚。此外,肌纤维类型对运动肌肉中的MuSCs对HeyL的需求的影响仍不清楚:方法:我们使用自愿车轮跑步模型和HeyL基因敲除小鼠来研究HeyL缺乏对跑步小鼠中MuSC衍生肌核、MuSC行为、肌肉重量、肌纤维大小和肌纤维类型的影响:结果:HeyL基因敲除小鼠的慢速比目鱼肌和快速足底肌的新MuSC衍生肌核数量明显低于对照组小鼠。然而,就足底肌肉中 IIb 型肌纤维的频率而言,运动型 HeyL 基因敲除小鼠在肌纤维大小和类型方面表现出与对照组小鼠相似的反应:结论:在慢肌和快肌的生理运动中,HeyL的表达对MuSC的扩增至关重要。与对照组小鼠相比,HeyL基因敲除小鼠足底肌肉中IIb型肌纤维的频率并没有明显降低。然而,HeyL的缺失并不影响足底肌肉中IIa型肌纤维大小和频率的增加。在该模型中,无论是对照组小鼠还是HeyL基因敲除小鼠的比目鱼肌,都没有观察到肌纤维大小或类型的变化。这些发现意味着,与手术超负荷模型相比,轮跑模型的肥大程度相对较低,因此很难观察到轮跑模型对MuSCs的需求。
本文章由计算机程序翻译,如有差异,请以英文原文为准。

Decreased number of satellite cells-derived myonuclei in both fast- and slow-twitch muscles in HeyL-KO mice during voluntary running exercise.

Decreased number of satellite cells-derived myonuclei in both fast- and slow-twitch muscles in HeyL-KO mice during voluntary running exercise.

Decreased number of satellite cells-derived myonuclei in both fast- and slow-twitch muscles in HeyL-KO mice during voluntary running exercise.

Decreased number of satellite cells-derived myonuclei in both fast- and slow-twitch muscles in HeyL-KO mice during voluntary running exercise.

Background: Skeletal muscles possess unique abilities known as adaptation or plasticity. When exposed to external stimuli, such as mechanical loading, both myofiber size and myonuclear number increase. Muscle stem cells, also known as muscle satellite cells (MuSCs), play vital roles in these changes. HeyL, a direct target of Notch signaling, is crucial for efficient muscle hypertrophy because it ensures MuSC proliferation in surgically overloaded muscles by inhibiting the premature differentiation. However, it remains unclear whether HeyL is essential for MuSC expansion in physiologically exercised muscles. Additionally, the influence of myofiber type on the requirement for HeyL in MuSCs within exercised muscles remains unclear.

Methods: We used a voluntary wheel running model and HeyL-knockout mice to investigate the impact of HeyL deficiency on MuSC-derived myonuclei, MuSC behavior, muscle weight, myofiber size, and myofiber type in the running mice.

Results: The number of new MuSC-derived myonuclei was significantly lower in both slow-twitch soleus and fast-twitch plantaris muscles from exercised HeyL-knockout mice than in control mice. However, expect for the frequency of Type IIb myofiber in plantaris muscle, exercised HeyL-knockout mice exhibited similar responses to control mice regarding myofiber size and type.

Conclusions: HeyL expression is crucial for MuSC expansion during physiological exercise in both slow and fast muscles. The frequency of Type IIb myofiber in plantaris muscle of HeyL-knockout mice was not significantly reduced compared to that of control mice. However, the absence of HeyL did not affect the increased size and frequency of Type IIa myofiber in plantaris muscles. In this model, no detectable changes in myofiber size or type were observed in the soleus muscles of either control or HeyL-knockout mice. These findings imply that the requirement for MuSCs in the wheel-running model is difficult to observe due to the relatively low degree of hypertrophy compared to surgically overloaded models.

求助全文
通过发布文献求助,成功后即可免费获取论文全文。 去求助
来源期刊
Skeletal Muscle
Skeletal Muscle CELL BIOLOGY-
CiteScore
9.10
自引率
0.00%
发文量
25
审稿时长
12 weeks
期刊介绍: The only open access journal in its field, Skeletal Muscle publishes novel, cutting-edge research and technological advancements that investigate the molecular mechanisms underlying the biology of skeletal muscle. Reflecting the breadth of research in this area, the journal welcomes manuscripts about the development, metabolism, the regulation of mass and function, aging, degeneration, dystrophy and regeneration of skeletal muscle, with an emphasis on understanding adult skeletal muscle, its maintenance, and its interactions with non-muscle cell types and regulatory modulators. Main areas of interest include: -differentiation of skeletal muscle- atrophy and hypertrophy of skeletal muscle- aging of skeletal muscle- regeneration and degeneration of skeletal muscle- biology of satellite and satellite-like cells- dystrophic degeneration of skeletal muscle- energy and glucose homeostasis in skeletal muscle- non-dystrophic genetic diseases of skeletal muscle, such as Spinal Muscular Atrophy and myopathies- maintenance of neuromuscular junctions- roles of ryanodine receptors and calcium signaling in skeletal muscle- roles of nuclear receptors in skeletal muscle- roles of GPCRs and GPCR signaling in skeletal muscle- other relevant aspects of skeletal muscle biology. In addition, articles on translational clinical studies that address molecular and cellular mechanisms of skeletal muscle will be published. Case reports are also encouraged for submission. Skeletal Muscle reflects the breadth of research on skeletal muscle and bridges gaps between diverse areas of science for example cardiac cell biology and neurobiology, which share common features with respect to cell differentiation, excitatory membranes, cell-cell communication, and maintenance. Suitable articles are model and mechanism-driven, and apply statistical principles where appropriate; purely descriptive studies are of lesser interest.
×
引用
GB/T 7714-2015
复制
MLA
复制
APA
复制
导出至
BibTeX EndNote RefMan NoteFirst NoteExpress
×
提示
您的信息不完整,为了账户安全,请先补充。
现在去补充
×
提示
您因"违规操作"
具体请查看互助需知
我知道了
×
提示
确定
请完成安全验证×
copy
已复制链接
快去分享给好友吧!
我知道了
右上角分享
点击右上角分享
0
联系我们:info@booksci.cn Book学术提供免费学术资源搜索服务,方便国内外学者检索中英文文献。致力于提供最便捷和优质的服务体验。 Copyright © 2023 布克学术 All rights reserved.
京ICP备2023020795号-1
ghs 京公网安备 11010802042870号
Book学术文献互助
Book学术文献互助群
群 号:604180095
Book学术官方微信