Ank 介导的焦磷酸调节剪切应力诱导的三维培养成骨细胞小细胞外囊泡的产生。

IF 3.2 2区 生物学 Q3 CELL BIOLOGY
Animal Cells and Systems Pub Date : 2024-10-22 eCollection Date: 2024-01-01 DOI:10.1080/19768354.2024.2409460
Su Jeong Lee, Deuk Kju Jung, Soomin Im, Changkook You, Jung-Eun Kim, Jong-Sup Bae, Mee-Seon Kim, Kyungmoo Yea, Eui Kyun Park
{"title":"Ank 介导的焦磷酸调节剪切应力诱导的三维培养成骨细胞小细胞外囊泡的产生。","authors":"Su Jeong Lee, Deuk Kju Jung, Soomin Im, Changkook You, Jung-Eun Kim, Jong-Sup Bae, Mee-Seon Kim, Kyungmoo Yea, Eui Kyun Park","doi":"10.1080/19768354.2024.2409460","DOIUrl":null,"url":null,"abstract":"<p><p>Osteocytes are located in the lacunae of fluid-filled bone and communicate with neighboring or distant cells by secreting small extracellular vesicles (sEVs) and growth factors as well as via dendrite-dendrite direct connections. However, the mechanism regulating sEV production in osteocytes is yet to be elucidated. In this study, we investigated sEV production and its underlying mechanism in osteocytes cultured on a three dimensional (3D) scaffold. We employed a perfusion system to apply shear stress stimulation to MLO-Y4 cells cultured on a 3D biphasic calcium phosphate (BCP) scaffold and analyzed sEV production and gene expression using RNA sequencing. We found that the expression of genes associated with sEV biogenesis and the secretory pathway were enhanced by fluid shear stress in MLO-Y4 cells cultured on a 3D BCP scaffold. In particular, fluid shear stress induced the expression of Ank, a pyrophosphate transporter, in 3D-cultured MLO-Y4 cells. The role of Ank in sEV production was further examined. Probenecid, an Ank inhibitor, significantly suppressed shear stress-induced sEV production, whereas Ank cDNA overexpression stimulated it. The inhibition of shear stress-induced sEV production by probenecid was recovered by the exogenous addition of pyrophosphate to MLO-Y4 cells. These findings suggest that shear stress-mediated sEV production in 3D-cultured osteocytes is regulated by extracellular pyrophosphate transported by Ank.</p>","PeriodicalId":7804,"journal":{"name":"Animal Cells and Systems","volume":"28 1","pages":"495-505"},"PeriodicalIF":3.2000,"publicationDate":"2024-10-22","publicationTypes":"Journal Article","fieldsOfStudy":null,"isOpenAccess":false,"openAccessPdf":"https://www.ncbi.nlm.nih.gov/pmc/articles/PMC11497576/pdf/","citationCount":"0","resultStr":"{\"title\":\"Ank-mediated pyrophosphate regulates shear stress-induced small extracellular vesicle production in 3D-cultured osteocytes.\",\"authors\":\"Su Jeong Lee, Deuk Kju Jung, Soomin Im, Changkook You, Jung-Eun Kim, Jong-Sup Bae, Mee-Seon Kim, Kyungmoo Yea, Eui Kyun Park\",\"doi\":\"10.1080/19768354.2024.2409460\",\"DOIUrl\":null,\"url\":null,\"abstract\":\"<p><p>Osteocytes are located in the lacunae of fluid-filled bone and communicate with neighboring or distant cells by secreting small extracellular vesicles (sEVs) and growth factors as well as via dendrite-dendrite direct connections. However, the mechanism regulating sEV production in osteocytes is yet to be elucidated. In this study, we investigated sEV production and its underlying mechanism in osteocytes cultured on a three dimensional (3D) scaffold. We employed a perfusion system to apply shear stress stimulation to MLO-Y4 cells cultured on a 3D biphasic calcium phosphate (BCP) scaffold and analyzed sEV production and gene expression using RNA sequencing. We found that the expression of genes associated with sEV biogenesis and the secretory pathway were enhanced by fluid shear stress in MLO-Y4 cells cultured on a 3D BCP scaffold. In particular, fluid shear stress induced the expression of Ank, a pyrophosphate transporter, in 3D-cultured MLO-Y4 cells. The role of Ank in sEV production was further examined. Probenecid, an Ank inhibitor, significantly suppressed shear stress-induced sEV production, whereas Ank cDNA overexpression stimulated it. The inhibition of shear stress-induced sEV production by probenecid was recovered by the exogenous addition of pyrophosphate to MLO-Y4 cells. These findings suggest that shear stress-mediated sEV production in 3D-cultured osteocytes is regulated by extracellular pyrophosphate transported by Ank.</p>\",\"PeriodicalId\":7804,\"journal\":{\"name\":\"Animal Cells and Systems\",\"volume\":\"28 1\",\"pages\":\"495-505\"},\"PeriodicalIF\":3.2000,\"publicationDate\":\"2024-10-22\",\"publicationTypes\":\"Journal Article\",\"fieldsOfStudy\":null,\"isOpenAccess\":false,\"openAccessPdf\":\"https://www.ncbi.nlm.nih.gov/pmc/articles/PMC11497576/pdf/\",\"citationCount\":\"0\",\"resultStr\":null,\"platform\":\"Semanticscholar\",\"paperid\":null,\"PeriodicalName\":\"Animal Cells and Systems\",\"FirstCategoryId\":\"99\",\"ListUrlMain\":\"https://doi.org/10.1080/19768354.2024.2409460\",\"RegionNum\":2,\"RegionCategory\":\"生物学\",\"ArticlePicture\":[],\"TitleCN\":null,\"AbstractTextCN\":null,\"PMCID\":null,\"EPubDate\":\"2024/1/1 0:00:00\",\"PubModel\":\"eCollection\",\"JCR\":\"Q3\",\"JCRName\":\"CELL BIOLOGY\",\"Score\":null,\"Total\":0}","platform":"Semanticscholar","paperid":null,"PeriodicalName":"Animal Cells and Systems","FirstCategoryId":"99","ListUrlMain":"https://doi.org/10.1080/19768354.2024.2409460","RegionNum":2,"RegionCategory":"生物学","ArticlePicture":[],"TitleCN":null,"AbstractTextCN":null,"PMCID":null,"EPubDate":"2024/1/1 0:00:00","PubModel":"eCollection","JCR":"Q3","JCRName":"CELL BIOLOGY","Score":null,"Total":0}
引用次数: 0

摘要

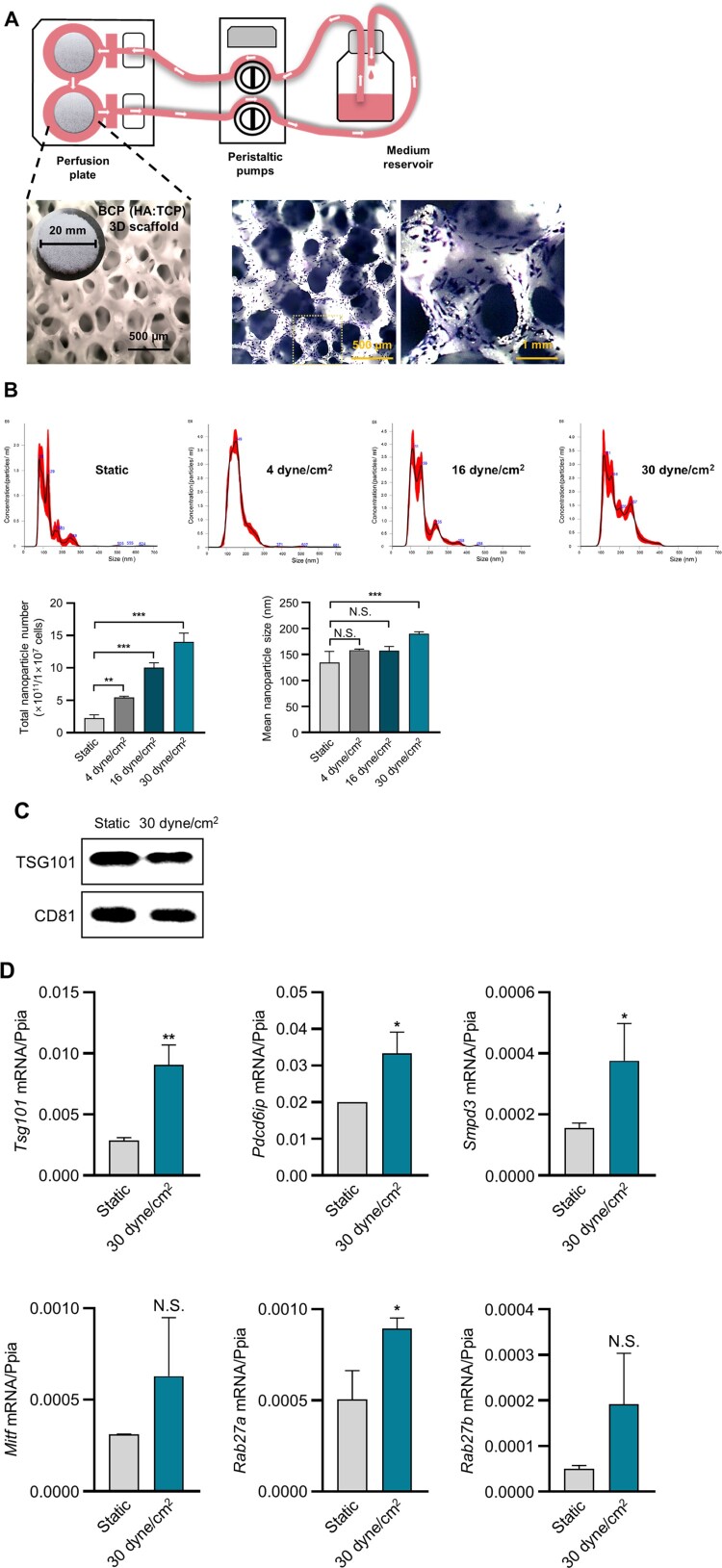
骨细胞位于充满液体的骨腔中,通过分泌细胞外小泡(sEV)和生长因子以及通过树突-树突直接连接与邻近或远处的细胞进行交流。然而,调控成骨细胞分泌 sEV 的机制尚待阐明。在这项研究中,我们研究了在三维(3D)支架上培养的成骨细胞中产生的 sEV 及其内在机制。我们采用灌流系统对在三维双相磷酸钙(BCP)支架上培养的 MLO-Y4 细胞施加剪切应力刺激,并使用 RNA 测序分析了 sEV 的产生和基因表达。我们发现,在三维双相磷酸钙支架上培养的MLO-Y4细胞中,流体剪切应力增强了与sEV生物生成和分泌途径相关的基因表达。特别是,流体剪切应力诱导了焦磷酸转运体 Ank 在三维培养的 MLO-Y4 细胞中的表达。我们进一步研究了 Ank 在 sEV 生成中的作用。Ank 抑制剂丙磺舒显著抑制了剪切应力诱导的 sEV 生成,而 Ank cDNA 的过表达则刺激了 sEV 生成。向 MLO-Y4 细胞外源添加焦磷酸可恢复丙磺舒对剪切应力诱导的 sEV 生成的抑制作用。这些发现表明,剪切应力介导的三维培养成骨细胞中sEV的产生是由Ank转运的细胞外焦磷酸调节的。
本文章由计算机程序翻译,如有差异,请以英文原文为准。

Ank-mediated pyrophosphate regulates shear stress-induced small extracellular vesicle production in 3D-cultured osteocytes.

Ank-mediated pyrophosphate regulates shear stress-induced small extracellular vesicle production in 3D-cultured osteocytes.

Ank-mediated pyrophosphate regulates shear stress-induced small extracellular vesicle production in 3D-cultured osteocytes.

Ank-mediated pyrophosphate regulates shear stress-induced small extracellular vesicle production in 3D-cultured osteocytes.

Osteocytes are located in the lacunae of fluid-filled bone and communicate with neighboring or distant cells by secreting small extracellular vesicles (sEVs) and growth factors as well as via dendrite-dendrite direct connections. However, the mechanism regulating sEV production in osteocytes is yet to be elucidated. In this study, we investigated sEV production and its underlying mechanism in osteocytes cultured on a three dimensional (3D) scaffold. We employed a perfusion system to apply shear stress stimulation to MLO-Y4 cells cultured on a 3D biphasic calcium phosphate (BCP) scaffold and analyzed sEV production and gene expression using RNA sequencing. We found that the expression of genes associated with sEV biogenesis and the secretory pathway were enhanced by fluid shear stress in MLO-Y4 cells cultured on a 3D BCP scaffold. In particular, fluid shear stress induced the expression of Ank, a pyrophosphate transporter, in 3D-cultured MLO-Y4 cells. The role of Ank in sEV production was further examined. Probenecid, an Ank inhibitor, significantly suppressed shear stress-induced sEV production, whereas Ank cDNA overexpression stimulated it. The inhibition of shear stress-induced sEV production by probenecid was recovered by the exogenous addition of pyrophosphate to MLO-Y4 cells. These findings suggest that shear stress-mediated sEV production in 3D-cultured osteocytes is regulated by extracellular pyrophosphate transported by Ank.

求助全文
通过发布文献求助,成功后即可免费获取论文全文。 去求助
来源期刊
Animal Cells and Systems
Animal Cells and Systems 生物-动物学
CiteScore
4.50
自引率
24.10%
发文量
33
审稿时长
6 months
期刊介绍: Animal Cells and Systems is the official journal of the Korean Society for Integrative Biology. This international, peer-reviewed journal publishes original papers that cover diverse aspects of biological sciences including Bioinformatics and Systems Biology, Developmental Biology, Evolution and Systematic Biology, Population Biology, & Animal Behaviour, Molecular and Cellular Biology, Neurobiology and Immunology, and Translational Medicine.
×
引用
GB/T 7714-2015
复制
MLA
复制
APA
复制
导出至
BibTeX EndNote RefMan NoteFirst NoteExpress
×
提示
您的信息不完整,为了账户安全,请先补充。
现在去补充
×
提示
您因"违规操作"
具体请查看互助需知
我知道了
×
提示
确定
请完成安全验证×
copy
已复制链接
快去分享给好友吧!
我知道了
右上角分享
点击右上角分享
0
联系我们:info@booksci.cn Book学术提供免费学术资源搜索服务,方便国内外学者检索中英文文献。致力于提供最便捷和优质的服务体验。 Copyright © 2023 布克学术 All rights reserved.
京ICP备2023020795号-1
ghs 京公网安备 11010802042870号
Book学术文献互助
Book学术文献互助群
群 号:604180095
Book学术官方微信