建立和应用 HbA1c 检测自动验证系统。

IF 1.8
Ran Gao, Fang Zhao, Liangyu Xia, Chaochao Ma, Yingying Hu, Zhihong Qi, Xinqi Cheng, Ling Qiu
{"title":"建立和应用 HbA1c 检测自动验证系统。","authors":"Ran Gao, Fang Zhao, Liangyu Xia, Chaochao Ma, Yingying Hu, Zhihong Qi, Xinqi Cheng, Ling Qiu","doi":"10.11613/BM.2024.030705","DOIUrl":null,"url":null,"abstract":"<p><strong>Introduction: </strong>This study aimed to determine autoverification rules for routine glycated hemoglobin (HbA1c) analysis based on high-performance liquid chromatography (HPLC) principle. Laboratory information system (LIS) and Bio-Rad D-100 Advisor software (Bio-Rad, Hercules, USA) with graphics recognition function were carriers for the autoverification system.</p><p><strong>Materials and methods: </strong>A total of 105,126 HbA1c results, including 98,249 HbA1c matching fast plasma glucose (FPG) results of real-world data from May 2019 to June 2020, were collected to determine autoverification rules including flags, delta checks, reporting limits, and logical rules. The validation database was composed of 48,045 HbA1c results and 41,083 matching FPG results. Autoverification passing rate and the reduction of turnaround time (TAT) were evaluated.</p><p><strong>Results: </strong>Four autoverification systems (A, B, C, D) were established by two types of delta check rules, 28 flags, one reporting limits, and two kinds of logical rules. The autoverification passing rates were 80.6%, 78.8%, 83.7%, and 81.3%, and the average time saved in TAT were 117.5 min, 116.7 min, 121.1 min, and 121.7 min, respectively.</p><p><strong>Conclusions: </strong>Autoverification system C was the optimal one. Application of distribution of FPG corresponding to HbA1c groups had better performance as logical rules. Established HbA1c autoverifcation system shortened the auditing report time and improved work efficiency.</p>","PeriodicalId":94370,"journal":{"name":"Biochemia medica","volume":"34 3","pages":"030705"},"PeriodicalIF":1.8000,"publicationDate":"2024-10-15","publicationTypes":"Journal Article","fieldsOfStudy":null,"isOpenAccess":false,"openAccessPdf":"https://www.ncbi.nlm.nih.gov/pmc/articles/PMC11493455/pdf/","citationCount":"0","resultStr":"{\"title\":\"Establishment and application of autoverification system for HbA1c testing.\",\"authors\":\"Ran Gao, Fang Zhao, Liangyu Xia, Chaochao Ma, Yingying Hu, Zhihong Qi, Xinqi Cheng, Ling Qiu\",\"doi\":\"10.11613/BM.2024.030705\",\"DOIUrl\":null,\"url\":null,\"abstract\":\"<p><strong>Introduction: </strong>This study aimed to determine autoverification rules for routine glycated hemoglobin (HbA1c) analysis based on high-performance liquid chromatography (HPLC) principle. Laboratory information system (LIS) and Bio-Rad D-100 Advisor software (Bio-Rad, Hercules, USA) with graphics recognition function were carriers for the autoverification system.</p><p><strong>Materials and methods: </strong>A total of 105,126 HbA1c results, including 98,249 HbA1c matching fast plasma glucose (FPG) results of real-world data from May 2019 to June 2020, were collected to determine autoverification rules including flags, delta checks, reporting limits, and logical rules. The validation database was composed of 48,045 HbA1c results and 41,083 matching FPG results. Autoverification passing rate and the reduction of turnaround time (TAT) were evaluated.</p><p><strong>Results: </strong>Four autoverification systems (A, B, C, D) were established by two types of delta check rules, 28 flags, one reporting limits, and two kinds of logical rules. The autoverification passing rates were 80.6%, 78.8%, 83.7%, and 81.3%, and the average time saved in TAT were 117.5 min, 116.7 min, 121.1 min, and 121.7 min, respectively.</p><p><strong>Conclusions: </strong>Autoverification system C was the optimal one. Application of distribution of FPG corresponding to HbA1c groups had better performance as logical rules. Established HbA1c autoverifcation system shortened the auditing report time and improved work efficiency.</p>\",\"PeriodicalId\":94370,\"journal\":{\"name\":\"Biochemia medica\",\"volume\":\"34 3\",\"pages\":\"030705\"},\"PeriodicalIF\":1.8000,\"publicationDate\":\"2024-10-15\",\"publicationTypes\":\"Journal Article\",\"fieldsOfStudy\":null,\"isOpenAccess\":false,\"openAccessPdf\":\"https://www.ncbi.nlm.nih.gov/pmc/articles/PMC11493455/pdf/\",\"citationCount\":\"0\",\"resultStr\":null,\"platform\":\"Semanticscholar\",\"paperid\":null,\"PeriodicalName\":\"Biochemia medica\",\"FirstCategoryId\":\"1085\",\"ListUrlMain\":\"https://doi.org/10.11613/BM.2024.030705\",\"RegionNum\":0,\"RegionCategory\":null,\"ArticlePicture\":[],\"TitleCN\":null,\"AbstractTextCN\":null,\"PMCID\":null,\"EPubDate\":\"\",\"PubModel\":\"\",\"JCR\":\"\",\"JCRName\":\"\",\"Score\":null,\"Total\":0}","platform":"Semanticscholar","paperid":null,"PeriodicalName":"Biochemia medica","FirstCategoryId":"1085","ListUrlMain":"https://doi.org/10.11613/BM.2024.030705","RegionNum":0,"RegionCategory":null,"ArticlePicture":[],"TitleCN":null,"AbstractTextCN":null,"PMCID":null,"EPubDate":"","PubModel":"","JCR":"","JCRName":"","Score":null,"Total":0}
引用次数: 0

摘要

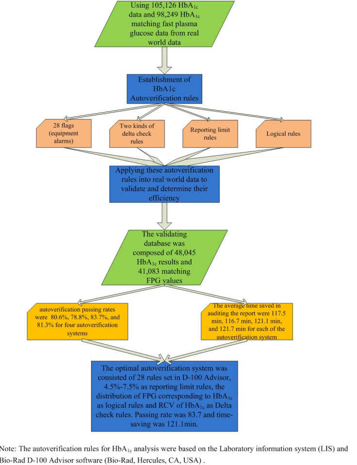
引言本研究旨在根据高效液相色谱(HPLC)原理确定常规糖化血红蛋白(HbA1c)分析的自动判定规则。实验室信息系统(LIS)和具有图形识别功能的 Bio-Rad D-100 Advisor 软件(Bio-Rad, Hercules, USA)是自动转换系统的载体:收集了2019年5月至2020年6月真实世界数据中共计105126个HbA1c结果,其中包括98249个HbA1c匹配快速血浆葡萄糖(FPG)结果,以确定包括标志、三角检查、报告限制和逻辑规则在内的自动核证规则。验证数据库由 48,045 个 HbA1c 结果和 41,083 个匹配的 FPG 结果组成。对自动核对通过率和周转时间(TAT)的缩短进行了评估:通过两种 delta 检查规则、28 个标志、一个报告限制和两种逻辑规则建立了四个自动核查系统(A、B、C、D)。自动核查通过率分别为 80.6%、78.8%、83.7% 和 81.3%,节省的平均 TAT 时间分别为 117.5 分钟、116.7 分钟、121.1 分钟和 121.7 分钟:结论:自体血净化系统 C 是最佳系统。应用与 HbA1c 组别相对应的 FPG 分布作为逻辑规则具有更好的性能。已建立的 HbA1c 自动核查系统缩短了审核报告时间,提高了工作效率。
本文章由计算机程序翻译,如有差异,请以英文原文为准。

Establishment and application of autoverification system for HbA1c testing.

Establishment and application of autoverification system for HbA1c testing.

Establishment and application of autoverification system for HbA1c testing.

Establishment and application of autoverification system for HbA1c testing.

Introduction: This study aimed to determine autoverification rules for routine glycated hemoglobin (HbA1c) analysis based on high-performance liquid chromatography (HPLC) principle. Laboratory information system (LIS) and Bio-Rad D-100 Advisor software (Bio-Rad, Hercules, USA) with graphics recognition function were carriers for the autoverification system.

Materials and methods: A total of 105,126 HbA1c results, including 98,249 HbA1c matching fast plasma glucose (FPG) results of real-world data from May 2019 to June 2020, were collected to determine autoverification rules including flags, delta checks, reporting limits, and logical rules. The validation database was composed of 48,045 HbA1c results and 41,083 matching FPG results. Autoverification passing rate and the reduction of turnaround time (TAT) were evaluated.

Results: Four autoverification systems (A, B, C, D) were established by two types of delta check rules, 28 flags, one reporting limits, and two kinds of logical rules. The autoverification passing rates were 80.6%, 78.8%, 83.7%, and 81.3%, and the average time saved in TAT were 117.5 min, 116.7 min, 121.1 min, and 121.7 min, respectively.

Conclusions: Autoverification system C was the optimal one. Application of distribution of FPG corresponding to HbA1c groups had better performance as logical rules. Established HbA1c autoverifcation system shortened the auditing report time and improved work efficiency.

求助全文
通过发布文献求助,成功后即可免费获取论文全文。 去求助
来源期刊
自引率
0.00%
发文量
0
×
引用
GB/T 7714-2015
复制
MLA
复制
APA
复制
导出至
BibTeX EndNote RefMan NoteFirst NoteExpress
×
提示
您的信息不完整,为了账户安全,请先补充。
现在去补充
×
提示
您因"违规操作"
具体请查看互助需知
我知道了
×
提示
确定
请完成安全验证×
copy
已复制链接
快去分享给好友吧!
我知道了
右上角分享
点击右上角分享
0
联系我们:info@booksci.cn Book学术提供免费学术资源搜索服务,方便国内外学者检索中英文文献。致力于提供最便捷和优质的服务体验。 Copyright © 2023 布克学术 All rights reserved.
京ICP备2023020795号-1
ghs 京公网安备 11010802042870号
Book学术文献互助
Book学术文献互助群
群 号:604180095
Book学术官方微信