表观遗传学前沿:miRNA、长非编码 RNA 和纳米材料是癌症治疗的先驱。

IF 3.5 2区 生物学 Q1 GENETICS & HEREDITY
Rajkumar Prabhakaran, Rajkumar Thamarai, Sivabalan Sivasamy, Sivanesan Dhandayuthapani, Jyoti Batra, Chinnaperumal Kamaraj, Krishnasamy Karthik, Mohd Asif Shah, Saurav Mallik
{"title":"表观遗传学前沿:miRNA、长非编码 RNA 和纳米材料是癌症治疗的先驱。","authors":"Rajkumar Prabhakaran, Rajkumar Thamarai, Sivabalan Sivasamy, Sivanesan Dhandayuthapani, Jyoti Batra, Chinnaperumal Kamaraj, Krishnasamy Karthik, Mohd Asif Shah, Saurav Mallik","doi":"10.1186/s13072-024-00554-6","DOIUrl":null,"url":null,"abstract":"<p><p>Cancer has arisen from both genetic mutations and epigenetic changes, making epigenetics a crucial area of research for innovative cancer prevention and treatment strategies. This dual perspective has propelled epigenetics into the forefront of cancer research. This review highlights the important roles of DNA methylation, histone modifications and non-coding RNAs (ncRNAs), particularly microRNAs (miRNAs) and long non-coding RNAs, which are key regulators of cancer-related gene expression. It explores the potential of epigenetic-based therapies to revolutionize patient outcomes by selectively modulating specific epigenetic markers involved in tumorigenesis. The review examines promising epigenetic biomarkers for early cancer detection and prognosis. It also highlights recent progress in oligonucleotide-based therapies, including antisense oligonucleotides (ASOs) and antimiRs, to precisely modulate epigenetic processes. Furthermore, the concept of epigenetic editing is discussed, providing insight into the future role of precision medicine for cancer patients. The integration of nanomedicine into cancer therapy has been explored and offers innovative approaches to improve therapeutic efficacy. This comprehensive review of recent advances in epigenetic-based cancer therapy seeks to advance the field of precision oncology, ultimately culminating in improved patient outcomes in the fight against cancer.</p>","PeriodicalId":49253,"journal":{"name":"Epigenetics & Chromatin","volume":"17 1","pages":"31"},"PeriodicalIF":3.5000,"publicationDate":"2024-10-16","publicationTypes":"Journal Article","fieldsOfStudy":null,"isOpenAccess":false,"openAccessPdf":"https://www.ncbi.nlm.nih.gov/pmc/articles/PMC11484394/pdf/","citationCount":"0","resultStr":"{\"title\":\"Epigenetic frontiers: miRNAs, long non-coding RNAs and nanomaterials are pioneering to cancer therapy.\",\"authors\":\"Rajkumar Prabhakaran, Rajkumar Thamarai, Sivabalan Sivasamy, Sivanesan Dhandayuthapani, Jyoti Batra, Chinnaperumal Kamaraj, Krishnasamy Karthik, Mohd Asif Shah, Saurav Mallik\",\"doi\":\"10.1186/s13072-024-00554-6\",\"DOIUrl\":null,\"url\":null,\"abstract\":\"<p><p>Cancer has arisen from both genetic mutations and epigenetic changes, making epigenetics a crucial area of research for innovative cancer prevention and treatment strategies. This dual perspective has propelled epigenetics into the forefront of cancer research. This review highlights the important roles of DNA methylation, histone modifications and non-coding RNAs (ncRNAs), particularly microRNAs (miRNAs) and long non-coding RNAs, which are key regulators of cancer-related gene expression. It explores the potential of epigenetic-based therapies to revolutionize patient outcomes by selectively modulating specific epigenetic markers involved in tumorigenesis. The review examines promising epigenetic biomarkers for early cancer detection and prognosis. It also highlights recent progress in oligonucleotide-based therapies, including antisense oligonucleotides (ASOs) and antimiRs, to precisely modulate epigenetic processes. Furthermore, the concept of epigenetic editing is discussed, providing insight into the future role of precision medicine for cancer patients. The integration of nanomedicine into cancer therapy has been explored and offers innovative approaches to improve therapeutic efficacy. This comprehensive review of recent advances in epigenetic-based cancer therapy seeks to advance the field of precision oncology, ultimately culminating in improved patient outcomes in the fight against cancer.</p>\",\"PeriodicalId\":49253,\"journal\":{\"name\":\"Epigenetics & Chromatin\",\"volume\":\"17 1\",\"pages\":\"31\"},\"PeriodicalIF\":3.5000,\"publicationDate\":\"2024-10-16\",\"publicationTypes\":\"Journal Article\",\"fieldsOfStudy\":null,\"isOpenAccess\":false,\"openAccessPdf\":\"https://www.ncbi.nlm.nih.gov/pmc/articles/PMC11484394/pdf/\",\"citationCount\":\"0\",\"resultStr\":null,\"platform\":\"Semanticscholar\",\"paperid\":null,\"PeriodicalName\":\"Epigenetics & Chromatin\",\"FirstCategoryId\":\"99\",\"ListUrlMain\":\"https://doi.org/10.1186/s13072-024-00554-6\",\"RegionNum\":2,\"RegionCategory\":\"生物学\",\"ArticlePicture\":[],\"TitleCN\":null,\"AbstractTextCN\":null,\"PMCID\":null,\"EPubDate\":\"\",\"PubModel\":\"\",\"JCR\":\"Q1\",\"JCRName\":\"GENETICS & HEREDITY\",\"Score\":null,\"Total\":0}","platform":"Semanticscholar","paperid":null,"PeriodicalName":"Epigenetics & Chromatin","FirstCategoryId":"99","ListUrlMain":"https://doi.org/10.1186/s13072-024-00554-6","RegionNum":2,"RegionCategory":"生物学","ArticlePicture":[],"TitleCN":null,"AbstractTextCN":null,"PMCID":null,"EPubDate":"","PubModel":"","JCR":"Q1","JCRName":"GENETICS & HEREDITY","Score":null,"Total":0}
引用次数: 0

摘要

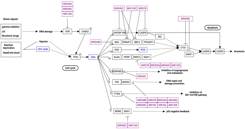
癌症既源于基因突变,也源于表观遗传学变化,因此表观遗传学是创新癌症预防和治疗策略的重要研究领域。这种双重视角将表观遗传学推向了癌症研究的前沿。本综述强调了 DNA 甲基化、组蛋白修饰和非编码 RNA(ncRNA),尤其是微 RNA(miRNA)和长非编码 RNA 的重要作用,它们是癌症相关基因表达的关键调控因子。它探讨了基于表观遗传学的疗法通过选择性地调节参与肿瘤发生的特定表观遗传标记物来彻底改变患者预后的潜力。综述探讨了用于早期癌症检测和预后判断的前景看好的表观遗传生物标志物。它还重点介绍了基于寡核苷酸的疗法的最新进展,包括反义寡核苷酸(ASOs)和反转录因子(antimiRs),以精确调节表观遗传过程。此外,还讨论了表观遗传编辑的概念,为精准医疗在癌症患者中的未来作用提供了见解。纳米医学与癌症治疗的结合已得到探索,并为提高疗效提供了创新方法。这篇关于基于表观遗传的癌症疗法最新进展的综述力图推动精准肿瘤学领域的发展,最终改善患者的抗癌效果。
本文章由计算机程序翻译,如有差异,请以英文原文为准。

Epigenetic frontiers: miRNAs, long non-coding RNAs and nanomaterials are pioneering to cancer therapy.

Epigenetic frontiers: miRNAs, long non-coding RNAs and nanomaterials are pioneering to cancer therapy.

Epigenetic frontiers: miRNAs, long non-coding RNAs and nanomaterials are pioneering to cancer therapy.

Epigenetic frontiers: miRNAs, long non-coding RNAs and nanomaterials are pioneering to cancer therapy.

Cancer has arisen from both genetic mutations and epigenetic changes, making epigenetics a crucial area of research for innovative cancer prevention and treatment strategies. This dual perspective has propelled epigenetics into the forefront of cancer research. This review highlights the important roles of DNA methylation, histone modifications and non-coding RNAs (ncRNAs), particularly microRNAs (miRNAs) and long non-coding RNAs, which are key regulators of cancer-related gene expression. It explores the potential of epigenetic-based therapies to revolutionize patient outcomes by selectively modulating specific epigenetic markers involved in tumorigenesis. The review examines promising epigenetic biomarkers for early cancer detection and prognosis. It also highlights recent progress in oligonucleotide-based therapies, including antisense oligonucleotides (ASOs) and antimiRs, to precisely modulate epigenetic processes. Furthermore, the concept of epigenetic editing is discussed, providing insight into the future role of precision medicine for cancer patients. The integration of nanomedicine into cancer therapy has been explored and offers innovative approaches to improve therapeutic efficacy. This comprehensive review of recent advances in epigenetic-based cancer therapy seeks to advance the field of precision oncology, ultimately culminating in improved patient outcomes in the fight against cancer.

求助全文
通过发布文献求助,成功后即可免费获取论文全文。 去求助
来源期刊
Epigenetics & Chromatin
Epigenetics & Chromatin GENETICS & HEREDITY-
CiteScore
7.00
自引率
0.00%
发文量
35
审稿时长
1 months
期刊介绍: Epigenetics & Chromatin is a peer-reviewed, open access, online journal that publishes research, and reviews, providing novel insights into epigenetic inheritance and chromatin-based interactions. The journal aims to understand how gene and chromosomal elements are regulated and their activities maintained during processes such as cell division, differentiation and environmental alteration.
×
引用
GB/T 7714-2015
复制
MLA
复制
APA
复制
导出至
BibTeX EndNote RefMan NoteFirst NoteExpress
×
提示
您的信息不完整,为了账户安全,请先补充。
现在去补充
×
提示
您因"违规操作"
具体请查看互助需知
我知道了
×
提示
确定
请完成安全验证×
copy
已复制链接
快去分享给好友吧!
我知道了
右上角分享
点击右上角分享
0
联系我们:info@booksci.cn Book学术提供免费学术资源搜索服务,方便国内外学者检索中英文文献。致力于提供最便捷和优质的服务体验。 Copyright © 2023 布克学术 All rights reserved.
京ICP备2023020795号-1
ghs 京公网安备 11010802042870号
Book学术文献互助
Book学术文献互助群
群 号:604180095
Book学术官方微信