跨物种转录组综合分析显示,与小鼠相比,前循环灵长类动物的骨髓造血发生较早。

IF 4.7 1区 生物学 Q1 ZOOLOGY
Junjie Du, Zongcheng Li, Yandong Gong, Yu Lan, Bing Liu
{"title":"跨物种转录组综合分析显示,与小鼠相比,前循环灵长类动物的骨髓造血发生较早。","authors":"Junjie Du, Zongcheng Li, Yandong Gong, Yu Lan, Bing Liu","doi":"10.24272/j.issn.2095-8137.2024.173","DOIUrl":null,"url":null,"abstract":"<p><p>Hematopoiesis originates in the yolk sac, which forms prior to the establishment of blood circulation and exhibits distinct developmental processes between primates and mice. Despite increasing appreciation of yolk sac hematopoiesis for its lifelong contribution to the adult hematopoietic system and its regulatory roles in organogenesis, cross-species differences, particularly before the onset of blood circulation, remain incompletely understood. In this study, we constructed an integrative cross-species transcriptome atlas of pre-circulation hematopoiesis in humans, monkeys ( <i>Macaca fascicularis</i>), and mice. This analysis identified conserved populations between primates and mice, while also revealing more differentiated myeloid, erythroid, and megakaryocytic lineages in pre-circulation primates compared to mice. Specifically, <i>SPP1</i>-expressing macrophages were detected in primates before the onset of blood circulation but were absent in mice. Cell-cell communication analysis identified <i>CSF1</i> <sup>+</sup> extraembryonic mesoderm cells as a potential supportive niche for macrophage generation, with ligand-receptor interactions between macrophages and other cell populations in the human yolk sac. Interestingly, pre-circulation <i>SPP1</i> <sup><i>+</i></sup> macrophages exhibited hallmark signatures reminiscent of a macrophage subset that positively regulates hematopoietic stem cell generation. Our findings provide a valuable cross-species resource, advancing our understanding of human pre-circulation yolk sac hematopoiesis and offering a theoretical basis for the regeneration of functional blood cells.</p>","PeriodicalId":48636,"journal":{"name":"Zoological Research","volume":"45 6","pages":"1276-1286"},"PeriodicalIF":4.7000,"publicationDate":"2024-11-18","publicationTypes":"Journal Article","fieldsOfStudy":null,"isOpenAccess":false,"openAccessPdf":"https://www.ncbi.nlm.nih.gov/pmc/articles/PMC11668956/pdf/","citationCount":"0","resultStr":"{\"title\":\"Integrative cross-species transcriptome analysis reveals earlier occurrence of myelopoiesis in pre-circulation primates compared to mice.\",\"authors\":\"Junjie Du, Zongcheng Li, Yandong Gong, Yu Lan, Bing Liu\",\"doi\":\"10.24272/j.issn.2095-8137.2024.173\",\"DOIUrl\":null,\"url\":null,\"abstract\":\"<p><p>Hematopoiesis originates in the yolk sac, which forms prior to the establishment of blood circulation and exhibits distinct developmental processes between primates and mice. Despite increasing appreciation of yolk sac hematopoiesis for its lifelong contribution to the adult hematopoietic system and its regulatory roles in organogenesis, cross-species differences, particularly before the onset of blood circulation, remain incompletely understood. In this study, we constructed an integrative cross-species transcriptome atlas of pre-circulation hematopoiesis in humans, monkeys ( <i>Macaca fascicularis</i>), and mice. This analysis identified conserved populations between primates and mice, while also revealing more differentiated myeloid, erythroid, and megakaryocytic lineages in pre-circulation primates compared to mice. Specifically, <i>SPP1</i>-expressing macrophages were detected in primates before the onset of blood circulation but were absent in mice. Cell-cell communication analysis identified <i>CSF1</i> <sup>+</sup> extraembryonic mesoderm cells as a potential supportive niche for macrophage generation, with ligand-receptor interactions between macrophages and other cell populations in the human yolk sac. Interestingly, pre-circulation <i>SPP1</i> <sup><i>+</i></sup> macrophages exhibited hallmark signatures reminiscent of a macrophage subset that positively regulates hematopoietic stem cell generation. Our findings provide a valuable cross-species resource, advancing our understanding of human pre-circulation yolk sac hematopoiesis and offering a theoretical basis for the regeneration of functional blood cells.</p>\",\"PeriodicalId\":48636,\"journal\":{\"name\":\"Zoological Research\",\"volume\":\"45 6\",\"pages\":\"1276-1286\"},\"PeriodicalIF\":4.7000,\"publicationDate\":\"2024-11-18\",\"publicationTypes\":\"Journal Article\",\"fieldsOfStudy\":null,\"isOpenAccess\":false,\"openAccessPdf\":\"https://www.ncbi.nlm.nih.gov/pmc/articles/PMC11668956/pdf/\",\"citationCount\":\"0\",\"resultStr\":null,\"platform\":\"Semanticscholar\",\"paperid\":null,\"PeriodicalName\":\"Zoological Research\",\"FirstCategoryId\":\"99\",\"ListUrlMain\":\"https://doi.org/10.24272/j.issn.2095-8137.2024.173\",\"RegionNum\":1,\"RegionCategory\":\"生物学\",\"ArticlePicture\":[],\"TitleCN\":null,\"AbstractTextCN\":null,\"PMCID\":null,\"EPubDate\":\"\",\"PubModel\":\"\",\"JCR\":\"Q1\",\"JCRName\":\"ZOOLOGY\",\"Score\":null,\"Total\":0}","platform":"Semanticscholar","paperid":null,"PeriodicalName":"Zoological Research","FirstCategoryId":"99","ListUrlMain":"https://doi.org/10.24272/j.issn.2095-8137.2024.173","RegionNum":1,"RegionCategory":"生物学","ArticlePicture":[],"TitleCN":null,"AbstractTextCN":null,"PMCID":null,"EPubDate":"","PubModel":"","JCR":"Q1","JCRName":"ZOOLOGY","Score":null,"Total":0}
引用次数: 0

摘要

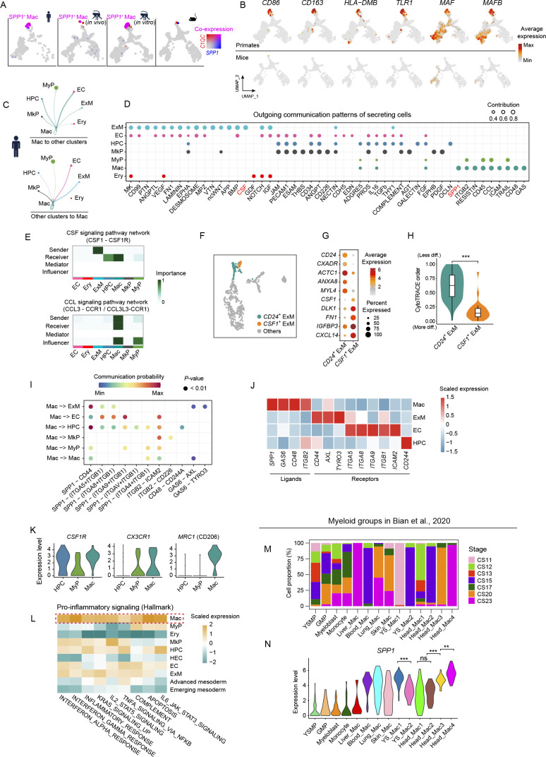
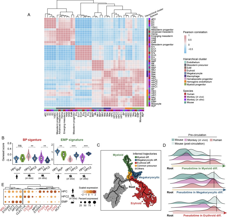
造血起源于卵黄囊,卵黄囊在血液循环建立之前形成,灵长类动物和小鼠的发育过程截然不同。尽管人们越来越重视卵黄囊造血对成人造血系统的终生贡献及其在器官发生过程中的调控作用,但对其跨物种差异,尤其是在血液循环开始之前的差异,仍然缺乏完整的了解。在这项研究中,我们构建了人类、猴子(Macaca fascicularis)和小鼠血液循环前造血的跨物种综合转录组图谱。这项分析确定了灵长类动物和小鼠之间的保守群体,同时也揭示了与小鼠相比,前循环灵长类动物的骨髓、红细胞和巨核细胞系分化程度更高。具体来说,灵长类动物在血液循环开始之前就能检测到表达 SPP1 的巨噬细胞,而小鼠则没有。细胞-细胞通讯分析发现,CSF1 + 胚胎外中胚层细胞是巨噬细胞生成的潜在支持位点,巨噬细胞与人类卵黄囊中的其他细胞群之间存在配体-受体相互作用。有趣的是,前循环 SPP1 + 巨噬细胞表现出的特征与巨噬细胞亚群相似,后者对造血干细胞的生成具有积极的调节作用。我们的发现提供了宝贵的跨物种资源,促进了我们对人类前循环卵黄囊造血的了解,并为功能性血细胞的再生提供了理论基础。
本文章由计算机程序翻译,如有差异,请以英文原文为准。

Integrative cross-species transcriptome analysis reveals earlier occurrence of myelopoiesis in pre-circulation primates compared to mice.

Integrative cross-species transcriptome analysis reveals earlier occurrence of myelopoiesis in pre-circulation primates compared to mice.

Integrative cross-species transcriptome analysis reveals earlier occurrence of myelopoiesis in pre-circulation primates compared to mice.

Integrative cross-species transcriptome analysis reveals earlier occurrence of myelopoiesis in pre-circulation primates compared to mice.

Hematopoiesis originates in the yolk sac, which forms prior to the establishment of blood circulation and exhibits distinct developmental processes between primates and mice. Despite increasing appreciation of yolk sac hematopoiesis for its lifelong contribution to the adult hematopoietic system and its regulatory roles in organogenesis, cross-species differences, particularly before the onset of blood circulation, remain incompletely understood. In this study, we constructed an integrative cross-species transcriptome atlas of pre-circulation hematopoiesis in humans, monkeys ( Macaca fascicularis), and mice. This analysis identified conserved populations between primates and mice, while also revealing more differentiated myeloid, erythroid, and megakaryocytic lineages in pre-circulation primates compared to mice. Specifically, SPP1-expressing macrophages were detected in primates before the onset of blood circulation but were absent in mice. Cell-cell communication analysis identified CSF1 + extraembryonic mesoderm cells as a potential supportive niche for macrophage generation, with ligand-receptor interactions between macrophages and other cell populations in the human yolk sac. Interestingly, pre-circulation SPP1 + macrophages exhibited hallmark signatures reminiscent of a macrophage subset that positively regulates hematopoietic stem cell generation. Our findings provide a valuable cross-species resource, advancing our understanding of human pre-circulation yolk sac hematopoiesis and offering a theoretical basis for the regeneration of functional blood cells.

求助全文
通过发布文献求助,成功后即可免费获取论文全文。 去求助
来源期刊
Zoological Research
Zoological Research Medicine-General Medicine
CiteScore
7.60
自引率
10.20%
发文量
1937
审稿时长
8 weeks
期刊介绍: Established in 1980, Zoological Research (ZR) is a bimonthly publication produced by Kunming Institute of Zoology, the Chinese Academy of Sciences, and the China Zoological Society. It publishes peer-reviewed original research article/review/report/note/letter to the editor/editorial in English on Primates and Animal Models, Conservation and Utilization of Animal Resources, and Animal Diversity and Evolution.
×
引用
GB/T 7714-2015
复制
MLA
复制
APA
复制
导出至
BibTeX EndNote RefMan NoteFirst NoteExpress
×
提示
您的信息不完整,为了账户安全,请先补充。
现在去补充
×
提示
您因"违规操作"
具体请查看互助需知
我知道了
×
提示
确定
请完成安全验证×
copy
已复制链接
快去分享给好友吧!
我知道了
右上角分享
点击右上角分享
0
联系我们:info@booksci.cn Book学术提供免费学术资源搜索服务,方便国内外学者检索中英文文献。致力于提供最便捷和优质的服务体验。 Copyright © 2023 布克学术 All rights reserved.
京ICP备2023020795号-1
ghs 京公网安备 11010802042870号
Book学术文献互助
Book学术文献互助群
群 号:604180095
Book学术官方微信