脂肪量和肥胖相关蛋白通过减弱 RNA 的 m6A 甲基化,促进大鼠骨癌疼痛的发展和维持。

IF 2.8 3区 医学 Q2 NEUROSCIENCES
Beibei Liu, Danyang Meng, Man Luo, Longsheng Xu, Ming Yao
{"title":"脂肪量和肥胖相关蛋白通过减弱 RNA 的 m6A 甲基化,促进大鼠骨癌疼痛的发展和维持。","authors":"Beibei Liu, Danyang Meng, Man Luo, Longsheng Xu, Ming Yao","doi":"10.1177/17448069241295987","DOIUrl":null,"url":null,"abstract":"<p><p>Effective prevention and treatment options for bone cancer-related pain (BCP) are lacking. In recent years, numerous studies have investigated the association between m6A epigenetic modifications and pain, revealing their significant role in pain initiation and maintenance. This study aimed to provide theoretical support for the treatment of BCP and to identify target drugs for future development. Specifically, we investigated the involvement of fat mass and obesity-related protein (FTO) in rat models of BCP by administering varying doses (1/5/10 mg/kg) of the FTO inhibitor meclofenamic acid (MA) and assessing changes in mechanical sensitivity through domain analysis, gait analysis, and open-field experiments. After successfully establishing the BCP model, we verified it by performing mechanical sensitivity assessments. We observed significantly increased expression levels of the demethylase FTO within the spinal dorsal horn accompanied by decreased m6A methylation levels in the model. Compared with untreated BCP rats, remarkably improved behavioral responses indicative of reduced pain were observed in the model rats after administration of 10 mg/kg MA, concomitant with decreased expression levels of FTO and increased m6A methylation levels. Compared with untreated BCP rats, the expression levels of p-ERK and pro-inflammatory cytokines were also significantly decreased after MA administration. Taken together, FTO can downregulate m6A methylation level and activate ERK/inflammatory cytokines signaling pathway to maintain BCP in rats.</p>","PeriodicalId":19010,"journal":{"name":"Molecular Pain","volume":"20 ","pages":"17448069241295987"},"PeriodicalIF":2.8000,"publicationDate":"2024-01-01","publicationTypes":"Journal Article","fieldsOfStudy":null,"isOpenAccess":false,"openAccessPdf":"https://www.ncbi.nlm.nih.gov/pmc/articles/PMC11490980/pdf/","citationCount":"0","resultStr":"{\"title\":\"Fat mass and obesity-related protein contributes to the development and maintenance of bone cancer pain in rats by abrogating m6A methylation of RNA.\",\"authors\":\"Beibei Liu, Danyang Meng, Man Luo, Longsheng Xu, Ming Yao\",\"doi\":\"10.1177/17448069241295987\",\"DOIUrl\":null,\"url\":null,\"abstract\":\"<p><p>Effective prevention and treatment options for bone cancer-related pain (BCP) are lacking. In recent years, numerous studies have investigated the association between m6A epigenetic modifications and pain, revealing their significant role in pain initiation and maintenance. This study aimed to provide theoretical support for the treatment of BCP and to identify target drugs for future development. Specifically, we investigated the involvement of fat mass and obesity-related protein (FTO) in rat models of BCP by administering varying doses (1/5/10 mg/kg) of the FTO inhibitor meclofenamic acid (MA) and assessing changes in mechanical sensitivity through domain analysis, gait analysis, and open-field experiments. After successfully establishing the BCP model, we verified it by performing mechanical sensitivity assessments. We observed significantly increased expression levels of the demethylase FTO within the spinal dorsal horn accompanied by decreased m6A methylation levels in the model. Compared with untreated BCP rats, remarkably improved behavioral responses indicative of reduced pain were observed in the model rats after administration of 10 mg/kg MA, concomitant with decreased expression levels of FTO and increased m6A methylation levels. Compared with untreated BCP rats, the expression levels of p-ERK and pro-inflammatory cytokines were also significantly decreased after MA administration. Taken together, FTO can downregulate m6A methylation level and activate ERK/inflammatory cytokines signaling pathway to maintain BCP in rats.</p>\",\"PeriodicalId\":19010,\"journal\":{\"name\":\"Molecular Pain\",\"volume\":\"20 \",\"pages\":\"17448069241295987\"},\"PeriodicalIF\":2.8000,\"publicationDate\":\"2024-01-01\",\"publicationTypes\":\"Journal Article\",\"fieldsOfStudy\":null,\"isOpenAccess\":false,\"openAccessPdf\":\"https://www.ncbi.nlm.nih.gov/pmc/articles/PMC11490980/pdf/\",\"citationCount\":\"0\",\"resultStr\":null,\"platform\":\"Semanticscholar\",\"paperid\":null,\"PeriodicalName\":\"Molecular Pain\",\"FirstCategoryId\":\"3\",\"ListUrlMain\":\"https://doi.org/10.1177/17448069241295987\",\"RegionNum\":3,\"RegionCategory\":\"医学\",\"ArticlePicture\":[],\"TitleCN\":null,\"AbstractTextCN\":null,\"PMCID\":null,\"EPubDate\":\"\",\"PubModel\":\"\",\"JCR\":\"Q2\",\"JCRName\":\"NEUROSCIENCES\",\"Score\":null,\"Total\":0}","platform":"Semanticscholar","paperid":null,"PeriodicalName":"Molecular Pain","FirstCategoryId":"3","ListUrlMain":"https://doi.org/10.1177/17448069241295987","RegionNum":3,"RegionCategory":"医学","ArticlePicture":[],"TitleCN":null,"AbstractTextCN":null,"PMCID":null,"EPubDate":"","PubModel":"","JCR":"Q2","JCRName":"NEUROSCIENCES","Score":null,"Total":0}
引用次数: 0

摘要

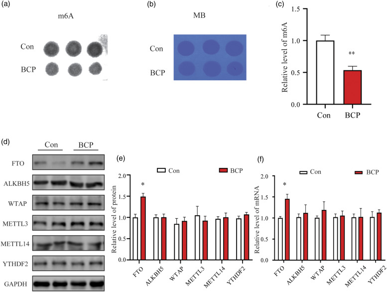
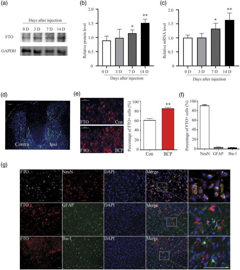
骨癌相关疼痛(BCP)缺乏有效的预防和治疗方案。近年来,许多研究调查了 m6A 表观遗传修饰与疼痛之间的关联,揭示了它们在疼痛的引发和维持中的重要作用。本研究旨在为治疗 BCP 提供理论支持,并确定未来开发的靶向药物。具体来说,我们通过给大鼠注射不同剂量(1/5/10 mg/kg)的 FTO 抑制剂甲氯芬那酸(MA),并通过域分析、步态分析和开场实验评估机械敏感性的变化,从而研究了脂肪量和肥胖相关蛋白(FTO)在 BCP 大鼠模型中的参与情况。在成功建立 BCP 模型后,我们通过机械敏感性评估对其进行了验证。在该模型中,我们观察到脊髓背角内去甲基化酶 FTO 的表达水平明显升高,同时 m6A 甲基化水平降低。与未经治疗的 BCP 大鼠相比,在给予 10 mg/kg MA 后,模型大鼠的行为反应明显改善,表明疼痛减轻,同时 FTO 的表达水平降低,m6A 甲基化水平升高。与未经处理的 BCP 大鼠相比,给予 MA 后 p-ERK 和促炎细胞因子的表达水平也显著下降。综上所述,FTO 可下调 m6A 甲基化水平并激活 ERK/炎性细胞因子信号通路,从而维持大鼠的 BCP。
本文章由计算机程序翻译,如有差异,请以英文原文为准。

Fat mass and obesity-related protein contributes to the development and maintenance of bone cancer pain in rats by abrogating m6A methylation of RNA.

Fat mass and obesity-related protein contributes to the development and maintenance of bone cancer pain in rats by abrogating m6A methylation of RNA.

Fat mass and obesity-related protein contributes to the development and maintenance of bone cancer pain in rats by abrogating m6A methylation of RNA.

Fat mass and obesity-related protein contributes to the development and maintenance of bone cancer pain in rats by abrogating m6A methylation of RNA.

Effective prevention and treatment options for bone cancer-related pain (BCP) are lacking. In recent years, numerous studies have investigated the association between m6A epigenetic modifications and pain, revealing their significant role in pain initiation and maintenance. This study aimed to provide theoretical support for the treatment of BCP and to identify target drugs for future development. Specifically, we investigated the involvement of fat mass and obesity-related protein (FTO) in rat models of BCP by administering varying doses (1/5/10 mg/kg) of the FTO inhibitor meclofenamic acid (MA) and assessing changes in mechanical sensitivity through domain analysis, gait analysis, and open-field experiments. After successfully establishing the BCP model, we verified it by performing mechanical sensitivity assessments. We observed significantly increased expression levels of the demethylase FTO within the spinal dorsal horn accompanied by decreased m6A methylation levels in the model. Compared with untreated BCP rats, remarkably improved behavioral responses indicative of reduced pain were observed in the model rats after administration of 10 mg/kg MA, concomitant with decreased expression levels of FTO and increased m6A methylation levels. Compared with untreated BCP rats, the expression levels of p-ERK and pro-inflammatory cytokines were also significantly decreased after MA administration. Taken together, FTO can downregulate m6A methylation level and activate ERK/inflammatory cytokines signaling pathway to maintain BCP in rats.

求助全文
通过发布文献求助,成功后即可免费获取论文全文。 去求助
来源期刊
Molecular Pain
Molecular Pain 医学-神经科学
CiteScore
5.60
自引率
3.00%
发文量
56
审稿时长
6-12 weeks
期刊介绍: Molecular Pain is a peer-reviewed, open access journal that considers manuscripts in pain research at the cellular, subcellular and molecular levels. Molecular Pain provides a forum for molecular pain scientists to communicate their research findings in a targeted manner to others in this important and growing field.
×
引用
GB/T 7714-2015
复制
MLA
复制
APA
复制
导出至
BibTeX EndNote RefMan NoteFirst NoteExpress
×
提示
您的信息不完整,为了账户安全,请先补充。
现在去补充
×
提示
您因"违规操作"
具体请查看互助需知
我知道了
×
提示
确定
请完成安全验证×
copy
已复制链接
快去分享给好友吧!
我知道了
右上角分享
点击右上角分享
0
联系我们:info@booksci.cn Book学术提供免费学术资源搜索服务,方便国内外学者检索中英文文献。致力于提供最便捷和优质的服务体验。 Copyright © 2023 布克学术 All rights reserved.
京ICP备2023020795号-1
ghs 京公网安备 11010802042870号
Book学术文献互助
Book学术文献互助群
群 号:604180095
Book学术官方微信