预测心理健康诊断的机器学习技术:系统性文献综述。

Q2 Medicine
Ujunwa Madububambachu, Augustine Ukpebor, Urenna Ihezue
{"title":"预测心理健康诊断的机器学习技术:系统性文献综述。","authors":"Ujunwa Madububambachu, Augustine Ukpebor, Urenna Ihezue","doi":"10.2174/0117450179315688240607052117","DOIUrl":null,"url":null,"abstract":"<p><strong>Introduction: </strong>This study aims to investigate the potential of machine learning in predicting mental health conditions among college students by analyzing existing literature on mental health diagnoses using various machine learning algorithms.</p><p><strong>Methods: </strong>The research employed a systematic literature review methodology to investigate the application of deep learning techniques in predicting mental health diagnoses among students from 2011 to 2024. The search strategy involved key terms, such as \"deep learning,\" \"mental health,\" and related terms, conducted on reputable repositories like IEEE, Xplore, ScienceDirect, SpringerLink, PLOS, and Elsevier. Papers published between January, 2011, and May, 2024, specifically focusing on deep learning models for mental health diagnoses, were considered. The selection process adhered to PRISMA guidelines and resulted in 30 relevant studies.</p><p><strong>Results: </strong>The study highlights Convolutional Neural Networks (CNN), Random Forest (RF), Support Vector Machine (SVM), Deep Neural Networks, and Extreme Learning Machine (ELM) as prominent models for predicting mental health conditions. Among these, CNN demonstrated exceptional accuracy compared to other models in diagnosing bipolar disorder. However, challenges persist, including the need for more extensive and diverse datasets, consideration of heterogeneity in mental health condition, and inclusion of longitudinal data to capture temporal dynamics.</p><p><strong>Conclusion: </strong>This study offers valuable insights into the potential and challenges of machine learning in predicting mental health conditions among college students. While deep learning models like CNN show promise, addressing data limitations and incorporating temporal dynamics are crucial for further advancements.</p>","PeriodicalId":35447,"journal":{"name":"Clinical Practice and Epidemiology in Mental Health","volume":"20 ","pages":"e17450179315688"},"PeriodicalIF":0.0000,"publicationDate":"2024-07-26","publicationTypes":"Journal Article","fieldsOfStudy":null,"isOpenAccess":false,"openAccessPdf":"https://www.ncbi.nlm.nih.gov/pmc/articles/PMC11443461/pdf/","citationCount":"0","resultStr":"{\"title\":\"Machine Learning Techniques to Predict Mental Health Diagnoses: A Systematic Literature Review.\",\"authors\":\"Ujunwa Madububambachu, Augustine Ukpebor, Urenna Ihezue\",\"doi\":\"10.2174/0117450179315688240607052117\",\"DOIUrl\":null,\"url\":null,\"abstract\":\"<p><strong>Introduction: </strong>This study aims to investigate the potential of machine learning in predicting mental health conditions among college students by analyzing existing literature on mental health diagnoses using various machine learning algorithms.</p><p><strong>Methods: </strong>The research employed a systematic literature review methodology to investigate the application of deep learning techniques in predicting mental health diagnoses among students from 2011 to 2024. The search strategy involved key terms, such as \\\"deep learning,\\\" \\\"mental health,\\\" and related terms, conducted on reputable repositories like IEEE, Xplore, ScienceDirect, SpringerLink, PLOS, and Elsevier. Papers published between January, 2011, and May, 2024, specifically focusing on deep learning models for mental health diagnoses, were considered. The selection process adhered to PRISMA guidelines and resulted in 30 relevant studies.</p><p><strong>Results: </strong>The study highlights Convolutional Neural Networks (CNN), Random Forest (RF), Support Vector Machine (SVM), Deep Neural Networks, and Extreme Learning Machine (ELM) as prominent models for predicting mental health conditions. Among these, CNN demonstrated exceptional accuracy compared to other models in diagnosing bipolar disorder. However, challenges persist, including the need for more extensive and diverse datasets, consideration of heterogeneity in mental health condition, and inclusion of longitudinal data to capture temporal dynamics.</p><p><strong>Conclusion: </strong>This study offers valuable insights into the potential and challenges of machine learning in predicting mental health conditions among college students. While deep learning models like CNN show promise, addressing data limitations and incorporating temporal dynamics are crucial for further advancements.</p>\",\"PeriodicalId\":35447,\"journal\":{\"name\":\"Clinical Practice and Epidemiology in Mental Health\",\"volume\":\"20 \",\"pages\":\"e17450179315688\"},\"PeriodicalIF\":0.0000,\"publicationDate\":\"2024-07-26\",\"publicationTypes\":\"Journal Article\",\"fieldsOfStudy\":null,\"isOpenAccess\":false,\"openAccessPdf\":\"https://www.ncbi.nlm.nih.gov/pmc/articles/PMC11443461/pdf/\",\"citationCount\":\"0\",\"resultStr\":null,\"platform\":\"Semanticscholar\",\"paperid\":null,\"PeriodicalName\":\"Clinical Practice and Epidemiology in Mental Health\",\"FirstCategoryId\":\"1085\",\"ListUrlMain\":\"https://doi.org/10.2174/0117450179315688240607052117\",\"RegionNum\":0,\"RegionCategory\":null,\"ArticlePicture\":[],\"TitleCN\":null,\"AbstractTextCN\":null,\"PMCID\":null,\"EPubDate\":\"2024/1/1 0:00:00\",\"PubModel\":\"eCollection\",\"JCR\":\"Q2\",\"JCRName\":\"Medicine\",\"Score\":null,\"Total\":0}","platform":"Semanticscholar","paperid":null,"PeriodicalName":"Clinical Practice and Epidemiology in Mental Health","FirstCategoryId":"1085","ListUrlMain":"https://doi.org/10.2174/0117450179315688240607052117","RegionNum":0,"RegionCategory":null,"ArticlePicture":[],"TitleCN":null,"AbstractTextCN":null,"PMCID":null,"EPubDate":"2024/1/1 0:00:00","PubModel":"eCollection","JCR":"Q2","JCRName":"Medicine","Score":null,"Total":0}
引用次数: 0

摘要

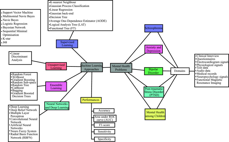
导言本研究旨在通过分析使用各种机器学习算法进行心理健康诊断的现有文献,研究机器学习在预测大学生心理健康状况方面的潜力:本研究采用系统的文献综述方法,调查深度学习技术在预测 2011 年至 2024 年学生心理健康诊断中的应用。搜索策略涉及 "深度学习"、"心理健康 "等关键术语和相关术语,在IEEE、Xplore、ScienceDirect、SpringerLink、PLOS和Elsevier等知名文献库中进行搜索。2011 年 1 月至 2024 年 5 月期间发表的论文均在考虑之列,这些论文特别关注用于心理健康诊断的深度学习模型。筛选过程遵循了 PRISMA 准则,最终筛选出 30 篇相关研究:研究强调卷积神经网络(CNN)、随机森林(RF)、支持向量机(SVM)、深度神经网络和极限学习机(ELM)是预测精神健康状况的重要模型。其中,与其他模型相比,CNN 在诊断双相情感障碍方面表现出了卓越的准确性。然而,挑战依然存在,包括需要更广泛、更多样的数据集,考虑精神健康状况的异质性,以及纳入纵向数据以捕捉时间动态:本研究就机器学习在预测大学生心理健康状况方面的潜力和挑战提供了宝贵的见解。虽然像 CNN 这样的深度学习模型显示出了良好的前景,但解决数据限制和纳入时间动态对于进一步的进步至关重要。
本文章由计算机程序翻译,如有差异,请以英文原文为准。

Machine Learning Techniques to Predict Mental Health Diagnoses: A Systematic Literature Review.

Machine Learning Techniques to Predict Mental Health Diagnoses: A Systematic Literature Review.

Machine Learning Techniques to Predict Mental Health Diagnoses: A Systematic Literature Review.

Machine Learning Techniques to Predict Mental Health Diagnoses: A Systematic Literature Review.

Introduction: This study aims to investigate the potential of machine learning in predicting mental health conditions among college students by analyzing existing literature on mental health diagnoses using various machine learning algorithms.

Methods: The research employed a systematic literature review methodology to investigate the application of deep learning techniques in predicting mental health diagnoses among students from 2011 to 2024. The search strategy involved key terms, such as "deep learning," "mental health," and related terms, conducted on reputable repositories like IEEE, Xplore, ScienceDirect, SpringerLink, PLOS, and Elsevier. Papers published between January, 2011, and May, 2024, specifically focusing on deep learning models for mental health diagnoses, were considered. The selection process adhered to PRISMA guidelines and resulted in 30 relevant studies.

Results: The study highlights Convolutional Neural Networks (CNN), Random Forest (RF), Support Vector Machine (SVM), Deep Neural Networks, and Extreme Learning Machine (ELM) as prominent models for predicting mental health conditions. Among these, CNN demonstrated exceptional accuracy compared to other models in diagnosing bipolar disorder. However, challenges persist, including the need for more extensive and diverse datasets, consideration of heterogeneity in mental health condition, and inclusion of longitudinal data to capture temporal dynamics.

Conclusion: This study offers valuable insights into the potential and challenges of machine learning in predicting mental health conditions among college students. While deep learning models like CNN show promise, addressing data limitations and incorporating temporal dynamics are crucial for further advancements.

求助全文
通过发布文献求助,成功后即可免费获取论文全文。 去求助
来源期刊
Clinical Practice and Epidemiology in Mental Health
Clinical Practice and Epidemiology in Mental Health Medicine-Psychiatry and Mental Health
CiteScore
5.30
自引率
0.00%
发文量
17
期刊介绍: Clinical Practice & Epidemiology in Mental Health is an open access online journal, which publishes Research articles, Reviews, Letters in all areas of clinical practice and epidemiology in mental health covering the following topics: Clinical and epidemiological research in psychiatry and mental health; diagnosis, prognosis and treatment of mental health conditions; and frequencies and determinants of mental health conditions in the community and the populations at risk; research and economic aspects of psychiatry, with special attention given to manuscripts presenting new results and methods in the area; and clinical epidemiologic investigation of pharmaceutical agents. Clinical Practice & Epidemiology in Mental Health, a peer reviewed journal, aims to provide the most complete and reliable source of information on current developments in the field. The emphasis will be on publishing quality articles rapidly and freely available worldwide.
×
引用
GB/T 7714-2015
复制
MLA
复制
APA
复制
导出至
BibTeX EndNote RefMan NoteFirst NoteExpress
×
提示
您的信息不完整,为了账户安全,请先补充。
现在去补充
×
提示
您因"违规操作"
具体请查看互助需知
我知道了
×
提示
确定
请完成安全验证×
copy
已复制链接
快去分享给好友吧!
我知道了
右上角分享
点击右上角分享
0
联系我们:info@booksci.cn Book学术提供免费学术资源搜索服务,方便国内外学者检索中英文文献。致力于提供最便捷和优质的服务体验。 Copyright © 2023 布克学术 All rights reserved.
京ICP备2023020795号-1
ghs 京公网安备 11010802042870号
Book学术文献互助
Book学术文献互助群
群 号:604180095
Book学术官方微信