[成年期精神疾病的基因诊断]。

IF 1.1 4区 医学 Q4 CLINICAL NEUROLOGY
Nervenarzt Pub Date : 2025-07-01 Epub Date: 2024-09-24 DOI:10.1007/s00115-024-01737-y
Laura L Kilarski, Isabelle Claus, Elisabeth B Binder, Franziska Degenhardt, Katharina Domschke, Andreas J Forstner, Hans J Grabe, Urs Heilbronner, Daniel Müller, Markus M Nöthen, Franziska Radtke, Marcella Rietschel, Thomas G Schulze, Fabian Streit, Ludger Tebartz van Elst, Oliver Tüscher, Jürgen Deckert, Eva C Schulte
{"title":"[成年期精神疾病的基因诊断]。","authors":"Laura L Kilarski, Isabelle Claus, Elisabeth B Binder, Franziska Degenhardt, Katharina Domschke, Andreas J Forstner, Hans J Grabe, Urs Heilbronner, Daniel Müller, Markus M Nöthen, Franziska Radtke, Marcella Rietschel, Thomas G Schulze, Fabian Streit, Ludger Tebartz van Elst, Oliver Tüscher, Jürgen Deckert, Eva C Schulte","doi":"10.1007/s00115-024-01737-y","DOIUrl":null,"url":null,"abstract":"<p><p>This review article provides insights into the role of genetic diagnostics in adult mental health disorders. The importance of genetic factors in the development of mental illnesses, from rare genetic syndromes to common complex genetic disorders, is described. Current clinical characteristics that may warrant a genetic diagnostic work-up are highlighted, including intellectual disability, autism spectrum disorders and severe psychiatric conditions with specific comorbidities, such as organ malformations or epilepsy. The review discusses when genetic diagnostics are recommended according to current guidelines as well as situations where they might be considered even in the absence of explicit guideline recommendations. This is followed by an overview of the procedures and the currently used diagnostic methods. Current limitations and possible developments in the field of genetic diagnostics in psychiatry are discussed, including the fact that, for many mental health conditions, genetic testing is not yet part of standard clinical practice; however, in summary genetic causes should be considered more frequently in certain clinical constellations, and genetic diagnostics and counselling should be offered where appropriate.</p>","PeriodicalId":49770,"journal":{"name":"Nervenarzt","volume":" ","pages":"386-395"},"PeriodicalIF":1.1000,"publicationDate":"2025-07-01","publicationTypes":"Journal Article","fieldsOfStudy":null,"isOpenAccess":false,"openAccessPdf":"https://www.ncbi.nlm.nih.gov/pmc/articles/PMC12254155/pdf/","citationCount":"0","resultStr":"{\"title\":\"[Genetic diagnostics of mental health disorders in adulthood].\",\"authors\":\"Laura L Kilarski, Isabelle Claus, Elisabeth B Binder, Franziska Degenhardt, Katharina Domschke, Andreas J Forstner, Hans J Grabe, Urs Heilbronner, Daniel Müller, Markus M Nöthen, Franziska Radtke, Marcella Rietschel, Thomas G Schulze, Fabian Streit, Ludger Tebartz van Elst, Oliver Tüscher, Jürgen Deckert, Eva C Schulte\",\"doi\":\"10.1007/s00115-024-01737-y\",\"DOIUrl\":null,\"url\":null,\"abstract\":\"<p><p>This review article provides insights into the role of genetic diagnostics in adult mental health disorders. The importance of genetic factors in the development of mental illnesses, from rare genetic syndromes to common complex genetic disorders, is described. Current clinical characteristics that may warrant a genetic diagnostic work-up are highlighted, including intellectual disability, autism spectrum disorders and severe psychiatric conditions with specific comorbidities, such as organ malformations or epilepsy. The review discusses when genetic diagnostics are recommended according to current guidelines as well as situations where they might be considered even in the absence of explicit guideline recommendations. This is followed by an overview of the procedures and the currently used diagnostic methods. Current limitations and possible developments in the field of genetic diagnostics in psychiatry are discussed, including the fact that, for many mental health conditions, genetic testing is not yet part of standard clinical practice; however, in summary genetic causes should be considered more frequently in certain clinical constellations, and genetic diagnostics and counselling should be offered where appropriate.</p>\",\"PeriodicalId\":49770,\"journal\":{\"name\":\"Nervenarzt\",\"volume\":\" \",\"pages\":\"386-395\"},\"PeriodicalIF\":1.1000,\"publicationDate\":\"2025-07-01\",\"publicationTypes\":\"Journal Article\",\"fieldsOfStudy\":null,\"isOpenAccess\":false,\"openAccessPdf\":\"https://www.ncbi.nlm.nih.gov/pmc/articles/PMC12254155/pdf/\",\"citationCount\":\"0\",\"resultStr\":null,\"platform\":\"Semanticscholar\",\"paperid\":null,\"PeriodicalName\":\"Nervenarzt\",\"FirstCategoryId\":\"3\",\"ListUrlMain\":\"https://doi.org/10.1007/s00115-024-01737-y\",\"RegionNum\":4,\"RegionCategory\":\"医学\",\"ArticlePicture\":[],\"TitleCN\":null,\"AbstractTextCN\":null,\"PMCID\":null,\"EPubDate\":\"2024/9/24 0:00:00\",\"PubModel\":\"Epub\",\"JCR\":\"Q4\",\"JCRName\":\"CLINICAL NEUROLOGY\",\"Score\":null,\"Total\":0}","platform":"Semanticscholar","paperid":null,"PeriodicalName":"Nervenarzt","FirstCategoryId":"3","ListUrlMain":"https://doi.org/10.1007/s00115-024-01737-y","RegionNum":4,"RegionCategory":"医学","ArticlePicture":[],"TitleCN":null,"AbstractTextCN":null,"PMCID":null,"EPubDate":"2024/9/24 0:00:00","PubModel":"Epub","JCR":"Q4","JCRName":"CLINICAL NEUROLOGY","Score":null,"Total":0}
引用次数: 0

摘要

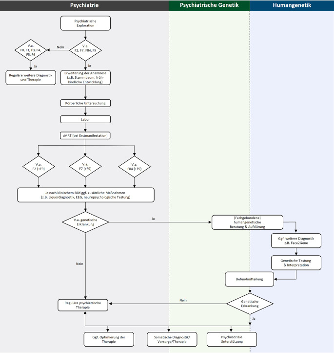
这篇综述文章深入探讨了基因诊断在成人精神疾病中的作用。从罕见的遗传综合征到常见的复杂遗传性疾病,文章阐述了遗传因素在精神疾病发病过程中的重要性。重点介绍了目前可能需要进行基因诊断工作的临床特征,包括智力障碍、自闭症谱系障碍和严重的精神疾病,以及器官畸形或癫痫等特殊并发症。综述讨论了根据现行指南建议何时进行基因诊断,以及在没有明确指南建议的情况下可以考虑进行基因诊断的情况。随后概述了相关程序和目前使用的诊断方法。此外,还讨论了精神病学基因诊断领域目前存在的局限性和可能的发展,包括对于许多精神疾病而言,基因检测尚未成为标准临床实践的一部分这一事实;但总而言之,在某些临床组合中,应更多地考虑遗传原因,并在适当的情况下提供基因诊断和咨询。
本文章由计算机程序翻译,如有差异,请以英文原文为准。

[Genetic diagnostics of mental health disorders in adulthood].

[Genetic diagnostics of mental health disorders in adulthood].

[Genetic diagnostics of mental health disorders in adulthood].

[Genetic diagnostics of mental health disorders in adulthood].

This review article provides insights into the role of genetic diagnostics in adult mental health disorders. The importance of genetic factors in the development of mental illnesses, from rare genetic syndromes to common complex genetic disorders, is described. Current clinical characteristics that may warrant a genetic diagnostic work-up are highlighted, including intellectual disability, autism spectrum disorders and severe psychiatric conditions with specific comorbidities, such as organ malformations or epilepsy. The review discusses when genetic diagnostics are recommended according to current guidelines as well as situations where they might be considered even in the absence of explicit guideline recommendations. This is followed by an overview of the procedures and the currently used diagnostic methods. Current limitations and possible developments in the field of genetic diagnostics in psychiatry are discussed, including the fact that, for many mental health conditions, genetic testing is not yet part of standard clinical practice; however, in summary genetic causes should be considered more frequently in certain clinical constellations, and genetic diagnostics and counselling should be offered where appropriate.

求助全文
通过发布文献求助,成功后即可免费获取论文全文。 去求助
来源期刊
Nervenarzt
Nervenarzt 医学-精神病学
CiteScore
2.50
自引率
18.20%
发文量
169
审稿时长
4-8 weeks
期刊介绍: Der Nervenarzt is an internationally recognized journal addressing neurologists and psychiatrists working in clinical or practical environments. Essential findings and current information from neurology, psychiatry as well as neuropathology, neurosurgery up to psychotherapy are presented. Review articles provide an overview on selected topics and offer the reader a summary of current findings from all fields of neurology and psychiatry. Freely submitted original papers allow the presentation of important clinical studies and serve the scientific exchange. Review articles under the rubric ''Continuing Medical Education'' present verified results of scientific research and their integration into daily practice.
×
引用
GB/T 7714-2015
复制
MLA
复制
APA
复制
导出至
BibTeX EndNote RefMan NoteFirst NoteExpress
×
提示
您的信息不完整,为了账户安全,请先补充。
现在去补充
×
提示
您因"违规操作"
具体请查看互助需知
我知道了
×
提示
确定
请完成安全验证×
copy
已复制链接
快去分享给好友吧!
我知道了
右上角分享
点击右上角分享
0
联系我们:info@booksci.cn Book学术提供免费学术资源搜索服务,方便国内外学者检索中英文文献。致力于提供最便捷和优质的服务体验。 Copyright © 2023 布克学术 All rights reserved.
京ICP备2023020795号-1
ghs 京公网安备 11010802042870号
Book学术文献互助
Book学术文献互助群
群 号:604180095
Book学术官方微信