hnRNPA1 和 TERRA 的相分离调节端粒的稳定性。

IF 5.9 2区 生物学 Q2 CELL BIOLOGY
Ziyan Xu, Yongrui Liu, Fudong Li, Yi Yang, Hong Zhang, Feilong Meng, Xing Liu, Xin Xie, Xianjun Chen, Yunyu Shi, Liang Zhang
{"title":"hnRNPA1 和 TERRA 的相分离调节端粒的稳定性。","authors":"Ziyan Xu, Yongrui Liu, Fudong Li, Yi Yang, Hong Zhang, Feilong Meng, Xing Liu, Xin Xie, Xianjun Chen, Yunyu Shi, Liang Zhang","doi":"10.1093/jmcb/mjae037","DOIUrl":null,"url":null,"abstract":"<p><p>Telomeres are the complexes composed of repetitive DNA sequences and associated proteins located at the end of chromatin. As a result of the DNA replication ending issue, telomeric DNA shortens during each cell cycle. The shelterin protein complex caps telomeric ends and forms a high-order protein-DNA structure to protect telomeric DNA. The stability of telomeres is critical for cellular function and related to the progression of many human diseases. Telomeric repeat-containing RNA (TERRA) is a noncoding RNA transcribed from telomeric DNA regions. TERRA plays an essential role in regulating and maintaining the stability of telomeres. Heterogeneous nuclear ribonucleoproteins (hnRNPs) are RNA-binding proteins associated with complex and diverse biological processes. hnRNPA1 can recognize both TERRA and telomeric DNA. Previous research reported that hnRNPA1, TERRA, and POT1, a component of the shelterin complex, work coordinately and displace replication protein A from telomeric single-stranded DNA after DNA replication, promoting telomere capping to preserve genomic integrity. However, the detailed molecular mechanism has remained unclear for >20 years. Here, our study revealed the molecular structure through which the hnRNPA1 UP1 domain interacts with TERRA and identified critical residues on the interacting surface between UP1 and TERRA. Furthermore, we proved that nucleic acids significantly increase the phase-separating ability of hnRNPA1, while disrupting the UP1-TERRA interaction extraordinarily affects hnRNPA1 droplet formation both in vitro and in vivo. Taken together, these data reveal the molecular mechanism of the phase separation of hnRNPA1 and TERRA and the potential contribution of the droplets to maintaining genomic stability.</p>","PeriodicalId":16433,"journal":{"name":"Journal of Molecular Cell Biology","volume":" ","pages":""},"PeriodicalIF":5.9000,"publicationDate":"2025-03-21","publicationTypes":"Journal Article","fieldsOfStudy":null,"isOpenAccess":false,"openAccessPdf":"https://www.ncbi.nlm.nih.gov/pmc/articles/PMC12019227/pdf/","citationCount":"0","resultStr":"{\"title\":\"Phase separation of hnRNPA1 and TERRA regulates telomeric stability.\",\"authors\":\"Ziyan Xu, Yongrui Liu, Fudong Li, Yi Yang, Hong Zhang, Feilong Meng, Xing Liu, Xin Xie, Xianjun Chen, Yunyu Shi, Liang Zhang\",\"doi\":\"10.1093/jmcb/mjae037\",\"DOIUrl\":null,\"url\":null,\"abstract\":\"<p><p>Telomeres are the complexes composed of repetitive DNA sequences and associated proteins located at the end of chromatin. As a result of the DNA replication ending issue, telomeric DNA shortens during each cell cycle. The shelterin protein complex caps telomeric ends and forms a high-order protein-DNA structure to protect telomeric DNA. The stability of telomeres is critical for cellular function and related to the progression of many human diseases. Telomeric repeat-containing RNA (TERRA) is a noncoding RNA transcribed from telomeric DNA regions. TERRA plays an essential role in regulating and maintaining the stability of telomeres. Heterogeneous nuclear ribonucleoproteins (hnRNPs) are RNA-binding proteins associated with complex and diverse biological processes. hnRNPA1 can recognize both TERRA and telomeric DNA. Previous research reported that hnRNPA1, TERRA, and POT1, a component of the shelterin complex, work coordinately and displace replication protein A from telomeric single-stranded DNA after DNA replication, promoting telomere capping to preserve genomic integrity. However, the detailed molecular mechanism has remained unclear for >20 years. Here, our study revealed the molecular structure through which the hnRNPA1 UP1 domain interacts with TERRA and identified critical residues on the interacting surface between UP1 and TERRA. Furthermore, we proved that nucleic acids significantly increase the phase-separating ability of hnRNPA1, while disrupting the UP1-TERRA interaction extraordinarily affects hnRNPA1 droplet formation both in vitro and in vivo. Taken together, these data reveal the molecular mechanism of the phase separation of hnRNPA1 and TERRA and the potential contribution of the droplets to maintaining genomic stability.</p>\",\"PeriodicalId\":16433,\"journal\":{\"name\":\"Journal of Molecular Cell Biology\",\"volume\":\" \",\"pages\":\"\"},\"PeriodicalIF\":5.9000,\"publicationDate\":\"2025-03-21\",\"publicationTypes\":\"Journal Article\",\"fieldsOfStudy\":null,\"isOpenAccess\":false,\"openAccessPdf\":\"https://www.ncbi.nlm.nih.gov/pmc/articles/PMC12019227/pdf/\",\"citationCount\":\"0\",\"resultStr\":null,\"platform\":\"Semanticscholar\",\"paperid\":null,\"PeriodicalName\":\"Journal of Molecular Cell Biology\",\"FirstCategoryId\":\"99\",\"ListUrlMain\":\"https://doi.org/10.1093/jmcb/mjae037\",\"RegionNum\":2,\"RegionCategory\":\"生物学\",\"ArticlePicture\":[],\"TitleCN\":null,\"AbstractTextCN\":null,\"PMCID\":null,\"EPubDate\":\"\",\"PubModel\":\"\",\"JCR\":\"Q2\",\"JCRName\":\"CELL BIOLOGY\",\"Score\":null,\"Total\":0}","platform":"Semanticscholar","paperid":null,"PeriodicalName":"Journal of Molecular Cell Biology","FirstCategoryId":"99","ListUrlMain":"https://doi.org/10.1093/jmcb/mjae037","RegionNum":2,"RegionCategory":"生物学","ArticlePicture":[],"TitleCN":null,"AbstractTextCN":null,"PMCID":null,"EPubDate":"","PubModel":"","JCR":"Q2","JCRName":"CELL BIOLOGY","Score":null,"Total":0}
引用次数: 0

摘要

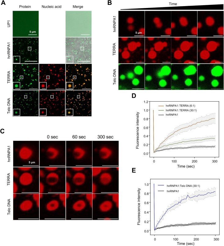
端粒是位于染色质末端的重复 DNA 序列和相关蛋白质复合物。由于DNA复制结束的问题,端粒DNA在每个细胞周期中都会缩短。庇护蛋白复合物覆盖端粒末端,形成高阶蛋白-DNA 结构,保护端粒 DNA。端粒的稳定性对细胞功能至关重要,并与许多人类疾病的进展有关。含端粒重复序列的RNA(TERRA)是一种从端粒DNA区域转录的非编码RNA。TERRA 在调节和维持端粒稳定性方面发挥着重要作用。异质核核糖核蛋白(hnRNPs)是与复杂多样的生物过程相关的 RNA 结合蛋白。HnRNPA1 可识别 TERRA 和端粒 DNA。以前的研究报告称,hnRNPA1、TERRA 和庇护蛋白复合物的一个成分 POT1 协同工作,在 DNA 复制后将复制蛋白 A 从端粒 ssDNA 中移除,促进端粒封顶以保持基因组完整性。然而,详细的分子机制二十多年来一直不清楚。我们的研究揭示了 hnRNPA1 UP1 结构域与 TERRA 相互作用的分子结构。通过结构分析,我们确定了 UP1 与 TERRA 相互作用表面上的关键残基。此外,我们还证明了核酸能显著提高 hnRNPA1 的相分离能力,而破坏 UP1 与 TERRA 的相互作用会极大地影响 hnRNPA1 在体外和体内的液滴形成。综上所述,这些数据揭示了 hnRNPA1 和 TERRA 形成液滴的分子机制以及液滴在维持基因组稳定性方面的可能功能。
本文章由计算机程序翻译,如有差异,请以英文原文为准。

Phase separation of hnRNPA1 and TERRA regulates telomeric stability.

Phase separation of hnRNPA1 and TERRA regulates telomeric stability.

Phase separation of hnRNPA1 and TERRA regulates telomeric stability.

Phase separation of hnRNPA1 and TERRA regulates telomeric stability.

Telomeres are the complexes composed of repetitive DNA sequences and associated proteins located at the end of chromatin. As a result of the DNA replication ending issue, telomeric DNA shortens during each cell cycle. The shelterin protein complex caps telomeric ends and forms a high-order protein-DNA structure to protect telomeric DNA. The stability of telomeres is critical for cellular function and related to the progression of many human diseases. Telomeric repeat-containing RNA (TERRA) is a noncoding RNA transcribed from telomeric DNA regions. TERRA plays an essential role in regulating and maintaining the stability of telomeres. Heterogeneous nuclear ribonucleoproteins (hnRNPs) are RNA-binding proteins associated with complex and diverse biological processes. hnRNPA1 can recognize both TERRA and telomeric DNA. Previous research reported that hnRNPA1, TERRA, and POT1, a component of the shelterin complex, work coordinately and displace replication protein A from telomeric single-stranded DNA after DNA replication, promoting telomere capping to preserve genomic integrity. However, the detailed molecular mechanism has remained unclear for >20 years. Here, our study revealed the molecular structure through which the hnRNPA1 UP1 domain interacts with TERRA and identified critical residues on the interacting surface between UP1 and TERRA. Furthermore, we proved that nucleic acids significantly increase the phase-separating ability of hnRNPA1, while disrupting the UP1-TERRA interaction extraordinarily affects hnRNPA1 droplet formation both in vitro and in vivo. Taken together, these data reveal the molecular mechanism of the phase separation of hnRNPA1 and TERRA and the potential contribution of the droplets to maintaining genomic stability.

求助全文
通过发布文献求助,成功后即可免费获取论文全文。 去求助
来源期刊
CiteScore
9.60
自引率
1.80%
发文量
1383
期刊介绍: The Journal of Molecular Cell Biology ( JMCB ) is a full open access, peer-reviewed online journal interested in inter-disciplinary studies at the cross-sections between molecular and cell biology as well as other disciplines of life sciences. The broad scope of JMCB reflects the merging of these life science disciplines such as stem cell research, signaling, genetics, epigenetics, genomics, development, immunology, cancer biology, molecular pathogenesis, neuroscience, and systems biology. The journal will publish primary research papers with findings of unusual significance and broad scientific interest. Review articles, letters and commentary on timely issues are also welcome. JMCB features an outstanding Editorial Board, which will serve as scientific advisors to the journal and provide strategic guidance for the development of the journal. By selecting only the best papers for publication, JMCB will provide a first rate publishing forum for scientists all over the world.
×
引用
GB/T 7714-2015
复制
MLA
复制
APA
复制
导出至
BibTeX EndNote RefMan NoteFirst NoteExpress
×
提示
您的信息不完整,为了账户安全,请先补充。
现在去补充
×
提示
您因"违规操作"
具体请查看互助需知
我知道了
×
提示
确定
请完成安全验证×
copy
已复制链接
快去分享给好友吧!
我知道了
右上角分享
点击右上角分享
0
联系我们:info@booksci.cn Book学术提供免费学术资源搜索服务,方便国内外学者检索中英文文献。致力于提供最便捷和优质的服务体验。 Copyright © 2023 布克学术 All rights reserved.
京ICP备2023020795号-1
ghs 京公网安备 11010802042870号
Book学术文献互助
Book学术文献互助群
群 号:604180095
Book学术官方微信