通过线粒体-内质网接触点的实践学习丰富生理学知识的研讨会。

IF 1.7 4区 教育学 Q2 EDUCATION, SCIENTIFIC DISCIPLINES
Advances in Physiology Education Pub Date : 2024-12-01 Epub Date: 2024-09-05 DOI:10.1152/advan.00271.2023
Zer Vue, Chia Vang, Celestine N Wanjalla, Andrea G Marshall, Kit Neikirk, Dominique Stephens, Sulema Perales, Edgar Garza-Lopez, Heather K Beasley, Annet Kirabo, Yelena Janumyan Doe, Desmond Campbell, Letimicia Fears, Ahmad Alghanem, Estevão Scudese, Beverly Owens, Derrick J Morton, Clintoria R Williams, Zachary Conley, Hinton Antentor
{"title":"通过线粒体-内质网接触点的实践学习丰富生理学知识的研讨会。","authors":"Zer Vue, Chia Vang, Celestine N Wanjalla, Andrea G Marshall, Kit Neikirk, Dominique Stephens, Sulema Perales, Edgar Garza-Lopez, Heather K Beasley, Annet Kirabo, Yelena Janumyan Doe, Desmond Campbell, Letimicia Fears, Ahmad Alghanem, Estevão Scudese, Beverly Owens, Derrick J Morton, Clintoria R Williams, Zachary Conley, Hinton Antentor","doi":"10.1152/advan.00271.2023","DOIUrl":null,"url":null,"abstract":"<p><p>Physiology is an important field for students to gain a better understanding of biological mechanisms. Yet, many students often find it difficult to learn from lectures, resulting in poor retention. Here, we utilize a learning workshop model to teach students at different levels ranging from middle school to undergraduate. We specifically designed a workshop to teach students about mitochondria<b>-</b>endoplasmic reticulum contact (MERC) sites. The workshop was implemented for middle school students in a laboratory setting that incorporated a pretest to gauge prior knowledge, instructional time, hands-on activities, interactive learning from experts, and a posttest. We observed that the students remained engaged during the session of interactive methods, teamed with their peers to complete tasks, and delighted in the experience. Implications for the design of future physiological workshops are further offered.<b>NEW & NOTEWORTHY</b> This manuscript offers a design for a workshop that utilizes blended learning to engage middle school, high school, and undergraduate students while teaching them about mitochondria-endoplasmic reticulum contact sites.</p>","PeriodicalId":50852,"journal":{"name":"Advances in Physiology Education","volume":" ","pages":"808-817"},"PeriodicalIF":1.7000,"publicationDate":"2024-12-01","publicationTypes":"Journal Article","fieldsOfStudy":null,"isOpenAccess":false,"openAccessPdf":"https://www.ncbi.nlm.nih.gov/pmc/articles/PMC11684864/pdf/","citationCount":"0","resultStr":"{\"title\":\"A workshop to enrich physiological understanding through hands-on learning about mitochondria-endoplasmic reticulum contact sites.\",\"authors\":\"Zer Vue, Chia Vang, Celestine N Wanjalla, Andrea G Marshall, Kit Neikirk, Dominique Stephens, Sulema Perales, Edgar Garza-Lopez, Heather K Beasley, Annet Kirabo, Yelena Janumyan Doe, Desmond Campbell, Letimicia Fears, Ahmad Alghanem, Estevão Scudese, Beverly Owens, Derrick J Morton, Clintoria R Williams, Zachary Conley, Hinton Antentor\",\"doi\":\"10.1152/advan.00271.2023\",\"DOIUrl\":null,\"url\":null,\"abstract\":\"<p><p>Physiology is an important field for students to gain a better understanding of biological mechanisms. Yet, many students often find it difficult to learn from lectures, resulting in poor retention. Here, we utilize a learning workshop model to teach students at different levels ranging from middle school to undergraduate. We specifically designed a workshop to teach students about mitochondria<b>-</b>endoplasmic reticulum contact (MERC) sites. The workshop was implemented for middle school students in a laboratory setting that incorporated a pretest to gauge prior knowledge, instructional time, hands-on activities, interactive learning from experts, and a posttest. We observed that the students remained engaged during the session of interactive methods, teamed with their peers to complete tasks, and delighted in the experience. Implications for the design of future physiological workshops are further offered.<b>NEW & NOTEWORTHY</b> This manuscript offers a design for a workshop that utilizes blended learning to engage middle school, high school, and undergraduate students while teaching them about mitochondria-endoplasmic reticulum contact sites.</p>\",\"PeriodicalId\":50852,\"journal\":{\"name\":\"Advances in Physiology Education\",\"volume\":\" \",\"pages\":\"808-817\"},\"PeriodicalIF\":1.7000,\"publicationDate\":\"2024-12-01\",\"publicationTypes\":\"Journal Article\",\"fieldsOfStudy\":null,\"isOpenAccess\":false,\"openAccessPdf\":\"https://www.ncbi.nlm.nih.gov/pmc/articles/PMC11684864/pdf/\",\"citationCount\":\"0\",\"resultStr\":null,\"platform\":\"Semanticscholar\",\"paperid\":null,\"PeriodicalName\":\"Advances in Physiology Education\",\"FirstCategoryId\":\"95\",\"ListUrlMain\":\"https://doi.org/10.1152/advan.00271.2023\",\"RegionNum\":4,\"RegionCategory\":\"教育学\",\"ArticlePicture\":[],\"TitleCN\":null,\"AbstractTextCN\":null,\"PMCID\":null,\"EPubDate\":\"2024/9/5 0:00:00\",\"PubModel\":\"Epub\",\"JCR\":\"Q2\",\"JCRName\":\"EDUCATION, SCIENTIFIC DISCIPLINES\",\"Score\":null,\"Total\":0}","platform":"Semanticscholar","paperid":null,"PeriodicalName":"Advances in Physiology Education","FirstCategoryId":"95","ListUrlMain":"https://doi.org/10.1152/advan.00271.2023","RegionNum":4,"RegionCategory":"教育学","ArticlePicture":[],"TitleCN":null,"AbstractTextCN":null,"PMCID":null,"EPubDate":"2024/9/5 0:00:00","PubModel":"Epub","JCR":"Q2","JCRName":"EDUCATION, SCIENTIFIC DISCIPLINES","Score":null,"Total":0}
引用次数: 0

摘要

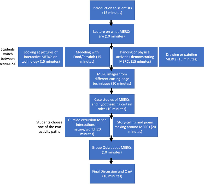
生理学是学生更好地了解生物机制的重要领域。然而,许多学生往往发现很难从讲座中学习到知识,导致学习效果不佳。在此,我们重点介绍如何利用学习工作坊模式为从初中到本科的不同层次的学生授课。我们专门设计了一个工作坊,向学生传授线粒体内质网接触点(MERC)的知识。工作坊是在实验室环境中针对中学生开展的,其中包括评估已有知识的前测、教学时间、实践活动、与专家的互动学习和后测。据我们观察,学生们在学习过程中依靠互动方法保持参与,与同伴合作完成任务,并乐在其中。我们还进一步提出了对未来生理研讨会设计的启示。
本文章由计算机程序翻译,如有差异,请以英文原文为准。

A workshop to enrich physiological understanding through hands-on learning about mitochondria-endoplasmic reticulum contact sites.

A workshop to enrich physiological understanding through hands-on learning about mitochondria-endoplasmic reticulum contact sites.

A workshop to enrich physiological understanding through hands-on learning about mitochondria-endoplasmic reticulum contact sites.

A workshop to enrich physiological understanding through hands-on learning about mitochondria-endoplasmic reticulum contact sites.

Physiology is an important field for students to gain a better understanding of biological mechanisms. Yet, many students often find it difficult to learn from lectures, resulting in poor retention. Here, we utilize a learning workshop model to teach students at different levels ranging from middle school to undergraduate. We specifically designed a workshop to teach students about mitochondria-endoplasmic reticulum contact (MERC) sites. The workshop was implemented for middle school students in a laboratory setting that incorporated a pretest to gauge prior knowledge, instructional time, hands-on activities, interactive learning from experts, and a posttest. We observed that the students remained engaged during the session of interactive methods, teamed with their peers to complete tasks, and delighted in the experience. Implications for the design of future physiological workshops are further offered.NEW & NOTEWORTHY This manuscript offers a design for a workshop that utilizes blended learning to engage middle school, high school, and undergraduate students while teaching them about mitochondria-endoplasmic reticulum contact sites.

求助全文
通过发布文献求助,成功后即可免费获取论文全文。 去求助
来源期刊
CiteScore
3.40
自引率
19.00%
发文量
100
审稿时长
>12 weeks
期刊介绍: Advances in Physiology Education promotes and disseminates educational scholarship in order to enhance teaching and learning of physiology, neuroscience and pathophysiology. The journal publishes peer-reviewed descriptions of innovations that improve teaching in the classroom and laboratory, essays on education, and review articles based on our current understanding of physiological mechanisms. Submissions that evaluate new technologies for teaching and research, and educational pedagogy, are especially welcome. The audience for the journal includes educators at all levels: K–12, undergraduate, graduate, and professional programs.
×
引用
GB/T 7714-2015
复制
MLA
复制
APA
复制
导出至
BibTeX EndNote RefMan NoteFirst NoteExpress
×
提示
您的信息不完整,为了账户安全,请先补充。
现在去补充
×
提示
您因"违规操作"
具体请查看互助需知
我知道了
×
提示
确定
请完成安全验证×
copy
已复制链接
快去分享给好友吧!
我知道了
右上角分享
点击右上角分享
0
联系我们:info@booksci.cn Book学术提供免费学术资源搜索服务,方便国内外学者检索中英文文献。致力于提供最便捷和优质的服务体验。 Copyright © 2023 布克学术 All rights reserved.
京ICP备2023020795号-1
ghs 京公网安备 11010802042870号
Book学术文献互助
Book学术文献互助群
群 号:604180095
Book学术官方微信