马来西亚半岛国家野生动物救护中心对虹彩蝠科动物的肠道微生物进行评估。

IF 1.5 3区 农林科学 Q2 VETERINARY SCIENCES
Journal of Veterinary Science Pub Date : 2024-09-01 Epub Date: 2024-08-16 DOI:10.4142/jvs.23312
Roberta Chaya Tawie Tingga, Millawati Gani, Abd Rahman Mohd-Ridwan, Nor Rahman Aifat, Ikki Matsuda, Badrul Munir Md-Zain
{"title":"马来西亚半岛国家野生动物救护中心对虹彩蝠科动物的肠道微生物进行评估。","authors":"Roberta Chaya Tawie Tingga, Millawati Gani, Abd Rahman Mohd-Ridwan, Nor Rahman Aifat, Ikki Matsuda, Badrul Munir Md-Zain","doi":"10.4142/jvs.23312","DOIUrl":null,"url":null,"abstract":"<p><strong>Importance: </strong>Recent developments in genetic analytical techniques have enabled the comprehensive analysis of gastrointestinal symbiotic bacteria as a screening tool for animal health conditions, especially the endangered gibbons at the National Wildlife Rescue Centre (NWRC).</p><p><strong>Objective: </strong>High-throughput sequencing based on 16S ribosomal RNA genes was used to determine the baseline gut bacterial composition and identify potential pathogenic bacteria among three endangered gibbons housed in the NWRC.</p><p><strong>Methods: </strong>Feces were collected from 14 individuals (<i>Hylobates lar</i>, n = 9; <i>Hylobates agilis</i>, n = 4; and <i>Symphalangus syndactylus</i>, n = 1) from March to November 2022. Amplicon sequencing were conducted by targeting V3-V4 region.</p><p><strong>Results: </strong>The fecal microbial community of the study gibbons was dominated by Bacteroidetes and Firmicutes (phylum level), Prevotellaceae and Lachnospiraceae/Muribaculaceae (family level), and <i>Prevotella</i> (and its subgroups) (genera level). This trend suggests that the microbial community composition of the study gibbons differed insignificantly from previously reported conspecific or closely related gibbon species.</p><p><strong>Conclusions and relevance: </strong>This study showed no serious health problems that require immediate attention. However, relatively low alpha diversity and few potential bacteria related to gastrointestinal diseases and streptococcal infections were detected. Information on microbial composition is essential as a guideline to sustain a healthy gut condition of captive gibbons in NWRC, especially before releasing this primate back into the wild or semi-wild environment. Further enhanced husbandry environments in the NWRC are expected through continuous health monitoring and increase diversity of the gut microbiota through diet diversification.</p>","PeriodicalId":17557,"journal":{"name":"Journal of Veterinary Science","volume":" ","pages":"e65"},"PeriodicalIF":1.5000,"publicationDate":"2024-09-01","publicationTypes":"Journal Article","fieldsOfStudy":null,"isOpenAccess":false,"openAccessPdf":"https://www.ncbi.nlm.nih.gov/pmc/articles/PMC11450390/pdf/","citationCount":"0","resultStr":"{\"title\":\"Gut microbial assessment among Hylobatidae at the National Wildlife Rescue Centre, Peninsular Malaysia.\",\"authors\":\"Roberta Chaya Tawie Tingga, Millawati Gani, Abd Rahman Mohd-Ridwan, Nor Rahman Aifat, Ikki Matsuda, Badrul Munir Md-Zain\",\"doi\":\"10.4142/jvs.23312\",\"DOIUrl\":null,\"url\":null,\"abstract\":\"<p><strong>Importance: </strong>Recent developments in genetic analytical techniques have enabled the comprehensive analysis of gastrointestinal symbiotic bacteria as a screening tool for animal health conditions, especially the endangered gibbons at the National Wildlife Rescue Centre (NWRC).</p><p><strong>Objective: </strong>High-throughput sequencing based on 16S ribosomal RNA genes was used to determine the baseline gut bacterial composition and identify potential pathogenic bacteria among three endangered gibbons housed in the NWRC.</p><p><strong>Methods: </strong>Feces were collected from 14 individuals (<i>Hylobates lar</i>, n = 9; <i>Hylobates agilis</i>, n = 4; and <i>Symphalangus syndactylus</i>, n = 1) from March to November 2022. Amplicon sequencing were conducted by targeting V3-V4 region.</p><p><strong>Results: </strong>The fecal microbial community of the study gibbons was dominated by Bacteroidetes and Firmicutes (phylum level), Prevotellaceae and Lachnospiraceae/Muribaculaceae (family level), and <i>Prevotella</i> (and its subgroups) (genera level). This trend suggests that the microbial community composition of the study gibbons differed insignificantly from previously reported conspecific or closely related gibbon species.</p><p><strong>Conclusions and relevance: </strong>This study showed no serious health problems that require immediate attention. However, relatively low alpha diversity and few potential bacteria related to gastrointestinal diseases and streptococcal infections were detected. Information on microbial composition is essential as a guideline to sustain a healthy gut condition of captive gibbons in NWRC, especially before releasing this primate back into the wild or semi-wild environment. Further enhanced husbandry environments in the NWRC are expected through continuous health monitoring and increase diversity of the gut microbiota through diet diversification.</p>\",\"PeriodicalId\":17557,\"journal\":{\"name\":\"Journal of Veterinary Science\",\"volume\":\" \",\"pages\":\"e65\"},\"PeriodicalIF\":1.5000,\"publicationDate\":\"2024-09-01\",\"publicationTypes\":\"Journal Article\",\"fieldsOfStudy\":null,\"isOpenAccess\":false,\"openAccessPdf\":\"https://www.ncbi.nlm.nih.gov/pmc/articles/PMC11450390/pdf/\",\"citationCount\":\"0\",\"resultStr\":null,\"platform\":\"Semanticscholar\",\"paperid\":null,\"PeriodicalName\":\"Journal of Veterinary Science\",\"FirstCategoryId\":\"97\",\"ListUrlMain\":\"https://doi.org/10.4142/jvs.23312\",\"RegionNum\":3,\"RegionCategory\":\"农林科学\",\"ArticlePicture\":[],\"TitleCN\":null,\"AbstractTextCN\":null,\"PMCID\":null,\"EPubDate\":\"2024/8/16 0:00:00\",\"PubModel\":\"Epub\",\"JCR\":\"Q2\",\"JCRName\":\"VETERINARY SCIENCES\",\"Score\":null,\"Total\":0}","platform":"Semanticscholar","paperid":null,"PeriodicalName":"Journal of Veterinary Science","FirstCategoryId":"97","ListUrlMain":"https://doi.org/10.4142/jvs.23312","RegionNum":3,"RegionCategory":"农林科学","ArticlePicture":[],"TitleCN":null,"AbstractTextCN":null,"PMCID":null,"EPubDate":"2024/8/16 0:00:00","PubModel":"Epub","JCR":"Q2","JCRName":"VETERINARY SCIENCES","Score":null,"Total":0}
引用次数: 0

摘要

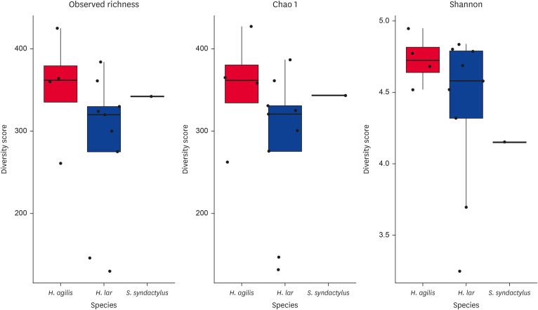
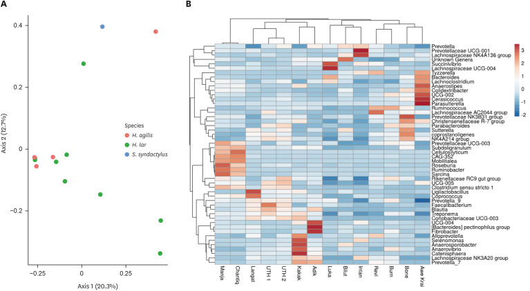
重要性:目的:利用基于 16S 核糖体 RNA 基因的高通量测序确定肠道细菌组成基线,并识别国家野生动物救护中心(NWRC)饲养的三只濒危长臂猿的潜在致病菌:从 2022 年 3 月到 11 月,收集了 14 只长臂猿(Hylobates lar,n = 9;Hylobates agilis,n = 4;Symphalangus syndactylus,n = 1)的粪便。针对 V3-V4 区域进行了扩增子测序:结果:研究对象长臂猿的粪便微生物群落主要由类杆菌科和固缩菌科(门)、前鞭毛菌科和Lachnospiraceae/Muribaculaceae(科)以及前鞭毛菌属(及其亚属)组成。这一趋势表明,研究对象长臂猿的微生物群落组成与之前报道的同种或近缘长臂猿物种差异不大:本研究没有发现需要立即关注的严重健康问题。然而,研究发现长臂猿的α多样性相对较低,与胃肠道疾病和链球菌感染有关的潜在细菌也很少。有关微生物组成的信息对于维持西北地区长臂猿的健康肠道状况至关重要,尤其是在将这种灵长类动物放归野外或半野外环境之前。通过持续的健康监测和通过饮食多样化增加肠道微生物群的多样性,有望进一步改善西北研究中心的饲养环境。
本文章由计算机程序翻译,如有差异,请以英文原文为准。

Gut microbial assessment among Hylobatidae at the National Wildlife Rescue Centre, Peninsular Malaysia.

Gut microbial assessment among Hylobatidae at the National Wildlife Rescue Centre, Peninsular Malaysia.

Gut microbial assessment among Hylobatidae at the National Wildlife Rescue Centre, Peninsular Malaysia.

Gut microbial assessment among Hylobatidae at the National Wildlife Rescue Centre, Peninsular Malaysia.

Importance: Recent developments in genetic analytical techniques have enabled the comprehensive analysis of gastrointestinal symbiotic bacteria as a screening tool for animal health conditions, especially the endangered gibbons at the National Wildlife Rescue Centre (NWRC).

Objective: High-throughput sequencing based on 16S ribosomal RNA genes was used to determine the baseline gut bacterial composition and identify potential pathogenic bacteria among three endangered gibbons housed in the NWRC.

Methods: Feces were collected from 14 individuals (Hylobates lar, n = 9; Hylobates agilis, n = 4; and Symphalangus syndactylus, n = 1) from March to November 2022. Amplicon sequencing were conducted by targeting V3-V4 region.

Results: The fecal microbial community of the study gibbons was dominated by Bacteroidetes and Firmicutes (phylum level), Prevotellaceae and Lachnospiraceae/Muribaculaceae (family level), and Prevotella (and its subgroups) (genera level). This trend suggests that the microbial community composition of the study gibbons differed insignificantly from previously reported conspecific or closely related gibbon species.

Conclusions and relevance: This study showed no serious health problems that require immediate attention. However, relatively low alpha diversity and few potential bacteria related to gastrointestinal diseases and streptococcal infections were detected. Information on microbial composition is essential as a guideline to sustain a healthy gut condition of captive gibbons in NWRC, especially before releasing this primate back into the wild or semi-wild environment. Further enhanced husbandry environments in the NWRC are expected through continuous health monitoring and increase diversity of the gut microbiota through diet diversification.

求助全文
通过发布文献求助,成功后即可免费获取论文全文。 去求助
来源期刊
Journal of Veterinary Science
Journal of Veterinary Science 农林科学-兽医学
CiteScore
3.10
自引率
5.60%
发文量
86
审稿时长
1.3 months
期刊介绍: The Journal of Veterinary Science (J Vet Sci) is devoted to the advancement and dissemination of scientific knowledge concerning veterinary sciences and related academic disciplines. It is an international journal indexed in the Thomson Scientific Web of Science, SCI-EXPANDED, Sci Search, BIOSIS Previews, Biological Abstracts, Focus on: Veterinary Science & Medicine, Zoological Record, PubMed /MEDLINE, Index Medicus, Pubmed Central, CAB Abstracts / Index Veterinarius, EBSCO, AGRIS and AGRICOLA. This journal published in English by the Korean Society of Veterinary Science (KSVS) being distributed worldwide.
×
引用
GB/T 7714-2015
复制
MLA
复制
APA
复制
导出至
BibTeX EndNote RefMan NoteFirst NoteExpress
×
提示
您的信息不完整,为了账户安全,请先补充。
现在去补充
×
提示
您因"违规操作"
具体请查看互助需知
我知道了
×
提示
确定
请完成安全验证×
copy
已复制链接
快去分享给好友吧!
我知道了
右上角分享
点击右上角分享
0
联系我们:info@booksci.cn Book学术提供免费学术资源搜索服务,方便国内外学者检索中英文文献。致力于提供最便捷和优质的服务体验。 Copyright © 2023 布克学术 All rights reserved.
京ICP备2023020795号-1
ghs 京公网安备 11010802042870号
Book学术文献互助
Book学术文献互助群
群 号:604180095
Book学术官方微信