聚(ADP-核糖)聚合酶-1 在中性粒细胞胞外捕获器形成过程中调控独立于 NLRP3 炎症体的化脓作用

Q3 Medicine
Louis J Delinois, Atul Sharma, Ashwin K Ramesh, Laurel D Boatright, Qun Li, Rong Xu, Hongbo R Luo, Bibhuti B Mishra, Jyotika Sharma
{"title":"聚(ADP-核糖)聚合酶-1 在中性粒细胞胞外捕获器形成过程中调控独立于 NLRP3 炎症体的化脓作用","authors":"Louis J Delinois, Atul Sharma, Ashwin K Ramesh, Laurel D Boatright, Qun Li, Rong Xu, Hongbo R Luo, Bibhuti B Mishra, Jyotika Sharma","doi":"10.4049/immunohorizons.2400058","DOIUrl":null,"url":null,"abstract":"<p><p>Neutrophil extracellular traps (NETs) function to control infectious agents as well as to propagate inflammatory response in a variety of disease conditions. DNA damage associated with chromatin decondensation and NACHT domain-leucine-rich repeat-and pyrin domain-containing protein 3 (NLRP3) inflammasome activation have emerged as crucial events in NET formation, but the link between the two processes is unknown. In this study, we demonstrate that poly(ADP-ribose) polymerase-1 (PARP-1), a key DNA repair enzyme, regulates NET formation triggered by NLRP3 inflammasome activation in neutrophils. Activation of mouse neutrophils with canonical NLRP3 stimulants LPS and nigericin induced NET formation, which was significantly abrogated by pharmacological inhibition of PARP-1. We found that PARP-1 is required for NLRP3 inflammasome assembly by regulating post-transcriptional levels of NLRP3 and ASC dimerization. Importantly, this PARP-1-regulated NLRP3 activation for NET formation was independent of inflammasome-mediated pyroptosis, because caspase-1 and gasdermin D processing as well as IL-1β transcription and secretion remained intact upon PARP-1 inhibition in neutrophils. Accordingly, pharmacological inhibition or genetic ablation of caspase-1 and gasdermin D had no effect on NLRP3-mediated NET formation. Mechanistically, PARP-1 inhibition increased p38 MAPK activity, which was required for downmodulation of NLRP3 and NETs, because concomitant inhibition of p38 MAPK with PARP-1 restored NLRP3 activation and NET formation. Finally, mice undergoing bacterial peritonitis exhibited increased survival upon treatment with PARP-1 inhibitor, which correlated with increased leukocyte influx and improved intracellular bacterial clearance. Our findings reveal a noncanonical pyroptosis-independent role of NLRP3 in NET formation regulated by PARP-1 via p38 MAPK, which can be targeted to control NETosis in inflammatory diseases.</p>","PeriodicalId":94037,"journal":{"name":"ImmunoHorizons","volume":"8 8","pages":"586-597"},"PeriodicalIF":0.0000,"publicationDate":"2024-08-01","publicationTypes":"Journal Article","fieldsOfStudy":null,"isOpenAccess":false,"openAccessPdf":"https://www.ncbi.nlm.nih.gov/pmc/articles/PMC11374751/pdf/","citationCount":"0","resultStr":"{\"title\":\"Poly(ADP-Ribose) Polymerase-1 Regulates Pyroptosis Independent Function of NLRP3 Inflammasome in Neutrophil Extracellular Trap Formation.\",\"authors\":\"Louis J Delinois, Atul Sharma, Ashwin K Ramesh, Laurel D Boatright, Qun Li, Rong Xu, Hongbo R Luo, Bibhuti B Mishra, Jyotika Sharma\",\"doi\":\"10.4049/immunohorizons.2400058\",\"DOIUrl\":null,\"url\":null,\"abstract\":\"<p><p>Neutrophil extracellular traps (NETs) function to control infectious agents as well as to propagate inflammatory response in a variety of disease conditions. DNA damage associated with chromatin decondensation and NACHT domain-leucine-rich repeat-and pyrin domain-containing protein 3 (NLRP3) inflammasome activation have emerged as crucial events in NET formation, but the link between the two processes is unknown. In this study, we demonstrate that poly(ADP-ribose) polymerase-1 (PARP-1), a key DNA repair enzyme, regulates NET formation triggered by NLRP3 inflammasome activation in neutrophils. Activation of mouse neutrophils with canonical NLRP3 stimulants LPS and nigericin induced NET formation, which was significantly abrogated by pharmacological inhibition of PARP-1. We found that PARP-1 is required for NLRP3 inflammasome assembly by regulating post-transcriptional levels of NLRP3 and ASC dimerization. Importantly, this PARP-1-regulated NLRP3 activation for NET formation was independent of inflammasome-mediated pyroptosis, because caspase-1 and gasdermin D processing as well as IL-1β transcription and secretion remained intact upon PARP-1 inhibition in neutrophils. Accordingly, pharmacological inhibition or genetic ablation of caspase-1 and gasdermin D had no effect on NLRP3-mediated NET formation. Mechanistically, PARP-1 inhibition increased p38 MAPK activity, which was required for downmodulation of NLRP3 and NETs, because concomitant inhibition of p38 MAPK with PARP-1 restored NLRP3 activation and NET formation. Finally, mice undergoing bacterial peritonitis exhibited increased survival upon treatment with PARP-1 inhibitor, which correlated with increased leukocyte influx and improved intracellular bacterial clearance. Our findings reveal a noncanonical pyroptosis-independent role of NLRP3 in NET formation regulated by PARP-1 via p38 MAPK, which can be targeted to control NETosis in inflammatory diseases.</p>\",\"PeriodicalId\":94037,\"journal\":{\"name\":\"ImmunoHorizons\",\"volume\":\"8 8\",\"pages\":\"586-597\"},\"PeriodicalIF\":0.0000,\"publicationDate\":\"2024-08-01\",\"publicationTypes\":\"Journal Article\",\"fieldsOfStudy\":null,\"isOpenAccess\":false,\"openAccessPdf\":\"https://www.ncbi.nlm.nih.gov/pmc/articles/PMC11374751/pdf/\",\"citationCount\":\"0\",\"resultStr\":null,\"platform\":\"Semanticscholar\",\"paperid\":null,\"PeriodicalName\":\"ImmunoHorizons\",\"FirstCategoryId\":\"1085\",\"ListUrlMain\":\"https://doi.org/10.4049/immunohorizons.2400058\",\"RegionNum\":0,\"RegionCategory\":null,\"ArticlePicture\":[],\"TitleCN\":null,\"AbstractTextCN\":null,\"PMCID\":null,\"EPubDate\":\"\",\"PubModel\":\"\",\"JCR\":\"Q3\",\"JCRName\":\"Medicine\",\"Score\":null,\"Total\":0}","platform":"Semanticscholar","paperid":null,"PeriodicalName":"ImmunoHorizons","FirstCategoryId":"1085","ListUrlMain":"https://doi.org/10.4049/immunohorizons.2400058","RegionNum":0,"RegionCategory":null,"ArticlePicture":[],"TitleCN":null,"AbstractTextCN":null,"PMCID":null,"EPubDate":"","PubModel":"","JCR":"Q3","JCRName":"Medicine","Score":null,"Total":0}
引用次数: 0

摘要

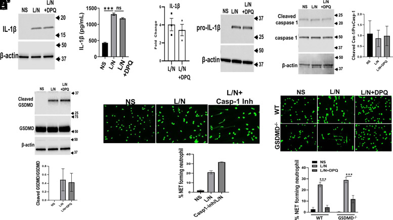
中性粒细胞胞外捕获物(NET)具有控制感染性病原体以及在多种疾病中传播炎症反应的功能。DNA损伤与染色质解聚以及NACHT结构域-富亮氨酸重复序列-含吡啶结构域蛋白3(NLRP3)炎性体的激活相关联,已成为NET形成的关键事件,但这两个过程之间的联系尚不清楚。在这项研究中,我们证明了多聚(ADP-核糖)聚合酶-1(PARP-1)是一种关键的DNA修复酶,它能调节中性粒细胞中由NLRP3炎性体激活引发的NET形成。用典型的 NLRP3 刺激剂 LPS 和尼格列汀激活小鼠中性粒细胞可诱导 NET 的形成,而药物抑制 PARP-1 则可显著减少 NET 的形成。我们发现,PARP-1 通过调节 NLRP3 的转录后水平和 ASC 的二聚化,是 NLRP3 炎性体组装所必需的。重要的是,PARP-1调控的NLRP3激活NET形成与炎性体介导的热变态反应无关,因为抑制PARP-1后,中性粒细胞中caspase-1和gasdermin D的处理以及IL-1β的转录和分泌仍保持不变。因此,药物抑制或基因消减 caspase-1 和 gasdermin D 对 NLRP3 介导的 NET 形成没有影响。从机理上讲,PARP-1抑制增加了p38 MAPK活性,这是NLRP3和NET下调所必需的,因为同时用PARP-1抑制p38 MAPK可恢复NLRP3的激活和NET的形成。最后,细菌性腹膜炎小鼠在接受 PARP-1 抑制剂治疗后存活率提高,这与白细胞流入增加和细胞内细菌清除率提高有关。我们的研究结果揭示了 NLRP3 在通过 p38 MAPK 受 PARP-1 调控的 NET 形成过程中的非典型性热蛋白沉积作用。
本文章由计算机程序翻译,如有差异,请以英文原文为准。

Poly(ADP-Ribose) Polymerase-1 Regulates Pyroptosis Independent Function of NLRP3 Inflammasome in Neutrophil Extracellular Trap Formation.

Poly(ADP-Ribose) Polymerase-1 Regulates Pyroptosis Independent Function of NLRP3 Inflammasome in Neutrophil Extracellular Trap Formation.

Poly(ADP-Ribose) Polymerase-1 Regulates Pyroptosis Independent Function of NLRP3 Inflammasome in Neutrophil Extracellular Trap Formation.

Poly(ADP-Ribose) Polymerase-1 Regulates Pyroptosis Independent Function of NLRP3 Inflammasome in Neutrophil Extracellular Trap Formation.

Neutrophil extracellular traps (NETs) function to control infectious agents as well as to propagate inflammatory response in a variety of disease conditions. DNA damage associated with chromatin decondensation and NACHT domain-leucine-rich repeat-and pyrin domain-containing protein 3 (NLRP3) inflammasome activation have emerged as crucial events in NET formation, but the link between the two processes is unknown. In this study, we demonstrate that poly(ADP-ribose) polymerase-1 (PARP-1), a key DNA repair enzyme, regulates NET formation triggered by NLRP3 inflammasome activation in neutrophils. Activation of mouse neutrophils with canonical NLRP3 stimulants LPS and nigericin induced NET formation, which was significantly abrogated by pharmacological inhibition of PARP-1. We found that PARP-1 is required for NLRP3 inflammasome assembly by regulating post-transcriptional levels of NLRP3 and ASC dimerization. Importantly, this PARP-1-regulated NLRP3 activation for NET formation was independent of inflammasome-mediated pyroptosis, because caspase-1 and gasdermin D processing as well as IL-1β transcription and secretion remained intact upon PARP-1 inhibition in neutrophils. Accordingly, pharmacological inhibition or genetic ablation of caspase-1 and gasdermin D had no effect on NLRP3-mediated NET formation. Mechanistically, PARP-1 inhibition increased p38 MAPK activity, which was required for downmodulation of NLRP3 and NETs, because concomitant inhibition of p38 MAPK with PARP-1 restored NLRP3 activation and NET formation. Finally, mice undergoing bacterial peritonitis exhibited increased survival upon treatment with PARP-1 inhibitor, which correlated with increased leukocyte influx and improved intracellular bacterial clearance. Our findings reveal a noncanonical pyroptosis-independent role of NLRP3 in NET formation regulated by PARP-1 via p38 MAPK, which can be targeted to control NETosis in inflammatory diseases.

求助全文
通过发布文献求助,成功后即可免费获取论文全文。 去求助
来源期刊
CiteScore
3.70
自引率
0.00%
发文量
0
审稿时长
4 weeks
×
引用
GB/T 7714-2015
复制
MLA
复制
APA
复制
导出至
BibTeX EndNote RefMan NoteFirst NoteExpress
×
提示
您的信息不完整,为了账户安全,请先补充。
现在去补充
×
提示
您因"违规操作"
具体请查看互助需知
我知道了
×
提示
确定
请完成安全验证×
copy
已复制链接
快去分享给好友吧!
我知道了
右上角分享
点击右上角分享
0
联系我们:info@booksci.cn Book学术提供免费学术资源搜索服务,方便国内外学者检索中英文文献。致力于提供最便捷和优质的服务体验。 Copyright © 2023 布克学术 All rights reserved.
京ICP备2023020795号-1
ghs 京公网安备 11010802042870号
Book学术文献互助
Book学术文献互助群
群 号:604180095
Book学术官方微信