BLT1 在调节老龄小鼠脂肪组织免疫细胞炎症中的作用

IF 5.6 2区 医学 Q1 GERIATRICS & GERONTOLOGY
Wei-Ching Shih, In Hwa Jang, Victor Kruglov, Deborah Dickey, Stephanie Cholensky, David A Bernlohr, Christina D Camell
{"title":"BLT1 在调节老龄小鼠脂肪组织免疫细胞炎症中的作用","authors":"Wei-Ching Shih, In Hwa Jang, Victor Kruglov, Deborah Dickey, Stephanie Cholensky, David A Bernlohr, Christina D Camell","doi":"10.1186/s12979-024-00461-0","DOIUrl":null,"url":null,"abstract":"<p><strong>Background: </strong>Aging is a complex biological process characterized by obesity and immunosenescence throughout the organism. Immunosenescence involves a decline in immune function and the increase in chronic-low grade inflammation, called inflammaging. Adipose tissue expansion, particularly that of visceral adipose tissue (VAT), is associated with an increase in pro-inflammatory macrophages that play an important role in modulating immune responses and producing inflammatory cytokines. The leukotriene B4 receptor 1 (BLT1) is a regulator of obesity-induced inflammation. Its ligand, LTB4, acts as a chemoattractant for immune cells and induces inflammation. Studies have shown that BLT1 is crucial for cytokine production during lipopolysaccharide (LPS) endotoxemia challenge in younger organisms. However, the expression patterns and function of BLT1 in older organisms remains unknown.</p><p><strong>Results: </strong>In this study, we investigated BLT1 expression in immune cell subsets within the VAT of aged male and female mice. Moreover, we examined how antagonizing BLT1 signaling could alter the inflammatory response to LPS in aged mice. Our results demonstrate that aged mice exhibit increased adiposity and inflammation, characterized by elevated frequencies of B and T cells, along with pro-inflammatory macrophages in VAT. BLT1 expression is the highest in VAT macrophages. LPS and LTB4 treatment result in increased BLT1 in young and aged bone marrow-derived macrophages (BMDMs). However, LTB4 treatment resulted in amplified Il6 from aged, but not young BMDMs. Treatment of aged mice with the BLT1 antagonist, U75302, followed by LPS-induced endotoxemia resulted in an increase in anti-inflammatory macrophages, reduced phosphorylated NFκB and reduced Il6.</p><p><strong>Conclusions: </strong>This study provides valuable insights into the age- and sex- specific changes in BLT1 expression on immune cell subsets within VAT. This study offers support for the potential of BLT1 in modulating inflammation in aging.</p>","PeriodicalId":51289,"journal":{"name":"Immunity & Ageing","volume":"21 1","pages":"57"},"PeriodicalIF":5.6000,"publicationDate":"2024-08-26","publicationTypes":"Journal Article","fieldsOfStudy":null,"isOpenAccess":false,"openAccessPdf":"https://www.ncbi.nlm.nih.gov/pmc/articles/PMC11346001/pdf/","citationCount":"0","resultStr":"{\"title\":\"Role for BLT1 in regulating inflammation within adipose tissue immune cells of aged mice.\",\"authors\":\"Wei-Ching Shih, In Hwa Jang, Victor Kruglov, Deborah Dickey, Stephanie Cholensky, David A Bernlohr, Christina D Camell\",\"doi\":\"10.1186/s12979-024-00461-0\",\"DOIUrl\":null,\"url\":null,\"abstract\":\"<p><strong>Background: </strong>Aging is a complex biological process characterized by obesity and immunosenescence throughout the organism. Immunosenescence involves a decline in immune function and the increase in chronic-low grade inflammation, called inflammaging. Adipose tissue expansion, particularly that of visceral adipose tissue (VAT), is associated with an increase in pro-inflammatory macrophages that play an important role in modulating immune responses and producing inflammatory cytokines. The leukotriene B4 receptor 1 (BLT1) is a regulator of obesity-induced inflammation. Its ligand, LTB4, acts as a chemoattractant for immune cells and induces inflammation. Studies have shown that BLT1 is crucial for cytokine production during lipopolysaccharide (LPS) endotoxemia challenge in younger organisms. However, the expression patterns and function of BLT1 in older organisms remains unknown.</p><p><strong>Results: </strong>In this study, we investigated BLT1 expression in immune cell subsets within the VAT of aged male and female mice. Moreover, we examined how antagonizing BLT1 signaling could alter the inflammatory response to LPS in aged mice. Our results demonstrate that aged mice exhibit increased adiposity and inflammation, characterized by elevated frequencies of B and T cells, along with pro-inflammatory macrophages in VAT. BLT1 expression is the highest in VAT macrophages. LPS and LTB4 treatment result in increased BLT1 in young and aged bone marrow-derived macrophages (BMDMs). However, LTB4 treatment resulted in amplified Il6 from aged, but not young BMDMs. Treatment of aged mice with the BLT1 antagonist, U75302, followed by LPS-induced endotoxemia resulted in an increase in anti-inflammatory macrophages, reduced phosphorylated NFκB and reduced Il6.</p><p><strong>Conclusions: </strong>This study provides valuable insights into the age- and sex- specific changes in BLT1 expression on immune cell subsets within VAT. This study offers support for the potential of BLT1 in modulating inflammation in aging.</p>\",\"PeriodicalId\":51289,\"journal\":{\"name\":\"Immunity & Ageing\",\"volume\":\"21 1\",\"pages\":\"57\"},\"PeriodicalIF\":5.6000,\"publicationDate\":\"2024-08-26\",\"publicationTypes\":\"Journal Article\",\"fieldsOfStudy\":null,\"isOpenAccess\":false,\"openAccessPdf\":\"https://www.ncbi.nlm.nih.gov/pmc/articles/PMC11346001/pdf/\",\"citationCount\":\"0\",\"resultStr\":null,\"platform\":\"Semanticscholar\",\"paperid\":null,\"PeriodicalName\":\"Immunity & Ageing\",\"FirstCategoryId\":\"3\",\"ListUrlMain\":\"https://doi.org/10.1186/s12979-024-00461-0\",\"RegionNum\":2,\"RegionCategory\":\"医学\",\"ArticlePicture\":[],\"TitleCN\":null,\"AbstractTextCN\":null,\"PMCID\":null,\"EPubDate\":\"\",\"PubModel\":\"\",\"JCR\":\"Q1\",\"JCRName\":\"GERIATRICS & GERONTOLOGY\",\"Score\":null,\"Total\":0}","platform":"Semanticscholar","paperid":null,"PeriodicalName":"Immunity & Ageing","FirstCategoryId":"3","ListUrlMain":"https://doi.org/10.1186/s12979-024-00461-0","RegionNum":2,"RegionCategory":"医学","ArticlePicture":[],"TitleCN":null,"AbstractTextCN":null,"PMCID":null,"EPubDate":"","PubModel":"","JCR":"Q1","JCRName":"GERIATRICS & GERONTOLOGY","Score":null,"Total":0}
引用次数: 0

摘要

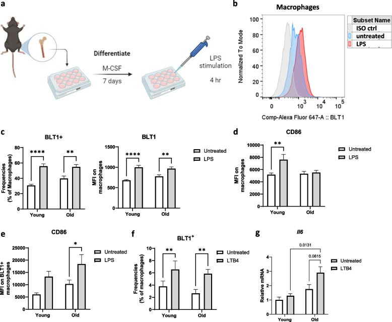
背景:衰老是一个复杂的生物过程,其特点是整个机体的肥胖和免疫衰老。免疫衰老包括免疫功能下降和慢性低度炎症(称为炎症老化)的增加。脂肪组织的扩张,尤其是内脏脂肪组织(VAT)的扩张,与促炎症巨噬细胞的增加有关,巨噬细胞在调节免疫反应和产生炎症细胞因子方面发挥着重要作用。白三烯 B4 受体 1(BLT1)是肥胖诱发炎症的调节因子。它的配体 LTB4 可作为免疫细胞的趋化吸引剂并诱发炎症。研究表明,BLT1 在幼年生物面临脂多糖(LPS)内毒素血症挑战时对细胞因子的产生至关重要。然而,BLT1在年长生物体中的表达模式和功能仍然未知:本研究调查了BLT1在老年雌雄小鼠血管内皮细胞免疫细胞亚群中的表达情况。此外,我们还研究了拮抗 BLT1 信号如何改变老年小鼠对 LPS 的炎症反应。我们的研究结果表明,老龄小鼠的脂肪增加,炎症加剧,其特征是B细胞和T细胞频率升高,同时VAT中的巨噬细胞具有促炎作用。BLT1在VAT巨噬细胞中的表达量最高。LPS 和 LTB4 处理会导致年轻和衰老的骨髓衍生巨噬细胞(BMDMs)中 BLT1 的增加。然而,LTB4 处理会导致老龄而非年轻骨髓衍生巨噬细胞中的 Il6 放大。用 BLT1 拮抗剂 U75302 处理老年小鼠,再用 LPS 诱导的内毒素血症处理,可增加抗炎巨噬细胞,降低磷酸化 NFκB 和 Il6:本研究提供了有价值的见解,使人们了解到 BLT1 在 VAT 内免疫细胞亚群中表达的年龄和性别特异性变化。这项研究为 BLT1 在衰老过程中调节炎症的潜力提供了支持。
本文章由计算机程序翻译,如有差异,请以英文原文为准。

Role for BLT1 in regulating inflammation within adipose tissue immune cells of aged mice.

Role for BLT1 in regulating inflammation within adipose tissue immune cells of aged mice.

Role for BLT1 in regulating inflammation within adipose tissue immune cells of aged mice.

Role for BLT1 in regulating inflammation within adipose tissue immune cells of aged mice.

Background: Aging is a complex biological process characterized by obesity and immunosenescence throughout the organism. Immunosenescence involves a decline in immune function and the increase in chronic-low grade inflammation, called inflammaging. Adipose tissue expansion, particularly that of visceral adipose tissue (VAT), is associated with an increase in pro-inflammatory macrophages that play an important role in modulating immune responses and producing inflammatory cytokines. The leukotriene B4 receptor 1 (BLT1) is a regulator of obesity-induced inflammation. Its ligand, LTB4, acts as a chemoattractant for immune cells and induces inflammation. Studies have shown that BLT1 is crucial for cytokine production during lipopolysaccharide (LPS) endotoxemia challenge in younger organisms. However, the expression patterns and function of BLT1 in older organisms remains unknown.

Results: In this study, we investigated BLT1 expression in immune cell subsets within the VAT of aged male and female mice. Moreover, we examined how antagonizing BLT1 signaling could alter the inflammatory response to LPS in aged mice. Our results demonstrate that aged mice exhibit increased adiposity and inflammation, characterized by elevated frequencies of B and T cells, along with pro-inflammatory macrophages in VAT. BLT1 expression is the highest in VAT macrophages. LPS and LTB4 treatment result in increased BLT1 in young and aged bone marrow-derived macrophages (BMDMs). However, LTB4 treatment resulted in amplified Il6 from aged, but not young BMDMs. Treatment of aged mice with the BLT1 antagonist, U75302, followed by LPS-induced endotoxemia resulted in an increase in anti-inflammatory macrophages, reduced phosphorylated NFκB and reduced Il6.

Conclusions: This study provides valuable insights into the age- and sex- specific changes in BLT1 expression on immune cell subsets within VAT. This study offers support for the potential of BLT1 in modulating inflammation in aging.

求助全文
通过发布文献求助,成功后即可免费获取论文全文。 去求助
来源期刊
Immunity & Ageing
Immunity & Ageing GERIATRICS & GERONTOLOGY-IMMUNOLOGY
CiteScore
10.20
自引率
3.80%
发文量
55
期刊介绍: Immunity & Ageing is a specialist open access journal that was first published in 2004. The journal focuses on the impact of ageing on immune systems, the influence of aged immune systems on organismal well-being and longevity, age-associated diseases with immune etiology, and potential immune interventions to increase health span. All articles published in Immunity & Ageing are indexed in the following databases: Biological Abstracts, BIOSIS, CAS, Citebase, DOAJ, Embase, Google Scholar, Journal Citation Reports/Science Edition, OAIster, PubMed, PubMed Central, Science Citation Index Expanded, SCImago, Scopus, SOCOLAR, and Zetoc.
×
引用
GB/T 7714-2015
复制
MLA
复制
APA
复制
导出至
BibTeX EndNote RefMan NoteFirst NoteExpress
×
提示
您的信息不完整,为了账户安全,请先补充。
现在去补充
×
提示
您因"违规操作"
具体请查看互助需知
我知道了
×
提示
确定
请完成安全验证×
copy
已复制链接
快去分享给好友吧!
我知道了
右上角分享
点击右上角分享
0
联系我们:info@booksci.cn Book学术提供免费学术资源搜索服务,方便国内外学者检索中英文文献。致力于提供最便捷和优质的服务体验。 Copyright © 2023 布克学术 All rights reserved.
京ICP备2023020795号-1
ghs 京公网安备 11010802042870号
Book学术文献互助
Book学术文献互助群
群 号:604180095
Book学术官方微信
小红书