肌痛性脑脊髓炎/慢性疲劳综合征中磷酸戊糖途径对四氢生物蝶呤代谢的失调。

IF 2.8 Q2 CLINICAL NEUROLOGY
Journal of Central Nervous System Disease Pub Date : 2024-08-19 eCollection Date: 2024-01-01 DOI:10.1177/11795735241271675
Sarojini Bulbule, Carl Gunnar Gottschalk, Molly E Drosen, Daniel Peterson, Leggy A Arnold, Avik Roy
{"title":"肌痛性脑脊髓炎/慢性疲劳综合征中磷酸戊糖途径对四氢生物蝶呤代谢的失调。","authors":"Sarojini Bulbule, Carl Gunnar Gottschalk, Molly E Drosen, Daniel Peterson, Leggy A Arnold, Avik Roy","doi":"10.1177/11795735241271675","DOIUrl":null,"url":null,"abstract":"<p><strong>Background: </strong>Tetrahydrobiopterin (BH4) and its oxidized derivative dihydrobiopterin (BH2) were found to be strongly elevated in ME/CFS patients with orthostatic intolerance (ME + OI).</p><p><strong>Objective: </strong>However, the molecular mechanism of biopterin biogenesis is poorly understood in ME + OI subjects. Here, we report that the activation of the non-oxidative pentose phosphate pathway (PPP) plays a critical role in the biogenesis of biopterins (BH4 and BH2) in ME + OI subjects.</p><p><strong>Research design and results: </strong>Microarray-based gene screening followed by real-time PCR-based validation, ELISA assay, and finally enzyme kinetic studies of glucose-6-phosphate dehydrogenase (G6PDH), transaldolase (TALDO1), and transketolase (TK) enzymes revealed that the augmentation of anaerobic PPP is critical in the regulations of biopterins. To further investigate, we devised a novel cell culture strategy to induce non-oxidative PPP by treating human microglial cells with ribose-5-phosphate (R5P) under a hypoxic condition of 85%N<sub>2</sub>/10%CO<sub>2</sub>/5%O<sub>2</sub> followed by the analysis of biopterin metabolism via ELISA, immunoblot, and dual immunocytochemical analyses. Moreover, the siRNA knocking down of the <i>taldo1</i> gene strongly inhibited the bioavailability of phosphoribosyl pyrophosphate (PRPP), reduced the expressions of purine biosynthetic enzymes, attenuated GTP cyclohydrolase 1 (GTPCH1), and suppressed subsequent production of BH4 and its metabolic conversion to BH2 in R5P-treated and hypoxia-induced C20 human microglia cells. These results confirmed that the activation of non-oxidative PPP is indeed required for the upregulation of both BH4 and BH2 via the purine biosynthetic pathway. To test the functional role of ME + OI plasma-derived biopterins, exogenously added plasma samples of ME + OI plasma with high BH4 upregulated inducible nitric oxide synthase (iNOS) and nitric oxide (NO) in human microglial cells indicating that the non-oxidative PPP-induced-biopterins could stimulate inflammatory response in ME + OI patients.</p><p><strong>Conclusion: </strong>Taken together, our current research highlights that the induction of non-oxidative PPP regulates the biogenesis of biopterins contributing to ME/CFS pathogenesis.</p>","PeriodicalId":15218,"journal":{"name":"Journal of Central Nervous System Disease","volume":"16 ","pages":"11795735241271675"},"PeriodicalIF":2.8000,"publicationDate":"2024-08-19","publicationTypes":"Journal Article","fieldsOfStudy":null,"isOpenAccess":false,"openAccessPdf":"https://www.ncbi.nlm.nih.gov/pmc/articles/PMC11331476/pdf/","citationCount":"0","resultStr":"{\"title\":\"Dysregulation of tetrahydrobiopterin metabolism in myalgic encephalomyelitis/chronic fatigue syndrome by pentose phosphate pathway.\",\"authors\":\"Sarojini Bulbule, Carl Gunnar Gottschalk, Molly E Drosen, Daniel Peterson, Leggy A Arnold, Avik Roy\",\"doi\":\"10.1177/11795735241271675\",\"DOIUrl\":null,\"url\":null,\"abstract\":\"<p><strong>Background: </strong>Tetrahydrobiopterin (BH4) and its oxidized derivative dihydrobiopterin (BH2) were found to be strongly elevated in ME/CFS patients with orthostatic intolerance (ME + OI).</p><p><strong>Objective: </strong>However, the molecular mechanism of biopterin biogenesis is poorly understood in ME + OI subjects. Here, we report that the activation of the non-oxidative pentose phosphate pathway (PPP) plays a critical role in the biogenesis of biopterins (BH4 and BH2) in ME + OI subjects.</p><p><strong>Research design and results: </strong>Microarray-based gene screening followed by real-time PCR-based validation, ELISA assay, and finally enzyme kinetic studies of glucose-6-phosphate dehydrogenase (G6PDH), transaldolase (TALDO1), and transketolase (TK) enzymes revealed that the augmentation of anaerobic PPP is critical in the regulations of biopterins. To further investigate, we devised a novel cell culture strategy to induce non-oxidative PPP by treating human microglial cells with ribose-5-phosphate (R5P) under a hypoxic condition of 85%N<sub>2</sub>/10%CO<sub>2</sub>/5%O<sub>2</sub> followed by the analysis of biopterin metabolism via ELISA, immunoblot, and dual immunocytochemical analyses. Moreover, the siRNA knocking down of the <i>taldo1</i> gene strongly inhibited the bioavailability of phosphoribosyl pyrophosphate (PRPP), reduced the expressions of purine biosynthetic enzymes, attenuated GTP cyclohydrolase 1 (GTPCH1), and suppressed subsequent production of BH4 and its metabolic conversion to BH2 in R5P-treated and hypoxia-induced C20 human microglia cells. These results confirmed that the activation of non-oxidative PPP is indeed required for the upregulation of both BH4 and BH2 via the purine biosynthetic pathway. To test the functional role of ME + OI plasma-derived biopterins, exogenously added plasma samples of ME + OI plasma with high BH4 upregulated inducible nitric oxide synthase (iNOS) and nitric oxide (NO) in human microglial cells indicating that the non-oxidative PPP-induced-biopterins could stimulate inflammatory response in ME + OI patients.</p><p><strong>Conclusion: </strong>Taken together, our current research highlights that the induction of non-oxidative PPP regulates the biogenesis of biopterins contributing to ME/CFS pathogenesis.</p>\",\"PeriodicalId\":15218,\"journal\":{\"name\":\"Journal of Central Nervous System Disease\",\"volume\":\"16 \",\"pages\":\"11795735241271675\"},\"PeriodicalIF\":2.8000,\"publicationDate\":\"2024-08-19\",\"publicationTypes\":\"Journal Article\",\"fieldsOfStudy\":null,\"isOpenAccess\":false,\"openAccessPdf\":\"https://www.ncbi.nlm.nih.gov/pmc/articles/PMC11331476/pdf/\",\"citationCount\":\"0\",\"resultStr\":null,\"platform\":\"Semanticscholar\",\"paperid\":null,\"PeriodicalName\":\"Journal of Central Nervous System Disease\",\"FirstCategoryId\":\"1085\",\"ListUrlMain\":\"https://doi.org/10.1177/11795735241271675\",\"RegionNum\":0,\"RegionCategory\":null,\"ArticlePicture\":[],\"TitleCN\":null,\"AbstractTextCN\":null,\"PMCID\":null,\"EPubDate\":\"2024/1/1 0:00:00\",\"PubModel\":\"eCollection\",\"JCR\":\"Q2\",\"JCRName\":\"CLINICAL NEUROLOGY\",\"Score\":null,\"Total\":0}","platform":"Semanticscholar","paperid":null,"PeriodicalName":"Journal of Central Nervous System Disease","FirstCategoryId":"1085","ListUrlMain":"https://doi.org/10.1177/11795735241271675","RegionNum":0,"RegionCategory":null,"ArticlePicture":[],"TitleCN":null,"AbstractTextCN":null,"PMCID":null,"EPubDate":"2024/1/1 0:00:00","PubModel":"eCollection","JCR":"Q2","JCRName":"CLINICAL NEUROLOGY","Score":null,"Total":0}
引用次数: 0

摘要

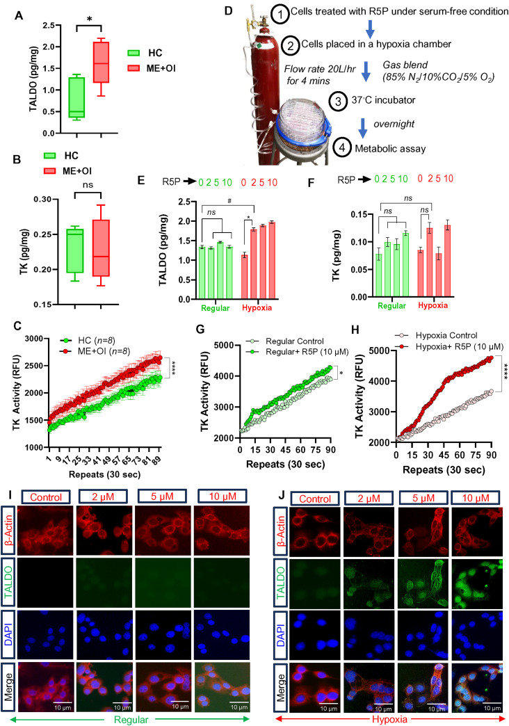
背景:四氢生物蝶呤(BH4)及其氧化衍生物双氢生物蝶呤(BH2)在伴有正性静力性不耐受(ME + OI)的ME/CFS患者中明显升高。在此,我们报告了非氧化磷酸戊糖途径(PPP)的激活在 ME + OI 患者生物蝶呤(BH4 和 BH2)的生物生成过程中起着关键作用:微阵列基因筛选、实时 PCR 验证、ELISA 检测以及葡萄糖-6-磷酸脱氢酶 (G6PDH)、反式脱氢酶 (TALDO1) 和反式酮化酶 (TK) 的酶动力学研究表明,厌氧磷酸戊糖途径 (PPP) 的增强在生物蝶呤的生成过程中起着关键作用。为了进一步研究,我们设计了一种新的细胞培养策略,在85%N2/10%CO2/5%O2的缺氧条件下,用核糖-5-磷酸(R5P)处理人小胶质细胞,诱导非氧化性PPP,然后通过ELISA、免疫印迹和双重免疫细胞化学分析分析生物蝶呤的代谢。此外,在 R5P 处理和缺氧诱导的 C20 人小胶质细胞中,siRNA 敲除 taldo1 基因可强烈抑制磷酸核糖基焦磷酸盐(PRPP)的生物利用率,降低嘌呤生物合成酶的表达,减弱 GTP 环化酶 1(GTPCH1),抑制 BH4 的后续产生及其向 BH2 的代谢转化。这些结果证实,通过嘌呤生物合成途径上调 BH4 和 BH2 确实需要激活非氧化性 PPP。为了测试 ME + OI 血浆衍生生物蝶呤的功能作用,外源添加了高 BH4 的 ME + OI 血浆样本可上调人小胶质细胞中的诱导型一氧化氮合酶(iNOS)和一氧化氮(NO),这表明非氧化性 PPP 诱导的生物蝶呤可刺激 ME + OI 患者的炎症反应:综上所述,我们目前的研究强调,非氧化性 PPP 诱导调节生物蝶呤的生物生成,有助于 ME/CFS 的发病机制。
本文章由计算机程序翻译,如有差异,请以英文原文为准。

Dysregulation of tetrahydrobiopterin metabolism in myalgic encephalomyelitis/chronic fatigue syndrome by pentose phosphate pathway.

Dysregulation of tetrahydrobiopterin metabolism in myalgic encephalomyelitis/chronic fatigue syndrome by pentose phosphate pathway.

Dysregulation of tetrahydrobiopterin metabolism in myalgic encephalomyelitis/chronic fatigue syndrome by pentose phosphate pathway.

Dysregulation of tetrahydrobiopterin metabolism in myalgic encephalomyelitis/chronic fatigue syndrome by pentose phosphate pathway.

Background: Tetrahydrobiopterin (BH4) and its oxidized derivative dihydrobiopterin (BH2) were found to be strongly elevated in ME/CFS patients with orthostatic intolerance (ME + OI).

Objective: However, the molecular mechanism of biopterin biogenesis is poorly understood in ME + OI subjects. Here, we report that the activation of the non-oxidative pentose phosphate pathway (PPP) plays a critical role in the biogenesis of biopterins (BH4 and BH2) in ME + OI subjects.

Research design and results: Microarray-based gene screening followed by real-time PCR-based validation, ELISA assay, and finally enzyme kinetic studies of glucose-6-phosphate dehydrogenase (G6PDH), transaldolase (TALDO1), and transketolase (TK) enzymes revealed that the augmentation of anaerobic PPP is critical in the regulations of biopterins. To further investigate, we devised a novel cell culture strategy to induce non-oxidative PPP by treating human microglial cells with ribose-5-phosphate (R5P) under a hypoxic condition of 85%N2/10%CO2/5%O2 followed by the analysis of biopterin metabolism via ELISA, immunoblot, and dual immunocytochemical analyses. Moreover, the siRNA knocking down of the taldo1 gene strongly inhibited the bioavailability of phosphoribosyl pyrophosphate (PRPP), reduced the expressions of purine biosynthetic enzymes, attenuated GTP cyclohydrolase 1 (GTPCH1), and suppressed subsequent production of BH4 and its metabolic conversion to BH2 in R5P-treated and hypoxia-induced C20 human microglia cells. These results confirmed that the activation of non-oxidative PPP is indeed required for the upregulation of both BH4 and BH2 via the purine biosynthetic pathway. To test the functional role of ME + OI plasma-derived biopterins, exogenously added plasma samples of ME + OI plasma with high BH4 upregulated inducible nitric oxide synthase (iNOS) and nitric oxide (NO) in human microglial cells indicating that the non-oxidative PPP-induced-biopterins could stimulate inflammatory response in ME + OI patients.

Conclusion: Taken together, our current research highlights that the induction of non-oxidative PPP regulates the biogenesis of biopterins contributing to ME/CFS pathogenesis.

求助全文
通过发布文献求助,成功后即可免费获取论文全文。 去求助
来源期刊
CiteScore
6.90
自引率
0.00%
发文量
39
审稿时长
8 weeks
×
引用
GB/T 7714-2015
复制
MLA
复制
APA
复制
导出至
BibTeX EndNote RefMan NoteFirst NoteExpress
×
提示
您的信息不完整,为了账户安全,请先补充。
现在去补充
×
提示
您因"违规操作"
具体请查看互助需知
我知道了
×
提示
确定
请完成安全验证×
copy
已复制链接
快去分享给好友吧!
我知道了
右上角分享
点击右上角分享
0
联系我们:info@booksci.cn Book学术提供免费学术资源搜索服务,方便国内外学者检索中英文文献。致力于提供最便捷和优质的服务体验。 Copyright © 2023 布克学术 All rights reserved.
京ICP备2023020795号-1
ghs 京公网安备 11010802042870号
Book学术文献互助
Book学术文献互助群
群 号:604180095
Book学术官方微信