中枢δ/κ阿片受体信号通路介导哺乳后期大鼠慢性和/或急性吸吮引起的LH抑制。

IF 2.2 4区 生物学 Q2 AGRICULTURE, DAIRY & ANIMAL SCIENCE
Journal of Reproduction and Development Pub Date : 2024-10-01 Epub Date: 2024-08-16 DOI:10.1262/jrd.2024-045
Yoshihisa Uenoyama, Miku Nonogaki, Hitomi Tsuchida, Marina Takizawa, Sena Matsuzaki, Naoko Inoue, Hiroko Tsukamura
{"title":"中枢δ/κ阿片受体信号通路介导哺乳后期大鼠慢性和/或急性吸吮引起的LH抑制。","authors":"Yoshihisa Uenoyama, Miku Nonogaki, Hitomi Tsuchida, Marina Takizawa, Sena Matsuzaki, Naoko Inoue, Hiroko Tsukamura","doi":"10.1262/jrd.2024-045","DOIUrl":null,"url":null,"abstract":"<p><p>In mammals, secretion of tonic (pulsatile) gonadotropin-releasing hormone (GnRH)/luteinizing hormone (LH) is often suppressed during lactation. Suppression of GnRH/LH pulses in lactating dams is assumed to be caused by suckling stimuli and a chronic negative energy balance due to milk production. The present study aimed to investigate whether the central enkephalin-δ opioid receptor (DOR) signaling mediated the suppression of LH secretion by acute suckling stimuli and/or chronic negative energy balance due to milk production in rats during late lactation when dams were under a heavy energy demand. On postpartum day 16, the number of Penk (enkephalin mRNA)-expressing cells in the arcuate nucleus was significantly higher in lactating rats than in non-lactating control rats. Pulsatile LH secretion was suppressed in rats with chronic suckling or acute 1-h suckling stimuli 6 h after pup removal on day 16 of lactation. Central DOR antagonism significantly increased the mean LH concentrations and the baseline of LH pulses in rats with chronic suckling but not with acute suckling stimuli on day 16 of lactation. Besides, central κ opioid receptor (KOR) antagonism increased the amplitude of LH pulses in rats with the acute suckling stimuli on day 16 of lactation. These results suggest that central DOR signaling mediates the suppression of LH secretion caused by a negative energy balance in rats receiving chronic suckling during late lactation. On the other hand, central KOR signaling likely mediates acute suckling stimuli-induced suppression of LH secretion in rats during late lactation.</p>","PeriodicalId":16942,"journal":{"name":"Journal of Reproduction and Development","volume":" ","pages":"327-337"},"PeriodicalIF":2.2000,"publicationDate":"2024-10-01","publicationTypes":"Journal Article","fieldsOfStudy":null,"isOpenAccess":false,"openAccessPdf":"https://www.ncbi.nlm.nih.gov/pmc/articles/PMC11461525/pdf/","citationCount":"0","resultStr":"{\"title\":\"Central δ/κ opioid receptor signaling pathways mediate chronic and/or acute suckling-induced LH suppression in rats during late lactation.\",\"authors\":\"Yoshihisa Uenoyama, Miku Nonogaki, Hitomi Tsuchida, Marina Takizawa, Sena Matsuzaki, Naoko Inoue, Hiroko Tsukamura\",\"doi\":\"10.1262/jrd.2024-045\",\"DOIUrl\":null,\"url\":null,\"abstract\":\"<p><p>In mammals, secretion of tonic (pulsatile) gonadotropin-releasing hormone (GnRH)/luteinizing hormone (LH) is often suppressed during lactation. Suppression of GnRH/LH pulses in lactating dams is assumed to be caused by suckling stimuli and a chronic negative energy balance due to milk production. The present study aimed to investigate whether the central enkephalin-δ opioid receptor (DOR) signaling mediated the suppression of LH secretion by acute suckling stimuli and/or chronic negative energy balance due to milk production in rats during late lactation when dams were under a heavy energy demand. On postpartum day 16, the number of Penk (enkephalin mRNA)-expressing cells in the arcuate nucleus was significantly higher in lactating rats than in non-lactating control rats. Pulsatile LH secretion was suppressed in rats with chronic suckling or acute 1-h suckling stimuli 6 h after pup removal on day 16 of lactation. Central DOR antagonism significantly increased the mean LH concentrations and the baseline of LH pulses in rats with chronic suckling but not with acute suckling stimuli on day 16 of lactation. Besides, central κ opioid receptor (KOR) antagonism increased the amplitude of LH pulses in rats with the acute suckling stimuli on day 16 of lactation. These results suggest that central DOR signaling mediates the suppression of LH secretion caused by a negative energy balance in rats receiving chronic suckling during late lactation. On the other hand, central KOR signaling likely mediates acute suckling stimuli-induced suppression of LH secretion in rats during late lactation.</p>\",\"PeriodicalId\":16942,\"journal\":{\"name\":\"Journal of Reproduction and Development\",\"volume\":\" \",\"pages\":\"327-337\"},\"PeriodicalIF\":2.2000,\"publicationDate\":\"2024-10-01\",\"publicationTypes\":\"Journal Article\",\"fieldsOfStudy\":null,\"isOpenAccess\":false,\"openAccessPdf\":\"https://www.ncbi.nlm.nih.gov/pmc/articles/PMC11461525/pdf/\",\"citationCount\":\"0\",\"resultStr\":null,\"platform\":\"Semanticscholar\",\"paperid\":null,\"PeriodicalName\":\"Journal of Reproduction and Development\",\"FirstCategoryId\":\"99\",\"ListUrlMain\":\"https://doi.org/10.1262/jrd.2024-045\",\"RegionNum\":4,\"RegionCategory\":\"生物学\",\"ArticlePicture\":[],\"TitleCN\":null,\"AbstractTextCN\":null,\"PMCID\":null,\"EPubDate\":\"2024/8/16 0:00:00\",\"PubModel\":\"Epub\",\"JCR\":\"Q2\",\"JCRName\":\"AGRICULTURE, DAIRY & ANIMAL SCIENCE\",\"Score\":null,\"Total\":0}","platform":"Semanticscholar","paperid":null,"PeriodicalName":"Journal of Reproduction and Development","FirstCategoryId":"99","ListUrlMain":"https://doi.org/10.1262/jrd.2024-045","RegionNum":4,"RegionCategory":"生物学","ArticlePicture":[],"TitleCN":null,"AbstractTextCN":null,"PMCID":null,"EPubDate":"2024/8/16 0:00:00","PubModel":"Epub","JCR":"Q2","JCRName":"AGRICULTURE, DAIRY & ANIMAL SCIENCE","Score":null,"Total":0}
引用次数: 0

摘要

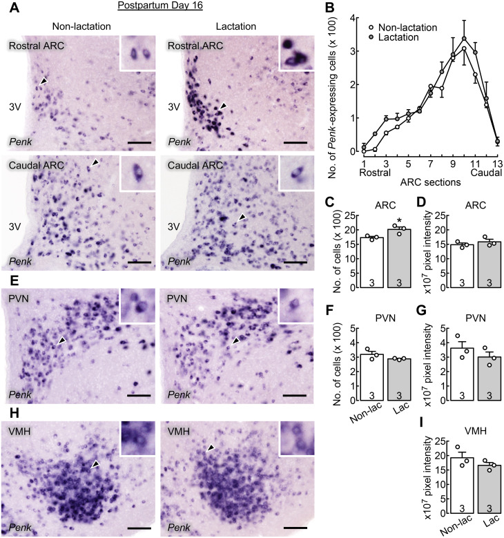
在哺乳动物中,促性腺激素释放激素(GnRH)/促黄体生成素(LH)的强直性(脉冲性)分泌通常在哺乳期受到抑制。泌乳母体中 GnRH/LH 脉冲的抑制被认为是由吮吸刺激和乳汁分泌导致的长期能量负平衡引起的。本研究旨在探讨中枢脑啡肽-δ阿片受体(DOR)信号传导是否介导了急性吸吮刺激和/或泌乳导致的慢性能量负平衡对泌乳晚期大鼠LH分泌的抑制。产后第 16 天,泌乳大鼠弓状核中表达 Penk(脑啡肽 mRNA)的细胞数量明显高于非泌乳对照组大鼠。泌乳期第 16 天,幼鼠离乳后 6 小时,大鼠受到慢性吸吮或急性 1 小时吸吮刺激后,搏动性 LH 分泌受到抑制。中枢DOR拮抗剂能显著增加哺乳期第16天大鼠的平均LH浓度和LH脉冲基线,但不能增加急性哺乳刺激大鼠的平均LH浓度和LH脉冲基线。此外,中枢κ阿片受体(KOR)拮抗剂可增加哺乳期第16天急性吸吮刺激大鼠的LH脉冲幅度。这些结果表明,中枢 DOR 信号介导了泌乳晚期接受慢性哺乳的大鼠因能量负平衡而导致的 LH 分泌抑制。另一方面,中枢 KOR 信号可能介导了急性哺乳刺激对泌乳后期大鼠 LH 分泌的抑制。
本文章由计算机程序翻译,如有差异,请以英文原文为准。

Central δ/κ opioid receptor signaling pathways mediate chronic and/or acute suckling-induced LH suppression in rats during late lactation.

Central δ/κ opioid receptor signaling pathways mediate chronic and/or acute suckling-induced LH suppression in rats during late lactation.

Central δ/κ opioid receptor signaling pathways mediate chronic and/or acute suckling-induced LH suppression in rats during late lactation.

Central δ/κ opioid receptor signaling pathways mediate chronic and/or acute suckling-induced LH suppression in rats during late lactation.

In mammals, secretion of tonic (pulsatile) gonadotropin-releasing hormone (GnRH)/luteinizing hormone (LH) is often suppressed during lactation. Suppression of GnRH/LH pulses in lactating dams is assumed to be caused by suckling stimuli and a chronic negative energy balance due to milk production. The present study aimed to investigate whether the central enkephalin-δ opioid receptor (DOR) signaling mediated the suppression of LH secretion by acute suckling stimuli and/or chronic negative energy balance due to milk production in rats during late lactation when dams were under a heavy energy demand. On postpartum day 16, the number of Penk (enkephalin mRNA)-expressing cells in the arcuate nucleus was significantly higher in lactating rats than in non-lactating control rats. Pulsatile LH secretion was suppressed in rats with chronic suckling or acute 1-h suckling stimuli 6 h after pup removal on day 16 of lactation. Central DOR antagonism significantly increased the mean LH concentrations and the baseline of LH pulses in rats with chronic suckling but not with acute suckling stimuli on day 16 of lactation. Besides, central κ opioid receptor (KOR) antagonism increased the amplitude of LH pulses in rats with the acute suckling stimuli on day 16 of lactation. These results suggest that central DOR signaling mediates the suppression of LH secretion caused by a negative energy balance in rats receiving chronic suckling during late lactation. On the other hand, central KOR signaling likely mediates acute suckling stimuli-induced suppression of LH secretion in rats during late lactation.

求助全文
通过发布文献求助,成功后即可免费获取论文全文。 去求助
来源期刊
Journal of Reproduction and Development
Journal of Reproduction and Development 生物-奶制品与动物科学
CiteScore
3.70
自引率
11.10%
发文量
52
审稿时长
2 months
期刊介绍: Journal of Reproduction and Development (JRD) is the official journal of the Society for Reproduction and Development, published bimonthly, and welcomes original articles. JRD provides free full-text access of all the published articles on the web. The functions of the journal are managed by Editorial Board Members, such as the Editor-in-Chief, Co-Editor-inChief, Managing Editors and Editors. All manuscripts are peer-reviewed critically by two or more reviewers. Acceptance is based on scientific content and presentation of the materials. The Editors select reviewers and correspond with authors. Final decisions about acceptance or rejection of manuscripts are made by the Editor-in-Chief and Co-Editor-in-Chief.
×
引用
GB/T 7714-2015
复制
MLA
复制
APA
复制
导出至
BibTeX EndNote RefMan NoteFirst NoteExpress
×
提示
您的信息不完整,为了账户安全,请先补充。
现在去补充
×
提示
您因"违规操作"
具体请查看互助需知
我知道了
×
提示
确定
请完成安全验证×
copy
已复制链接
快去分享给好友吧!
我知道了
右上角分享
点击右上角分享
0
联系我们:info@booksci.cn Book学术提供免费学术资源搜索服务,方便国内外学者检索中英文文献。致力于提供最便捷和优质的服务体验。 Copyright © 2023 布克学术 All rights reserved.
京ICP备2023020795号-1
ghs 京公网安备 11010802042870号
Book学术文献互助
Book学术文献互助群
群 号:604180095
Book学术官方微信