没食子酸对治疗性电离辐射引起的前成骨细胞损伤的细胞保护作用

IF 0.8 Q3 MEDICINE, RESEARCH & EXPERIMENTAL
Renata Sousa Leite, Rogério Gonçalves da Rocha, Angeliny Tamiarana Lima Tabosa, Emisael Stênio Batista Gomes, Laís Santiago, Danillo Costa Rodrigues, Sérgio Henrique Sousa Santos, André Luiz Sena Guimarães, Lucyana Conceição Farias
{"title":"没食子酸对治疗性电离辐射引起的前成骨细胞损伤的细胞保护作用","authors":"Renata Sousa Leite, Rogério Gonçalves da Rocha, Angeliny Tamiarana Lima Tabosa, Emisael Stênio Batista Gomes, Laís Santiago, Danillo Costa Rodrigues, Sérgio Henrique Sousa Santos, André Luiz Sena Guimarães, Lucyana Conceição Farias","doi":"10.22088/IJMCM.BUMS.13.1.19","DOIUrl":null,"url":null,"abstract":"<p><p>Gallic acid (GA) is a powerful antioxidant extracted from plants of the Brazilian Cerrado. Oxidative stress plays an important role in the occurrence of radiation-induced osteonecrosis in patients treated for head and neck cancer. There is a need to develop research aimed at developing complementary therapies to prevent or reverse bone damage. The aim of the present study was to investigate the effect of GA in preosteoblasts exposed to therapeutic ionizing radiation. MC3T3-E1 preosteoblast cells were treated with 10 µM GA and exposed to 6 Gy ionizing radiation. We performed <i>in vitro</i> assays of cell proliferation, oxidative stress analysis by detection of reactive oxygen species, and alkaline phosphatase assay. GA at lower concentrations was able to significantly increase proliferation and inhibit radiation-induced generation of reactive oxygen species in osteoblast precursor cells, despite ionizing radiation-induced injury. Furthermore, GA significantly increased alkaline phosphatase at a dose of 6 Gy. The findings suggested that GA could attenuate ionizing radiation-induced injuries in osteoblast precursor cells. Moreover, <i>in vivo</i> studies are needed to better investigate the role of GA in osteonecrosis, especially in cancer patients undergoing radiotherapy or taking antiresorptive drugs.</p>","PeriodicalId":14152,"journal":{"name":"International Journal of Molecular and Cellular Medicine","volume":"13 1","pages":"19-28"},"PeriodicalIF":0.8000,"publicationDate":"2024-01-01","publicationTypes":"Journal Article","fieldsOfStudy":null,"isOpenAccess":false,"openAccessPdf":"https://www.ncbi.nlm.nih.gov/pmc/articles/PMC11329930/pdf/","citationCount":"0","resultStr":"{\"title\":\"Cytoprotective Effect of Gallic Acid against Injuries Promoted by Therapeutic Ionizing Radiation in Preosteoblast Cells.\",\"authors\":\"Renata Sousa Leite, Rogério Gonçalves da Rocha, Angeliny Tamiarana Lima Tabosa, Emisael Stênio Batista Gomes, Laís Santiago, Danillo Costa Rodrigues, Sérgio Henrique Sousa Santos, André Luiz Sena Guimarães, Lucyana Conceição Farias\",\"doi\":\"10.22088/IJMCM.BUMS.13.1.19\",\"DOIUrl\":null,\"url\":null,\"abstract\":\"<p><p>Gallic acid (GA) is a powerful antioxidant extracted from plants of the Brazilian Cerrado. Oxidative stress plays an important role in the occurrence of radiation-induced osteonecrosis in patients treated for head and neck cancer. There is a need to develop research aimed at developing complementary therapies to prevent or reverse bone damage. The aim of the present study was to investigate the effect of GA in preosteoblasts exposed to therapeutic ionizing radiation. MC3T3-E1 preosteoblast cells were treated with 10 µM GA and exposed to 6 Gy ionizing radiation. We performed <i>in vitro</i> assays of cell proliferation, oxidative stress analysis by detection of reactive oxygen species, and alkaline phosphatase assay. GA at lower concentrations was able to significantly increase proliferation and inhibit radiation-induced generation of reactive oxygen species in osteoblast precursor cells, despite ionizing radiation-induced injury. Furthermore, GA significantly increased alkaline phosphatase at a dose of 6 Gy. The findings suggested that GA could attenuate ionizing radiation-induced injuries in osteoblast precursor cells. Moreover, <i>in vivo</i> studies are needed to better investigate the role of GA in osteonecrosis, especially in cancer patients undergoing radiotherapy or taking antiresorptive drugs.</p>\",\"PeriodicalId\":14152,\"journal\":{\"name\":\"International Journal of Molecular and Cellular Medicine\",\"volume\":\"13 1\",\"pages\":\"19-28\"},\"PeriodicalIF\":0.8000,\"publicationDate\":\"2024-01-01\",\"publicationTypes\":\"Journal Article\",\"fieldsOfStudy\":null,\"isOpenAccess\":false,\"openAccessPdf\":\"https://www.ncbi.nlm.nih.gov/pmc/articles/PMC11329930/pdf/\",\"citationCount\":\"0\",\"resultStr\":null,\"platform\":\"Semanticscholar\",\"paperid\":null,\"PeriodicalName\":\"International Journal of Molecular and Cellular Medicine\",\"FirstCategoryId\":\"1085\",\"ListUrlMain\":\"https://doi.org/10.22088/IJMCM.BUMS.13.1.19\",\"RegionNum\":0,\"RegionCategory\":null,\"ArticlePicture\":[],\"TitleCN\":null,\"AbstractTextCN\":null,\"PMCID\":null,\"EPubDate\":\"\",\"PubModel\":\"\",\"JCR\":\"Q3\",\"JCRName\":\"MEDICINE, RESEARCH & EXPERIMENTAL\",\"Score\":null,\"Total\":0}","platform":"Semanticscholar","paperid":null,"PeriodicalName":"International Journal of Molecular and Cellular Medicine","FirstCategoryId":"1085","ListUrlMain":"https://doi.org/10.22088/IJMCM.BUMS.13.1.19","RegionNum":0,"RegionCategory":null,"ArticlePicture":[],"TitleCN":null,"AbstractTextCN":null,"PMCID":null,"EPubDate":"","PubModel":"","JCR":"Q3","JCRName":"MEDICINE, RESEARCH & EXPERIMENTAL","Score":null,"Total":0}
引用次数: 0

摘要

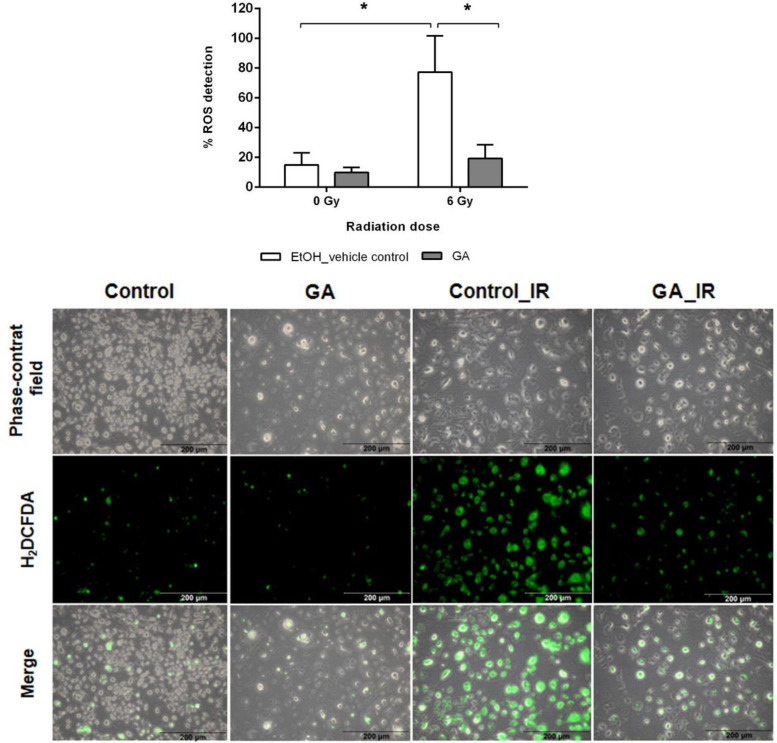
没食子酸(GA)是从巴西塞拉多地区的植物中提取的一种强效抗氧化剂。氧化应激在头颈部癌症患者发生辐射诱发骨坏死中起着重要作用。有必要开展研究,开发预防或逆转骨损伤的辅助疗法。本研究旨在探讨 GA 对暴露于治疗性电离辐射的前成骨细胞的影响。MC3T3-E1 前成骨细胞经 10 µM GA 处理后暴露于 6 Gy 电离辐射。我们对细胞增殖、通过检测活性氧分析氧化应激以及碱性磷酸酶进行了体外检测。尽管电离辐射诱发了损伤,但较低浓度的 GA 能够显著增加成骨细胞前体细胞的增殖,并抑制辐射诱发的活性氧生成。此外,在剂量为 6 Gy 时,GA 还能明显增加碱性磷酸酶。研究结果表明,GA 可以减轻电离辐射对成骨细胞前体细胞的损伤。此外,还需要进行体内研究,以更好地了解 GA 在骨坏死中的作用,尤其是在接受放疗或服用抗骨质吸收药物的癌症患者中。
本文章由计算机程序翻译,如有差异,请以英文原文为准。

Cytoprotective Effect of Gallic Acid against Injuries Promoted by Therapeutic Ionizing Radiation in Preosteoblast Cells.

Cytoprotective Effect of Gallic Acid against Injuries Promoted by Therapeutic Ionizing Radiation in Preosteoblast Cells.

Cytoprotective Effect of Gallic Acid against Injuries Promoted by Therapeutic Ionizing Radiation in Preosteoblast Cells.

Cytoprotective Effect of Gallic Acid against Injuries Promoted by Therapeutic Ionizing Radiation in Preosteoblast Cells.

Gallic acid (GA) is a powerful antioxidant extracted from plants of the Brazilian Cerrado. Oxidative stress plays an important role in the occurrence of radiation-induced osteonecrosis in patients treated for head and neck cancer. There is a need to develop research aimed at developing complementary therapies to prevent or reverse bone damage. The aim of the present study was to investigate the effect of GA in preosteoblasts exposed to therapeutic ionizing radiation. MC3T3-E1 preosteoblast cells were treated with 10 µM GA and exposed to 6 Gy ionizing radiation. We performed in vitro assays of cell proliferation, oxidative stress analysis by detection of reactive oxygen species, and alkaline phosphatase assay. GA at lower concentrations was able to significantly increase proliferation and inhibit radiation-induced generation of reactive oxygen species in osteoblast precursor cells, despite ionizing radiation-induced injury. Furthermore, GA significantly increased alkaline phosphatase at a dose of 6 Gy. The findings suggested that GA could attenuate ionizing radiation-induced injuries in osteoblast precursor cells. Moreover, in vivo studies are needed to better investigate the role of GA in osteonecrosis, especially in cancer patients undergoing radiotherapy or taking antiresorptive drugs.

求助全文
通过发布文献求助,成功后即可免费获取论文全文。 去求助
来源期刊
CiteScore
3.60
自引率
0.00%
发文量
0
期刊介绍: The International Journal of Molecular and Cellular Medicine (IJMCM) is a peer-reviewed, quarterly publication of Cellular and Molecular Biology Research Center (CMBRC), Babol University of Medical Sciences, Babol, Iran. The journal covers all cellular & molecular biology and medicine disciplines such as the genetic basis of disease, biomarker discovery in diagnosis and treatment, genomics and proteomics, bioinformatics, computer applications in human biology, stem cells and tissue engineering, medical biotechnology, nanomedicine, cellular processes related to growth, death and survival, clinical biochemistry, molecular & cellular immunology, molecular and cellular aspects of infectious disease and cancer research. IJMCM is a free access journal. All open access articles published in IJMCM are distributed under the terms of the Creative Commons Attribution CC BY. The journal doesn''t have any submission and article processing charges (APCs).
×
引用
GB/T 7714-2015
复制
MLA
复制
APA
复制
导出至
BibTeX EndNote RefMan NoteFirst NoteExpress
×
提示
您的信息不完整,为了账户安全,请先补充。
现在去补充
×
提示
您因"违规操作"
具体请查看互助需知
我知道了
×
提示
确定
请完成安全验证×
copy
已复制链接
快去分享给好友吧!
我知道了
右上角分享
点击右上角分享
0
联系我们:info@booksci.cn Book学术提供免费学术资源搜索服务,方便国内外学者检索中英文文献。致力于提供最便捷和优质的服务体验。 Copyright © 2023 布克学术 All rights reserved.
京ICP备2023020795号-1
ghs 京公网安备 11010802042870号
Book学术文献互助
Book学术文献互助群
群 号:604180095
Book学术官方微信