外显子 52 至 55 缺失的贝克尔肌肉营养不良症新型小鼠模型的生成和特征描述。

IF 3.3 3区 医学 Q2 CELL BIOLOGY
Disease Models & Mechanisms Pub Date : 2025-10-01 Epub Date: 2025-09-29 DOI:10.1242/dmm.050595
Lucie O M Perillat, Tatianna W Y Wong, Eleonora Maino, Abdalla Ahmed, Ori Scott, Elzbieta Hyatt, Paul Delgado-Olguin, Shagana Visuvanathan, Evgueni A Ivakine, Ronald D Cohn
{"title":"外显子 52 至 55 缺失的贝克尔肌肉营养不良症新型小鼠模型的生成和特征描述。","authors":"Lucie O M Perillat, Tatianna W Y Wong, Eleonora Maino, Abdalla Ahmed, Ori Scott, Elzbieta Hyatt, Paul Delgado-Olguin, Shagana Visuvanathan, Evgueni A Ivakine, Ronald D Cohn","doi":"10.1242/dmm.050595","DOIUrl":null,"url":null,"abstract":"<p><p>Becker muscular dystrophy (BMD) is a rare X-linked recessive neuromuscular disorder, frequently caused by in-frame deletions in the DMD gene that result in the production of a truncated, yet functional, dystrophin protein. The consequences of BMD-causing in-frame deletions on the organism are difficult to predict, especially in regard to long-term prognosis. Here, we used CRISPR-Cas9 to generate a new Dmd Δ52-55 mouse model by deleting exons 52-55 in the Dmd gene, resulting in a BMD-like in-frame deletion. To delineate the long-term effects of this deletion, we studied these mice over 52 weeks by performing histology and echocardiography analyses and assessing motor functions. Our results suggest that truncated dystrophin is sufficient to maintain wildtype-like muscle and heart histology and functions in young mice. However, the truncated protein appeared to be insufficient to maintain normal muscle homeostasis and protect against exercise-induced damage at 52 weeks. To further delineate the effects of this exon 52-55 in-frame deletion, we performed RNA sequencing pre- and post-exercise and identified several differentially expressed pathways that reflect the abnormal muscle phenotype observed at 52 weeks in the BMD model.</p>","PeriodicalId":11144,"journal":{"name":"Disease Models & Mechanisms","volume":" ","pages":""},"PeriodicalIF":3.3000,"publicationDate":"2025-10-01","publicationTypes":"Journal Article","fieldsOfStudy":null,"isOpenAccess":false,"openAccessPdf":"https://www.ncbi.nlm.nih.gov/pmc/articles/PMC12519546/pdf/","citationCount":"0","resultStr":"{\"title\":\"Generation and characterization of a mouse model of Becker muscular dystrophy with a deletion of Dmd exons 52 to 55.\",\"authors\":\"Lucie O M Perillat, Tatianna W Y Wong, Eleonora Maino, Abdalla Ahmed, Ori Scott, Elzbieta Hyatt, Paul Delgado-Olguin, Shagana Visuvanathan, Evgueni A Ivakine, Ronald D Cohn\",\"doi\":\"10.1242/dmm.050595\",\"DOIUrl\":null,\"url\":null,\"abstract\":\"<p><p>Becker muscular dystrophy (BMD) is a rare X-linked recessive neuromuscular disorder, frequently caused by in-frame deletions in the DMD gene that result in the production of a truncated, yet functional, dystrophin protein. The consequences of BMD-causing in-frame deletions on the organism are difficult to predict, especially in regard to long-term prognosis. Here, we used CRISPR-Cas9 to generate a new Dmd Δ52-55 mouse model by deleting exons 52-55 in the Dmd gene, resulting in a BMD-like in-frame deletion. To delineate the long-term effects of this deletion, we studied these mice over 52 weeks by performing histology and echocardiography analyses and assessing motor functions. Our results suggest that truncated dystrophin is sufficient to maintain wildtype-like muscle and heart histology and functions in young mice. However, the truncated protein appeared to be insufficient to maintain normal muscle homeostasis and protect against exercise-induced damage at 52 weeks. To further delineate the effects of this exon 52-55 in-frame deletion, we performed RNA sequencing pre- and post-exercise and identified several differentially expressed pathways that reflect the abnormal muscle phenotype observed at 52 weeks in the BMD model.</p>\",\"PeriodicalId\":11144,\"journal\":{\"name\":\"Disease Models & Mechanisms\",\"volume\":\" \",\"pages\":\"\"},\"PeriodicalIF\":3.3000,\"publicationDate\":\"2025-10-01\",\"publicationTypes\":\"Journal Article\",\"fieldsOfStudy\":null,\"isOpenAccess\":false,\"openAccessPdf\":\"https://www.ncbi.nlm.nih.gov/pmc/articles/PMC12519546/pdf/\",\"citationCount\":\"0\",\"resultStr\":null,\"platform\":\"Semanticscholar\",\"paperid\":null,\"PeriodicalName\":\"Disease Models & Mechanisms\",\"FirstCategoryId\":\"3\",\"ListUrlMain\":\"https://doi.org/10.1242/dmm.050595\",\"RegionNum\":3,\"RegionCategory\":\"医学\",\"ArticlePicture\":[],\"TitleCN\":null,\"AbstractTextCN\":null,\"PMCID\":null,\"EPubDate\":\"2025/9/29 0:00:00\",\"PubModel\":\"Epub\",\"JCR\":\"Q2\",\"JCRName\":\"CELL BIOLOGY\",\"Score\":null,\"Total\":0}","platform":"Semanticscholar","paperid":null,"PeriodicalName":"Disease Models & Mechanisms","FirstCategoryId":"3","ListUrlMain":"https://doi.org/10.1242/dmm.050595","RegionNum":3,"RegionCategory":"医学","ArticlePicture":[],"TitleCN":null,"AbstractTextCN":null,"PMCID":null,"EPubDate":"2025/9/29 0:00:00","PubModel":"Epub","JCR":"Q2","JCRName":"CELL BIOLOGY","Score":null,"Total":0}
引用次数: 0

摘要

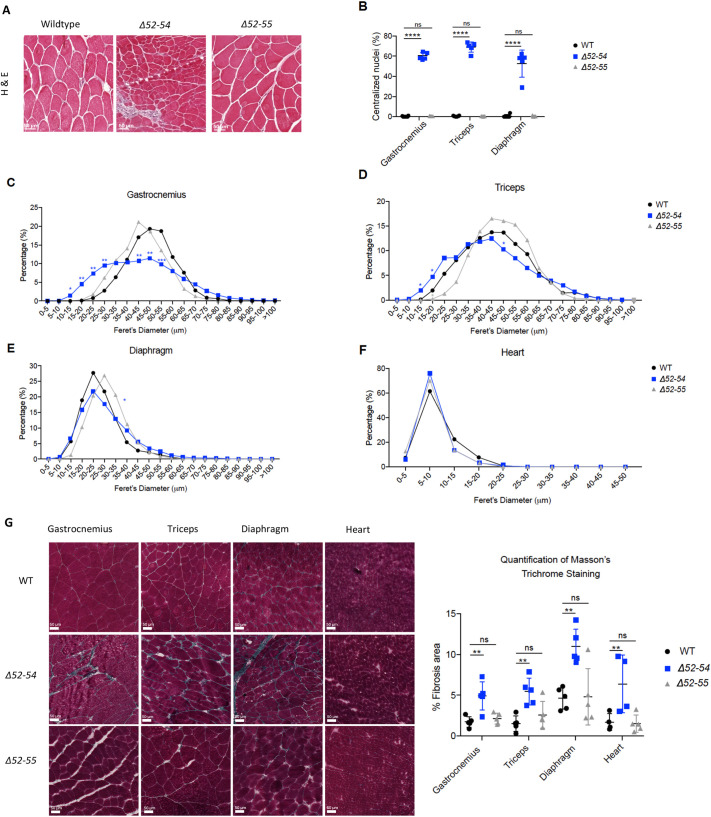
贝克尔肌肉萎缩症(BMD)是一种罕见的 X 连锁隐性神经肌肉疾病,常因 DMD 基因中的框架内缺失导致产生截短但功能正常的肌营养不良蛋白而引起。导致 BMD 的框架内缺失对机体的影响很难预测,尤其是在长期预后方面。在这里,我们采用 CRISPR-Cas9 技术,通过缺失 52-55 号外显子产生了一种新的 Dmd del52-55 小鼠模型,从而导致类似 BMD 的框架内缺失。为了明确这种缺失的长期影响,我们对这些小鼠进行了长达 52 周的研究,包括进行组织学和超声心动图分析以及评估运动功能。我们的研究结果表明,在幼年小鼠体内,截短的肌营养不良蛋白足以维持野生型的肌肉和心脏组织学及功能。然而,截短蛋白似乎不足以维持正常的肌肉稳态,也不足以在52周时保护小鼠免受运动引起的损伤。为了进一步阐明这种外显子52-55框内缺失的影响,我们在运动前和运动后进行了RNA-Seq分析,发现了几种不同的表达途径,它们反映了在BMD模型中52周时观察到的异常肌肉表型。
本文章由计算机程序翻译,如有差异,请以英文原文为准。

Generation and characterization of a mouse model of Becker muscular dystrophy with a deletion of Dmd exons 52 to 55.

Generation and characterization of a mouse model of Becker muscular dystrophy with a deletion of Dmd exons 52 to 55.

Generation and characterization of a mouse model of Becker muscular dystrophy with a deletion of Dmd exons 52 to 55.

Generation and characterization of a mouse model of Becker muscular dystrophy with a deletion of Dmd exons 52 to 55.

Becker muscular dystrophy (BMD) is a rare X-linked recessive neuromuscular disorder, frequently caused by in-frame deletions in the DMD gene that result in the production of a truncated, yet functional, dystrophin protein. The consequences of BMD-causing in-frame deletions on the organism are difficult to predict, especially in regard to long-term prognosis. Here, we used CRISPR-Cas9 to generate a new Dmd Δ52-55 mouse model by deleting exons 52-55 in the Dmd gene, resulting in a BMD-like in-frame deletion. To delineate the long-term effects of this deletion, we studied these mice over 52 weeks by performing histology and echocardiography analyses and assessing motor functions. Our results suggest that truncated dystrophin is sufficient to maintain wildtype-like muscle and heart histology and functions in young mice. However, the truncated protein appeared to be insufficient to maintain normal muscle homeostasis and protect against exercise-induced damage at 52 weeks. To further delineate the effects of this exon 52-55 in-frame deletion, we performed RNA sequencing pre- and post-exercise and identified several differentially expressed pathways that reflect the abnormal muscle phenotype observed at 52 weeks in the BMD model.

求助全文
通过发布文献求助,成功后即可免费获取论文全文。 去求助
来源期刊
Disease Models & Mechanisms
Disease Models & Mechanisms 医学-病理学
CiteScore
6.60
自引率
7.00%
发文量
203
审稿时长
6-12 weeks
期刊介绍: Disease Models & Mechanisms (DMM) is an online Open Access journal focusing on the use of model systems to better understand, diagnose and treat human disease.
×
引用
GB/T 7714-2015
复制
MLA
复制
APA
复制
导出至
BibTeX EndNote RefMan NoteFirst NoteExpress
×
提示
您的信息不完整,为了账户安全,请先补充。
现在去补充
×
提示
您因"违规操作"
具体请查看互助需知
我知道了
×
提示
确定
请完成安全验证×
copy
已复制链接
快去分享给好友吧!
我知道了
右上角分享
点击右上角分享
0
联系我们:info@booksci.cn Book学术提供免费学术资源搜索服务,方便国内外学者检索中英文文献。致力于提供最便捷和优质的服务体验。 Copyright © 2023 布克学术 All rights reserved.
京ICP备2023020795号-1
ghs 京公网安备 11010802042870号
Book学术文献互助
Book学术文献互助群
群 号:604180095
Book学术官方微信