幼年α-突触核蛋白(A30P)转基因小鼠海马神经元兴奋性和神经炎症前驱变化的证据。

Frontiers in dementia Pub Date : 2024-06-17 eCollection Date: 2024-01-01 DOI:10.3389/frdem.2024.1404841
Ibtisam Al-Musawi, Bethany H Dennis, Gavin J Clowry, Fiona E N LeBeau
{"title":"幼年α-突触核蛋白(A30P)转基因小鼠海马神经元兴奋性和神经炎症前驱变化的证据。","authors":"Ibtisam Al-Musawi, Bethany H Dennis, Gavin J Clowry, Fiona E N LeBeau","doi":"10.3389/frdem.2024.1404841","DOIUrl":null,"url":null,"abstract":"<p><strong>Introduction: </strong>Neuronal hyperexcitability and neuroinflammation are thought to occur at early stages in a range of neurodegenerative diseases. Neuroinflammation, notably activation of microglia, has been identified as a potential prodromal marker of dementia with Lewy bodies (DLB). Using a transgenic mouse model of DLB that over-expresses human mutant (A30P) alpha-synuclein (hα-syn) we have investigated whether early neuroinflammation is evident in the hippocampus in young pre-symptomatic animals.</p><p><strong>Methods: </strong>Previous studies have shown early hyperexcitability in the hippocampal CA3 region in male A30P mice at 2-4 months of age, therefore, in the current study we have immunostained this region for markers of neuronal activity (c-Fos), reactive astrocytes (glial fibrillary acidic protein, GFAP), microglia (ionizing calcium binding adapter protein 1, Iba-1) and reactive microglia (inducible nitric oxide synthase, iNOS).</p><p><strong>Results: </strong>We found an interesting biphasic change in the expression of c-Fos in A30P mice with high expression at 1 month, consistent with early onset of hyperexcitability, but lower expression from 2-4 months in male A30P mice compared to wild-type (WT) controls, possibly indicating chronic hyperexcitability. Neuroinflammation was indicated by significant increases in the % area of GFAP and the number of Iba-1+ cells that expressed iNOS immunoreactivity in the CA3 region in 2-4 months A30P male mice compared to WT controls. A similar increase in % area of GFAP was observed in female A30P mice, however, the Iba-1 count was not different between female WT and A30P mice. In WT mice aged 2-4 months only 4.6% of Iba-1+ cells co-expressed iNOS. In contrast, in age matched A30P mice 87% of cells co-expressed Iba-1 and iNOS. Although there was no difference in GFAP immunoreactivity at 1 month, Iba-1/iNOS co-expression was also increased in a cohort of 1 month old A30P mice.</p><p><strong>Discussion: </strong>Abnormal hα-syn expression in A30P mice caused early changes in network excitability, as indicated by c-Fos expression, and neuroinflammation which might contribute to disease progression.</p>","PeriodicalId":520000,"journal":{"name":"Frontiers in dementia","volume":"3 ","pages":"1404841"},"PeriodicalIF":0.0000,"publicationDate":"2024-06-17","publicationTypes":"Journal Article","fieldsOfStudy":null,"isOpenAccess":false,"openAccessPdf":"https://www.ncbi.nlm.nih.gov/pmc/articles/PMC11285622/pdf/","citationCount":"0","resultStr":"{\"title\":\"Evidence for prodromal changes in neuronal excitability and neuroinflammation in the hippocampus in young alpha-synuclein (A30P) transgenic mice.\",\"authors\":\"Ibtisam Al-Musawi, Bethany H Dennis, Gavin J Clowry, Fiona E N LeBeau\",\"doi\":\"10.3389/frdem.2024.1404841\",\"DOIUrl\":null,\"url\":null,\"abstract\":\"<p><strong>Introduction: </strong>Neuronal hyperexcitability and neuroinflammation are thought to occur at early stages in a range of neurodegenerative diseases. Neuroinflammation, notably activation of microglia, has been identified as a potential prodromal marker of dementia with Lewy bodies (DLB). Using a transgenic mouse model of DLB that over-expresses human mutant (A30P) alpha-synuclein (hα-syn) we have investigated whether early neuroinflammation is evident in the hippocampus in young pre-symptomatic animals.</p><p><strong>Methods: </strong>Previous studies have shown early hyperexcitability in the hippocampal CA3 region in male A30P mice at 2-4 months of age, therefore, in the current study we have immunostained this region for markers of neuronal activity (c-Fos), reactive astrocytes (glial fibrillary acidic protein, GFAP), microglia (ionizing calcium binding adapter protein 1, Iba-1) and reactive microglia (inducible nitric oxide synthase, iNOS).</p><p><strong>Results: </strong>We found an interesting biphasic change in the expression of c-Fos in A30P mice with high expression at 1 month, consistent with early onset of hyperexcitability, but lower expression from 2-4 months in male A30P mice compared to wild-type (WT) controls, possibly indicating chronic hyperexcitability. Neuroinflammation was indicated by significant increases in the % area of GFAP and the number of Iba-1+ cells that expressed iNOS immunoreactivity in the CA3 region in 2-4 months A30P male mice compared to WT controls. A similar increase in % area of GFAP was observed in female A30P mice, however, the Iba-1 count was not different between female WT and A30P mice. In WT mice aged 2-4 months only 4.6% of Iba-1+ cells co-expressed iNOS. In contrast, in age matched A30P mice 87% of cells co-expressed Iba-1 and iNOS. Although there was no difference in GFAP immunoreactivity at 1 month, Iba-1/iNOS co-expression was also increased in a cohort of 1 month old A30P mice.</p><p><strong>Discussion: </strong>Abnormal hα-syn expression in A30P mice caused early changes in network excitability, as indicated by c-Fos expression, and neuroinflammation which might contribute to disease progression.</p>\",\"PeriodicalId\":520000,\"journal\":{\"name\":\"Frontiers in dementia\",\"volume\":\"3 \",\"pages\":\"1404841\"},\"PeriodicalIF\":0.0000,\"publicationDate\":\"2024-06-17\",\"publicationTypes\":\"Journal Article\",\"fieldsOfStudy\":null,\"isOpenAccess\":false,\"openAccessPdf\":\"https://www.ncbi.nlm.nih.gov/pmc/articles/PMC11285622/pdf/\",\"citationCount\":\"0\",\"resultStr\":null,\"platform\":\"Semanticscholar\",\"paperid\":null,\"PeriodicalName\":\"Frontiers in dementia\",\"FirstCategoryId\":\"1085\",\"ListUrlMain\":\"https://doi.org/10.3389/frdem.2024.1404841\",\"RegionNum\":0,\"RegionCategory\":null,\"ArticlePicture\":[],\"TitleCN\":null,\"AbstractTextCN\":null,\"PMCID\":null,\"EPubDate\":\"2024/1/1 0:00:00\",\"PubModel\":\"eCollection\",\"JCR\":\"\",\"JCRName\":\"\",\"Score\":null,\"Total\":0}","platform":"Semanticscholar","paperid":null,"PeriodicalName":"Frontiers in dementia","FirstCategoryId":"1085","ListUrlMain":"https://doi.org/10.3389/frdem.2024.1404841","RegionNum":0,"RegionCategory":null,"ArticlePicture":[],"TitleCN":null,"AbstractTextCN":null,"PMCID":null,"EPubDate":"2024/1/1 0:00:00","PubModel":"eCollection","JCR":"","JCRName":"","Score":null,"Total":0}
引用次数: 0

摘要

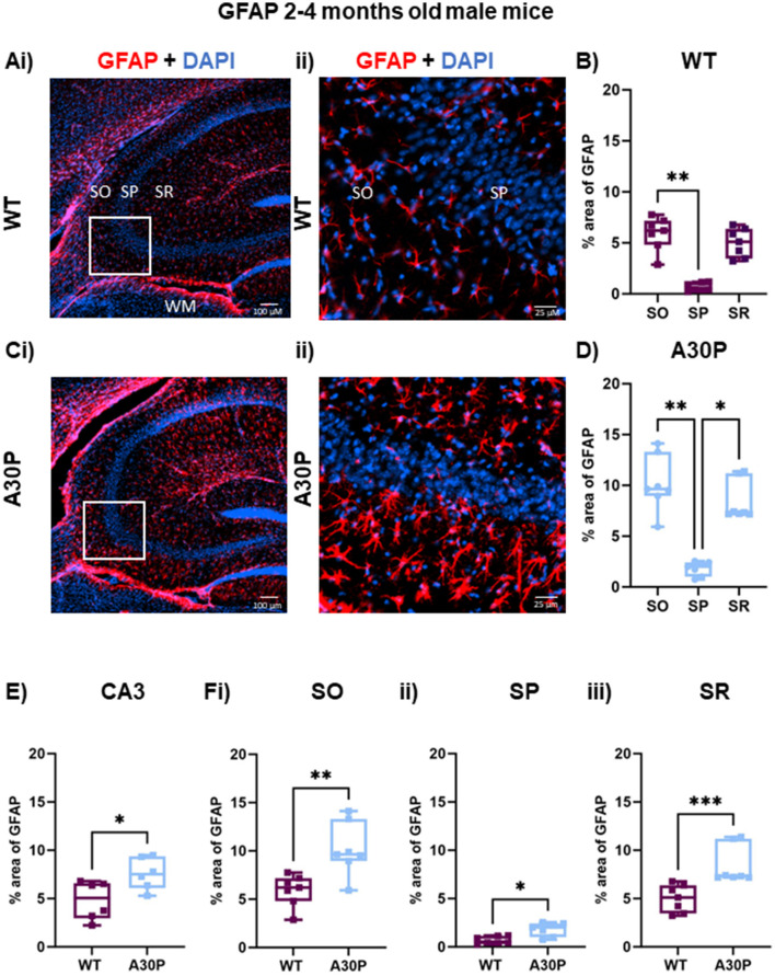
导言:神经元过度兴奋和神经炎症被认为发生在一系列神经退行性疾病的早期阶段。神经炎症,尤其是小胶质细胞的激活,已被确定为路易体痴呆(DLB)的潜在前驱标志。利用过度表达人类突变型(A30P)α-突触核蛋白(hα-syn)的DLB转基因小鼠模型,我们研究了早期神经炎症在年轻的症状前动物的海马中是否明显:先前的研究表明,雄性 A30P 小鼠在 2-4 个月大时海马 CA3 区会出现早期过度兴奋,因此,在本研究中,我们对该区域的神经元活性标记物(c-Fos)、反应性星形胶质细胞(胶质纤维酸性蛋白,GFAP)、小胶质细胞(电离钙结合适配蛋白 1,Iba-1)和反应性小胶质细胞(诱导型一氧化氮合酶,iNOS)进行了免疫染色:我们发现 A30P 小鼠中 c-Fos 的表达呈有趣的双相变化,1 个月时表达量较高,这与兴奋性过高的早期症状一致,但与野生型(WT)对照组相比,雄性 A30P 小鼠 2-4 个月时的表达量较低,这可能表明兴奋性长期过高。与 WT 对照组相比,2-4 个月的 A30P 雄性小鼠 CA3 区 GFAP 面积百分比和表达 iNOS 免疫反应的 Iba-1+ 细胞数量显著增加,这表明存在神经炎症。在雌性 A30P 小鼠中也观察到了类似的 GFAP 面积百分比的增加,但是,雌性 WT 小鼠和 A30P 小鼠的 Iba-1 数量没有差异。在 2-4 个月大的 WT 小鼠中,只有 4.6% 的 Iba-1+ 细胞同时表达 iNOS。相反,在年龄匹配的 A30P 小鼠中,87% 的细胞同时表达 Iba-1 和 iNOS。虽然 1 个月大的 A30P 小鼠的 GFAP 免疫反应没有差异,但在 1 个月大的 A30P 小鼠群中,Iba-1/iNOS 的共表达也有所增加:讨论:hα-syn在A30P小鼠中的异常表达导致了网络兴奋性的早期变化(如c-Fos表达所示)和神经炎症,这可能是疾病进展的原因之一。
本文章由计算机程序翻译,如有差异,请以英文原文为准。

Evidence for prodromal changes in neuronal excitability and neuroinflammation in the hippocampus in young alpha-synuclein (A30P) transgenic mice.

Evidence for prodromal changes in neuronal excitability and neuroinflammation in the hippocampus in young alpha-synuclein (A30P) transgenic mice.

Evidence for prodromal changes in neuronal excitability and neuroinflammation in the hippocampus in young alpha-synuclein (A30P) transgenic mice.

Evidence for prodromal changes in neuronal excitability and neuroinflammation in the hippocampus in young alpha-synuclein (A30P) transgenic mice.

Introduction: Neuronal hyperexcitability and neuroinflammation are thought to occur at early stages in a range of neurodegenerative diseases. Neuroinflammation, notably activation of microglia, has been identified as a potential prodromal marker of dementia with Lewy bodies (DLB). Using a transgenic mouse model of DLB that over-expresses human mutant (A30P) alpha-synuclein (hα-syn) we have investigated whether early neuroinflammation is evident in the hippocampus in young pre-symptomatic animals.

Methods: Previous studies have shown early hyperexcitability in the hippocampal CA3 region in male A30P mice at 2-4 months of age, therefore, in the current study we have immunostained this region for markers of neuronal activity (c-Fos), reactive astrocytes (glial fibrillary acidic protein, GFAP), microglia (ionizing calcium binding adapter protein 1, Iba-1) and reactive microglia (inducible nitric oxide synthase, iNOS).

Results: We found an interesting biphasic change in the expression of c-Fos in A30P mice with high expression at 1 month, consistent with early onset of hyperexcitability, but lower expression from 2-4 months in male A30P mice compared to wild-type (WT) controls, possibly indicating chronic hyperexcitability. Neuroinflammation was indicated by significant increases in the % area of GFAP and the number of Iba-1+ cells that expressed iNOS immunoreactivity in the CA3 region in 2-4 months A30P male mice compared to WT controls. A similar increase in % area of GFAP was observed in female A30P mice, however, the Iba-1 count was not different between female WT and A30P mice. In WT mice aged 2-4 months only 4.6% of Iba-1+ cells co-expressed iNOS. In contrast, in age matched A30P mice 87% of cells co-expressed Iba-1 and iNOS. Although there was no difference in GFAP immunoreactivity at 1 month, Iba-1/iNOS co-expression was also increased in a cohort of 1 month old A30P mice.

Discussion: Abnormal hα-syn expression in A30P mice caused early changes in network excitability, as indicated by c-Fos expression, and neuroinflammation which might contribute to disease progression.

求助全文
通过发布文献求助,成功后即可免费获取论文全文。 去求助
来源期刊
自引率
0.00%
发文量
0
×
引用
GB/T 7714-2015
复制
MLA
复制
APA
复制
导出至
BibTeX EndNote RefMan NoteFirst NoteExpress
×
提示
您的信息不完整,为了账户安全,请先补充。
现在去补充
×
提示
您因"违规操作"
具体请查看互助需知
我知道了
×
提示
确定
请完成安全验证×
copy
已复制链接
快去分享给好友吧!
我知道了
右上角分享
点击右上角分享
0
联系我们:info@booksci.cn Book学术提供免费学术资源搜索服务,方便国内外学者检索中英文文献。致力于提供最便捷和优质的服务体验。 Copyright © 2023 布克学术 All rights reserved.
京ICP备2023020795号-1
ghs 京公网安备 11010802042870号
Book学术文献互助
Book学术文献互助群
群 号:604180095
Book学术官方微信