驱动蛋白调节全基因组复制后中心体集群的异质性

IF 2.9 2区 生物学 Q1 BIOLOGY
Life Science Alliance Pub Date : 2024-07-29 Print Date: 2024-10-01 DOI:10.26508/lsa.202402670
Thomas Ty Lau, Hoi Tang Ma, Randy Yc Poon
{"title":"驱动蛋白调节全基因组复制后中心体集群的异质性","authors":"Thomas Ty Lau, Hoi Tang Ma, Randy Yc Poon","doi":"10.26508/lsa.202402670","DOIUrl":null,"url":null,"abstract":"<p><p>After whole-genome duplication (WGD), tetraploid cells can undergo multipolar mitosis or pseudo-bipolar mitosis with clustered centrosomes. Kinesins play a crucial role in regulating spindle formation. However, the contribution of kinesin expression levels to the heterogeneity in centrosome clustering observed across different cell lines after WGD remains unclear. We identified two subsets of cell lines: \"BP\" cells efficiently cluster extra centrosomes for pseudo-bipolar mitosis, and \"MP\" cells primarily undergo multipolar mitosis after WGD. Diploid MP cells contained higher levels of KIF11 and KIF15 compared with BP cells and showed reduced sensitivity to centrosome clustering induced by KIF11 inhibitors. Moreover, partial inhibition of KIF11 or depletion of KIF15 converted MP cells from multipolar to bipolar mitosis after WGD. Multipolar spindle formation involved microtubules but was independent of kinetochore-microtubule attachment. Silencing KIFC1, but not KIFC3, promoted multipolar mitosis in BP cells, indicating the involvement of specific kinesin-14 family members in counteracting the forces from KIF11/KIF15 after WGD. These findings highlight the collective role of KIF11, KIF15, and KIFC1 in determining the polarity of the mitotic spindle after WGD.</p>","PeriodicalId":18081,"journal":{"name":"Life Science Alliance","volume":"7 10","pages":""},"PeriodicalIF":2.9000,"publicationDate":"2024-07-29","publicationTypes":"Journal Article","fieldsOfStudy":null,"isOpenAccess":false,"openAccessPdf":"https://www.ncbi.nlm.nih.gov/pmc/articles/PMC11287020/pdf/","citationCount":"0","resultStr":"{\"title\":\"Kinesins regulate the heterogeneity in centrosome clustering after whole-genome duplication.\",\"authors\":\"Thomas Ty Lau, Hoi Tang Ma, Randy Yc Poon\",\"doi\":\"10.26508/lsa.202402670\",\"DOIUrl\":null,\"url\":null,\"abstract\":\"<p><p>After whole-genome duplication (WGD), tetraploid cells can undergo multipolar mitosis or pseudo-bipolar mitosis with clustered centrosomes. Kinesins play a crucial role in regulating spindle formation. However, the contribution of kinesin expression levels to the heterogeneity in centrosome clustering observed across different cell lines after WGD remains unclear. We identified two subsets of cell lines: \\\"BP\\\" cells efficiently cluster extra centrosomes for pseudo-bipolar mitosis, and \\\"MP\\\" cells primarily undergo multipolar mitosis after WGD. Diploid MP cells contained higher levels of KIF11 and KIF15 compared with BP cells and showed reduced sensitivity to centrosome clustering induced by KIF11 inhibitors. Moreover, partial inhibition of KIF11 or depletion of KIF15 converted MP cells from multipolar to bipolar mitosis after WGD. Multipolar spindle formation involved microtubules but was independent of kinetochore-microtubule attachment. Silencing KIFC1, but not KIFC3, promoted multipolar mitosis in BP cells, indicating the involvement of specific kinesin-14 family members in counteracting the forces from KIF11/KIF15 after WGD. These findings highlight the collective role of KIF11, KIF15, and KIFC1 in determining the polarity of the mitotic spindle after WGD.</p>\",\"PeriodicalId\":18081,\"journal\":{\"name\":\"Life Science Alliance\",\"volume\":\"7 10\",\"pages\":\"\"},\"PeriodicalIF\":2.9000,\"publicationDate\":\"2024-07-29\",\"publicationTypes\":\"Journal Article\",\"fieldsOfStudy\":null,\"isOpenAccess\":false,\"openAccessPdf\":\"https://www.ncbi.nlm.nih.gov/pmc/articles/PMC11287020/pdf/\",\"citationCount\":\"0\",\"resultStr\":null,\"platform\":\"Semanticscholar\",\"paperid\":null,\"PeriodicalName\":\"Life Science Alliance\",\"FirstCategoryId\":\"99\",\"ListUrlMain\":\"https://doi.org/10.26508/lsa.202402670\",\"RegionNum\":2,\"RegionCategory\":\"生物学\",\"ArticlePicture\":[],\"TitleCN\":null,\"AbstractTextCN\":null,\"PMCID\":null,\"EPubDate\":\"2024/10/1 0:00:00\",\"PubModel\":\"Print\",\"JCR\":\"Q1\",\"JCRName\":\"BIOLOGY\",\"Score\":null,\"Total\":0}","platform":"Semanticscholar","paperid":null,"PeriodicalName":"Life Science Alliance","FirstCategoryId":"99","ListUrlMain":"https://doi.org/10.26508/lsa.202402670","RegionNum":2,"RegionCategory":"生物学","ArticlePicture":[],"TitleCN":null,"AbstractTextCN":null,"PMCID":null,"EPubDate":"2024/10/1 0:00:00","PubModel":"Print","JCR":"Q1","JCRName":"BIOLOGY","Score":null,"Total":0}
引用次数: 0

摘要

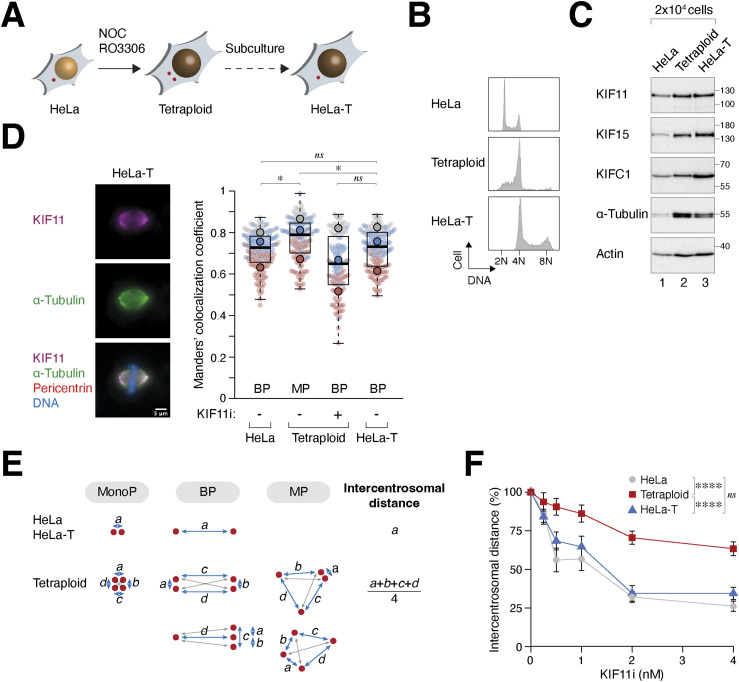
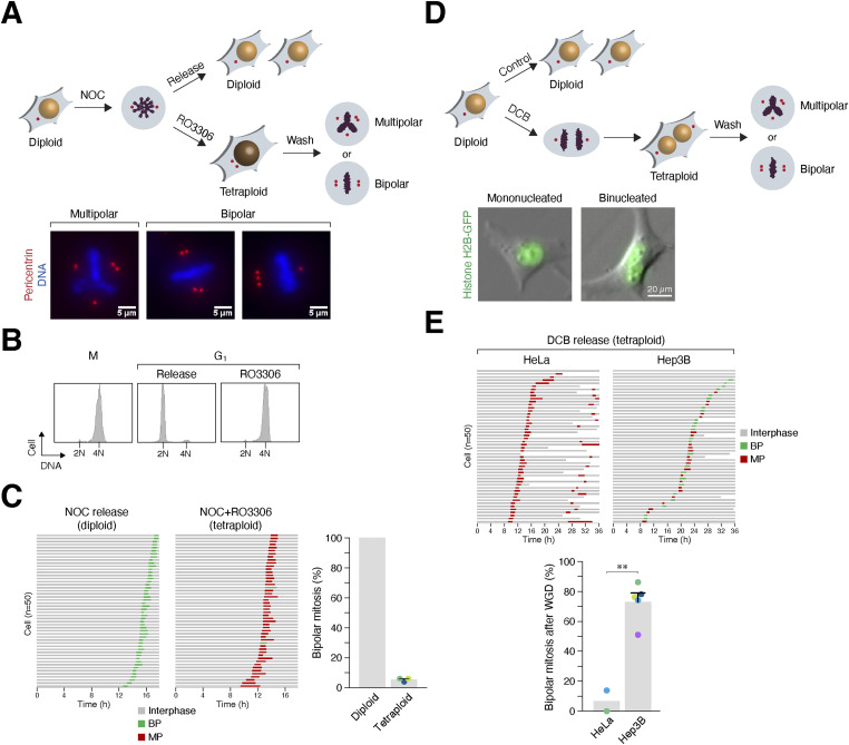
全基因组复制(WGD)后,四倍体细胞可进行多极有丝分裂或假两极有丝分裂,中心体聚集在一起。驱动蛋白在调节纺锤体的形成中起着至关重要的作用。然而,驱动蛋白的表达水平对 WGD 后观察到的不同细胞系中心体集群异质性的贡献仍不清楚。我们发现了两个细胞系亚群:"BP "细胞能有效地聚集额外的中心体以进行假双极有丝分裂,而 "MP "细胞在 WGD 后主要进行多极有丝分裂。与 "BP "细胞相比,二倍体 "MP "细胞含有更高水平的 KIF11 和 KIF15,并且对 KIF11 抑制剂诱导的中心体聚集的敏感性降低。此外,部分抑制KIF11或消耗KIF15可使MP细胞在WGD后从多极有丝分裂转变为双极有丝分裂。多极纺锤体的形成涉及微管,但与动点核心-微管的附着无关。Silencing KIFC1, but not KIFC3, promote multipolar mitosis in BP cells, indicating the involvement of specific kinesin-14 family members in counteracting the forces from KIF11/KIF15 after WGD.这些发现强调了 KIF11、KIF15 和 KIFC1 在 WGD 后决定有丝分裂纺锤体极性方面的共同作用。
本文章由计算机程序翻译,如有差异,请以英文原文为准。

Kinesins regulate the heterogeneity in centrosome clustering after whole-genome duplication.

Kinesins regulate the heterogeneity in centrosome clustering after whole-genome duplication.

Kinesins regulate the heterogeneity in centrosome clustering after whole-genome duplication.

Kinesins regulate the heterogeneity in centrosome clustering after whole-genome duplication.

After whole-genome duplication (WGD), tetraploid cells can undergo multipolar mitosis or pseudo-bipolar mitosis with clustered centrosomes. Kinesins play a crucial role in regulating spindle formation. However, the contribution of kinesin expression levels to the heterogeneity in centrosome clustering observed across different cell lines after WGD remains unclear. We identified two subsets of cell lines: "BP" cells efficiently cluster extra centrosomes for pseudo-bipolar mitosis, and "MP" cells primarily undergo multipolar mitosis after WGD. Diploid MP cells contained higher levels of KIF11 and KIF15 compared with BP cells and showed reduced sensitivity to centrosome clustering induced by KIF11 inhibitors. Moreover, partial inhibition of KIF11 or depletion of KIF15 converted MP cells from multipolar to bipolar mitosis after WGD. Multipolar spindle formation involved microtubules but was independent of kinetochore-microtubule attachment. Silencing KIFC1, but not KIFC3, promoted multipolar mitosis in BP cells, indicating the involvement of specific kinesin-14 family members in counteracting the forces from KIF11/KIF15 after WGD. These findings highlight the collective role of KIF11, KIF15, and KIFC1 in determining the polarity of the mitotic spindle after WGD.

求助全文
通过发布文献求助,成功后即可免费获取论文全文。 去求助
来源期刊
Life Science Alliance
Life Science Alliance Agricultural and Biological Sciences-Plant Science
CiteScore
5.80
自引率
2.30%
发文量
241
审稿时长
10 weeks
期刊介绍: Life Science Alliance is a global, open-access, editorially independent, and peer-reviewed journal launched by an alliance of EMBO Press, Rockefeller University Press, and Cold Spring Harbor Laboratory Press. Life Science Alliance is committed to rapid, fair, and transparent publication of valuable research from across all areas in the life sciences.
×
引用
GB/T 7714-2015
复制
MLA
复制
APA
复制
导出至
BibTeX EndNote RefMan NoteFirst NoteExpress
×
提示
您的信息不完整,为了账户安全,请先补充。
现在去补充
×
提示
您因"违规操作"
具体请查看互助需知
我知道了
×
提示
确定
请完成安全验证×
copy
已复制链接
快去分享给好友吧!
我知道了
右上角分享
点击右上角分享
0
联系我们:info@booksci.cn Book学术提供免费学术资源搜索服务,方便国内外学者检索中英文文献。致力于提供最便捷和优质的服务体验。 Copyright © 2023 布克学术 All rights reserved.
京ICP备2023020795号-1
ghs 京公网安备 11010802042870号
Book学术文献互助
Book学术文献互助群
群 号:604180095
Book学术官方微信