异鼠李素激活的 J774.1 巨噬细胞样细胞系内体-溶酶体系统对 mTORC2-GATA3 轴的调节。

IF 1.7 4区 医学 Q3 NUTRITION & DIETETICS
Journal of Clinical Biochemistry and Nutrition Pub Date : 2024-07-01 Epub Date: 2024-03-20 DOI:10.3164/jcbn.24-22
Maiko Sakai, Kohta Ohnishi, Masashi Masuda, Erika Harumoto, Teppei Fukuda, Aika Ohnishi, Shunsuke Ishii, Hirokazu Ohminami, Hisami Yamanaka-Okumura, Kazuto Ohashi, Eisuke Itakura, Kazuki Horikawa, Shigenobu Yonemura, Taichi Hara, Yutaka Taketani
{"title":"异鼠李素激活的 J774.1 巨噬细胞样细胞系内体-溶酶体系统对 mTORC2-GATA3 轴的调节。","authors":"Maiko Sakai, Kohta Ohnishi, Masashi Masuda, Erika Harumoto, Teppei Fukuda, Aika Ohnishi, Shunsuke Ishii, Hirokazu Ohminami, Hisami Yamanaka-Okumura, Kazuto Ohashi, Eisuke Itakura, Kazuki Horikawa, Shigenobu Yonemura, Taichi Hara, Yutaka Taketani","doi":"10.3164/jcbn.24-22","DOIUrl":null,"url":null,"abstract":"<p><p>The endosomal-lysosomal system represents a crucial degradation pathway for various extracellular substances, and its dysfunction is linked to cardiovascular and neurodegenerative diseases. This degradation process involves multiple steps: (1) the uptake of extracellular molecules, (2) transport of cargos to lysosomes, and (3) digestion by lysosomal enzymes. While cellular uptake and lysosomal function are reportedly regulated by the mTORC1-TFEB axis, the key regulatory signal for cargo transport remains unclear. Notably, our previous study discovered that isorhamnetin, a dietary flavonoid, enhances endosomal-lysosomal proteolysis in the J774.1 cell line independently of the mTORC1-TFEB axis. This finding suggests the involvement of another signal in the mechanism of isorhamnetin. This study analyzes the molecular mechanism of isorhamnetin using transcriptome analysis and reveals that the transcription factor GATA3 plays a critical role in enhanced endosomal-lysosomal degradation. Our data also demonstrate that mTORC2 regulates GATA3 nuclear translocation, and the mTORC2-GATA3 axis alters endosomal formation and maturation, facilitating the efficient transport of cargos to lysosomes. This study suggests that the mTORC2-GATA3 axis might be a novel target for the degradation of abnormal substances.</p>","PeriodicalId":15429,"journal":{"name":"Journal of Clinical Biochemistry and Nutrition","volume":"75 1","pages":"24-32"},"PeriodicalIF":1.7000,"publicationDate":"2024-07-01","publicationTypes":"Journal Article","fieldsOfStudy":null,"isOpenAccess":false,"openAccessPdf":"https://www.ncbi.nlm.nih.gov/pmc/articles/PMC11273268/pdf/","citationCount":"0","resultStr":"{\"title\":\"Modulations of the mTORC2-GATA3 axis by an isorhamnetin activated endosomal-lysosomal system of the J774.1 macrophage-like cell line.\",\"authors\":\"Maiko Sakai, Kohta Ohnishi, Masashi Masuda, Erika Harumoto, Teppei Fukuda, Aika Ohnishi, Shunsuke Ishii, Hirokazu Ohminami, Hisami Yamanaka-Okumura, Kazuto Ohashi, Eisuke Itakura, Kazuki Horikawa, Shigenobu Yonemura, Taichi Hara, Yutaka Taketani\",\"doi\":\"10.3164/jcbn.24-22\",\"DOIUrl\":null,\"url\":null,\"abstract\":\"<p><p>The endosomal-lysosomal system represents a crucial degradation pathway for various extracellular substances, and its dysfunction is linked to cardiovascular and neurodegenerative diseases. This degradation process involves multiple steps: (1) the uptake of extracellular molecules, (2) transport of cargos to lysosomes, and (3) digestion by lysosomal enzymes. While cellular uptake and lysosomal function are reportedly regulated by the mTORC1-TFEB axis, the key regulatory signal for cargo transport remains unclear. Notably, our previous study discovered that isorhamnetin, a dietary flavonoid, enhances endosomal-lysosomal proteolysis in the J774.1 cell line independently of the mTORC1-TFEB axis. This finding suggests the involvement of another signal in the mechanism of isorhamnetin. This study analyzes the molecular mechanism of isorhamnetin using transcriptome analysis and reveals that the transcription factor GATA3 plays a critical role in enhanced endosomal-lysosomal degradation. Our data also demonstrate that mTORC2 regulates GATA3 nuclear translocation, and the mTORC2-GATA3 axis alters endosomal formation and maturation, facilitating the efficient transport of cargos to lysosomes. This study suggests that the mTORC2-GATA3 axis might be a novel target for the degradation of abnormal substances.</p>\",\"PeriodicalId\":15429,\"journal\":{\"name\":\"Journal of Clinical Biochemistry and Nutrition\",\"volume\":\"75 1\",\"pages\":\"24-32\"},\"PeriodicalIF\":1.7000,\"publicationDate\":\"2024-07-01\",\"publicationTypes\":\"Journal Article\",\"fieldsOfStudy\":null,\"isOpenAccess\":false,\"openAccessPdf\":\"https://www.ncbi.nlm.nih.gov/pmc/articles/PMC11273268/pdf/\",\"citationCount\":\"0\",\"resultStr\":null,\"platform\":\"Semanticscholar\",\"paperid\":null,\"PeriodicalName\":\"Journal of Clinical Biochemistry and Nutrition\",\"FirstCategoryId\":\"3\",\"ListUrlMain\":\"https://doi.org/10.3164/jcbn.24-22\",\"RegionNum\":4,\"RegionCategory\":\"医学\",\"ArticlePicture\":[],\"TitleCN\":null,\"AbstractTextCN\":null,\"PMCID\":null,\"EPubDate\":\"2024/3/20 0:00:00\",\"PubModel\":\"Epub\",\"JCR\":\"Q3\",\"JCRName\":\"NUTRITION & DIETETICS\",\"Score\":null,\"Total\":0}","platform":"Semanticscholar","paperid":null,"PeriodicalName":"Journal of Clinical Biochemistry and Nutrition","FirstCategoryId":"3","ListUrlMain":"https://doi.org/10.3164/jcbn.24-22","RegionNum":4,"RegionCategory":"医学","ArticlePicture":[],"TitleCN":null,"AbstractTextCN":null,"PMCID":null,"EPubDate":"2024/3/20 0:00:00","PubModel":"Epub","JCR":"Q3","JCRName":"NUTRITION & DIETETICS","Score":null,"Total":0}
引用次数: 0

摘要

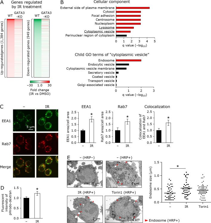
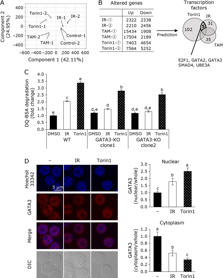
内体-溶酶体系统是各种细胞外物质的重要降解途径,其功能障碍与心血管和神经退行性疾病有关。这一降解过程涉及多个步骤:(1) 细胞外分子的摄取,(2) 货物运输到溶酶体,(3) 溶酶体酶的消化。据报道,细胞摄取和溶酶体功能受 mTORC1-TFEB 轴调控,但货物运输的关键调控信号仍不清楚。值得注意的是,我们之前的研究发现,异鼠李素(一种膳食类黄酮)能增强 J774.1 细胞系的内体-溶酶体蛋白水解,而与 mTORC1-TFEB 轴无关。这一发现表明,异鼠李素的作用机制还涉及另一个信号。本研究利用转录组分析方法分析了异鼠李素的分子机制,发现转录因子 GATA3 在增强内体-溶酶体降解中起着关键作用。我们的数据还证明,mTORC2 可调控 GATA3 的核转位,mTORC2-GATA3 轴可改变内体的形成和成熟,促进载体向溶酶体的高效运输。这项研究表明,mTORC2-GATA3 轴可能是降解异常物质的一个新靶点。
本文章由计算机程序翻译,如有差异,请以英文原文为准。

Modulations of the mTORC2-GATA3 axis by an isorhamnetin activated endosomal-lysosomal system of the J774.1 macrophage-like cell line.

Modulations of the mTORC2-GATA3 axis by an isorhamnetin activated endosomal-lysosomal system of the J774.1 macrophage-like cell line.

Modulations of the mTORC2-GATA3 axis by an isorhamnetin activated endosomal-lysosomal system of the J774.1 macrophage-like cell line.

Modulations of the mTORC2-GATA3 axis by an isorhamnetin activated endosomal-lysosomal system of the J774.1 macrophage-like cell line.

The endosomal-lysosomal system represents a crucial degradation pathway for various extracellular substances, and its dysfunction is linked to cardiovascular and neurodegenerative diseases. This degradation process involves multiple steps: (1) the uptake of extracellular molecules, (2) transport of cargos to lysosomes, and (3) digestion by lysosomal enzymes. While cellular uptake and lysosomal function are reportedly regulated by the mTORC1-TFEB axis, the key regulatory signal for cargo transport remains unclear. Notably, our previous study discovered that isorhamnetin, a dietary flavonoid, enhances endosomal-lysosomal proteolysis in the J774.1 cell line independently of the mTORC1-TFEB axis. This finding suggests the involvement of another signal in the mechanism of isorhamnetin. This study analyzes the molecular mechanism of isorhamnetin using transcriptome analysis and reveals that the transcription factor GATA3 plays a critical role in enhanced endosomal-lysosomal degradation. Our data also demonstrate that mTORC2 regulates GATA3 nuclear translocation, and the mTORC2-GATA3 axis alters endosomal formation and maturation, facilitating the efficient transport of cargos to lysosomes. This study suggests that the mTORC2-GATA3 axis might be a novel target for the degradation of abnormal substances.

求助全文
通过发布文献求助,成功后即可免费获取论文全文。 去求助
来源期刊
CiteScore
4.30
自引率
8.30%
发文量
57
审稿时长
6-12 weeks
期刊介绍: Journal of Clinical Biochemistry and Nutrition (JCBN) is an international, interdisciplinary publication encompassing chemical, biochemical, physiological, pathological, toxicological and medical approaches to research on lipid peroxidation, free radicals, oxidative stress and nutrition. The Journal welcomes original contributions dealing with all aspects of clinical biochemistry and clinical nutrition including both in vitro and in vivo studies.
×
引用
GB/T 7714-2015
复制
MLA
复制
APA
复制
导出至
BibTeX EndNote RefMan NoteFirst NoteExpress
×
提示
您的信息不完整,为了账户安全,请先补充。
现在去补充
×
提示
您因"违规操作"
具体请查看互助需知
我知道了
×
提示
确定
请完成安全验证×
copy
已复制链接
快去分享给好友吧!
我知道了
右上角分享
点击右上角分享
0
联系我们:info@booksci.cn Book学术提供免费学术资源搜索服务,方便国内外学者检索中英文文献。致力于提供最便捷和优质的服务体验。 Copyright © 2023 布克学术 All rights reserved.
京ICP备2023020795号-1
ghs 京公网安备 11010802042870号
Book学术文献互助
Book学术文献互助群
群 号:604180095
Book学术官方微信