以脂质为核心的纳米颗粒可增强肠道病毒对上皮细胞的感染。

IF 1.8 4区 医学 Q3 VIROLOGY
Intervirology Pub Date : 2024-01-01 Epub Date: 2024-07-26 DOI:10.1159/000539601
Inès Vergez, Magloire Pandoua Nekoua, Cédric Rubrecht, François Fasquelle, Angelo Scuotto, Enagnon Kazali Alidjinou, Didier Betbeder, Didier Hober
{"title":"以脂质为核心的纳米颗粒可增强肠道病毒对上皮细胞的感染。","authors":"Inès Vergez, Magloire Pandoua Nekoua, Cédric Rubrecht, François Fasquelle, Angelo Scuotto, Enagnon Kazali Alidjinou, Didier Betbeder, Didier Hober","doi":"10.1159/000539601","DOIUrl":null,"url":null,"abstract":"<p><strong>Introduction: </strong>The effect of maltodextrin-based nanoparticles with an anionic phospholipid core (lipid-based nanoparticles [NPLs]) on the infection of a human tumoral cell line with poliovirus (PV) has been studied.</p><p><strong>Methods: </strong>NPLs were synthesized and associated with the PV type 1 Sabin strain, and the formulations were characterized. PV and PV/NPL formulations were inoculated to HEp-2 cells.</p><p><strong>Results: </strong>The surface charge and the diameter of PV/NPL formulation suggest that viral particles were adsorbed onto NPLs. When HEp-2 cells were inoculated with 1 tissue culture 50% infectious dose/mL PV associated with NPLs, the cytopathic effect appeared obvious; the levels of the infectious titer of culture supernatants and the proportion of VP1-positive cells were higher. The level of intracellular viral RNA extracted from HEp-2 cells inoculated with PV/NPL formulation was higher as well.</p><p><strong>Conclusion: </strong>These results show that NPLs can enhance the infection with a virus and suggest that they might be used in virotherapy to increase the virus-mediated lysis of tumor cells.</p>","PeriodicalId":14547,"journal":{"name":"Intervirology","volume":" ","pages":"99-105"},"PeriodicalIF":1.8000,"publicationDate":"2024-01-01","publicationTypes":"Journal Article","fieldsOfStudy":null,"isOpenAccess":false,"openAccessPdf":"https://www.ncbi.nlm.nih.gov/pmc/articles/PMC11524536/pdf/","citationCount":"0","resultStr":"{\"title\":\"Nanoparticles with a Lipid Core Can Enhance the Infection of Epithelial Cells with an Enterovirus.\",\"authors\":\"Inès Vergez, Magloire Pandoua Nekoua, Cédric Rubrecht, François Fasquelle, Angelo Scuotto, Enagnon Kazali Alidjinou, Didier Betbeder, Didier Hober\",\"doi\":\"10.1159/000539601\",\"DOIUrl\":null,\"url\":null,\"abstract\":\"<p><strong>Introduction: </strong>The effect of maltodextrin-based nanoparticles with an anionic phospholipid core (lipid-based nanoparticles [NPLs]) on the infection of a human tumoral cell line with poliovirus (PV) has been studied.</p><p><strong>Methods: </strong>NPLs were synthesized and associated with the PV type 1 Sabin strain, and the formulations were characterized. PV and PV/NPL formulations were inoculated to HEp-2 cells.</p><p><strong>Results: </strong>The surface charge and the diameter of PV/NPL formulation suggest that viral particles were adsorbed onto NPLs. When HEp-2 cells were inoculated with 1 tissue culture 50% infectious dose/mL PV associated with NPLs, the cytopathic effect appeared obvious; the levels of the infectious titer of culture supernatants and the proportion of VP1-positive cells were higher. The level of intracellular viral RNA extracted from HEp-2 cells inoculated with PV/NPL formulation was higher as well.</p><p><strong>Conclusion: </strong>These results show that NPLs can enhance the infection with a virus and suggest that they might be used in virotherapy to increase the virus-mediated lysis of tumor cells.</p>\",\"PeriodicalId\":14547,\"journal\":{\"name\":\"Intervirology\",\"volume\":\" \",\"pages\":\"99-105\"},\"PeriodicalIF\":1.8000,\"publicationDate\":\"2024-01-01\",\"publicationTypes\":\"Journal Article\",\"fieldsOfStudy\":null,\"isOpenAccess\":false,\"openAccessPdf\":\"https://www.ncbi.nlm.nih.gov/pmc/articles/PMC11524536/pdf/\",\"citationCount\":\"0\",\"resultStr\":null,\"platform\":\"Semanticscholar\",\"paperid\":null,\"PeriodicalName\":\"Intervirology\",\"FirstCategoryId\":\"3\",\"ListUrlMain\":\"https://doi.org/10.1159/000539601\",\"RegionNum\":4,\"RegionCategory\":\"医学\",\"ArticlePicture\":[],\"TitleCN\":null,\"AbstractTextCN\":null,\"PMCID\":null,\"EPubDate\":\"2024/7/26 0:00:00\",\"PubModel\":\"Epub\",\"JCR\":\"Q3\",\"JCRName\":\"VIROLOGY\",\"Score\":null,\"Total\":0}","platform":"Semanticscholar","paperid":null,"PeriodicalName":"Intervirology","FirstCategoryId":"3","ListUrlMain":"https://doi.org/10.1159/000539601","RegionNum":4,"RegionCategory":"医学","ArticlePicture":[],"TitleCN":null,"AbstractTextCN":null,"PMCID":null,"EPubDate":"2024/7/26 0:00:00","PubModel":"Epub","JCR":"Q3","JCRName":"VIROLOGY","Score":null,"Total":0}
引用次数: 0

摘要

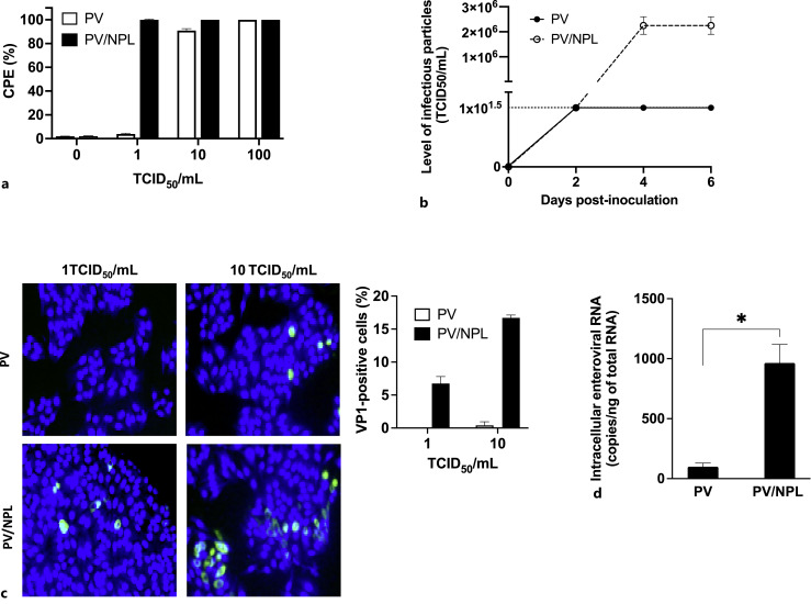
导言:研究了以麦芽糊精为基础、以阴离子磷脂为核心的纳米颗粒(NPLs)对脊髓灰质炎病毒(PV)感染人类肿瘤细胞系的影响:方法:合成了与 1 型 Sabin 株脊髓灰质炎病毒相关的 NPLs,并对其配方进行了表征。将 PV 和 PV/NPL 配方接种到 HEp-2 细胞中:结果:PV/NPL 配方的表面电荷和直径表明病毒颗粒被吸附在 NPL 上。当 HEp-2 细胞接种 1 TCID50/mL PV 与 NPLs 时,细胞病理效应明显;培养上清中的感染滴度水平和 VP1 阳性细胞比例较高。从接种了 PV/NPL 配方的 HEp-2 细胞中提取的细胞内病毒 RNA 水平也较高:这些结果表明,NPLs 能增强病毒感染,并表明它们可用于病毒疗法,以增加病毒介导的肿瘤细胞裂解。
本文章由计算机程序翻译,如有差异,请以英文原文为准。

Nanoparticles with a Lipid Core Can Enhance the Infection of Epithelial Cells with an Enterovirus.

Nanoparticles with a Lipid Core Can Enhance the Infection of Epithelial Cells with an Enterovirus.

Introduction: The effect of maltodextrin-based nanoparticles with an anionic phospholipid core (lipid-based nanoparticles [NPLs]) on the infection of a human tumoral cell line with poliovirus (PV) has been studied.

Methods: NPLs were synthesized and associated with the PV type 1 Sabin strain, and the formulations were characterized. PV and PV/NPL formulations were inoculated to HEp-2 cells.

Results: The surface charge and the diameter of PV/NPL formulation suggest that viral particles were adsorbed onto NPLs. When HEp-2 cells were inoculated with 1 tissue culture 50% infectious dose/mL PV associated with NPLs, the cytopathic effect appeared obvious; the levels of the infectious titer of culture supernatants and the proportion of VP1-positive cells were higher. The level of intracellular viral RNA extracted from HEp-2 cells inoculated with PV/NPL formulation was higher as well.

Conclusion: These results show that NPLs can enhance the infection with a virus and suggest that they might be used in virotherapy to increase the virus-mediated lysis of tumor cells.

求助全文
通过发布文献求助,成功后即可免费获取论文全文。 去求助
来源期刊
Intervirology
Intervirology 医学-病毒学
CiteScore
5.40
自引率
0.00%
发文量
13
审稿时长
6-12 weeks
期刊介绍: ''Intervirology'' covers progress in both basic and clinical virus research, and aims to provide a forum for the various disciplines within virology. Issues publishing original papers alternate with thematic issues, focusing on clearly defined topics. This thematic concentration serves to make timely reviews, research reports and controversy easily accessible to both specialists in the field and those who want to keep track of the latest developments outside their own area of interest. In addition to original papers, regular issues publish short communications and letters to the editor to provide readers with a forum for the exchange of ideas and comments. The scope encompasses work on the molecular biology of human and animal viruses, including genome organization and regulation, and the structure and function of viral proteins. The pathogenesis, immunology, diagnosis, epidemiology, prophylaxis and therapy of viral diseases are considered.
×
引用
GB/T 7714-2015
复制
MLA
复制
APA
复制
导出至
BibTeX EndNote RefMan NoteFirst NoteExpress
×
提示
您的信息不完整,为了账户安全,请先补充。
现在去补充
×
提示
您因"违规操作"
具体请查看互助需知
我知道了
×
提示
确定
请完成安全验证×
copy
已复制链接
快去分享给好友吧!
我知道了
右上角分享
点击右上角分享
0
联系我们:info@booksci.cn Book学术提供免费学术资源搜索服务,方便国内外学者检索中英文文献。致力于提供最便捷和优质的服务体验。 Copyright © 2023 布克学术 All rights reserved.
京ICP备2023020795号-1
ghs 京公网安备 11010802042870号
Book学术文献互助
Book学术文献互助群
群 号:604180095
Book学术官方微信