学会学习是中风后功能结果的元认知相关因素:一项队列研究。

IF 3.4 3区 医学 Q1 REHABILITATION
Taisei Sugiyama, Shintaro Uehara, Akiko Yuasa, Kazuki Ushizawa, Jun Izawa, Yohei Otaka
{"title":"学会学习是中风后功能结果的元认知相关因素:一项队列研究。","authors":"Taisei Sugiyama, Shintaro Uehara, Akiko Yuasa, Kazuki Ushizawa, Jun Izawa, Yohei Otaka","doi":"10.23736/S1973-9087.24.08446-6","DOIUrl":null,"url":null,"abstract":"<p><strong>Background: </strong>Meta-learning is a metacognitive function for successful, efficient learning in various tasks. While it is possible that meta-learning is linked to functional recovery in stroke, it has not been investigated in previous clinical research on metacognition.</p><p><strong>Aim: </strong>Examine if individual meta-learning ability is associated with functional outcomes.</p><p><strong>Design: </strong>Cohort study.</p><p><strong>Settings: </strong>Rehabilitation ward in Fujita Health University Hospital.</p><p><strong>Population: </strong>Twenty-nine hemiparetic people after stroke.</p><p><strong>Methods: </strong>The study measured individual sensorimotor adaptation rate, meta-learning (acceleration of adaptation through training), and Functional Independence Measure (FIM) motor effectiveness, an index of functional outcome measuring improvement in proficiency of activity of daily living (ADL). Participants performed visuomotor adaptation training sessions with their less-affected arm. They made arm-reaching movements to hit a target with cursor feedback, which was occasionally rotated with regard to their hand positions, requiring them to change the movement direction accordingly. Initial adaptation rate and meta-learning were quantified from pre- and post-training tests. The relationship between these indices of adaptation ability and FIM motor effectiveness was examined by multiple linear regression analyses.</p><p><strong>Results: </strong>One participant was excluded before data collection in the motor task. In the remaining 28 individuals, the regression analyses revealed that FIM motor effectiveness positively correlated with meta-learning (µ=0.90, P=0.008), which was attenuated by age (µ=-0.015, P=0.005), but not with initial adaptation rate (P=0.08). Control analyses suggested that this observed association between FIM motor effectiveness and meta-learning was not mediated by patients' demographics or stroke characteristics.</p><p><strong>Conclusions: </strong>This study demonstrates that those who can accelerate adaptation through training are likely to improve ADL, suggesting that meta-learning may be linked with functional outcomes in some stroke individuals. Meta-learning may enable the brain to keep (re-)learning motor skills when motor functions change abruptly due to stroke and neural recovery, thereby associated with improvement in ADL.</p><p><strong>Clinical rehabilitation impact: </strong>Meta-learning is part of metacognitive functions that is positively associated with functional outcomes.</p>","PeriodicalId":12044,"journal":{"name":"European journal of physical and rehabilitation medicine","volume":" ","pages":"750-760"},"PeriodicalIF":3.4000,"publicationDate":"2024-10-01","publicationTypes":"Journal Article","fieldsOfStudy":null,"isOpenAccess":false,"openAccessPdf":"https://www.ncbi.nlm.nih.gov/pmc/articles/PMC11559250/pdf/","citationCount":"0","resultStr":"{\"title\":\"Learning-to-learn as a metacognitive correlate of functional outcomes after stroke: a cohort study.\",\"authors\":\"Taisei Sugiyama, Shintaro Uehara, Akiko Yuasa, Kazuki Ushizawa, Jun Izawa, Yohei Otaka\",\"doi\":\"10.23736/S1973-9087.24.08446-6\",\"DOIUrl\":null,\"url\":null,\"abstract\":\"<p><strong>Background: </strong>Meta-learning is a metacognitive function for successful, efficient learning in various tasks. While it is possible that meta-learning is linked to functional recovery in stroke, it has not been investigated in previous clinical research on metacognition.</p><p><strong>Aim: </strong>Examine if individual meta-learning ability is associated with functional outcomes.</p><p><strong>Design: </strong>Cohort study.</p><p><strong>Settings: </strong>Rehabilitation ward in Fujita Health University Hospital.</p><p><strong>Population: </strong>Twenty-nine hemiparetic people after stroke.</p><p><strong>Methods: </strong>The study measured individual sensorimotor adaptation rate, meta-learning (acceleration of adaptation through training), and Functional Independence Measure (FIM) motor effectiveness, an index of functional outcome measuring improvement in proficiency of activity of daily living (ADL). Participants performed visuomotor adaptation training sessions with their less-affected arm. They made arm-reaching movements to hit a target with cursor feedback, which was occasionally rotated with regard to their hand positions, requiring them to change the movement direction accordingly. Initial adaptation rate and meta-learning were quantified from pre- and post-training tests. The relationship between these indices of adaptation ability and FIM motor effectiveness was examined by multiple linear regression analyses.</p><p><strong>Results: </strong>One participant was excluded before data collection in the motor task. In the remaining 28 individuals, the regression analyses revealed that FIM motor effectiveness positively correlated with meta-learning (µ=0.90, P=0.008), which was attenuated by age (µ=-0.015, P=0.005), but not with initial adaptation rate (P=0.08). Control analyses suggested that this observed association between FIM motor effectiveness and meta-learning was not mediated by patients' demographics or stroke characteristics.</p><p><strong>Conclusions: </strong>This study demonstrates that those who can accelerate adaptation through training are likely to improve ADL, suggesting that meta-learning may be linked with functional outcomes in some stroke individuals. Meta-learning may enable the brain to keep (re-)learning motor skills when motor functions change abruptly due to stroke and neural recovery, thereby associated with improvement in ADL.</p><p><strong>Clinical rehabilitation impact: </strong>Meta-learning is part of metacognitive functions that is positively associated with functional outcomes.</p>\",\"PeriodicalId\":12044,\"journal\":{\"name\":\"European journal of physical and rehabilitation medicine\",\"volume\":\" \",\"pages\":\"750-760\"},\"PeriodicalIF\":3.4000,\"publicationDate\":\"2024-10-01\",\"publicationTypes\":\"Journal Article\",\"fieldsOfStudy\":null,\"isOpenAccess\":false,\"openAccessPdf\":\"https://www.ncbi.nlm.nih.gov/pmc/articles/PMC11559250/pdf/\",\"citationCount\":\"0\",\"resultStr\":null,\"platform\":\"Semanticscholar\",\"paperid\":null,\"PeriodicalName\":\"European journal of physical and rehabilitation medicine\",\"FirstCategoryId\":\"3\",\"ListUrlMain\":\"https://doi.org/10.23736/S1973-9087.24.08446-6\",\"RegionNum\":3,\"RegionCategory\":\"医学\",\"ArticlePicture\":[],\"TitleCN\":null,\"AbstractTextCN\":null,\"PMCID\":null,\"EPubDate\":\"2024/7/29 0:00:00\",\"PubModel\":\"Epub\",\"JCR\":\"Q1\",\"JCRName\":\"REHABILITATION\",\"Score\":null,\"Total\":0}","platform":"Semanticscholar","paperid":null,"PeriodicalName":"European journal of physical and rehabilitation medicine","FirstCategoryId":"3","ListUrlMain":"https://doi.org/10.23736/S1973-9087.24.08446-6","RegionNum":3,"RegionCategory":"医学","ArticlePicture":[],"TitleCN":null,"AbstractTextCN":null,"PMCID":null,"EPubDate":"2024/7/29 0:00:00","PubModel":"Epub","JCR":"Q1","JCRName":"REHABILITATION","Score":null,"Total":0}
引用次数: 0

摘要

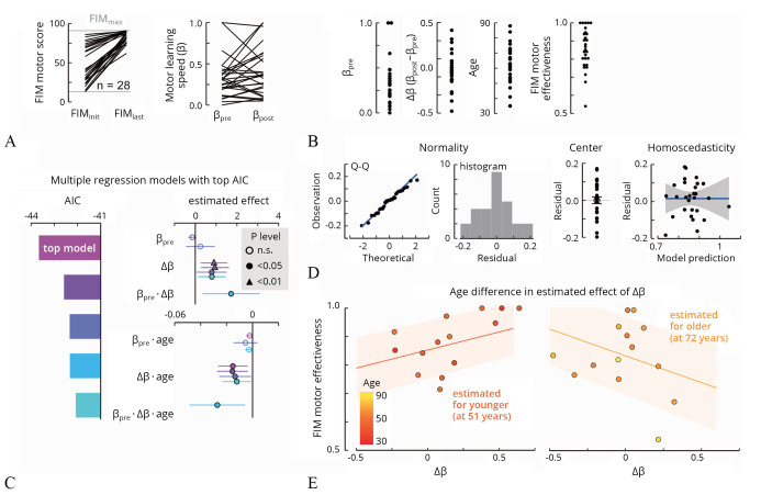
背景介绍元学习是在各种任务中成功、高效学习的元认知功能。虽然元学习有可能与中风患者的功能恢复有关,但在以往的元认知临床研究中尚未对此进行调查。目的:研究个体元学习能力是否与功能结果有关:设计:队列研究:研究对象: 29名偏瘫患者:方法:测量个体的感觉运动适应能力:该研究测量了个体感觉运动适应率、元学习(通过训练加速适应)和功能独立性测量(FIM)运动效果,后者是测量日常生活活动(ADL)熟练程度改善情况的功能结果指标。参与者使用受影响较小的手臂进行视觉运动适应训练。他们在光标反馈下做出伸臂动作以击中目标,光标偶尔会随着他们的手部位置旋转,要求他们相应地改变动作方向。训练前和训练后的测试对初始适应率和元学习进行了量化。通过多元线性回归分析研究了这些适应能力指数与 FIM 运动效果之间的关系:一名学员在运动任务数据收集前被排除在外。在其余28人中,回归分析表明,FIM运动效能与元学习呈正相关(µ=0.90,P=0.008),并因年龄而减弱(µ=-0.015,P=0.005),但与初始适应率无关(P=0.08)。对照分析表明,所观察到的 FIM 运动有效性与元学习之间的关联并不受患者人口统计学或中风特征的影响:本研究表明,能够通过训练加速适应的患者有可能改善 ADL,这表明元学习可能与某些中风患者的功能结果有关。元学习可使大脑在运动功能因中风和神经恢复而发生突然变化时继续(重新)学习运动技能,从而与 ADL 的改善相关联:元学习是元认知功能的一部分,与功能结果呈正相关。
本文章由计算机程序翻译,如有差异,请以英文原文为准。

Learning-to-learn as a metacognitive correlate of functional outcomes after stroke: a cohort study.

Learning-to-learn as a metacognitive correlate of functional outcomes after stroke: a cohort study.

Learning-to-learn as a metacognitive correlate of functional outcomes after stroke: a cohort study.

Learning-to-learn as a metacognitive correlate of functional outcomes after stroke: a cohort study.

Background: Meta-learning is a metacognitive function for successful, efficient learning in various tasks. While it is possible that meta-learning is linked to functional recovery in stroke, it has not been investigated in previous clinical research on metacognition.

Aim: Examine if individual meta-learning ability is associated with functional outcomes.

Design: Cohort study.

Settings: Rehabilitation ward in Fujita Health University Hospital.

Population: Twenty-nine hemiparetic people after stroke.

Methods: The study measured individual sensorimotor adaptation rate, meta-learning (acceleration of adaptation through training), and Functional Independence Measure (FIM) motor effectiveness, an index of functional outcome measuring improvement in proficiency of activity of daily living (ADL). Participants performed visuomotor adaptation training sessions with their less-affected arm. They made arm-reaching movements to hit a target with cursor feedback, which was occasionally rotated with regard to their hand positions, requiring them to change the movement direction accordingly. Initial adaptation rate and meta-learning were quantified from pre- and post-training tests. The relationship between these indices of adaptation ability and FIM motor effectiveness was examined by multiple linear regression analyses.

Results: One participant was excluded before data collection in the motor task. In the remaining 28 individuals, the regression analyses revealed that FIM motor effectiveness positively correlated with meta-learning (µ=0.90, P=0.008), which was attenuated by age (µ=-0.015, P=0.005), but not with initial adaptation rate (P=0.08). Control analyses suggested that this observed association between FIM motor effectiveness and meta-learning was not mediated by patients' demographics or stroke characteristics.

Conclusions: This study demonstrates that those who can accelerate adaptation through training are likely to improve ADL, suggesting that meta-learning may be linked with functional outcomes in some stroke individuals. Meta-learning may enable the brain to keep (re-)learning motor skills when motor functions change abruptly due to stroke and neural recovery, thereby associated with improvement in ADL.

Clinical rehabilitation impact: Meta-learning is part of metacognitive functions that is positively associated with functional outcomes.

求助全文
通过发布文献求助,成功后即可免费获取论文全文。 去求助
来源期刊
CiteScore
8.50
自引率
4.40%
发文量
162
审稿时长
6-12 weeks
期刊介绍: The European Journal of Physical and Rehabilitation Medicine publishes papers of clinical interest in physical and rehabilitation medicine.
×
引用
GB/T 7714-2015
复制
MLA
复制
APA
复制
导出至
BibTeX EndNote RefMan NoteFirst NoteExpress
×
提示
您的信息不完整,为了账户安全,请先补充。
现在去补充
×
提示
您因"违规操作"
具体请查看互助需知
我知道了
×
提示
确定
请完成安全验证×
copy
已复制链接
快去分享给好友吧!
我知道了
右上角分享
点击右上角分享
0
联系我们:info@booksci.cn Book学术提供免费学术资源搜索服务,方便国内外学者检索中英文文献。致力于提供最便捷和优质的服务体验。 Copyright © 2023 布克学术 All rights reserved.
京ICP备2023020795号-1
ghs 京公网安备 11010802042870号
Book学术文献互助
Book学术文献互助群
群 号:604180095
Book学术官方微信