确定 FGFR1 在甲状腺乳头状癌中的致癌作用机制。

IF 2.1 4区 生物学 Q4 CELL BIOLOGY
Xiong Bing Li, Jia Li Li, Chao Wang, Yong Zhang, Jing Li
{"title":"确定 FGFR1 在甲状腺乳头状癌中的致癌作用机制。","authors":"Xiong Bing Li, Jia Li Li, Chao Wang, Yong Zhang, Jing Li","doi":"10.4081/ejh.2024.4048","DOIUrl":null,"url":null,"abstract":"<p><p>Papillary thyroid carcinoma (PTC) is the most prevalent malignancy of the thyroid. Fibroblast growth factor receptor 1 (FGFR1) is highly expressed in PTC and works as an oncogenic protein in this disease. In this report, we wanted to uncover a new mechanism that drives overexpression of FGFR1 in PTC. Analysis of FGFR1 expression in clinical specimens and PTC cells revealed that FGFR1 expression was enhanced in PTC. Using siRNA/shRNA silencing experiments, we found that FGFR1 downregulation impeded PTC cell growth, invasion, and migration and promoted apoptosis in vitro, as well as suppressed tumor growth in vivo. Bioinformatic analyses predicted the potential USP7-FGFR1 interplay and the potential binding between YY1 and the FGFR1 promoter. The mechanism study found that USP7 stabilized FGFR1 protein via deubiquitination, and YY1 could promote the transcription of FGFR1. Our rescue experiments showed that FGFR1 re-expression had a counteracting effect on USP7 downregulation-imposed in vitro alterations of cell functions and in vivo suppression of xenograft growth. In conclusion, our study identifies the deubiquitinating enzyme USP7 and the oncogenic transcription factor YY1 as potent inducers of FGFR1 overexpression. Designing inhibitors targeting FGFR1 or its upstream inducers USP7 and YY1 may be foreseen as a promising strategy to control PTC development.</p>","PeriodicalId":50487,"journal":{"name":"European Journal of Histochemistry","volume":"68 3","pages":""},"PeriodicalIF":2.1000,"publicationDate":"2024-07-22","publicationTypes":"Journal Article","fieldsOfStudy":null,"isOpenAccess":false,"openAccessPdf":"https://www.ncbi.nlm.nih.gov/pmc/articles/PMC11287999/pdf/","citationCount":"0","resultStr":"{\"title\":\"Identification of mechanism of the oncogenic role of FGFR1 in papillary thyroid carcinoma.\",\"authors\":\"Xiong Bing Li, Jia Li Li, Chao Wang, Yong Zhang, Jing Li\",\"doi\":\"10.4081/ejh.2024.4048\",\"DOIUrl\":null,\"url\":null,\"abstract\":\"<p><p>Papillary thyroid carcinoma (PTC) is the most prevalent malignancy of the thyroid. Fibroblast growth factor receptor 1 (FGFR1) is highly expressed in PTC and works as an oncogenic protein in this disease. In this report, we wanted to uncover a new mechanism that drives overexpression of FGFR1 in PTC. Analysis of FGFR1 expression in clinical specimens and PTC cells revealed that FGFR1 expression was enhanced in PTC. Using siRNA/shRNA silencing experiments, we found that FGFR1 downregulation impeded PTC cell growth, invasion, and migration and promoted apoptosis in vitro, as well as suppressed tumor growth in vivo. Bioinformatic analyses predicted the potential USP7-FGFR1 interplay and the potential binding between YY1 and the FGFR1 promoter. The mechanism study found that USP7 stabilized FGFR1 protein via deubiquitination, and YY1 could promote the transcription of FGFR1. Our rescue experiments showed that FGFR1 re-expression had a counteracting effect on USP7 downregulation-imposed in vitro alterations of cell functions and in vivo suppression of xenograft growth. In conclusion, our study identifies the deubiquitinating enzyme USP7 and the oncogenic transcription factor YY1 as potent inducers of FGFR1 overexpression. Designing inhibitors targeting FGFR1 or its upstream inducers USP7 and YY1 may be foreseen as a promising strategy to control PTC development.</p>\",\"PeriodicalId\":50487,\"journal\":{\"name\":\"European Journal of Histochemistry\",\"volume\":\"68 3\",\"pages\":\"\"},\"PeriodicalIF\":2.1000,\"publicationDate\":\"2024-07-22\",\"publicationTypes\":\"Journal Article\",\"fieldsOfStudy\":null,\"isOpenAccess\":false,\"openAccessPdf\":\"https://www.ncbi.nlm.nih.gov/pmc/articles/PMC11287999/pdf/\",\"citationCount\":\"0\",\"resultStr\":null,\"platform\":\"Semanticscholar\",\"paperid\":null,\"PeriodicalName\":\"European Journal of Histochemistry\",\"FirstCategoryId\":\"99\",\"ListUrlMain\":\"https://doi.org/10.4081/ejh.2024.4048\",\"RegionNum\":4,\"RegionCategory\":\"生物学\",\"ArticlePicture\":[],\"TitleCN\":null,\"AbstractTextCN\":null,\"PMCID\":null,\"EPubDate\":\"\",\"PubModel\":\"\",\"JCR\":\"Q4\",\"JCRName\":\"CELL BIOLOGY\",\"Score\":null,\"Total\":0}","platform":"Semanticscholar","paperid":null,"PeriodicalName":"European Journal of Histochemistry","FirstCategoryId":"99","ListUrlMain":"https://doi.org/10.4081/ejh.2024.4048","RegionNum":4,"RegionCategory":"生物学","ArticlePicture":[],"TitleCN":null,"AbstractTextCN":null,"PMCID":null,"EPubDate":"","PubModel":"","JCR":"Q4","JCRName":"CELL BIOLOGY","Score":null,"Total":0}
引用次数: 0

摘要

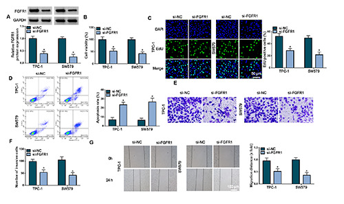
甲状腺乳头状癌(PTC)是最常见的甲状腺恶性肿瘤。成纤维细胞生长因子受体1(FGFR1)在PTC中高度表达,是该疾病的致癌蛋白。在本报告中,我们希望揭示促使 FGFR1 在 PTC 中过度表达的新机制。对临床标本和 PTC 细胞中 FGFR1 表达的分析表明,FGFR1 在 PTC 中表达增强。通过 siRNA/shRNA 沉默实验,我们发现下调 FGFR1 会阻碍 PTC 细胞的生长、侵袭和迁移,促进体外细胞凋亡,并抑制体内肿瘤生长。生物信息学分析预测了 USP7-FGFR1 的潜在相互作用以及 YY1 与 FGFR1 启动子之间的潜在结合。机制研究发现,USP7通过去泛素化稳定了FGFR1蛋白,而YY1可以促进FGFR1的转录。我们的拯救实验表明,FGFR1 的重新表达对 USP7 下调引起的体外细胞功能改变和体内异种移植生长抑制具有抵消作用。总之,我们的研究确定了去泛素化酶 USP7 和致癌转录因子 YY1 是 FGFR1 过表达的强效诱导剂。设计针对表皮生长因子受体1或其上游诱导因子USP7和YY1的抑制剂可望成为控制PTC发展的一种有前途的策略。
本文章由计算机程序翻译,如有差异,请以英文原文为准。

Identification of mechanism of the oncogenic role of FGFR1 in papillary thyroid carcinoma.

Identification of mechanism of the oncogenic role of FGFR1 in papillary thyroid carcinoma.

Identification of mechanism of the oncogenic role of FGFR1 in papillary thyroid carcinoma.

Identification of mechanism of the oncogenic role of FGFR1 in papillary thyroid carcinoma.

Papillary thyroid carcinoma (PTC) is the most prevalent malignancy of the thyroid. Fibroblast growth factor receptor 1 (FGFR1) is highly expressed in PTC and works as an oncogenic protein in this disease. In this report, we wanted to uncover a new mechanism that drives overexpression of FGFR1 in PTC. Analysis of FGFR1 expression in clinical specimens and PTC cells revealed that FGFR1 expression was enhanced in PTC. Using siRNA/shRNA silencing experiments, we found that FGFR1 downregulation impeded PTC cell growth, invasion, and migration and promoted apoptosis in vitro, as well as suppressed tumor growth in vivo. Bioinformatic analyses predicted the potential USP7-FGFR1 interplay and the potential binding between YY1 and the FGFR1 promoter. The mechanism study found that USP7 stabilized FGFR1 protein via deubiquitination, and YY1 could promote the transcription of FGFR1. Our rescue experiments showed that FGFR1 re-expression had a counteracting effect on USP7 downregulation-imposed in vitro alterations of cell functions and in vivo suppression of xenograft growth. In conclusion, our study identifies the deubiquitinating enzyme USP7 and the oncogenic transcription factor YY1 as potent inducers of FGFR1 overexpression. Designing inhibitors targeting FGFR1 or its upstream inducers USP7 and YY1 may be foreseen as a promising strategy to control PTC development.

求助全文
通过发布文献求助,成功后即可免费获取论文全文。 去求助
来源期刊
European Journal of Histochemistry
European Journal of Histochemistry 生物-细胞生物学
CiteScore
3.70
自引率
5.00%
发文量
47
审稿时长
3 months
期刊介绍: The Journal publishes original papers concerning investigations by histochemical and immunohistochemical methods, and performed with the aid of light, super-resolution and electron microscopy, cytometry and imaging techniques. Coverage extends to: functional cell and tissue biology in animals and plants; cell differentiation and death; cell-cell interaction and molecular trafficking; biology of cell development and senescence; nerve and muscle cell biology; cellular basis of diseases. The histochemical approach is nowadays essentially aimed at locating molecules in the very place where they exert their biological roles, and at describing dynamically specific chemical activities in living cells. Basic research on cell functional organization is essential for understanding the mechanisms underlying major biological processes such as differentiation, the control of tissue homeostasis, and the regulation of normal and tumor cell growth. Even more than in the past, the European Journal of Histochemistry, as a journal of functional cytology, represents the venue where cell scientists may present and discuss their original results, technical improvements and theories.
×
引用
GB/T 7714-2015
复制
MLA
复制
APA
复制
导出至
BibTeX EndNote RefMan NoteFirst NoteExpress
×
提示
您的信息不完整,为了账户安全,请先补充。
现在去补充
×
提示
您因"违规操作"
具体请查看互助需知
我知道了
×
提示
确定
请完成安全验证×
copy
已复制链接
快去分享给好友吧!
我知道了
右上角分享
点击右上角分享
0
联系我们:info@booksci.cn Book学术提供免费学术资源搜索服务,方便国内外学者检索中英文文献。致力于提供最便捷和优质的服务体验。 Copyright © 2023 布克学术 All rights reserved.
京ICP备2023020795号-1
ghs 京公网安备 11010802042870号
Book学术文献互助
Book学术文献互助群
群 号:604180095
Book学术官方微信