清华常阴通过抑制ER应激的PERK-ATF4-CHOP通路和NF-κB信号通路,改善小鼠的慢性结肠炎。

IF 4.8 3区 医学 Q1 MEDICAL LABORATORY TECHNOLOGY
Pharmaceutical Biology Pub Date : 2024-12-01 Epub Date: 2024-07-22 DOI:10.1080/13880209.2024.2378012
Liya Liu, Youqin Chen, Yuying Han, Xinran Zhang, Yulun Wu, Jing Lin, Liujing Cao, Meizhu Wu, Huifang Zheng, Yi Fang, Lihui Wei, Thomas J Sferra, Anjum Jafri, Xiao Ke, Jun Peng, Aling Shen
{"title":"清华常阴通过抑制ER应激的PERK-ATF4-CHOP通路和NF-κB信号通路,改善小鼠的慢性结肠炎。","authors":"Liya Liu, Youqin Chen, Yuying Han, Xinran Zhang, Yulun Wu, Jing Lin, Liujing Cao, Meizhu Wu, Huifang Zheng, Yi Fang, Lihui Wei, Thomas J Sferra, Anjum Jafri, Xiao Ke, Jun Peng, Aling Shen","doi":"10.1080/13880209.2024.2378012","DOIUrl":null,"url":null,"abstract":"<p><strong>Context: </strong>Ulcerative colitis has been clinically treated with Qing Hua Chang Yin (QHCY), a traditional Chinese medicine formula. However, its precise mechanisms in mitigating chronic colitis are largely uncharted.</p><p><strong>Objective: </strong>To elucidate the therapeutic efficiency of QHCY on chronic colitis and explore its underlying molecular mechanisms.</p><p><strong>Materials and methods: </strong>A total ion chromatogram fingerprint of QHCY was analysed. Chronic colitis was induced in male C57BL/6 mice using 2% dextran sodium sulphate (DSS) over 49 days. Mice were divided into control, DSS, DSS + QHCY (0.8, 1.6 and 3.2 g/kg/d dose, respectively) and DSS + mesalazine (0.2 g/kg/d) groups (<i>n</i> = 6). Mice were intragastrically administered QHCY or mesalazine for 49 days. The changes of disease activity index (DAI), colon length, colon histomorphology and serum pro-inflammatory factors in mice were observed. RNA sequencing was utilized to identify the differentially expressed transcripts (DETs) in colonic tissues and the associated signalling pathways. The expression of endoplasmic reticulum (ER) stress-related protein and NF-κB signalling pathway-related proteins in colonic tissues was detected by immunohistochemistry staining.</p><p><strong>Results: </strong>Forty-seven compounds were identified in QHCY. Compared with the DSS group, QHCY significantly improved symptoms of chronic colitis like DAI increase, weight loss, colon shortening and histological damage. It notably reduced serum levels of IL-6, IL-1β and TNF-α. QHCY suppressed the activation of PERK-ATF4-CHOP pathway of ER stress and NF-κB signalling pathways in colonic tissues.</p><p><strong>Discussion and conclusions: </strong>The findings in this study provide novel insights into the potential of QHCY in treating chronic colitis patients.</p>","PeriodicalId":19942,"journal":{"name":"Pharmaceutical Biology","volume":"62 1","pages":"607-620"},"PeriodicalIF":4.8000,"publicationDate":"2024-12-01","publicationTypes":"Journal Article","fieldsOfStudy":null,"isOpenAccess":false,"openAccessPdf":"https://www.ncbi.nlm.nih.gov/pmc/articles/PMC11265301/pdf/","citationCount":"0","resultStr":"{\"title\":\"Qing Hua Chang Yin ameliorates chronic colitis in mice by inhibiting PERK-ATF4-CHOP pathway of ER stress and the NF-κB signalling pathway.\",\"authors\":\"Liya Liu, Youqin Chen, Yuying Han, Xinran Zhang, Yulun Wu, Jing Lin, Liujing Cao, Meizhu Wu, Huifang Zheng, Yi Fang, Lihui Wei, Thomas J Sferra, Anjum Jafri, Xiao Ke, Jun Peng, Aling Shen\",\"doi\":\"10.1080/13880209.2024.2378012\",\"DOIUrl\":null,\"url\":null,\"abstract\":\"<p><strong>Context: </strong>Ulcerative colitis has been clinically treated with Qing Hua Chang Yin (QHCY), a traditional Chinese medicine formula. However, its precise mechanisms in mitigating chronic colitis are largely uncharted.</p><p><strong>Objective: </strong>To elucidate the therapeutic efficiency of QHCY on chronic colitis and explore its underlying molecular mechanisms.</p><p><strong>Materials and methods: </strong>A total ion chromatogram fingerprint of QHCY was analysed. Chronic colitis was induced in male C57BL/6 mice using 2% dextran sodium sulphate (DSS) over 49 days. Mice were divided into control, DSS, DSS + QHCY (0.8, 1.6 and 3.2 g/kg/d dose, respectively) and DSS + mesalazine (0.2 g/kg/d) groups (<i>n</i> = 6). Mice were intragastrically administered QHCY or mesalazine for 49 days. The changes of disease activity index (DAI), colon length, colon histomorphology and serum pro-inflammatory factors in mice were observed. RNA sequencing was utilized to identify the differentially expressed transcripts (DETs) in colonic tissues and the associated signalling pathways. The expression of endoplasmic reticulum (ER) stress-related protein and NF-κB signalling pathway-related proteins in colonic tissues was detected by immunohistochemistry staining.</p><p><strong>Results: </strong>Forty-seven compounds were identified in QHCY. Compared with the DSS group, QHCY significantly improved symptoms of chronic colitis like DAI increase, weight loss, colon shortening and histological damage. It notably reduced serum levels of IL-6, IL-1β and TNF-α. QHCY suppressed the activation of PERK-ATF4-CHOP pathway of ER stress and NF-κB signalling pathways in colonic tissues.</p><p><strong>Discussion and conclusions: </strong>The findings in this study provide novel insights into the potential of QHCY in treating chronic colitis patients.</p>\",\"PeriodicalId\":19942,\"journal\":{\"name\":\"Pharmaceutical Biology\",\"volume\":\"62 1\",\"pages\":\"607-620\"},\"PeriodicalIF\":4.8000,\"publicationDate\":\"2024-12-01\",\"publicationTypes\":\"Journal Article\",\"fieldsOfStudy\":null,\"isOpenAccess\":false,\"openAccessPdf\":\"https://www.ncbi.nlm.nih.gov/pmc/articles/PMC11265301/pdf/\",\"citationCount\":\"0\",\"resultStr\":null,\"platform\":\"Semanticscholar\",\"paperid\":null,\"PeriodicalName\":\"Pharmaceutical Biology\",\"FirstCategoryId\":\"3\",\"ListUrlMain\":\"https://doi.org/10.1080/13880209.2024.2378012\",\"RegionNum\":3,\"RegionCategory\":\"医学\",\"ArticlePicture\":[],\"TitleCN\":null,\"AbstractTextCN\":null,\"PMCID\":null,\"EPubDate\":\"2024/7/22 0:00:00\",\"PubModel\":\"Epub\",\"JCR\":\"Q1\",\"JCRName\":\"MEDICAL LABORATORY TECHNOLOGY\",\"Score\":null,\"Total\":0}","platform":"Semanticscholar","paperid":null,"PeriodicalName":"Pharmaceutical Biology","FirstCategoryId":"3","ListUrlMain":"https://doi.org/10.1080/13880209.2024.2378012","RegionNum":3,"RegionCategory":"医学","ArticlePicture":[],"TitleCN":null,"AbstractTextCN":null,"PMCID":null,"EPubDate":"2024/7/22 0:00:00","PubModel":"Epub","JCR":"Q1","JCRName":"MEDICAL LABORATORY TECHNOLOGY","Score":null,"Total":0}
引用次数: 0

摘要

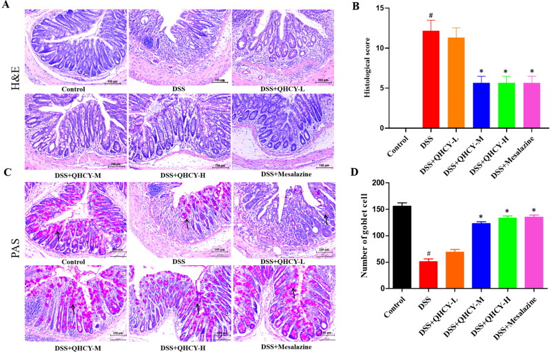
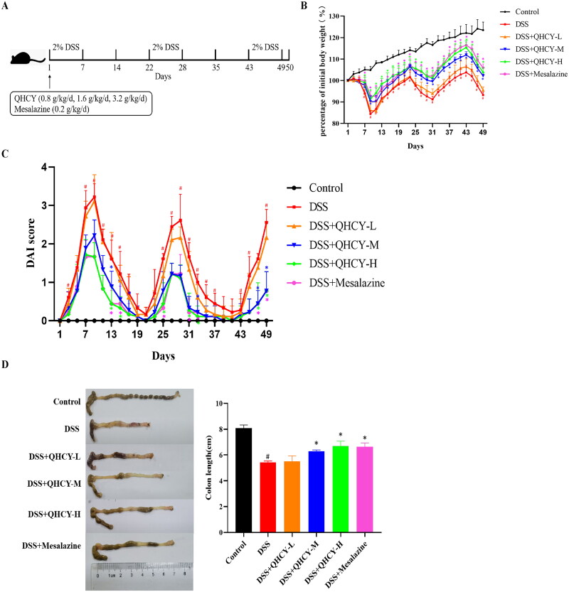
背景:溃疡性结肠炎在临床上一直采用传统中药配方清化湿银(QHCY)进行治疗。然而,其缓解慢性结肠炎的确切机制仍未得到充分说明:阐明清化湿银对慢性结肠炎的疗效,并探索其潜在的分子机制:分析了QHCY的全离子色谱指纹图谱。用 2% 右旋糖酐硫酸钠(DSS)诱导雄性 C57BL/6 小鼠慢性结肠炎,持续 49 天。小鼠被分为对照组、DSS 组、DSS + QHCY 组(剂量分别为 0.8、1.6 和 3.2 克/千克/天)和 DSS + 美沙拉嗪组(0.2 克/千克/天)(n = 6)。小鼠胃内注射QHCY或美沙拉秦49天。观察小鼠疾病活动指数(DAI)、结肠长度、结肠组织形态学和血清促炎因子的变化。利用 RNA 测序鉴定结肠组织中的差异表达转录本(DETs)及其相关信号通路。免疫组化染色法检测了结肠组织中内质网(ER)应激相关蛋白和 NF-κB 信号通路相关蛋白的表达:结果:在 QHCY 中发现了 47 种化合物。与 DSS 组相比,QHCY 能明显改善慢性结肠炎的症状,如 DAI 增加、体重减轻、结肠缩短和组织学损伤。它显著降低了血清中 IL-6、IL-1β 和 TNF-α 的水平。QHCY抑制了结肠组织中ER应激的PERK-ATF4-CHOP通路和NF-κB信号通路的激活:本研究的结果为QHCY治疗慢性结肠炎患者的潜力提供了新的见解。
本文章由计算机程序翻译,如有差异,请以英文原文为准。

Qing Hua Chang Yin ameliorates chronic colitis in mice by inhibiting PERK-ATF4-CHOP pathway of ER stress and the NF-κB signalling pathway.

Qing Hua Chang Yin ameliorates chronic colitis in mice by inhibiting PERK-ATF4-CHOP pathway of ER stress and the NF-κB signalling pathway.

Qing Hua Chang Yin ameliorates chronic colitis in mice by inhibiting PERK-ATF4-CHOP pathway of ER stress and the NF-κB signalling pathway.

Qing Hua Chang Yin ameliorates chronic colitis in mice by inhibiting PERK-ATF4-CHOP pathway of ER stress and the NF-κB signalling pathway.

Context: Ulcerative colitis has been clinically treated with Qing Hua Chang Yin (QHCY), a traditional Chinese medicine formula. However, its precise mechanisms in mitigating chronic colitis are largely uncharted.

Objective: To elucidate the therapeutic efficiency of QHCY on chronic colitis and explore its underlying molecular mechanisms.

Materials and methods: A total ion chromatogram fingerprint of QHCY was analysed. Chronic colitis was induced in male C57BL/6 mice using 2% dextran sodium sulphate (DSS) over 49 days. Mice were divided into control, DSS, DSS + QHCY (0.8, 1.6 and 3.2 g/kg/d dose, respectively) and DSS + mesalazine (0.2 g/kg/d) groups (n = 6). Mice were intragastrically administered QHCY or mesalazine for 49 days. The changes of disease activity index (DAI), colon length, colon histomorphology and serum pro-inflammatory factors in mice were observed. RNA sequencing was utilized to identify the differentially expressed transcripts (DETs) in colonic tissues and the associated signalling pathways. The expression of endoplasmic reticulum (ER) stress-related protein and NF-κB signalling pathway-related proteins in colonic tissues was detected by immunohistochemistry staining.

Results: Forty-seven compounds were identified in QHCY. Compared with the DSS group, QHCY significantly improved symptoms of chronic colitis like DAI increase, weight loss, colon shortening and histological damage. It notably reduced serum levels of IL-6, IL-1β and TNF-α. QHCY suppressed the activation of PERK-ATF4-CHOP pathway of ER stress and NF-κB signalling pathways in colonic tissues.

Discussion and conclusions: The findings in this study provide novel insights into the potential of QHCY in treating chronic colitis patients.

求助全文
通过发布文献求助,成功后即可免费获取论文全文。 去求助
来源期刊
Pharmaceutical Biology
Pharmaceutical Biology 医学-药学
CiteScore
6.70
自引率
2.60%
发文量
191
审稿时长
1 months
期刊介绍: Pharmaceutical Biology will publish manuscripts describing the discovery, methods for discovery, description, analysis characterization, and production/isolation (including sources and surveys) of biologically-active chemicals or other substances, drugs, pharmaceutical products, or preparations utilized in systems of traditional medicine. Topics may generally encompass any facet of natural product research related to pharmaceutical biology. Papers dealing with agents or topics related to natural product drugs are also appropriate (e.g., semi-synthetic derivatives). Manuscripts will be published as reviews, perspectives, regular research articles, and short communications. The primary criteria for acceptance and publication are scientific rigor and potential to advance the field.
×
引用
GB/T 7714-2015
复制
MLA
复制
APA
复制
导出至
BibTeX EndNote RefMan NoteFirst NoteExpress
×
提示
您的信息不完整,为了账户安全,请先补充。
现在去补充
×
提示
您因"违规操作"
具体请查看互助需知
我知道了
×
提示
确定
请完成安全验证×
copy
已复制链接
快去分享给好友吧!
我知道了
右上角分享
点击右上角分享
0
联系我们:info@booksci.cn Book学术提供免费学术资源搜索服务,方便国内外学者检索中英文文献。致力于提供最便捷和优质的服务体验。 Copyright © 2023 布克学术 All rights reserved.
京ICP备2023020795号-1
ghs 京公网安备 11010802042870号
Book学术文献互助
Book学术文献互助群
群 号:604180095
Book学术官方微信