如意珍宝片和白芨膏治疗急性缺血性脑卒中:多中心、随机、双盲、平行对照试验研究方案》。

Biomedicine hub Pub Date : 2024-06-10 eCollection Date: 2024-01-01 DOI:10.1159/000538704
Xinzuo Qin, Liyuan Huang, Haiyue Zhang, Zijian Wang, Xiao Wu, Cuomu Mingji, Qi Wan, Haiqing Song, Juexian Song
{"title":"如意珍宝片和白芨膏治疗急性缺血性脑卒中:多中心、随机、双盲、平行对照试验研究方案》。","authors":"Xinzuo Qin, Liyuan Huang, Haiyue Zhang, Zijian Wang, Xiao Wu, Cuomu Mingji, Qi Wan, Haiqing Song, Juexian Song","doi":"10.1159/000538704","DOIUrl":null,"url":null,"abstract":"<p><strong>Introduction: </strong>Stroke is characterized by high incidence, recurrence rate, and mortality. Patients with acute ischemic stroke (AIS) who are ineligible for acute revascularization therapy require more effective medication treatments. A previous clinical study showed that Ruyi Zhenbao tablets and Baimai ointments might be effective against AIS; however, high-quality clinical evidence supporting their application in AIS is lacking. To explore the efficacy of the two classic Tibetan medicines in the treatment of AIS, a randomized clinical trial will be conducted in patients with AIS who are not eligible for thrombolytic treatment.</p><p><strong>Methods: </strong>A prospective, randomized, multiple-center, double-blinded, placebo-controlled, and parallel-group trial will be conducted. We shall randomize 480 eligible participants to either the intervention or the control group. The distribution ratio of each group will be 1:1:1:1, including 120 patients each in the dual-medication group, the Baimai ointment group, the Ruyi Zhenbao tablet group, and the placebo group. Participants will be treated with medication for 8 weeks, and they will receive three follow-up visits: at 4 weeks (D29), 8 weeks (D56), and 90 days (D90) after commencing treatment. The primary outcome will be D90 change in the simplified Fugl-Meyer score from baseline to posttreatment. The secondary outcomes are as follows: D29 change of simplified Fugl-Meyer score from baseline to posttreatment; proportion of participants whose D29 NIHSS scores decreased by four or more points from baseline D90 proportion of subjects with mRS score of 0-2 (inclusive); D90 proportion of subjects with Barthel index score ≥95; D90 incidence of cardiovascular and cerebrovascular events. Safety endpoint includes mortality within 90 days; proportion of subjects with adverse events/serious adverse events within 90 days.</p><p><strong>Conclusion: </strong>This research protocol lays a solid groundwork for its practical execution. This study is poised to serve as a reference for other Tibetan medicine researchers, contributing to the reduction of stroke-related expenditures globally and, in turn, benefiting a broader population of stroke patients.</p>","PeriodicalId":101351,"journal":{"name":"Biomedicine hub","volume":"9 1","pages":"94-107"},"PeriodicalIF":0.0000,"publicationDate":"2024-06-10","publicationTypes":"Journal Article","fieldsOfStudy":null,"isOpenAccess":false,"openAccessPdf":"https://www.ncbi.nlm.nih.gov/pmc/articles/PMC11249724/pdf/","citationCount":"0","resultStr":"{\"title\":\"Ruyi Zhenbao Tablet and Baimai Ointment Therapy in Acute Ischemic Stroke: A Study Protocol for a Multi-Center, Randomized, Double-blinded, and Parallel-Controlled Trial.\",\"authors\":\"Xinzuo Qin, Liyuan Huang, Haiyue Zhang, Zijian Wang, Xiao Wu, Cuomu Mingji, Qi Wan, Haiqing Song, Juexian Song\",\"doi\":\"10.1159/000538704\",\"DOIUrl\":null,\"url\":null,\"abstract\":\"<p><strong>Introduction: </strong>Stroke is characterized by high incidence, recurrence rate, and mortality. Patients with acute ischemic stroke (AIS) who are ineligible for acute revascularization therapy require more effective medication treatments. A previous clinical study showed that Ruyi Zhenbao tablets and Baimai ointments might be effective against AIS; however, high-quality clinical evidence supporting their application in AIS is lacking. To explore the efficacy of the two classic Tibetan medicines in the treatment of AIS, a randomized clinical trial will be conducted in patients with AIS who are not eligible for thrombolytic treatment.</p><p><strong>Methods: </strong>A prospective, randomized, multiple-center, double-blinded, placebo-controlled, and parallel-group trial will be conducted. We shall randomize 480 eligible participants to either the intervention or the control group. The distribution ratio of each group will be 1:1:1:1, including 120 patients each in the dual-medication group, the Baimai ointment group, the Ruyi Zhenbao tablet group, and the placebo group. Participants will be treated with medication for 8 weeks, and they will receive three follow-up visits: at 4 weeks (D29), 8 weeks (D56), and 90 days (D90) after commencing treatment. The primary outcome will be D90 change in the simplified Fugl-Meyer score from baseline to posttreatment. The secondary outcomes are as follows: D29 change of simplified Fugl-Meyer score from baseline to posttreatment; proportion of participants whose D29 NIHSS scores decreased by four or more points from baseline D90 proportion of subjects with mRS score of 0-2 (inclusive); D90 proportion of subjects with Barthel index score ≥95; D90 incidence of cardiovascular and cerebrovascular events. Safety endpoint includes mortality within 90 days; proportion of subjects with adverse events/serious adverse events within 90 days.</p><p><strong>Conclusion: </strong>This research protocol lays a solid groundwork for its practical execution. This study is poised to serve as a reference for other Tibetan medicine researchers, contributing to the reduction of stroke-related expenditures globally and, in turn, benefiting a broader population of stroke patients.</p>\",\"PeriodicalId\":101351,\"journal\":{\"name\":\"Biomedicine hub\",\"volume\":\"9 1\",\"pages\":\"94-107\"},\"PeriodicalIF\":0.0000,\"publicationDate\":\"2024-06-10\",\"publicationTypes\":\"Journal Article\",\"fieldsOfStudy\":null,\"isOpenAccess\":false,\"openAccessPdf\":\"https://www.ncbi.nlm.nih.gov/pmc/articles/PMC11249724/pdf/\",\"citationCount\":\"0\",\"resultStr\":null,\"platform\":\"Semanticscholar\",\"paperid\":null,\"PeriodicalName\":\"Biomedicine hub\",\"FirstCategoryId\":\"1085\",\"ListUrlMain\":\"https://doi.org/10.1159/000538704\",\"RegionNum\":0,\"RegionCategory\":null,\"ArticlePicture\":[],\"TitleCN\":null,\"AbstractTextCN\":null,\"PMCID\":null,\"EPubDate\":\"2024/1/1 0:00:00\",\"PubModel\":\"eCollection\",\"JCR\":\"\",\"JCRName\":\"\",\"Score\":null,\"Total\":0}","platform":"Semanticscholar","paperid":null,"PeriodicalName":"Biomedicine hub","FirstCategoryId":"1085","ListUrlMain":"https://doi.org/10.1159/000538704","RegionNum":0,"RegionCategory":null,"ArticlePicture":[],"TitleCN":null,"AbstractTextCN":null,"PMCID":null,"EPubDate":"2024/1/1 0:00:00","PubModel":"eCollection","JCR":"","JCRName":"","Score":null,"Total":0}
引用次数: 0

摘要

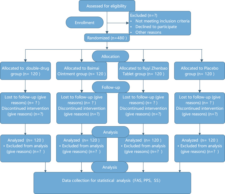
简介脑卒中具有发病率高、复发率高和死亡率高的特点。不符合急性血管重建治疗条件的急性缺血性脑卒中(AIS)患者需要更有效的药物治疗。此前的一项临床研究显示,如意珍宝片和白马贴膏可能对 AIS 有效,但目前尚缺乏高质量的临床证据支持其在 AIS 中的应用。为了探索这两种经典藏药治疗 AIS 的疗效,我们将对不符合溶栓治疗条件的 AIS 患者进行随机临床试验:方法:将进行一项前瞻性、随机、多中心、双盲、安慰剂对照和平行组试验。我们将把 480 名符合条件的参与者随机分配到干预组或对照组。各组的分配比例为 1:1:1:1:1,其中包括双药组、白豆蔻软膏组、如意珍宝片组和安慰剂组各 120 名患者。参与者将接受为期 8 周的药物治疗,并在开始治疗后的 4 周(D29)、8 周(D56)和 90 天(D90)接受三次随访。主要结果是简化 Fugl-Meyer 评分从基线到治疗后 90 天的变化。次要结果如下D29简化版Fugl-Meyer评分从基线到治疗后的变化;D29 NIHSS评分比基线下降4分或更多的受试者比例;D90 mRS评分为0-2分(含)的受试者比例;D90 Barthel指数评分≥95分的受试者比例;D90心脑血管事件发生率。安全性终点包括 90 天内的死亡率;90 天内发生不良事件/严重不良事件的受试者比例:该研究方案为实际执行奠定了坚实的基础。这项研究将为其他藏医药研究人员提供参考,为降低全球中风相关支出做出贡献,进而造福更多的中风患者。
本文章由计算机程序翻译,如有差异,请以英文原文为准。

Ruyi Zhenbao Tablet and Baimai Ointment Therapy in Acute Ischemic Stroke: A Study Protocol for a Multi-Center, Randomized, Double-blinded, and Parallel-Controlled Trial.

Ruyi Zhenbao Tablet and Baimai Ointment Therapy in Acute Ischemic Stroke: A Study Protocol for a Multi-Center, Randomized, Double-blinded, and Parallel-Controlled Trial.

Ruyi Zhenbao Tablet and Baimai Ointment Therapy in Acute Ischemic Stroke: A Study Protocol for a Multi-Center, Randomized, Double-blinded, and Parallel-Controlled Trial.

Introduction: Stroke is characterized by high incidence, recurrence rate, and mortality. Patients with acute ischemic stroke (AIS) who are ineligible for acute revascularization therapy require more effective medication treatments. A previous clinical study showed that Ruyi Zhenbao tablets and Baimai ointments might be effective against AIS; however, high-quality clinical evidence supporting their application in AIS is lacking. To explore the efficacy of the two classic Tibetan medicines in the treatment of AIS, a randomized clinical trial will be conducted in patients with AIS who are not eligible for thrombolytic treatment.

Methods: A prospective, randomized, multiple-center, double-blinded, placebo-controlled, and parallel-group trial will be conducted. We shall randomize 480 eligible participants to either the intervention or the control group. The distribution ratio of each group will be 1:1:1:1, including 120 patients each in the dual-medication group, the Baimai ointment group, the Ruyi Zhenbao tablet group, and the placebo group. Participants will be treated with medication for 8 weeks, and they will receive three follow-up visits: at 4 weeks (D29), 8 weeks (D56), and 90 days (D90) after commencing treatment. The primary outcome will be D90 change in the simplified Fugl-Meyer score from baseline to posttreatment. The secondary outcomes are as follows: D29 change of simplified Fugl-Meyer score from baseline to posttreatment; proportion of participants whose D29 NIHSS scores decreased by four or more points from baseline D90 proportion of subjects with mRS score of 0-2 (inclusive); D90 proportion of subjects with Barthel index score ≥95; D90 incidence of cardiovascular and cerebrovascular events. Safety endpoint includes mortality within 90 days; proportion of subjects with adverse events/serious adverse events within 90 days.

Conclusion: This research protocol lays a solid groundwork for its practical execution. This study is poised to serve as a reference for other Tibetan medicine researchers, contributing to the reduction of stroke-related expenditures globally and, in turn, benefiting a broader population of stroke patients.

求助全文
通过发布文献求助,成功后即可免费获取论文全文。 去求助
来源期刊
自引率
0.00%
发文量
0
×
引用
GB/T 7714-2015
复制
MLA
复制
APA
复制
导出至
BibTeX EndNote RefMan NoteFirst NoteExpress
×
提示
您的信息不完整,为了账户安全,请先补充。
现在去补充
×
提示
您因"违规操作"
具体请查看互助需知
我知道了
×
提示
确定
请完成安全验证×
copy
已复制链接
快去分享给好友吧!
我知道了
右上角分享
点击右上角分享
0
联系我们:info@booksci.cn Book学术提供免费学术资源搜索服务,方便国内外学者检索中英文文献。致力于提供最便捷和优质的服务体验。 Copyright © 2023 布克学术 All rights reserved.
京ICP备2023020795号-1
ghs 京公网安备 11010802042870号
Book学术文献互助
Book学术文献互助群
群 号:604180095
Book学术官方微信