NUSAP1 通过 SHCBP1/JAK2/STAT3 磷酸化途径促进免疫和凋亡,从而诱导肝细胞癌树突状细胞的生成

IF 2.9 4区 医学 Q3 IMMUNOLOGY
Journal of Immunotherapy Pub Date : 2025-02-01 Epub Date: 2024-07-09 DOI:10.1097/CJI.0000000000000531
Guojie Chen, WenYa Li, Ruomu Ge, Ting Guo, Yuhan Zhang, Chenglin Zhou, Mei Lin
{"title":"NUSAP1 通过 SHCBP1/JAK2/STAT3 磷酸化途径促进免疫和凋亡,从而诱导肝细胞癌树突状细胞的生成","authors":"Guojie Chen, WenYa Li, Ruomu Ge, Ting Guo, Yuhan Zhang, Chenglin Zhou, Mei Lin","doi":"10.1097/CJI.0000000000000531","DOIUrl":null,"url":null,"abstract":"<p><p>Hepatocellular carcinoma (HCC) is the most common type of liver cancer and is associated with high morbidity and mortality rates. The aims of this study were to investigate the immune-promoting action of nucleolar and spindle-associated protein 1 (NUSAP1) and identify an immunotherapy target for HCC. The Cancer Genome Atlas (TCGA) was used to analyze interaction molecules and immune correlation. The interaction between NUSAP1 and SHC binding and spindle associated 1 (SHCBP1) was examined. The role of the SHCBP1/Janus kinase 2/signal transducer and activator of transcription 3 (SHCBP1/JAK2/STAT3) pathway in this process was explored. After co-culture with HCC cell lines, the differentiation of peripheral blood mononuclear cells (PBMCs) into dendritic cells (DC) was evaluated by measuring the expression of surface factors CD1a and CD86. Pathological tissues from 50 patients with HCC were collected to validate the results of cell experiments. The expression levels of CD1a and CD86 in tissues were also determined. The results show that NUSAP1 interacted with SHCBP1 and was positively correlated with DC. In HCC cell lines, an interaction was observed between NUSAP1 and SHCBP1. It was verified that NUSAP1 inhibited the JAK2/STAT3 phosphorylation pathway by blocking SHCBP1. After co-culture, the levels of CD1a and CD86 in PBMC were elevated. In the clinical specimens, CD1a and CD86 expression levels were significantly higher in the high-NUSAP1 group versus the low-NUSAP1 group. In Summary, NUSAP1 enhanced immunity by inhibiting the SHCBP1/JAK2/STAT3 phosphorylation pathway and promoted DC generation and HCC apoptosis. NUSAP1 may be a target of immunotherapy for HCC.</p>","PeriodicalId":15996,"journal":{"name":"Journal of Immunotherapy","volume":" ","pages":"46-57"},"PeriodicalIF":2.9000,"publicationDate":"2025-02-01","publicationTypes":"Journal Article","fieldsOfStudy":null,"isOpenAccess":false,"openAccessPdf":"https://www.ncbi.nlm.nih.gov/pmc/articles/PMC11753460/pdf/","citationCount":"0","resultStr":"{\"title\":\"NUSAP1 Promotes Immunity and Apoptosis by the SHCBP1/JAK2/STAT3 Phosphorylation Pathway to Induce Dendritic Cell Generation in Hepatocellular Carcinoma.\",\"authors\":\"Guojie Chen, WenYa Li, Ruomu Ge, Ting Guo, Yuhan Zhang, Chenglin Zhou, Mei Lin\",\"doi\":\"10.1097/CJI.0000000000000531\",\"DOIUrl\":null,\"url\":null,\"abstract\":\"<p><p>Hepatocellular carcinoma (HCC) is the most common type of liver cancer and is associated with high morbidity and mortality rates. The aims of this study were to investigate the immune-promoting action of nucleolar and spindle-associated protein 1 (NUSAP1) and identify an immunotherapy target for HCC. The Cancer Genome Atlas (TCGA) was used to analyze interaction molecules and immune correlation. The interaction between NUSAP1 and SHC binding and spindle associated 1 (SHCBP1) was examined. The role of the SHCBP1/Janus kinase 2/signal transducer and activator of transcription 3 (SHCBP1/JAK2/STAT3) pathway in this process was explored. After co-culture with HCC cell lines, the differentiation of peripheral blood mononuclear cells (PBMCs) into dendritic cells (DC) was evaluated by measuring the expression of surface factors CD1a and CD86. Pathological tissues from 50 patients with HCC were collected to validate the results of cell experiments. The expression levels of CD1a and CD86 in tissues were also determined. The results show that NUSAP1 interacted with SHCBP1 and was positively correlated with DC. In HCC cell lines, an interaction was observed between NUSAP1 and SHCBP1. It was verified that NUSAP1 inhibited the JAK2/STAT3 phosphorylation pathway by blocking SHCBP1. After co-culture, the levels of CD1a and CD86 in PBMC were elevated. In the clinical specimens, CD1a and CD86 expression levels were significantly higher in the high-NUSAP1 group versus the low-NUSAP1 group. In Summary, NUSAP1 enhanced immunity by inhibiting the SHCBP1/JAK2/STAT3 phosphorylation pathway and promoted DC generation and HCC apoptosis. NUSAP1 may be a target of immunotherapy for HCC.</p>\",\"PeriodicalId\":15996,\"journal\":{\"name\":\"Journal of Immunotherapy\",\"volume\":\" \",\"pages\":\"46-57\"},\"PeriodicalIF\":2.9000,\"publicationDate\":\"2025-02-01\",\"publicationTypes\":\"Journal Article\",\"fieldsOfStudy\":null,\"isOpenAccess\":false,\"openAccessPdf\":\"https://www.ncbi.nlm.nih.gov/pmc/articles/PMC11753460/pdf/\",\"citationCount\":\"0\",\"resultStr\":null,\"platform\":\"Semanticscholar\",\"paperid\":null,\"PeriodicalName\":\"Journal of Immunotherapy\",\"FirstCategoryId\":\"3\",\"ListUrlMain\":\"https://doi.org/10.1097/CJI.0000000000000531\",\"RegionNum\":4,\"RegionCategory\":\"医学\",\"ArticlePicture\":[],\"TitleCN\":null,\"AbstractTextCN\":null,\"PMCID\":null,\"EPubDate\":\"2024/7/9 0:00:00\",\"PubModel\":\"Epub\",\"JCR\":\"Q3\",\"JCRName\":\"IMMUNOLOGY\",\"Score\":null,\"Total\":0}","platform":"Semanticscholar","paperid":null,"PeriodicalName":"Journal of Immunotherapy","FirstCategoryId":"3","ListUrlMain":"https://doi.org/10.1097/CJI.0000000000000531","RegionNum":4,"RegionCategory":"医学","ArticlePicture":[],"TitleCN":null,"AbstractTextCN":null,"PMCID":null,"EPubDate":"2024/7/9 0:00:00","PubModel":"Epub","JCR":"Q3","JCRName":"IMMUNOLOGY","Score":null,"Total":0}
引用次数: 0

摘要

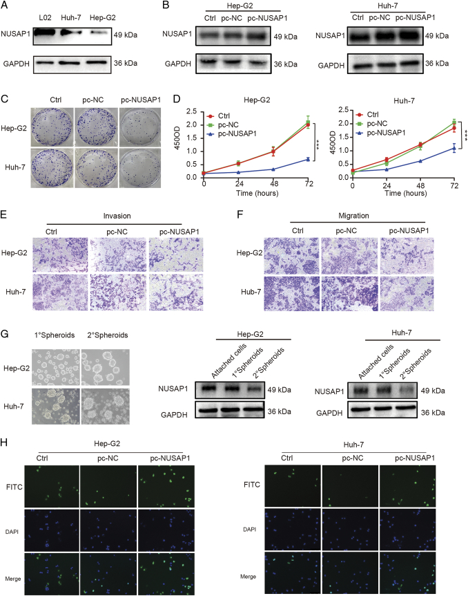
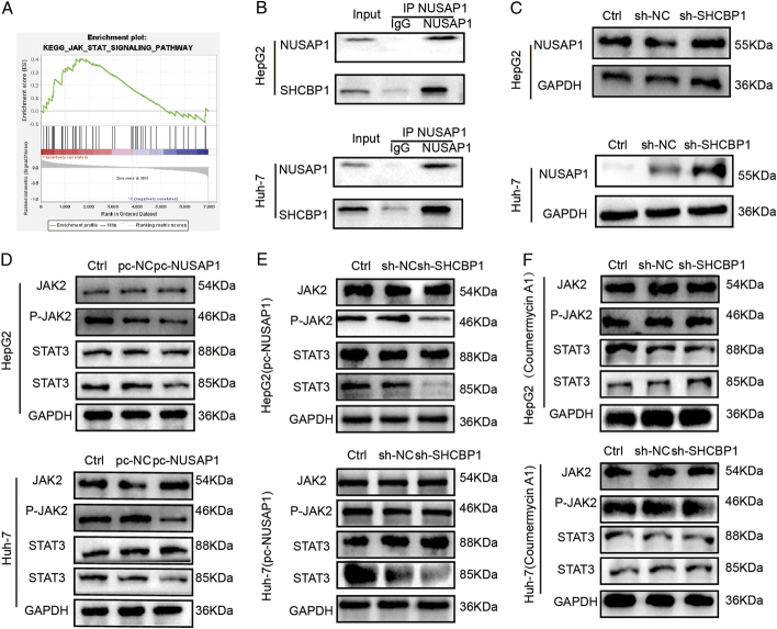
肝细胞癌(HCC)是最常见的肝癌类型,发病率和死亡率都很高。本研究的目的是研究细胞核和纺锤体相关蛋白1(NUSAP1)的免疫促进作用,并确定HCC的免疫治疗靶点。癌症基因组图谱(TCGA)用于分析相互作用分子和免疫相关性。研究人员考察了NUSAP1与SHC结合和纺锤体相关1(SHCBP1)之间的相互作用。研究还探讨了SHCBP1/破伤风激酶2/信号转导和转录激活因子3(SHCBP1/JAK2/STAT3)通路在这一过程中的作用。在与 HCC 细胞系共培养后,通过测量表面因子 CD1a 和 CD86 的表达,评估了外周血单核细胞(PBMC)向树突状细胞(DC)的分化情况。为了验证细胞实验的结果,研究人员收集了 50 名 HCC 患者的病理组织。同时还测定了组织中 CD1a 和 CD86 的表达水平。结果显示,NUSAP1与SHCBP1相互作用,并与DC呈正相关。在 HCC 细胞系中,NUSAP1 与 SHCBP1 之间存在相互作用。研究证实,NUSAP1 通过阻断 SHCBP1 抑制了 JAK2/STAT3 磷酸化途径。共培养后,PBMC 中的 CD1a 和 CD86 水平升高。在临床标本中,高 NUSAP1 组的 CD1a 和 CD86 表达水平明显高于低 NUSAP1 组。综上所述,NUSAP1 通过抑制 SHCBP1/JAK2/STAT3 磷酸化通路增强免疫力,促进 DC 生成和 HCC 细胞凋亡。NUSAP1可能是治疗HCC的免疫疗法靶点。
本文章由计算机程序翻译,如有差异,请以英文原文为准。

NUSAP1 Promotes Immunity and Apoptosis by the SHCBP1/JAK2/STAT3 Phosphorylation Pathway to Induce Dendritic Cell Generation in Hepatocellular Carcinoma.

NUSAP1 Promotes Immunity and Apoptosis by the SHCBP1/JAK2/STAT3 Phosphorylation Pathway to Induce Dendritic Cell Generation in Hepatocellular Carcinoma.

NUSAP1 Promotes Immunity and Apoptosis by the SHCBP1/JAK2/STAT3 Phosphorylation Pathway to Induce Dendritic Cell Generation in Hepatocellular Carcinoma.

NUSAP1 Promotes Immunity and Apoptosis by the SHCBP1/JAK2/STAT3 Phosphorylation Pathway to Induce Dendritic Cell Generation in Hepatocellular Carcinoma.

Hepatocellular carcinoma (HCC) is the most common type of liver cancer and is associated with high morbidity and mortality rates. The aims of this study were to investigate the immune-promoting action of nucleolar and spindle-associated protein 1 (NUSAP1) and identify an immunotherapy target for HCC. The Cancer Genome Atlas (TCGA) was used to analyze interaction molecules and immune correlation. The interaction between NUSAP1 and SHC binding and spindle associated 1 (SHCBP1) was examined. The role of the SHCBP1/Janus kinase 2/signal transducer and activator of transcription 3 (SHCBP1/JAK2/STAT3) pathway in this process was explored. After co-culture with HCC cell lines, the differentiation of peripheral blood mononuclear cells (PBMCs) into dendritic cells (DC) was evaluated by measuring the expression of surface factors CD1a and CD86. Pathological tissues from 50 patients with HCC were collected to validate the results of cell experiments. The expression levels of CD1a and CD86 in tissues were also determined. The results show that NUSAP1 interacted with SHCBP1 and was positively correlated with DC. In HCC cell lines, an interaction was observed between NUSAP1 and SHCBP1. It was verified that NUSAP1 inhibited the JAK2/STAT3 phosphorylation pathway by blocking SHCBP1. After co-culture, the levels of CD1a and CD86 in PBMC were elevated. In the clinical specimens, CD1a and CD86 expression levels were significantly higher in the high-NUSAP1 group versus the low-NUSAP1 group. In Summary, NUSAP1 enhanced immunity by inhibiting the SHCBP1/JAK2/STAT3 phosphorylation pathway and promoted DC generation and HCC apoptosis. NUSAP1 may be a target of immunotherapy for HCC.

求助全文
通过发布文献求助,成功后即可免费获取论文全文。 去求助
来源期刊
Journal of Immunotherapy
Journal of Immunotherapy 医学-免疫学
CiteScore
6.90
自引率
0.00%
发文量
79
审稿时长
6-12 weeks
期刊介绍: Journal of Immunotherapy features rapid publication of articles on immunomodulators, lymphokines, antibodies, cells, and cell products in cancer biology and therapy. Laboratory and preclinical studies, as well as investigative clinical reports, are presented. The journal emphasizes basic mechanisms and methods for the rapid transfer of technology from the laboratory to the clinic. JIT contains full-length articles, review articles, and short communications.
×
引用
GB/T 7714-2015
复制
MLA
复制
APA
复制
导出至
BibTeX EndNote RefMan NoteFirst NoteExpress
×
提示
您的信息不完整,为了账户安全,请先补充。
现在去补充
×
提示
您因"违规操作"
具体请查看互助需知
我知道了
×
提示
确定
请完成安全验证×
copy
已复制链接
快去分享给好友吧!
我知道了
右上角分享
点击右上角分享
0
联系我们:info@booksci.cn Book学术提供免费学术资源搜索服务,方便国内外学者检索中英文文献。致力于提供最便捷和优质的服务体验。 Copyright © 2023 布克学术 All rights reserved.
京ICP备2023020795号-1
ghs 京公网安备 11010802042870号
Book学术文献互助
Book学术文献互助群
群 号:604180095
Book学术官方微信