丙戊酸对人类多能干细胞前部和后部神经诱导的不同发育神经毒性。

IF 2.4 4区 医学 Q3 CELL & TISSUE ENGINEERING
International journal of stem cells Pub Date : 2025-02-28 Epub Date: 2024-07-08 DOI:10.15283/ijsc24066
Jeongah Kim, Si-Hyung Park, Woong Sun
{"title":"丙戊酸对人类多能干细胞前部和后部神经诱导的不同发育神经毒性。","authors":"Jeongah Kim, Si-Hyung Park, Woong Sun","doi":"10.15283/ijsc24066","DOIUrl":null,"url":null,"abstract":"<p><p>Valproic acid (VPA), widely used as an antiepileptic drug, exhibits developmental neurotoxicity when exposure occurs during early or late pregnancy, resulting in various conditions ranging from neural tube defects to autism spectrum disorders. However, toxicity during the very early stages of neural development has not been addressed. Therefore, we investigated the effects of VPA in a model where human pluripotent stem cells differentiate into anterior or posterior neural tissues. Exposure to VPA during the induction of neural stem cells induced different developmental toxic effects in a dose-dependent manner. For instance, VPA induced cell death more profoundly during anteriorly guided neural progenitor induction, while inhibition of cell proliferation and enhanced differentiation were observed during posteriorly guided neural induction. Furthermore, acute exposure to VPA during the posterior induction step also retarded the subsequent neurulation-like tube morphogenesis process in neural organoid culture. These results suggest that VPA exposure during very early embryonic development might exhibit cytotoxicity and subsequently disrupt neural differentiation and morphogenesis processes.</p>","PeriodicalId":14392,"journal":{"name":"International journal of stem cells","volume":" ","pages":"49-58"},"PeriodicalIF":2.4000,"publicationDate":"2025-02-28","publicationTypes":"Journal Article","fieldsOfStudy":null,"isOpenAccess":false,"openAccessPdf":"https://www.ncbi.nlm.nih.gov/pmc/articles/PMC11867903/pdf/","citationCount":"0","resultStr":"{\"title\":\"The Differential Developmental Neurotoxicity of Valproic Acid on Anterior and Posterior Neural Induction of Human Pluripotent Stem Cells.\",\"authors\":\"Jeongah Kim, Si-Hyung Park, Woong Sun\",\"doi\":\"10.15283/ijsc24066\",\"DOIUrl\":null,\"url\":null,\"abstract\":\"<p><p>Valproic acid (VPA), widely used as an antiepileptic drug, exhibits developmental neurotoxicity when exposure occurs during early or late pregnancy, resulting in various conditions ranging from neural tube defects to autism spectrum disorders. However, toxicity during the very early stages of neural development has not been addressed. Therefore, we investigated the effects of VPA in a model where human pluripotent stem cells differentiate into anterior or posterior neural tissues. Exposure to VPA during the induction of neural stem cells induced different developmental toxic effects in a dose-dependent manner. For instance, VPA induced cell death more profoundly during anteriorly guided neural progenitor induction, while inhibition of cell proliferation and enhanced differentiation were observed during posteriorly guided neural induction. Furthermore, acute exposure to VPA during the posterior induction step also retarded the subsequent neurulation-like tube morphogenesis process in neural organoid culture. These results suggest that VPA exposure during very early embryonic development might exhibit cytotoxicity and subsequently disrupt neural differentiation and morphogenesis processes.</p>\",\"PeriodicalId\":14392,\"journal\":{\"name\":\"International journal of stem cells\",\"volume\":\" \",\"pages\":\"49-58\"},\"PeriodicalIF\":2.4000,\"publicationDate\":\"2025-02-28\",\"publicationTypes\":\"Journal Article\",\"fieldsOfStudy\":null,\"isOpenAccess\":false,\"openAccessPdf\":\"https://www.ncbi.nlm.nih.gov/pmc/articles/PMC11867903/pdf/\",\"citationCount\":\"0\",\"resultStr\":null,\"platform\":\"Semanticscholar\",\"paperid\":null,\"PeriodicalName\":\"International journal of stem cells\",\"FirstCategoryId\":\"3\",\"ListUrlMain\":\"https://doi.org/10.15283/ijsc24066\",\"RegionNum\":4,\"RegionCategory\":\"医学\",\"ArticlePicture\":[],\"TitleCN\":null,\"AbstractTextCN\":null,\"PMCID\":null,\"EPubDate\":\"2024/7/8 0:00:00\",\"PubModel\":\"Epub\",\"JCR\":\"Q3\",\"JCRName\":\"CELL & TISSUE ENGINEERING\",\"Score\":null,\"Total\":0}","platform":"Semanticscholar","paperid":null,"PeriodicalName":"International journal of stem cells","FirstCategoryId":"3","ListUrlMain":"https://doi.org/10.15283/ijsc24066","RegionNum":4,"RegionCategory":"医学","ArticlePicture":[],"TitleCN":null,"AbstractTextCN":null,"PMCID":null,"EPubDate":"2024/7/8 0:00:00","PubModel":"Epub","JCR":"Q3","JCRName":"CELL & TISSUE ENGINEERING","Score":null,"Total":0}
引用次数: 0

摘要

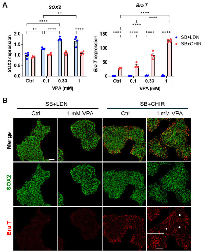
丙戊酸(VPA)是一种广泛使用的抗癫痫药物,如果在怀孕早期或晚期接触这种药物,就会表现出发育神经毒性,导致从神经管缺陷到自闭症谱系障碍等各种病症。然而,神经发育早期阶段的毒性尚未得到研究。因此,我们在人类多能干细胞分化为前部或后部神经组织的模型中研究了VPA的影响。在诱导神经干细胞的过程中,暴露于VPA会以剂量依赖的方式诱发不同的发育毒性效应。例如,在前导神经祖细胞诱导过程中,VPA诱导细胞死亡的程度更深,而在后导神经诱导过程中,则观察到细胞增殖受抑制和分化增强。此外,在后向诱导过程中急性暴露于VPA也会延缓随后的神经器官样培养中神经管的形态发生过程。这些结果表明,在胚胎发育早期接触 VPA 可能会产生细胞毒性,进而破坏神经分化和形态发生过程。
本文章由计算机程序翻译,如有差异,请以英文原文为准。

The Differential Developmental Neurotoxicity of Valproic Acid on Anterior and Posterior Neural Induction of Human Pluripotent Stem Cells.

The Differential Developmental Neurotoxicity of Valproic Acid on Anterior and Posterior Neural Induction of Human Pluripotent Stem Cells.

The Differential Developmental Neurotoxicity of Valproic Acid on Anterior and Posterior Neural Induction of Human Pluripotent Stem Cells.

The Differential Developmental Neurotoxicity of Valproic Acid on Anterior and Posterior Neural Induction of Human Pluripotent Stem Cells.

Valproic acid (VPA), widely used as an antiepileptic drug, exhibits developmental neurotoxicity when exposure occurs during early or late pregnancy, resulting in various conditions ranging from neural tube defects to autism spectrum disorders. However, toxicity during the very early stages of neural development has not been addressed. Therefore, we investigated the effects of VPA in a model where human pluripotent stem cells differentiate into anterior or posterior neural tissues. Exposure to VPA during the induction of neural stem cells induced different developmental toxic effects in a dose-dependent manner. For instance, VPA induced cell death more profoundly during anteriorly guided neural progenitor induction, while inhibition of cell proliferation and enhanced differentiation were observed during posteriorly guided neural induction. Furthermore, acute exposure to VPA during the posterior induction step also retarded the subsequent neurulation-like tube morphogenesis process in neural organoid culture. These results suggest that VPA exposure during very early embryonic development might exhibit cytotoxicity and subsequently disrupt neural differentiation and morphogenesis processes.

求助全文
通过发布文献求助,成功后即可免费获取论文全文。 去求助
来源期刊
International journal of stem cells
International journal of stem cells Biochemistry, Genetics and Molecular Biology-Cell Biology
CiteScore
5.10
自引率
4.30%
发文量
38
期刊介绍: International Journal of Stem Cells (Int J Stem Cells), a peer-reviewed open access journal, principally aims to provide a forum for investigators in the field of stem cell biology to present their research findings and share their visions and opinions. Int J Stem Cells covers all aspects of stem cell biology including basic, clinical and translational research on genetics, biochemistry, and physiology of various types of stem cells including embryonic, adult and induced stem cells. Reports on epigenetics, genomics, proteomics, metabolomics of stem cells are welcome as well. Int J Stem Cells also publishes review articles, technical reports and treatise on ethical issues.
×
引用
GB/T 7714-2015
复制
MLA
复制
APA
复制
导出至
BibTeX EndNote RefMan NoteFirst NoteExpress
×
提示
您的信息不完整,为了账户安全,请先补充。
现在去补充
×
提示
您因"违规操作"
具体请查看互助需知
我知道了
×
提示
确定
请完成安全验证×
copy
已复制链接
快去分享给好友吧!
我知道了
右上角分享
点击右上角分享
0
联系我们:info@booksci.cn Book学术提供免费学术资源搜索服务,方便国内外学者检索中英文文献。致力于提供最便捷和优质的服务体验。 Copyright © 2023 布克学术 All rights reserved.
京ICP备2023020795号-1
ghs 京公网安备 11010802042870号
Book学术文献互助
Book学术文献互助群
群 号:604180095
Book学术官方微信