作为败血症潜在诊断生物标志物的 Resistin:DIA 和 ELISA 分析的启示。

IF 3.3 3区 医学 Q2 BIOCHEMICAL RESEARCH METHODS
Youyu Lan, Wentao Guo, Wenhao Chen, Muhu Chen, Shaolan Li
{"title":"作为败血症潜在诊断生物标志物的 Resistin:DIA 和 ELISA 分析的启示。","authors":"Youyu Lan, Wentao Guo, Wenhao Chen, Muhu Chen, Shaolan Li","doi":"10.1186/s12014-024-09498-1","DOIUrl":null,"url":null,"abstract":"<p><strong>Purpose: </strong>The primary objective of this investigation is to systematically screen and identify differentially expressed proteins (DEPs) within the plasma of individuals afflicted with sepsis. This endeavor employs both Data-Independent Acquisition (DIA) and enzyme-linked immunosorbent assay (ELISA) methodologies. The overarching goal is to furnish accessible and precise serum biomarkers conducive to the diagnostic discernment of sepsis.</p><p><strong>Method: </strong>The study encompasses 53 sepsis patients admitted to the Affiliated Hospital of Southwest Medical University between January 2019 and December 2020, alongside a control cohort consisting of 16 individuals devoid of sepsis pathology. Subsequently, a subset comprising 10 randomly selected subjects from the control group and 22 from the sepsis group undergoes quantitative proteomic analysis via DIA. The acquired data undergoes Gene Ontology (GO) and Kyoto Encyclopedia of Genes (KEGG) analyses, facilitating the construction of a Protein-Protein Interaction (PPI) network to discern potential markers. Validation of core proteins is then accomplished through ELISA. Comparative analysis between the normal and sepsis groups ensues, characterized by Receiver Operating Characteristic (ROC) curve construction to evaluate diagnostic efficacy.</p><p><strong>Result: </strong>A total of 187 DEPs were identified through bioinformatic methodologies. Examination reveals their predominant involvement in biological processes such as wound healing, coagulation, and blood coagulation. Functional pathway analysis further elucidates their engagement in the complement pathway and malaria. Resistin emerges as a candidate plasma biomarker, subsequently validated through ELISA. Notably, the protein exhibits significantly elevated levels in the serum of sepsis patients compared to the normal control group. ROC curve analysis underscores the robust diagnostic capacity of these biomarkers for sepsis.</p><p><strong>Conclusion: </strong>Data-Independent Acquisition (DIA) and Enzyme-Linked Immunosorbent Assay (ELISA) show increased Resistin levels in sepsis patients, suggesting diagnostic potential, warranting further research.</p>","PeriodicalId":10468,"journal":{"name":"Clinical proteomics","volume":"21 1","pages":"46"},"PeriodicalIF":3.3000,"publicationDate":"2024-07-01","publicationTypes":"Journal Article","fieldsOfStudy":null,"isOpenAccess":false,"openAccessPdf":"https://www.ncbi.nlm.nih.gov/pmc/articles/PMC11218185/pdf/","citationCount":"0","resultStr":"{\"title\":\"Resistin as a potential diagnostic biomarker for sepsis: insights from DIA and ELISA analyses.\",\"authors\":\"Youyu Lan, Wentao Guo, Wenhao Chen, Muhu Chen, Shaolan Li\",\"doi\":\"10.1186/s12014-024-09498-1\",\"DOIUrl\":null,\"url\":null,\"abstract\":\"<p><strong>Purpose: </strong>The primary objective of this investigation is to systematically screen and identify differentially expressed proteins (DEPs) within the plasma of individuals afflicted with sepsis. This endeavor employs both Data-Independent Acquisition (DIA) and enzyme-linked immunosorbent assay (ELISA) methodologies. The overarching goal is to furnish accessible and precise serum biomarkers conducive to the diagnostic discernment of sepsis.</p><p><strong>Method: </strong>The study encompasses 53 sepsis patients admitted to the Affiliated Hospital of Southwest Medical University between January 2019 and December 2020, alongside a control cohort consisting of 16 individuals devoid of sepsis pathology. Subsequently, a subset comprising 10 randomly selected subjects from the control group and 22 from the sepsis group undergoes quantitative proteomic analysis via DIA. The acquired data undergoes Gene Ontology (GO) and Kyoto Encyclopedia of Genes (KEGG) analyses, facilitating the construction of a Protein-Protein Interaction (PPI) network to discern potential markers. Validation of core proteins is then accomplished through ELISA. Comparative analysis between the normal and sepsis groups ensues, characterized by Receiver Operating Characteristic (ROC) curve construction to evaluate diagnostic efficacy.</p><p><strong>Result: </strong>A total of 187 DEPs were identified through bioinformatic methodologies. Examination reveals their predominant involvement in biological processes such as wound healing, coagulation, and blood coagulation. Functional pathway analysis further elucidates their engagement in the complement pathway and malaria. Resistin emerges as a candidate plasma biomarker, subsequently validated through ELISA. Notably, the protein exhibits significantly elevated levels in the serum of sepsis patients compared to the normal control group. ROC curve analysis underscores the robust diagnostic capacity of these biomarkers for sepsis.</p><p><strong>Conclusion: </strong>Data-Independent Acquisition (DIA) and Enzyme-Linked Immunosorbent Assay (ELISA) show increased Resistin levels in sepsis patients, suggesting diagnostic potential, warranting further research.</p>\",\"PeriodicalId\":10468,\"journal\":{\"name\":\"Clinical proteomics\",\"volume\":\"21 1\",\"pages\":\"46\"},\"PeriodicalIF\":3.3000,\"publicationDate\":\"2024-07-01\",\"publicationTypes\":\"Journal Article\",\"fieldsOfStudy\":null,\"isOpenAccess\":false,\"openAccessPdf\":\"https://www.ncbi.nlm.nih.gov/pmc/articles/PMC11218185/pdf/\",\"citationCount\":\"0\",\"resultStr\":null,\"platform\":\"Semanticscholar\",\"paperid\":null,\"PeriodicalName\":\"Clinical proteomics\",\"FirstCategoryId\":\"3\",\"ListUrlMain\":\"https://doi.org/10.1186/s12014-024-09498-1\",\"RegionNum\":3,\"RegionCategory\":\"医学\",\"ArticlePicture\":[],\"TitleCN\":null,\"AbstractTextCN\":null,\"PMCID\":null,\"EPubDate\":\"\",\"PubModel\":\"\",\"JCR\":\"Q2\",\"JCRName\":\"BIOCHEMICAL RESEARCH METHODS\",\"Score\":null,\"Total\":0}","platform":"Semanticscholar","paperid":null,"PeriodicalName":"Clinical proteomics","FirstCategoryId":"3","ListUrlMain":"https://doi.org/10.1186/s12014-024-09498-1","RegionNum":3,"RegionCategory":"医学","ArticlePicture":[],"TitleCN":null,"AbstractTextCN":null,"PMCID":null,"EPubDate":"","PubModel":"","JCR":"Q2","JCRName":"BIOCHEMICAL RESEARCH METHODS","Score":null,"Total":0}
引用次数: 0

摘要

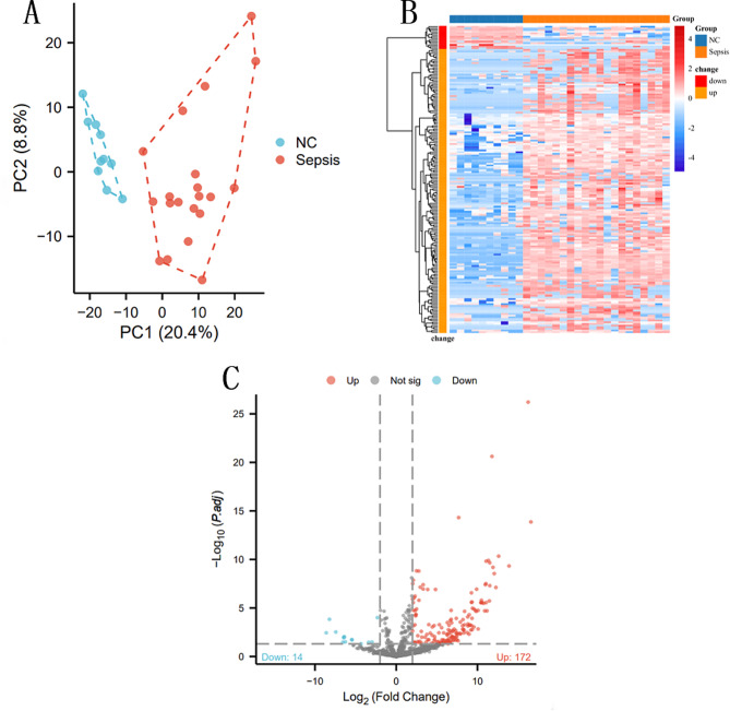
目的:这项研究的主要目的是系统地筛选和鉴定脓毒症患者血浆中的差异表达蛋白(DEPs)。这项工作采用了数据独立采集法(DIA)和酶联免疫吸附法(ELISA)。总体目标是提供可获得的、精确的血清生物标志物,以利于败血症的诊断鉴别:研究对象包括 2019 年 1 月至 2020 年 12 月期间西南医科大学附属医院收治的 53 名脓毒症患者,以及由 16 名无脓毒症病理特征的患者组成的对照组。随后,从对照组和败血症组分别随机抽取 10 人和 22 人,通过 DIA 进行蛋白质组定量分析。获得的数据经过基因本体(GO)和京都基因百科全书(KEGG)分析,有助于构建蛋白质-蛋白质相互作用(PPI)网络,以发现潜在的标记物。然后通过酶联免疫吸附法对核心蛋白进行验证。随后对正常组和败血症组进行比较分析,并通过构建接收方操作特征曲线(ROC)来评估诊断效果:结果:通过生物信息学方法共鉴定出 187 种 DEPs。结果:通过生物信息学方法共鉴定出 187 个 DEPs,发现它们主要参与伤口愈合、凝血和血液凝固等生物过程。功能通路分析进一步阐明了它们在补体途径和疟疾中的参与。Resistin 成为一种候选血浆生物标志物,随后通过 ELISA 进行了验证。值得注意的是,与正常对照组相比,脓毒症患者血清中的该蛋白水平明显升高。ROC曲线分析强调了这些生物标记物对脓毒症的强大诊断能力:结论:数据独立采集法(DIA)和酶联免疫吸附法(ELISA)显示脓毒症患者体内的Resistin水平升高,具有诊断潜力,值得进一步研究。
本文章由计算机程序翻译,如有差异,请以英文原文为准。

Resistin as a potential diagnostic biomarker for sepsis: insights from DIA and ELISA analyses.

Resistin as a potential diagnostic biomarker for sepsis: insights from DIA and ELISA analyses.

Resistin as a potential diagnostic biomarker for sepsis: insights from DIA and ELISA analyses.

Resistin as a potential diagnostic biomarker for sepsis: insights from DIA and ELISA analyses.

Purpose: The primary objective of this investigation is to systematically screen and identify differentially expressed proteins (DEPs) within the plasma of individuals afflicted with sepsis. This endeavor employs both Data-Independent Acquisition (DIA) and enzyme-linked immunosorbent assay (ELISA) methodologies. The overarching goal is to furnish accessible and precise serum biomarkers conducive to the diagnostic discernment of sepsis.

Method: The study encompasses 53 sepsis patients admitted to the Affiliated Hospital of Southwest Medical University between January 2019 and December 2020, alongside a control cohort consisting of 16 individuals devoid of sepsis pathology. Subsequently, a subset comprising 10 randomly selected subjects from the control group and 22 from the sepsis group undergoes quantitative proteomic analysis via DIA. The acquired data undergoes Gene Ontology (GO) and Kyoto Encyclopedia of Genes (KEGG) analyses, facilitating the construction of a Protein-Protein Interaction (PPI) network to discern potential markers. Validation of core proteins is then accomplished through ELISA. Comparative analysis between the normal and sepsis groups ensues, characterized by Receiver Operating Characteristic (ROC) curve construction to evaluate diagnostic efficacy.

Result: A total of 187 DEPs were identified through bioinformatic methodologies. Examination reveals their predominant involvement in biological processes such as wound healing, coagulation, and blood coagulation. Functional pathway analysis further elucidates their engagement in the complement pathway and malaria. Resistin emerges as a candidate plasma biomarker, subsequently validated through ELISA. Notably, the protein exhibits significantly elevated levels in the serum of sepsis patients compared to the normal control group. ROC curve analysis underscores the robust diagnostic capacity of these biomarkers for sepsis.

Conclusion: Data-Independent Acquisition (DIA) and Enzyme-Linked Immunosorbent Assay (ELISA) show increased Resistin levels in sepsis patients, suggesting diagnostic potential, warranting further research.

求助全文
通过发布文献求助,成功后即可免费获取论文全文。 去求助
来源期刊
Clinical proteomics
Clinical proteomics BIOCHEMICAL RESEARCH METHODS-
CiteScore
5.80
自引率
2.60%
发文量
37
审稿时长
17 weeks
期刊介绍: Clinical Proteomics encompasses all aspects of translational proteomics. Special emphasis will be placed on the application of proteomic technology to all aspects of clinical research and molecular medicine. The journal is committed to rapid scientific review and timely publication of submitted manuscripts.
×
引用
GB/T 7714-2015
复制
MLA
复制
APA
复制
导出至
BibTeX EndNote RefMan NoteFirst NoteExpress
×
提示
您的信息不完整,为了账户安全,请先补充。
现在去补充
×
提示
您因"违规操作"
具体请查看互助需知
我知道了
×
提示
确定
请完成安全验证×
copy
已复制链接
快去分享给好友吧!
我知道了
右上角分享
点击右上角分享
0
联系我们:info@booksci.cn Book学术提供免费学术资源搜索服务,方便国内外学者检索中英文文献。致力于提供最便捷和优质的服务体验。 Copyright © 2023 布克学术 All rights reserved.
京ICP备2023020795号-1
ghs 京公网安备 11010802042870号
Book学术文献互助
Book学术文献互助群
群 号:604180095
Book学术官方微信