miR-143 和 miR-199a 通过 COX-2 靶向调节骨肉瘤细胞的增殖、迁移和侵袭

IF 2.4 4区 医学 Q3 PHARMACOLOGY & PHARMACY
Dose-Response Pub Date : 2024-06-20 eCollection Date: 2024-04-01 DOI:10.1177/15593258241264947
Huang Bixin, Zheng Yuling, Mai Ying, Chen Jinming, Zhongqi Zhang
{"title":"miR-143 和 miR-199a 通过 COX-2 靶向调节骨肉瘤细胞的增殖、迁移和侵袭","authors":"Huang Bixin, Zheng Yuling, Mai Ying, Chen Jinming, Zhongqi Zhang","doi":"10.1177/15593258241264947","DOIUrl":null,"url":null,"abstract":"<p><strong>Objective: </strong>To investigate the biological role of miR-143 and miR-199a in mediating the progression of osteosarcoma (OS) by targeting cyclooxygenase (COX-2).</p><p><strong>Introduction: </strong>COX-2 plays a crucial role in the development and progression of OS. However, the specific regulatory mechanisms of COX-2 in OS are still not well understood.</p><p><strong>Methods: </strong>The expression levels of COX-2, miR-143 and miR-199a in OS tissues were detected using immunohistochemistry, qPCR, or western blot assays. The targeting relationship between miRNAs and COX-2 was determined. The effect of miRNA and COX-2 on OS cells was evaluated in vitro and in vivo.</p><p><strong>Results: </strong>COX-2 expression was upregulated while miR-143 and miR-199a were downregulated in OS tissues. miR-143 and miR-199a suppressed the proliferation, migration, and invasion of OS cells. The dual-luciferase reporter gene assay showed that COX-2 was a direct target of miR-143 and miR-199a. Genetic knockdown of COX-2 significantly suppressed cell proliferation, induced apoptosis, and inhibited migration and invasion of OS cells. The expression levels of COX-2 and PGE2 were decreased after the overexpression of miR-143 and miR-199a. Additionally, COX-2 silencing inhibited the tumorigenesis of OS and the synthesis of PGE2 in vivo.</p><p><strong>Conclusions: </strong>miR-143 and miR-199a/COX-2 axis modulates the proliferation, invasion, and migration in osteosarcoma.</p>","PeriodicalId":11285,"journal":{"name":"Dose-Response","volume":"22 2","pages":"15593258241264947"},"PeriodicalIF":2.4000,"publicationDate":"2024-06-20","publicationTypes":"Journal Article","fieldsOfStudy":null,"isOpenAccess":false,"openAccessPdf":"https://www.ncbi.nlm.nih.gov/pmc/articles/PMC11193354/pdf/","citationCount":"0","resultStr":"{\"title\":\"Regulation of Osteosarcoma Cell Proliferation, Migration, and Invasion by miR-143 and miR-199a Through COX-2 Targeting.\",\"authors\":\"Huang Bixin, Zheng Yuling, Mai Ying, Chen Jinming, Zhongqi Zhang\",\"doi\":\"10.1177/15593258241264947\",\"DOIUrl\":null,\"url\":null,\"abstract\":\"<p><strong>Objective: </strong>To investigate the biological role of miR-143 and miR-199a in mediating the progression of osteosarcoma (OS) by targeting cyclooxygenase (COX-2).</p><p><strong>Introduction: </strong>COX-2 plays a crucial role in the development and progression of OS. However, the specific regulatory mechanisms of COX-2 in OS are still not well understood.</p><p><strong>Methods: </strong>The expression levels of COX-2, miR-143 and miR-199a in OS tissues were detected using immunohistochemistry, qPCR, or western blot assays. The targeting relationship between miRNAs and COX-2 was determined. The effect of miRNA and COX-2 on OS cells was evaluated in vitro and in vivo.</p><p><strong>Results: </strong>COX-2 expression was upregulated while miR-143 and miR-199a were downregulated in OS tissues. miR-143 and miR-199a suppressed the proliferation, migration, and invasion of OS cells. The dual-luciferase reporter gene assay showed that COX-2 was a direct target of miR-143 and miR-199a. Genetic knockdown of COX-2 significantly suppressed cell proliferation, induced apoptosis, and inhibited migration and invasion of OS cells. The expression levels of COX-2 and PGE2 were decreased after the overexpression of miR-143 and miR-199a. Additionally, COX-2 silencing inhibited the tumorigenesis of OS and the synthesis of PGE2 in vivo.</p><p><strong>Conclusions: </strong>miR-143 and miR-199a/COX-2 axis modulates the proliferation, invasion, and migration in osteosarcoma.</p>\",\"PeriodicalId\":11285,\"journal\":{\"name\":\"Dose-Response\",\"volume\":\"22 2\",\"pages\":\"15593258241264947\"},\"PeriodicalIF\":2.4000,\"publicationDate\":\"2024-06-20\",\"publicationTypes\":\"Journal Article\",\"fieldsOfStudy\":null,\"isOpenAccess\":false,\"openAccessPdf\":\"https://www.ncbi.nlm.nih.gov/pmc/articles/PMC11193354/pdf/\",\"citationCount\":\"0\",\"resultStr\":null,\"platform\":\"Semanticscholar\",\"paperid\":null,\"PeriodicalName\":\"Dose-Response\",\"FirstCategoryId\":\"3\",\"ListUrlMain\":\"https://doi.org/10.1177/15593258241264947\",\"RegionNum\":4,\"RegionCategory\":\"医学\",\"ArticlePicture\":[],\"TitleCN\":null,\"AbstractTextCN\":null,\"PMCID\":null,\"EPubDate\":\"2024/4/1 0:00:00\",\"PubModel\":\"eCollection\",\"JCR\":\"Q3\",\"JCRName\":\"PHARMACOLOGY & PHARMACY\",\"Score\":null,\"Total\":0}","platform":"Semanticscholar","paperid":null,"PeriodicalName":"Dose-Response","FirstCategoryId":"3","ListUrlMain":"https://doi.org/10.1177/15593258241264947","RegionNum":4,"RegionCategory":"医学","ArticlePicture":[],"TitleCN":null,"AbstractTextCN":null,"PMCID":null,"EPubDate":"2024/4/1 0:00:00","PubModel":"eCollection","JCR":"Q3","JCRName":"PHARMACOLOGY & PHARMACY","Score":null,"Total":0}
引用次数: 0

摘要

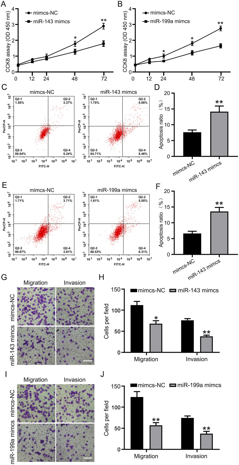
目的研究miR-143和miR-199a通过靶向环氧化酶(COX-2)介导骨肉瘤(OS)进展的生物学作用:COX-2在骨肉瘤的发生和发展过程中起着至关重要的作用。然而,COX-2在OS中的具体调控机制仍不甚明了:方法:采用免疫组化、qPCR或Western印迹法检测OS组织中COX-2、miR-143和miR-199a的表达水平。确定了 miRNA 与 COX-2 之间的靶向关系。在体外和体内评估了 miRNA 和 COX-2 对 OS 细胞的影响:结果:OS组织中COX-2表达上调,而miR-143和miR-199a表达下调,miR-143和miR-199a抑制了OS细胞的增殖、迁移和侵袭。双荧光素酶报告基因实验表明,COX-2是miR-143和miR-199a的直接靶标。基因敲除 COX-2 能显著抑制细胞增殖、诱导细胞凋亡、抑制 OS 细胞的迁移和侵袭。过表达 miR-143 和 miR-199a 后,COX-2 和 PGE2 的表达水平下降。结论:miR-143 和 miR-199a/COX-2 轴调节骨肉瘤的增殖、侵袭和迁移。
本文章由计算机程序翻译,如有差异,请以英文原文为准。

Regulation of Osteosarcoma Cell Proliferation, Migration, and Invasion by miR-143 and miR-199a Through COX-2 Targeting.

Regulation of Osteosarcoma Cell Proliferation, Migration, and Invasion by miR-143 and miR-199a Through COX-2 Targeting.

Regulation of Osteosarcoma Cell Proliferation, Migration, and Invasion by miR-143 and miR-199a Through COX-2 Targeting.

Regulation of Osteosarcoma Cell Proliferation, Migration, and Invasion by miR-143 and miR-199a Through COX-2 Targeting.

Objective: To investigate the biological role of miR-143 and miR-199a in mediating the progression of osteosarcoma (OS) by targeting cyclooxygenase (COX-2).

Introduction: COX-2 plays a crucial role in the development and progression of OS. However, the specific regulatory mechanisms of COX-2 in OS are still not well understood.

Methods: The expression levels of COX-2, miR-143 and miR-199a in OS tissues were detected using immunohistochemistry, qPCR, or western blot assays. The targeting relationship between miRNAs and COX-2 was determined. The effect of miRNA and COX-2 on OS cells was evaluated in vitro and in vivo.

Results: COX-2 expression was upregulated while miR-143 and miR-199a were downregulated in OS tissues. miR-143 and miR-199a suppressed the proliferation, migration, and invasion of OS cells. The dual-luciferase reporter gene assay showed that COX-2 was a direct target of miR-143 and miR-199a. Genetic knockdown of COX-2 significantly suppressed cell proliferation, induced apoptosis, and inhibited migration and invasion of OS cells. The expression levels of COX-2 and PGE2 were decreased after the overexpression of miR-143 and miR-199a. Additionally, COX-2 silencing inhibited the tumorigenesis of OS and the synthesis of PGE2 in vivo.

Conclusions: miR-143 and miR-199a/COX-2 axis modulates the proliferation, invasion, and migration in osteosarcoma.

求助全文
通过发布文献求助,成功后即可免费获取论文全文。 去求助
来源期刊
Dose-Response
Dose-Response PHARMACOLOGY & PHARMACY-RADIOLOGY, NUCLEAR MEDICINE & MEDICAL IMAGING
CiteScore
4.90
自引率
4.00%
发文量
140
审稿时长
>12 weeks
期刊介绍: Dose-Response is an open access peer-reviewed online journal publishing original findings and commentaries on the occurrence of dose-response relationships across a broad range of disciplines. Particular interest focuses on experimental evidence providing mechanistic understanding of nonlinear dose-response relationships.
×
引用
GB/T 7714-2015
复制
MLA
复制
APA
复制
导出至
BibTeX EndNote RefMan NoteFirst NoteExpress
×
提示
您的信息不完整,为了账户安全,请先补充。
现在去补充
×
提示
您因"违规操作"
具体请查看互助需知
我知道了
×
提示
确定
请完成安全验证×
copy
已复制链接
快去分享给好友吧!
我知道了
右上角分享
点击右上角分享
0
联系我们:info@booksci.cn Book学术提供免费学术资源搜索服务,方便国内外学者检索中英文文献。致力于提供最便捷和优质的服务体验。 Copyright © 2023 布克学术 All rights reserved.
京ICP备2023020795号-1
ghs 京公网安备 11010802042870号
Book学术文献互助
Book学术文献互助群
群 号:604180095
Book学术官方微信