高危人乳头瘤病毒基因分型在宫颈癌筛查中的效果。中国农村多中心筛查队列研究。

IF 0.6
Yan-Qin Yu, Ming-Yue Jiang, Xun Zhang, Qin-Jing Pan, Le Dang, Rui-Mei Feng, Nasra Mohamoud Ali, Wen Chen, You-Lin Qiao
{"title":"高危人乳头瘤病毒基因分型在宫颈癌筛查中的效果。中国农村多中心筛查队列研究。","authors":"Yan-Qin Yu, Ming-Yue Jiang, Xun Zhang, Qin-Jing Pan, Le Dang, Rui-Mei Feng, Nasra Mohamoud Ali, Wen Chen, You-Lin Qiao","doi":"10.23938/ASSN.1065","DOIUrl":null,"url":null,"abstract":"<p><strong>Background: </strong>This study aimed to assess the effectiveness of high-risk human papillomavirus (HR-HPV) primary testing for cervical cancer screening in China's rural areas.</p><p><strong>Methods: </strong>Women aged 21-64 years were recruited. Cervical cytology was diagnosed following the Bethesda 2001 classification system, HPV infection (HR-HPV, HPV-16, HPV-18, and other 12 genotypes) identified by Cobas-4800, and colposcopy and biopsy performed when required. Primary outcomes were defined as the cumulative incidence of cervical intraepithelial neoplasia grade 2/3/higher (CIN2/3+) and its relative risk at baseline and at the 36-month follow-up.</p><p><strong>Results: </strong>The study included 9,218 women; mean age was 45.15 years (SD: 8.74); 81% completed the follow-up. The most frequent type of cytological lesions (12.4% ) were ASCUS (8.4%) and LSIL (2.2%). HR-HPV infection (16.3%) was more prevalent in HPV-16 than in HPV-18 (3 vs 1.5%); a positive relationship with the severity of the lesions, from 29.8% in ASCUS to 89.6% in HSIL was found. At baseline, 3.5% of the patients underwent colposcopy; 20% had a positive diagnosis. At the 36-month follow-up, the cumulative incidences of CIN2+ and CIN3+ were higher in women with HR-HPV infection (16.9 vs 0.5% and 8.2 vs 0.2%). The relative risk of CIN2/3+ was lower in HR-HPV-negative women compared to those with a negative cytology at baseline (0.4; 95%CI: 0.3-0.4).</p><p><strong>Conclusions: </strong>High-risk HPV-based screening may significantly reduce the risk of CIN2/3+ compared with cytology testing. This may be a new resource for public health demands in China's rural areas.</p>","PeriodicalId":500996,"journal":{"name":"Anales del sistema sanitario de Navarra","volume":"47 2","pages":""},"PeriodicalIF":0.6000,"publicationDate":"2024-05-31","publicationTypes":"Journal Article","fieldsOfStudy":null,"isOpenAccess":false,"openAccessPdf":"https://www.ncbi.nlm.nih.gov/pmc/articles/PMC11167506/pdf/","citationCount":"0","resultStr":"{\"title\":\"Effectiveness of high-risk human papillomavirus genotyping for cervical cancer screening. A multicentre screening cohort study in rural China.\",\"authors\":\"Yan-Qin Yu, Ming-Yue Jiang, Xun Zhang, Qin-Jing Pan, Le Dang, Rui-Mei Feng, Nasra Mohamoud Ali, Wen Chen, You-Lin Qiao\",\"doi\":\"10.23938/ASSN.1065\",\"DOIUrl\":null,\"url\":null,\"abstract\":\"<p><strong>Background: </strong>This study aimed to assess the effectiveness of high-risk human papillomavirus (HR-HPV) primary testing for cervical cancer screening in China's rural areas.</p><p><strong>Methods: </strong>Women aged 21-64 years were recruited. Cervical cytology was diagnosed following the Bethesda 2001 classification system, HPV infection (HR-HPV, HPV-16, HPV-18, and other 12 genotypes) identified by Cobas-4800, and colposcopy and biopsy performed when required. Primary outcomes were defined as the cumulative incidence of cervical intraepithelial neoplasia grade 2/3/higher (CIN2/3+) and its relative risk at baseline and at the 36-month follow-up.</p><p><strong>Results: </strong>The study included 9,218 women; mean age was 45.15 years (SD: 8.74); 81% completed the follow-up. The most frequent type of cytological lesions (12.4% ) were ASCUS (8.4%) and LSIL (2.2%). HR-HPV infection (16.3%) was more prevalent in HPV-16 than in HPV-18 (3 vs 1.5%); a positive relationship with the severity of the lesions, from 29.8% in ASCUS to 89.6% in HSIL was found. At baseline, 3.5% of the patients underwent colposcopy; 20% had a positive diagnosis. At the 36-month follow-up, the cumulative incidences of CIN2+ and CIN3+ were higher in women with HR-HPV infection (16.9 vs 0.5% and 8.2 vs 0.2%). The relative risk of CIN2/3+ was lower in HR-HPV-negative women compared to those with a negative cytology at baseline (0.4; 95%CI: 0.3-0.4).</p><p><strong>Conclusions: </strong>High-risk HPV-based screening may significantly reduce the risk of CIN2/3+ compared with cytology testing. This may be a new resource for public health demands in China's rural areas.</p>\",\"PeriodicalId\":500996,\"journal\":{\"name\":\"Anales del sistema sanitario de Navarra\",\"volume\":\"47 2\",\"pages\":\"\"},\"PeriodicalIF\":0.6000,\"publicationDate\":\"2024-05-31\",\"publicationTypes\":\"Journal Article\",\"fieldsOfStudy\":null,\"isOpenAccess\":false,\"openAccessPdf\":\"https://www.ncbi.nlm.nih.gov/pmc/articles/PMC11167506/pdf/\",\"citationCount\":\"0\",\"resultStr\":null,\"platform\":\"Semanticscholar\",\"paperid\":null,\"PeriodicalName\":\"Anales del sistema sanitario de Navarra\",\"FirstCategoryId\":\"1085\",\"ListUrlMain\":\"https://doi.org/10.23938/ASSN.1065\",\"RegionNum\":0,\"RegionCategory\":null,\"ArticlePicture\":[],\"TitleCN\":null,\"AbstractTextCN\":null,\"PMCID\":null,\"EPubDate\":\"\",\"PubModel\":\"\",\"JCR\":\"\",\"JCRName\":\"\",\"Score\":null,\"Total\":0}","platform":"Semanticscholar","paperid":null,"PeriodicalName":"Anales del sistema sanitario de Navarra","FirstCategoryId":"1085","ListUrlMain":"https://doi.org/10.23938/ASSN.1065","RegionNum":0,"RegionCategory":null,"ArticlePicture":[],"TitleCN":null,"AbstractTextCN":null,"PMCID":null,"EPubDate":"","PubModel":"","JCR":"","JCRName":"","Score":null,"Total":0}
引用次数: 0

摘要

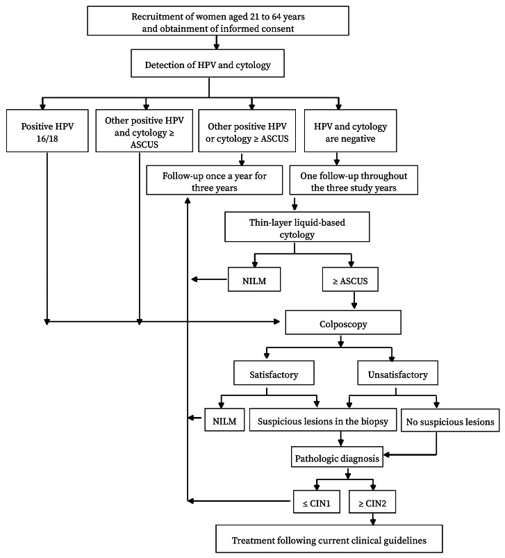
背景:本研究旨在评估中国农村地区高危人乳头瘤病毒(HR-HPV)初筛筛查的有效性:本研究旨在评估高危人乳头瘤病毒(HR-HPV)初筛检测在中国农村地区宫颈癌筛查中的有效性:方法:招募 21-64 岁的妇女。宫颈细胞学诊断采用贝塞斯达 2001 分类系统,HPV 感染(HR-HPV、HPV-16、HPV-18 和其他 12 种基因型)由 Cobas-4800 鉴定,必要时进行阴道镜检查和活检。主要结果定义为宫颈上皮内瘤变 2/3 级/更高(CIN2/3+)的累积发病率及其在基线和 36 个月随访时的相对风险:研究共纳入 9,218 名妇女;平均年龄为 45.15 岁(标准差:8.74);81% 的妇女完成了随访。最常见的细胞学病变类型(12.4%)是ASCUS(8.4%)和LSIL(2.2%)。HPV-16感染率(16.3%)高于HPV-18感染率(3 vs 1.5%);HR-HPV感染与病变严重程度呈正相关,ASCUS感染率为29.8%,HSIL感染率为89.6%。基线时,3.5%的患者接受了阴道镜检查;20%的患者诊断结果呈阳性。在 36 个月的随访中,HR-HPV 感染妇女的 CIN2+ 和 CIN3+ 累计发病率更高(16.9% 对 0.5%,8.2% 对 0.2%)。与基线细胞学阴性的妇女相比,HR-HPV阴性妇女的CIN2/3+相对风险较低(0.4;95%CI:0.3-0.4):结论:与细胞学检测相比,基于高危型 HPV 的筛查可显著降低 CIN2/3+ 的风险。结论:与细胞学检测相比,基于高危型 HPV 的筛查可大大降低 CIN2/3+ 的风险,这可能是满足中国农村地区公共卫生需求的新资源。
本文章由计算机程序翻译,如有差异,请以英文原文为准。

Effectiveness of high-risk human papillomavirus genotyping for cervical cancer screening. A multicentre screening cohort study in rural China.

Effectiveness of high-risk human papillomavirus genotyping for cervical cancer screening. A multicentre screening cohort study in rural China.

Background: This study aimed to assess the effectiveness of high-risk human papillomavirus (HR-HPV) primary testing for cervical cancer screening in China's rural areas.

Methods: Women aged 21-64 years were recruited. Cervical cytology was diagnosed following the Bethesda 2001 classification system, HPV infection (HR-HPV, HPV-16, HPV-18, and other 12 genotypes) identified by Cobas-4800, and colposcopy and biopsy performed when required. Primary outcomes were defined as the cumulative incidence of cervical intraepithelial neoplasia grade 2/3/higher (CIN2/3+) and its relative risk at baseline and at the 36-month follow-up.

Results: The study included 9,218 women; mean age was 45.15 years (SD: 8.74); 81% completed the follow-up. The most frequent type of cytological lesions (12.4% ) were ASCUS (8.4%) and LSIL (2.2%). HR-HPV infection (16.3%) was more prevalent in HPV-16 than in HPV-18 (3 vs 1.5%); a positive relationship with the severity of the lesions, from 29.8% in ASCUS to 89.6% in HSIL was found. At baseline, 3.5% of the patients underwent colposcopy; 20% had a positive diagnosis. At the 36-month follow-up, the cumulative incidences of CIN2+ and CIN3+ were higher in women with HR-HPV infection (16.9 vs 0.5% and 8.2 vs 0.2%). The relative risk of CIN2/3+ was lower in HR-HPV-negative women compared to those with a negative cytology at baseline (0.4; 95%CI: 0.3-0.4).

Conclusions: High-risk HPV-based screening may significantly reduce the risk of CIN2/3+ compared with cytology testing. This may be a new resource for public health demands in China's rural areas.

求助全文
通过发布文献求助,成功后即可免费获取论文全文。 去求助
来源期刊
自引率
0.00%
发文量
0
×
引用
GB/T 7714-2015
复制
MLA
复制
APA
复制
导出至
BibTeX EndNote RefMan NoteFirst NoteExpress
×
提示
您的信息不完整,为了账户安全,请先补充。
现在去补充
×
提示
您因"违规操作"
具体请查看互助需知
我知道了
×
提示
确定
请完成安全验证×
copy
已复制链接
快去分享给好友吧!
我知道了
右上角分享
点击右上角分享
0
联系我们:info@booksci.cn Book学术提供免费学术资源搜索服务,方便国内外学者检索中英文文献。致力于提供最便捷和优质的服务体验。 Copyright © 2023 布克学术 All rights reserved.
京ICP备2023020795号-1
ghs 京公网安备 11010802042870号
Book学术文献互助
Book学术文献互助群
群 号:604180095
Book学术官方微信