前扣带回皮层中 KDM6B 的上调是新生儿母性剥夺诱发小鼠慢性内脏痛的原因之一。

IF 2.8 3区 医学 Q2 NEUROSCIENCES
Zi-Long Yi, Jin-Nan Lu, Jin-Jin Zhu, Tian-Tian He, Yi-Ran Xu, Zi-Wei Huang, Yong-Chang Li, Guang-Yin Xu
{"title":"前扣带回皮层中 KDM6B 的上调是新生儿母性剥夺诱发小鼠慢性内脏痛的原因之一。","authors":"Zi-Long Yi, Jin-Nan Lu, Jin-Jin Zhu, Tian-Tian He, Yi-Ran Xu, Zi-Wei Huang, Yong-Chang Li, Guang-Yin Xu","doi":"10.1177/17448069241260349","DOIUrl":null,"url":null,"abstract":"<p><p>Irritable bowel syndrome (IBS) is a prevalent functional gastrointestinal disease characterized by chronic visceral pain with a complex etiology and challenging treatment. Although accumulating evidence supports the involvement of central nervous system sensitization in the development of visceral pain, the precise molecular mechanisms remain incompletely understood. In this study, we highlight the critical regulatory role of lysine-specific demethylase 6B (KDM6B) in the anterior cingulate cortex (ACC) in chronic visceral pain. To simulate clinical IBS conditions, we utilized the neonatal maternal deprivation (NMD) mouse model. Our results demonstrated that NMD induced chronic visceral pain and anxiety-like behaviors in mice. Notably, the protein expression level of KDM6B significantly increased in the ACC of NMD mice, leading to a reduction in the expression level of H32K7me3. Immunofluorescence staining revealed that KDM6B primarily co-localizes with neurons in the ACC, with minimal presence in microglia and astrocytes. Injecting GSK-J4 (a KDM6B-specific inhibitor) into ACC of NMD mice, resulted in a significant alleviation in chronic visceral pain and anxiety-like behaviors, as well as a remarkable reduction in NR2B expression level. ChIP assay further indicated that KDM6B regulates NR2B expression by influencing the demethylation of H3K27me3. In summary, our findings underscore the critical role of KDM6B in regulating chronic visceral pain and anxiety-like behaviors in NMD mice. These insights provide a basis for further understanding the molecular pathways involved in IBS and may pave the way for targeted therapeutic interventions.</p>","PeriodicalId":19010,"journal":{"name":"Molecular Pain","volume":" ","pages":"17448069241260349"},"PeriodicalIF":2.8000,"publicationDate":"2024-05-25","publicationTypes":"Journal Article","fieldsOfStudy":null,"isOpenAccess":false,"openAccessPdf":"https://www.ncbi.nlm.nih.gov/pmc/articles/PMC11151771/pdf/","citationCount":"0","resultStr":"{\"title\":\"Upregulation of KDM6B in the anterior cingulate cortex contributes to neonatal maternal deprivation-induced chronic visceral pain in mice.\",\"authors\":\"Zi-Long Yi, Jin-Nan Lu, Jin-Jin Zhu, Tian-Tian He, Yi-Ran Xu, Zi-Wei Huang, Yong-Chang Li, Guang-Yin Xu\",\"doi\":\"10.1177/17448069241260349\",\"DOIUrl\":null,\"url\":null,\"abstract\":\"<p><p>Irritable bowel syndrome (IBS) is a prevalent functional gastrointestinal disease characterized by chronic visceral pain with a complex etiology and challenging treatment. Although accumulating evidence supports the involvement of central nervous system sensitization in the development of visceral pain, the precise molecular mechanisms remain incompletely understood. In this study, we highlight the critical regulatory role of lysine-specific demethylase 6B (KDM6B) in the anterior cingulate cortex (ACC) in chronic visceral pain. To simulate clinical IBS conditions, we utilized the neonatal maternal deprivation (NMD) mouse model. Our results demonstrated that NMD induced chronic visceral pain and anxiety-like behaviors in mice. Notably, the protein expression level of KDM6B significantly increased in the ACC of NMD mice, leading to a reduction in the expression level of H32K7me3. Immunofluorescence staining revealed that KDM6B primarily co-localizes with neurons in the ACC, with minimal presence in microglia and astrocytes. Injecting GSK-J4 (a KDM6B-specific inhibitor) into ACC of NMD mice, resulted in a significant alleviation in chronic visceral pain and anxiety-like behaviors, as well as a remarkable reduction in NR2B expression level. ChIP assay further indicated that KDM6B regulates NR2B expression by influencing the demethylation of H3K27me3. In summary, our findings underscore the critical role of KDM6B in regulating chronic visceral pain and anxiety-like behaviors in NMD mice. These insights provide a basis for further understanding the molecular pathways involved in IBS and may pave the way for targeted therapeutic interventions.</p>\",\"PeriodicalId\":19010,\"journal\":{\"name\":\"Molecular Pain\",\"volume\":\" \",\"pages\":\"17448069241260349\"},\"PeriodicalIF\":2.8000,\"publicationDate\":\"2024-05-25\",\"publicationTypes\":\"Journal Article\",\"fieldsOfStudy\":null,\"isOpenAccess\":false,\"openAccessPdf\":\"https://www.ncbi.nlm.nih.gov/pmc/articles/PMC11151771/pdf/\",\"citationCount\":\"0\",\"resultStr\":null,\"platform\":\"Semanticscholar\",\"paperid\":null,\"PeriodicalName\":\"Molecular Pain\",\"FirstCategoryId\":\"3\",\"ListUrlMain\":\"https://doi.org/10.1177/17448069241260349\",\"RegionNum\":3,\"RegionCategory\":\"医学\",\"ArticlePicture\":[],\"TitleCN\":null,\"AbstractTextCN\":null,\"PMCID\":null,\"EPubDate\":\"\",\"PubModel\":\"\",\"JCR\":\"Q2\",\"JCRName\":\"NEUROSCIENCES\",\"Score\":null,\"Total\":0}","platform":"Semanticscholar","paperid":null,"PeriodicalName":"Molecular Pain","FirstCategoryId":"3","ListUrlMain":"https://doi.org/10.1177/17448069241260349","RegionNum":3,"RegionCategory":"医学","ArticlePicture":[],"TitleCN":null,"AbstractTextCN":null,"PMCID":null,"EPubDate":"","PubModel":"","JCR":"Q2","JCRName":"NEUROSCIENCES","Score":null,"Total":0}
引用次数: 0

摘要

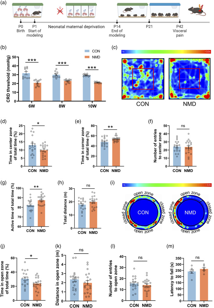
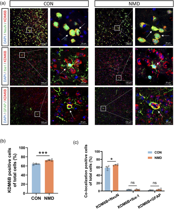
肠易激综合征(IBS)是一种常见的功能性胃肠道疾病,以慢性内脏疼痛为特征,病因复杂,治疗难度大。尽管越来越多的证据支持中枢神经系统的敏感性参与了内脏疼痛的发生,但对其确切的分子机制仍不完全清楚。在这项研究中,我们强调了赖氨酸特异性去甲基化酶 6B(KDM6B)在慢性内脏痛的前扣带回皮层(ACC)中的关键调控作用。为了模拟临床肠易激综合征,我们利用了新生儿母体剥夺(NMD)小鼠模型。我们的研究结果表明,NMD 会诱发小鼠慢性内脏痛和焦虑样行为。值得注意的是,NMD 小鼠 ACC 中 KDM6B 蛋白表达水平显著升高,导致 H32K7me3 表达水平降低。免疫荧光染色显示,KDM6B 主要与 ACC 中的神经元共定位,在小胶质细胞和星形胶质细胞中的存在极少。给 NMD 小鼠的 ACC 注射 GSK-J4(一种 KDM6B 特异性抑制剂)后,慢性内脏痛和焦虑样行为明显减轻,NR2B 的表达水平也显著降低。ChIP 分析进一步表明,KDM6B 通过影响 H3K27me3 的去甲基化来调节 NR2B 的表达。总之,我们的研究结果强调了 KDM6B 在调节 NMD 小鼠慢性内脏痛和焦虑样行为中的关键作用。这些发现为进一步了解肠易激综合征的分子通路奠定了基础,并可能为有针对性的治疗干预铺平道路。
本文章由计算机程序翻译,如有差异,请以英文原文为准。

Upregulation of KDM6B in the anterior cingulate cortex contributes to neonatal maternal deprivation-induced chronic visceral pain in mice.

Upregulation of KDM6B in the anterior cingulate cortex contributes to neonatal maternal deprivation-induced chronic visceral pain in mice.

Upregulation of KDM6B in the anterior cingulate cortex contributes to neonatal maternal deprivation-induced chronic visceral pain in mice.

Upregulation of KDM6B in the anterior cingulate cortex contributes to neonatal maternal deprivation-induced chronic visceral pain in mice.

Irritable bowel syndrome (IBS) is a prevalent functional gastrointestinal disease characterized by chronic visceral pain with a complex etiology and challenging treatment. Although accumulating evidence supports the involvement of central nervous system sensitization in the development of visceral pain, the precise molecular mechanisms remain incompletely understood. In this study, we highlight the critical regulatory role of lysine-specific demethylase 6B (KDM6B) in the anterior cingulate cortex (ACC) in chronic visceral pain. To simulate clinical IBS conditions, we utilized the neonatal maternal deprivation (NMD) mouse model. Our results demonstrated that NMD induced chronic visceral pain and anxiety-like behaviors in mice. Notably, the protein expression level of KDM6B significantly increased in the ACC of NMD mice, leading to a reduction in the expression level of H32K7me3. Immunofluorescence staining revealed that KDM6B primarily co-localizes with neurons in the ACC, with minimal presence in microglia and astrocytes. Injecting GSK-J4 (a KDM6B-specific inhibitor) into ACC of NMD mice, resulted in a significant alleviation in chronic visceral pain and anxiety-like behaviors, as well as a remarkable reduction in NR2B expression level. ChIP assay further indicated that KDM6B regulates NR2B expression by influencing the demethylation of H3K27me3. In summary, our findings underscore the critical role of KDM6B in regulating chronic visceral pain and anxiety-like behaviors in NMD mice. These insights provide a basis for further understanding the molecular pathways involved in IBS and may pave the way for targeted therapeutic interventions.

求助全文
通过发布文献求助,成功后即可免费获取论文全文。 去求助
来源期刊
Molecular Pain
Molecular Pain 医学-神经科学
CiteScore
5.60
自引率
3.00%
发文量
56
审稿时长
6-12 weeks
期刊介绍: Molecular Pain is a peer-reviewed, open access journal that considers manuscripts in pain research at the cellular, subcellular and molecular levels. Molecular Pain provides a forum for molecular pain scientists to communicate their research findings in a targeted manner to others in this important and growing field.
×
引用
GB/T 7714-2015
复制
MLA
复制
APA
复制
导出至
BibTeX EndNote RefMan NoteFirst NoteExpress
×
提示
您的信息不完整,为了账户安全,请先补充。
现在去补充
×
提示
您因"违规操作"
具体请查看互助需知
我知道了
×
提示
确定
请完成安全验证×
copy
已复制链接
快去分享给好友吧!
我知道了
右上角分享
点击右上角分享
0
联系我们:info@booksci.cn Book学术提供免费学术资源搜索服务,方便国内外学者检索中英文文献。致力于提供最便捷和优质的服务体验。 Copyright © 2023 布克学术 All rights reserved.
京ICP备2023020795号-1
ghs 京公网安备 11010802042870号
Book学术文献互助
Book学术文献互助群
群 号:604180095
Book学术官方微信