刺五加皂苷能通过增强 Nrf2/HO-1 信号通路改善骨关节炎。

IF 2.1 4区 生物学 Q4 CELL BIOLOGY
Peipei Lu, Shuxiang Li, Caoyang Zhang, Xinyi Jiang, Jinghua Xiang, Hong Xu, Jian Dong, Kun Wang, Yuhua Shi
{"title":"刺五加皂苷能通过增强 Nrf2/HO-1 信号通路改善骨关节炎。","authors":"Peipei Lu, Shuxiang Li, Caoyang Zhang, Xinyi Jiang, Jinghua Xiang, Hong Xu, Jian Dong, Kun Wang, Yuhua Shi","doi":"10.4081/ejh.2024.4033","DOIUrl":null,"url":null,"abstract":"<p><p>Osteoarthritis (OA) is a common degenerative joint disease in the elderly, while oxidative stress-induced chondrocyte degeneration plays a key role in the pathologic progression of OA. One possible reason is that the expression of nuclear factor erythroid 2-related factor 2 (Nrf2), which acts as the intracellular defense factor against oxidative stress, is significantly inhibited in chondrocytes. Spinosin (SPI) is a potent Nrf2 agonist, but its effect on OA is still unknown. In this study, we found that SPI can alleviate tert-Butyl hydroperoxide (TBHP)-induced extracellular matrix degradation of chondrocytes. Additionally, SPI can effectively activate Nrf2, heme oxygenase-1 (HO-1), and NADPH quinone oxidoreductase 1 (NQO1) in chondrocytes under the TBHP environment. When Nrf2 was silenced by siRNA, the cartilage protective effect of SPI was also weakened. Finally, SPI showed good alleviative effects on OA in mice. Thus, SPI can ameliorate oxidative stress-induced chondrocyte dysfunction and exhibit a chondroprotective effect through activating the Nrf2/HO-1 pathway, which may provide a novel and promising option for the treatment of OA.</p>","PeriodicalId":50487,"journal":{"name":"European Journal of Histochemistry","volume":"68 2","pages":""},"PeriodicalIF":2.1000,"publicationDate":"2024-05-22","publicationTypes":"Journal Article","fieldsOfStudy":null,"isOpenAccess":false,"openAccessPdf":"https://www.ncbi.nlm.nih.gov/pmc/articles/PMC11148693/pdf/","citationCount":"0","resultStr":"{\"title\":\"Spinosin ameliorates osteoarthritis through enhancing the Nrf2/HO-1 signaling pathway.\",\"authors\":\"Peipei Lu, Shuxiang Li, Caoyang Zhang, Xinyi Jiang, Jinghua Xiang, Hong Xu, Jian Dong, Kun Wang, Yuhua Shi\",\"doi\":\"10.4081/ejh.2024.4033\",\"DOIUrl\":null,\"url\":null,\"abstract\":\"<p><p>Osteoarthritis (OA) is a common degenerative joint disease in the elderly, while oxidative stress-induced chondrocyte degeneration plays a key role in the pathologic progression of OA. One possible reason is that the expression of nuclear factor erythroid 2-related factor 2 (Nrf2), which acts as the intracellular defense factor against oxidative stress, is significantly inhibited in chondrocytes. Spinosin (SPI) is a potent Nrf2 agonist, but its effect on OA is still unknown. In this study, we found that SPI can alleviate tert-Butyl hydroperoxide (TBHP)-induced extracellular matrix degradation of chondrocytes. Additionally, SPI can effectively activate Nrf2, heme oxygenase-1 (HO-1), and NADPH quinone oxidoreductase 1 (NQO1) in chondrocytes under the TBHP environment. When Nrf2 was silenced by siRNA, the cartilage protective effect of SPI was also weakened. Finally, SPI showed good alleviative effects on OA in mice. Thus, SPI can ameliorate oxidative stress-induced chondrocyte dysfunction and exhibit a chondroprotective effect through activating the Nrf2/HO-1 pathway, which may provide a novel and promising option for the treatment of OA.</p>\",\"PeriodicalId\":50487,\"journal\":{\"name\":\"European Journal of Histochemistry\",\"volume\":\"68 2\",\"pages\":\"\"},\"PeriodicalIF\":2.1000,\"publicationDate\":\"2024-05-22\",\"publicationTypes\":\"Journal Article\",\"fieldsOfStudy\":null,\"isOpenAccess\":false,\"openAccessPdf\":\"https://www.ncbi.nlm.nih.gov/pmc/articles/PMC11148693/pdf/\",\"citationCount\":\"0\",\"resultStr\":null,\"platform\":\"Semanticscholar\",\"paperid\":null,\"PeriodicalName\":\"European Journal of Histochemistry\",\"FirstCategoryId\":\"99\",\"ListUrlMain\":\"https://doi.org/10.4081/ejh.2024.4033\",\"RegionNum\":4,\"RegionCategory\":\"生物学\",\"ArticlePicture\":[],\"TitleCN\":null,\"AbstractTextCN\":null,\"PMCID\":null,\"EPubDate\":\"\",\"PubModel\":\"\",\"JCR\":\"Q4\",\"JCRName\":\"CELL BIOLOGY\",\"Score\":null,\"Total\":0}","platform":"Semanticscholar","paperid":null,"PeriodicalName":"European Journal of Histochemistry","FirstCategoryId":"99","ListUrlMain":"https://doi.org/10.4081/ejh.2024.4033","RegionNum":4,"RegionCategory":"生物学","ArticlePicture":[],"TitleCN":null,"AbstractTextCN":null,"PMCID":null,"EPubDate":"","PubModel":"","JCR":"Q4","JCRName":"CELL BIOLOGY","Score":null,"Total":0}
引用次数: 0

摘要

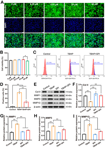
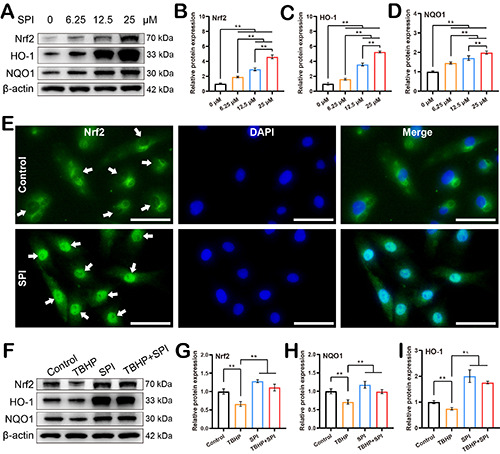
骨关节炎(OA)是一种常见的老年退行性关节疾病,而氧化应激诱导的软骨细胞变性在 OA 的病理进展中起着关键作用。其中一个可能的原因是,作为细胞内防御氧化应激因子的核因子红细胞 2 相关因子 2(Nrf2)在软骨细胞中的表达受到明显抑制。Spinosin(SPI)是一种强效的 Nrf2 激动剂,但其对 OA 的影响尚不清楚。本研究发现,SPI 可减轻叔丁基过氧化氢(TBHP)诱导的软骨细胞细胞外基质降解。此外,SPI 还能有效激活 TBHP 环境下软骨细胞中的 Nrf2、血红素加氧酶-1(HO-1)和 NADPH 醌氧化还原酶 1(NQO1)。当用 siRNA 沉默 Nrf2 时,SPI 对软骨的保护作用也会减弱。最后,SPI 对小鼠的 OA 具有良好的缓解作用。因此,SPI可通过激活Nrf2/HO-1通路改善氧化应激诱导的软骨细胞功能障碍并表现出软骨保护作用,这可能为治疗OA提供了一种新颖而有前景的选择。
本文章由计算机程序翻译,如有差异,请以英文原文为准。

Spinosin ameliorates osteoarthritis through enhancing the Nrf2/HO-1 signaling pathway.

Spinosin ameliorates osteoarthritis through enhancing the Nrf2/HO-1 signaling pathway.

Spinosin ameliorates osteoarthritis through enhancing the Nrf2/HO-1 signaling pathway.

Spinosin ameliorates osteoarthritis through enhancing the Nrf2/HO-1 signaling pathway.

Osteoarthritis (OA) is a common degenerative joint disease in the elderly, while oxidative stress-induced chondrocyte degeneration plays a key role in the pathologic progression of OA. One possible reason is that the expression of nuclear factor erythroid 2-related factor 2 (Nrf2), which acts as the intracellular defense factor against oxidative stress, is significantly inhibited in chondrocytes. Spinosin (SPI) is a potent Nrf2 agonist, but its effect on OA is still unknown. In this study, we found that SPI can alleviate tert-Butyl hydroperoxide (TBHP)-induced extracellular matrix degradation of chondrocytes. Additionally, SPI can effectively activate Nrf2, heme oxygenase-1 (HO-1), and NADPH quinone oxidoreductase 1 (NQO1) in chondrocytes under the TBHP environment. When Nrf2 was silenced by siRNA, the cartilage protective effect of SPI was also weakened. Finally, SPI showed good alleviative effects on OA in mice. Thus, SPI can ameliorate oxidative stress-induced chondrocyte dysfunction and exhibit a chondroprotective effect through activating the Nrf2/HO-1 pathway, which may provide a novel and promising option for the treatment of OA.

求助全文
通过发布文献求助,成功后即可免费获取论文全文。 去求助
来源期刊
European Journal of Histochemistry
European Journal of Histochemistry 生物-细胞生物学
CiteScore
3.70
自引率
5.00%
发文量
47
审稿时长
3 months
期刊介绍: The Journal publishes original papers concerning investigations by histochemical and immunohistochemical methods, and performed with the aid of light, super-resolution and electron microscopy, cytometry and imaging techniques. Coverage extends to: functional cell and tissue biology in animals and plants; cell differentiation and death; cell-cell interaction and molecular trafficking; biology of cell development and senescence; nerve and muscle cell biology; cellular basis of diseases. The histochemical approach is nowadays essentially aimed at locating molecules in the very place where they exert their biological roles, and at describing dynamically specific chemical activities in living cells. Basic research on cell functional organization is essential for understanding the mechanisms underlying major biological processes such as differentiation, the control of tissue homeostasis, and the regulation of normal and tumor cell growth. Even more than in the past, the European Journal of Histochemistry, as a journal of functional cytology, represents the venue where cell scientists may present and discuss their original results, technical improvements and theories.
×
引用
GB/T 7714-2015
复制
MLA
复制
APA
复制
导出至
BibTeX EndNote RefMan NoteFirst NoteExpress
×
提示
您的信息不完整,为了账户安全,请先补充。
现在去补充
×
提示
您因"违规操作"
具体请查看互助需知
我知道了
×
提示
确定
请完成安全验证×
copy
已复制链接
快去分享给好友吧!
我知道了
右上角分享
点击右上角分享
0
联系我们:info@booksci.cn Book学术提供免费学术资源搜索服务,方便国内外学者检索中英文文献。致力于提供最便捷和优质的服务体验。 Copyright © 2023 布克学术 All rights reserved.
京ICP备2023020795号-1
ghs 京公网安备 11010802042870号
Book学术文献互助
Book学术文献互助群
群 号:604180095
Book学术官方微信