转录组学揭示了调控红腹角雉(Acari: Ixodidae)血餐的关键分子。

IF 1.1 4区 农林科学 Q3 ZOOLOGY
Veterinary Research Forum Pub Date : 2024-01-01 Epub Date: 2024-04-15 DOI:10.30466/vrf.2024.2011271.4007
Yajun Lu, Yijia Xu, Chenghang Yu, Shi Cheng, Qianfeng Xia, Zheng Bin
{"title":"转录组学揭示了调控红腹角雉(Acari: Ixodidae)血餐的关键分子。","authors":"Yajun Lu, Yijia Xu, Chenghang Yu, Shi Cheng, Qianfeng Xia, Zheng Bin","doi":"10.30466/vrf.2024.2011271.4007","DOIUrl":null,"url":null,"abstract":"<p><p><i>Rhipicephalus sanguineus,</i> a repulsive obligate blood feeder, is a three-host tick inflicting tremendous damage. Blood-sucking initiates tick-pathogen-host interactions along with alterations in the expression levels of numerous bioactive ingredients. Key molecules regulating blood meals were identified using the transcriptomic approach. A total number of 744 transcripts showed statistically significantly differential expression including 309 significantly upregulated transcripts and 435 significantly downregulated transcripts in semiengorged female ticks compared to unfed ticks, all collected in 2021. The top 10 differentially upregulated transcripts with explicit functional annotations included turripeptide OL55-like protein, valine tRNA ligase-like protein and ice-structuring glycoprotein-like protein. The top 10 differentially down-regulated transcripts were uncharacterized proteins. Gene Ontology (GO) enrichment analysis revealed four associated terms in the cellular component category and 16 in the molecular function category among the top 20 terms. Differentially expressed genes (DEGs) were enriched in GO terms ID 0000323 (lytic vacuole) and ID 0005773 (vacuole). The top 20 enriched Kyoto Encyclopedia of Genes and Genomes (KEGG) pathways included metabolism, cellular processes, organismal systems and human diseases. The DEGs were enriched in the KEGG term ID: ko-04142 (lysosome pathway) associated with intracellular digestion in the tick midgut epithelium. Molecular markers annotated via comparative transcriptomic profiling were expected to be candidate markers for the purpose of tick control.</p>","PeriodicalId":23989,"journal":{"name":"Veterinary Research Forum","volume":"15 4","pages":"171-179"},"PeriodicalIF":1.1000,"publicationDate":"2024-01-01","publicationTypes":"Journal Article","fieldsOfStudy":null,"isOpenAccess":false,"openAccessPdf":"https://www.ncbi.nlm.nih.gov/pmc/articles/PMC11102794/pdf/","citationCount":"0","resultStr":"{\"title\":\"Key molecules regulating the blood meals of <i>Rhipicephalus sanguineus</i> (Acari: <i>Ixodidae</i>) revealed by transcriptomics.\",\"authors\":\"Yajun Lu, Yijia Xu, Chenghang Yu, Shi Cheng, Qianfeng Xia, Zheng Bin\",\"doi\":\"10.30466/vrf.2024.2011271.4007\",\"DOIUrl\":null,\"url\":null,\"abstract\":\"<p><p><i>Rhipicephalus sanguineus,</i> a repulsive obligate blood feeder, is a three-host tick inflicting tremendous damage. Blood-sucking initiates tick-pathogen-host interactions along with alterations in the expression levels of numerous bioactive ingredients. Key molecules regulating blood meals were identified using the transcriptomic approach. A total number of 744 transcripts showed statistically significantly differential expression including 309 significantly upregulated transcripts and 435 significantly downregulated transcripts in semiengorged female ticks compared to unfed ticks, all collected in 2021. The top 10 differentially upregulated transcripts with explicit functional annotations included turripeptide OL55-like protein, valine tRNA ligase-like protein and ice-structuring glycoprotein-like protein. The top 10 differentially down-regulated transcripts were uncharacterized proteins. Gene Ontology (GO) enrichment analysis revealed four associated terms in the cellular component category and 16 in the molecular function category among the top 20 terms. Differentially expressed genes (DEGs) were enriched in GO terms ID 0000323 (lytic vacuole) and ID 0005773 (vacuole). The top 20 enriched Kyoto Encyclopedia of Genes and Genomes (KEGG) pathways included metabolism, cellular processes, organismal systems and human diseases. The DEGs were enriched in the KEGG term ID: ko-04142 (lysosome pathway) associated with intracellular digestion in the tick midgut epithelium. Molecular markers annotated via comparative transcriptomic profiling were expected to be candidate markers for the purpose of tick control.</p>\",\"PeriodicalId\":23989,\"journal\":{\"name\":\"Veterinary Research Forum\",\"volume\":\"15 4\",\"pages\":\"171-179\"},\"PeriodicalIF\":1.1000,\"publicationDate\":\"2024-01-01\",\"publicationTypes\":\"Journal Article\",\"fieldsOfStudy\":null,\"isOpenAccess\":false,\"openAccessPdf\":\"https://www.ncbi.nlm.nih.gov/pmc/articles/PMC11102794/pdf/\",\"citationCount\":\"0\",\"resultStr\":null,\"platform\":\"Semanticscholar\",\"paperid\":null,\"PeriodicalName\":\"Veterinary Research Forum\",\"FirstCategoryId\":\"97\",\"ListUrlMain\":\"https://doi.org/10.30466/vrf.2024.2011271.4007\",\"RegionNum\":4,\"RegionCategory\":\"农林科学\",\"ArticlePicture\":[],\"TitleCN\":null,\"AbstractTextCN\":null,\"PMCID\":null,\"EPubDate\":\"2024/4/15 0:00:00\",\"PubModel\":\"Epub\",\"JCR\":\"Q3\",\"JCRName\":\"ZOOLOGY\",\"Score\":null,\"Total\":0}","platform":"Semanticscholar","paperid":null,"PeriodicalName":"Veterinary Research Forum","FirstCategoryId":"97","ListUrlMain":"https://doi.org/10.30466/vrf.2024.2011271.4007","RegionNum":4,"RegionCategory":"农林科学","ArticlePicture":[],"TitleCN":null,"AbstractTextCN":null,"PMCID":null,"EPubDate":"2024/4/15 0:00:00","PubModel":"Epub","JCR":"Q3","JCRName":"ZOOLOGY","Score":null,"Total":0}
引用次数: 0

摘要

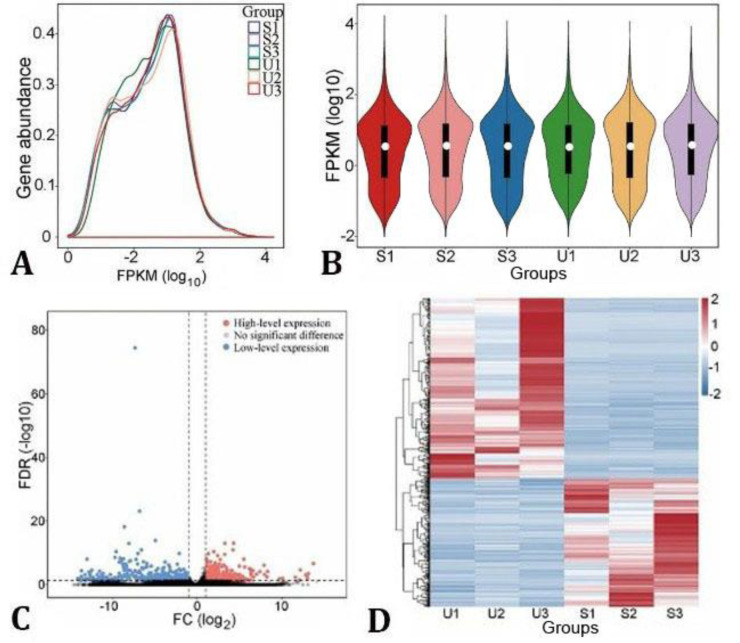
Rhipicephalus sanguineus 是一种具有排斥性的吸血蜱,可对三种宿主造成巨大伤害。吸血会引发蜱虫-病原体-宿主之间的相互作用,同时改变许多生物活性成分的表达水平。利用转录组学方法确定了调节血食的关键分子。与 2021 年收集的未进食蜱相比,半进食雌蜱中共有 744 个转录本在统计学上表现出明显的表达差异,其中包括 309 个明显上调的转录本和 435 个明显下调的转录本。具有明确功能注释的前 10 个差异上调转录本包括三肽 OL55 样蛋白、缬氨酸 tRNA 连接酶样蛋白和冰结构糖蛋白样蛋白。前 10 个差异下调的转录本是未表征的蛋白质。基因本体(GO)富集分析显示,在前 20 个术语中,有 4 个相关术语属于细胞成分类别,16 个相关术语属于分子功能类别。差异表达基因(DEGs)富集在 GO 术语 ID 0000323(溶解液泡)和 ID 0005773(液泡)中。前 20 个富集的京都基因和基因组百科全书(KEGG)通路包括新陈代谢、细胞过程、生物系统和人类疾病。在与蜱中肠上皮细胞内消化相关的 KEGG 术语 ID:ko-04142(溶酶体途径)中富集了 DEGs。通过比较转录组分析注释的分子标记有望成为蜱虫控制的候选标记。
本文章由计算机程序翻译,如有差异,请以英文原文为准。

Key molecules regulating the blood meals of <i>Rhipicephalus sanguineus</i> (Acari: <i>Ixodidae</i>) revealed by transcriptomics.

Key molecules regulating the blood meals of <i>Rhipicephalus sanguineus</i> (Acari: <i>Ixodidae</i>) revealed by transcriptomics.

Key molecules regulating the blood meals of <i>Rhipicephalus sanguineus</i> (Acari: <i>Ixodidae</i>) revealed by transcriptomics.

Key molecules regulating the blood meals of Rhipicephalus sanguineus (Acari: Ixodidae) revealed by transcriptomics.

Rhipicephalus sanguineus, a repulsive obligate blood feeder, is a three-host tick inflicting tremendous damage. Blood-sucking initiates tick-pathogen-host interactions along with alterations in the expression levels of numerous bioactive ingredients. Key molecules regulating blood meals were identified using the transcriptomic approach. A total number of 744 transcripts showed statistically significantly differential expression including 309 significantly upregulated transcripts and 435 significantly downregulated transcripts in semiengorged female ticks compared to unfed ticks, all collected in 2021. The top 10 differentially upregulated transcripts with explicit functional annotations included turripeptide OL55-like protein, valine tRNA ligase-like protein and ice-structuring glycoprotein-like protein. The top 10 differentially down-regulated transcripts were uncharacterized proteins. Gene Ontology (GO) enrichment analysis revealed four associated terms in the cellular component category and 16 in the molecular function category among the top 20 terms. Differentially expressed genes (DEGs) were enriched in GO terms ID 0000323 (lytic vacuole) and ID 0005773 (vacuole). The top 20 enriched Kyoto Encyclopedia of Genes and Genomes (KEGG) pathways included metabolism, cellular processes, organismal systems and human diseases. The DEGs were enriched in the KEGG term ID: ko-04142 (lysosome pathway) associated with intracellular digestion in the tick midgut epithelium. Molecular markers annotated via comparative transcriptomic profiling were expected to be candidate markers for the purpose of tick control.

求助全文
通过发布文献求助,成功后即可免费获取论文全文。 去求助
来源期刊
Veterinary Research Forum
Veterinary Research Forum Veterinary-General Veterinary
CiteScore
1.50
自引率
0.00%
发文量
0
审稿时长
8 weeks
期刊介绍: Veterinary Research Forum (VRF) is a quarterly international journal committed to publish worldwide contributions on all aspects of veterinary science and medicine, including anatomy and histology, physiology and pharmacology, anatomic and clinical pathology, parasitology, microbiology, immunology and epidemiology, food hygiene, poultry science, fish and aquaculture, anesthesia and surgery, large and small animal internal medicine, large and small animal reproduction, biotechnology and diagnostic imaging of domestic, companion and farm animals.
×
引用
GB/T 7714-2015
复制
MLA
复制
APA
复制
导出至
BibTeX EndNote RefMan NoteFirst NoteExpress
×
提示
您的信息不完整,为了账户安全,请先补充。
现在去补充
×
提示
您因"违规操作"
具体请查看互助需知
我知道了
×
提示
确定
请完成安全验证×
copy
已复制链接
快去分享给好友吧!
我知道了
右上角分享
点击右上角分享
0
联系我们:info@booksci.cn Book学术提供免费学术资源搜索服务,方便国内外学者检索中英文文献。致力于提供最便捷和优质的服务体验。 Copyright © 2023 布克学术 All rights reserved.
京ICP备2023020795号-1
ghs 京公网安备 11010802042870号
Book学术文献互助
Book学术文献互助群
群 号:604180095
Book学术官方微信