利用 IBAR 和 talin F3 结构域融合生产高效细胞外囊泡。

IF 3.2 2区 生物学 Q3 CELL BIOLOGY
Animal Cells and Systems Pub Date : 2024-05-18 eCollection Date: 2024-01-01 DOI:10.1080/19768354.2024.2353159
Joonha Lee, MinHyeong Lee, Jiyoon Kim, Eun-Gyung Cho, Chungho Kim
{"title":"利用 IBAR 和 talin F3 结构域融合生产高效细胞外囊泡。","authors":"Joonha Lee, MinHyeong Lee, Jiyoon Kim, Eun-Gyung Cho, Chungho Kim","doi":"10.1080/19768354.2024.2353159","DOIUrl":null,"url":null,"abstract":"<p><p>Extracellular vesicles (EVs), transporting diverse cellular components, play a crucial role in intercellular communication in numerous physiological and pathological processes. EVs have also been recognized as a drug delivery platform for therapeutic purposes and cell-free regenerative medicine. While various approaches have focused on increasing EV production for efficient use therapeutic use of EVs, enhancing the quality of EVs, such as ensuring efficient uptake by their target cells, has not been widely explored. In this study, we linked a negative membrane curvature-forming inverse BAR (IBAR) domain with an integrin β tail-binding talin F3 domain to create the IBAR-F3 fusion protein. We observed that IBAR-F3 can trigger filopodia-like membrane protrusions and attract integrins to those protrusion-rich regions, when expressed in Chinese hamster ovary cells expressing integrin αIIbβ3. Surprisingly, the expression of IBAR-F3 also induced a robust production of EVs, which were then efficiently taken up by nearby cells in an integrin-dependent manner. Moreover, IBAR triggered integrin activation, presumably by inducing negative membrane curvature that likely disrupts the interaction between the integrin α and β transmembrane domain. Therefore, we suggest that IBAR-F3 should be utilized to promote both EV production and efficient uptake mediated by integrins. Furthermore, the negative curvature-inducing integrin activation suggests that integrins on EVs can be activated by the nanoscale change in the curvature of the EV without the need for conventional machinery to activate integrin inside the EVs.</p>","PeriodicalId":7804,"journal":{"name":"Animal Cells and Systems","volume":"28 1","pages":"283-293"},"PeriodicalIF":3.2000,"publicationDate":"2024-05-18","publicationTypes":"Journal Article","fieldsOfStudy":null,"isOpenAccess":false,"openAccessPdf":"https://www.ncbi.nlm.nih.gov/pmc/articles/PMC11104707/pdf/","citationCount":"0","resultStr":"{\"title\":\"Producing highly effective extracellular vesicles using IBAR and talin F3 domain fusion.\",\"authors\":\"Joonha Lee, MinHyeong Lee, Jiyoon Kim, Eun-Gyung Cho, Chungho Kim\",\"doi\":\"10.1080/19768354.2024.2353159\",\"DOIUrl\":null,\"url\":null,\"abstract\":\"<p><p>Extracellular vesicles (EVs), transporting diverse cellular components, play a crucial role in intercellular communication in numerous physiological and pathological processes. EVs have also been recognized as a drug delivery platform for therapeutic purposes and cell-free regenerative medicine. While various approaches have focused on increasing EV production for efficient use therapeutic use of EVs, enhancing the quality of EVs, such as ensuring efficient uptake by their target cells, has not been widely explored. In this study, we linked a negative membrane curvature-forming inverse BAR (IBAR) domain with an integrin β tail-binding talin F3 domain to create the IBAR-F3 fusion protein. We observed that IBAR-F3 can trigger filopodia-like membrane protrusions and attract integrins to those protrusion-rich regions, when expressed in Chinese hamster ovary cells expressing integrin αIIbβ3. Surprisingly, the expression of IBAR-F3 also induced a robust production of EVs, which were then efficiently taken up by nearby cells in an integrin-dependent manner. Moreover, IBAR triggered integrin activation, presumably by inducing negative membrane curvature that likely disrupts the interaction between the integrin α and β transmembrane domain. Therefore, we suggest that IBAR-F3 should be utilized to promote both EV production and efficient uptake mediated by integrins. Furthermore, the negative curvature-inducing integrin activation suggests that integrins on EVs can be activated by the nanoscale change in the curvature of the EV without the need for conventional machinery to activate integrin inside the EVs.</p>\",\"PeriodicalId\":7804,\"journal\":{\"name\":\"Animal Cells and Systems\",\"volume\":\"28 1\",\"pages\":\"283-293\"},\"PeriodicalIF\":3.2000,\"publicationDate\":\"2024-05-18\",\"publicationTypes\":\"Journal Article\",\"fieldsOfStudy\":null,\"isOpenAccess\":false,\"openAccessPdf\":\"https://www.ncbi.nlm.nih.gov/pmc/articles/PMC11104707/pdf/\",\"citationCount\":\"0\",\"resultStr\":null,\"platform\":\"Semanticscholar\",\"paperid\":null,\"PeriodicalName\":\"Animal Cells and Systems\",\"FirstCategoryId\":\"99\",\"ListUrlMain\":\"https://doi.org/10.1080/19768354.2024.2353159\",\"RegionNum\":2,\"RegionCategory\":\"生物学\",\"ArticlePicture\":[],\"TitleCN\":null,\"AbstractTextCN\":null,\"PMCID\":null,\"EPubDate\":\"2024/1/1 0:00:00\",\"PubModel\":\"eCollection\",\"JCR\":\"Q3\",\"JCRName\":\"CELL BIOLOGY\",\"Score\":null,\"Total\":0}","platform":"Semanticscholar","paperid":null,"PeriodicalName":"Animal Cells and Systems","FirstCategoryId":"99","ListUrlMain":"https://doi.org/10.1080/19768354.2024.2353159","RegionNum":2,"RegionCategory":"生物学","ArticlePicture":[],"TitleCN":null,"AbstractTextCN":null,"PMCID":null,"EPubDate":"2024/1/1 0:00:00","PubModel":"eCollection","JCR":"Q3","JCRName":"CELL BIOLOGY","Score":null,"Total":0}
引用次数: 0

摘要

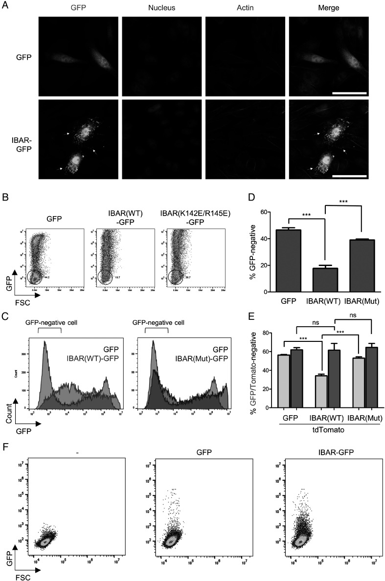
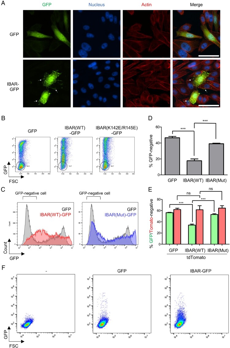
细胞外囊泡(EVs)运输多种细胞成分,在许多生理和病理过程中的细胞间通讯中发挥着至关重要的作用。EVs 还被认为是一种用于治疗和无细胞再生医学的药物输送平台。虽然各种方法都侧重于提高 EVs 的产量,以有效利用 EVs 进行治疗,但提高 EVs 的质量,如确保其靶细胞的有效吸收,尚未得到广泛探讨。在这项研究中,我们将负膜曲率形成的反向 BAR(IBAR)结构域与整合素 β 尾部结合的 talin F3 结构域连接起来,形成了 IBAR-F3 融合蛋白。我们观察到,当在表达整合素αⅡbβ3的中国仓鼠卵巢细胞中表达时,IBAR-F3能引发丝状膜突起,并吸引整合素到这些突起丰富的区域。令人惊讶的是,IBAR-F3的表达还能诱导EV的大量产生,然后以整合素依赖的方式被附近的细胞有效吸收。此外,IBAR 可能通过诱导负膜弯曲而引发整合素活化,这种负膜弯曲可能会破坏整合素 α 和 β 跨膜结构域之间的相互作用。因此,我们建议利用 IBAR-F3 促进整合素介导的 EV 生成和有效摄取。此外,负曲率诱导整合素激活表明,EV 上的整合素可以通过 EV 的纳米级曲率变化激活,而不需要传统的机制来激活 EV 内部的整合素。
本文章由计算机程序翻译,如有差异,请以英文原文为准。

Producing highly effective extracellular vesicles using IBAR and talin F3 domain fusion.

Producing highly effective extracellular vesicles using IBAR and talin F3 domain fusion.

Producing highly effective extracellular vesicles using IBAR and talin F3 domain fusion.

Producing highly effective extracellular vesicles using IBAR and talin F3 domain fusion.

Extracellular vesicles (EVs), transporting diverse cellular components, play a crucial role in intercellular communication in numerous physiological and pathological processes. EVs have also been recognized as a drug delivery platform for therapeutic purposes and cell-free regenerative medicine. While various approaches have focused on increasing EV production for efficient use therapeutic use of EVs, enhancing the quality of EVs, such as ensuring efficient uptake by their target cells, has not been widely explored. In this study, we linked a negative membrane curvature-forming inverse BAR (IBAR) domain with an integrin β tail-binding talin F3 domain to create the IBAR-F3 fusion protein. We observed that IBAR-F3 can trigger filopodia-like membrane protrusions and attract integrins to those protrusion-rich regions, when expressed in Chinese hamster ovary cells expressing integrin αIIbβ3. Surprisingly, the expression of IBAR-F3 also induced a robust production of EVs, which were then efficiently taken up by nearby cells in an integrin-dependent manner. Moreover, IBAR triggered integrin activation, presumably by inducing negative membrane curvature that likely disrupts the interaction between the integrin α and β transmembrane domain. Therefore, we suggest that IBAR-F3 should be utilized to promote both EV production and efficient uptake mediated by integrins. Furthermore, the negative curvature-inducing integrin activation suggests that integrins on EVs can be activated by the nanoscale change in the curvature of the EV without the need for conventional machinery to activate integrin inside the EVs.

求助全文
通过发布文献求助,成功后即可免费获取论文全文。 去求助
来源期刊
Animal Cells and Systems
Animal Cells and Systems 生物-动物学
CiteScore
4.50
自引率
24.10%
发文量
33
审稿时长
6 months
期刊介绍: Animal Cells and Systems is the official journal of the Korean Society for Integrative Biology. This international, peer-reviewed journal publishes original papers that cover diverse aspects of biological sciences including Bioinformatics and Systems Biology, Developmental Biology, Evolution and Systematic Biology, Population Biology, & Animal Behaviour, Molecular and Cellular Biology, Neurobiology and Immunology, and Translational Medicine.
×
引用
GB/T 7714-2015
复制
MLA
复制
APA
复制
导出至
BibTeX EndNote RefMan NoteFirst NoteExpress
×
提示
您的信息不完整,为了账户安全,请先补充。
现在去补充
×
提示
您因"违规操作"
具体请查看互助需知
我知道了
×
提示
确定
请完成安全验证×
copy
已复制链接
快去分享给好友吧!
我知道了
右上角分享
点击右上角分享
0
联系我们:info@booksci.cn Book学术提供免费学术资源搜索服务,方便国内外学者检索中英文文献。致力于提供最便捷和优质的服务体验。 Copyright © 2023 布克学术 All rights reserved.
京ICP备2023020795号-1
ghs 京公网安备 11010802042870号
Book学术文献互助
Book学术文献互助群
群 号:604180095
Book学术官方微信