HIF-1α通过激活热蛋白沉积信号轴促进胶质瘤的增殖和侵袭。

Q2 Medicine
Xin-Wei Wang, Hao Fu, Ya-Min Zhang
{"title":"HIF-1α通过激活热蛋白沉积信号轴促进胶质瘤的增殖和侵袭。","authors":"Xin-Wei Wang, Hao Fu, Ya-Min Zhang","doi":"10.1186/s41016-024-00366-3","DOIUrl":null,"url":null,"abstract":"<p><strong>Background: </strong>HIF-1α is thought to be a novel regulator which contributes to carcinogenesis. However, the mechanism underlying the effect of HIF-1α in gliomas remains largely unknown.</p><p><strong>Methods: </strong>In the research, we demonstrate that HIF-lα mRNA and protein levels are elevated in glioma cells. The colony formation assays, transwell assays, and wound-healing assays showed that overexpression of HIF-1α promoted proliferation and invasion of glioma cells.</p><p><strong>Results: </strong>Overexpression of HIF-lα also increased the expression of inflammatory factors related to pyrolysis (TNF-α, IL-10, and IL-1β) and protein related to pyrolysis signal pathway (NLRP3, ASC, caspase-1, GSDMD, and GSDME).</p><p><strong>Conclusions: </strong>Therefore, we speculate that HIF-1α promotes the proliferation and invasion of glial cells by regulating pyrolysis pathway. These results might provide a novel strategy and target for treatment of glioma.</p>","PeriodicalId":36700,"journal":{"name":"Chinese Neurosurgical Journal","volume":"10 1","pages":"14"},"PeriodicalIF":0.0000,"publicationDate":"2024-05-11","publicationTypes":"Journal Article","fieldsOfStudy":null,"isOpenAccess":false,"openAccessPdf":"https://www.ncbi.nlm.nih.gov/pmc/articles/PMC11088077/pdf/","citationCount":"0","resultStr":"{\"title\":\"HIF-1α facilitates glioma proliferation and invasion by activating pyroptosis signaling axis.\",\"authors\":\"Xin-Wei Wang, Hao Fu, Ya-Min Zhang\",\"doi\":\"10.1186/s41016-024-00366-3\",\"DOIUrl\":null,\"url\":null,\"abstract\":\"<p><strong>Background: </strong>HIF-1α is thought to be a novel regulator which contributes to carcinogenesis. However, the mechanism underlying the effect of HIF-1α in gliomas remains largely unknown.</p><p><strong>Methods: </strong>In the research, we demonstrate that HIF-lα mRNA and protein levels are elevated in glioma cells. The colony formation assays, transwell assays, and wound-healing assays showed that overexpression of HIF-1α promoted proliferation and invasion of glioma cells.</p><p><strong>Results: </strong>Overexpression of HIF-lα also increased the expression of inflammatory factors related to pyrolysis (TNF-α, IL-10, and IL-1β) and protein related to pyrolysis signal pathway (NLRP3, ASC, caspase-1, GSDMD, and GSDME).</p><p><strong>Conclusions: </strong>Therefore, we speculate that HIF-1α promotes the proliferation and invasion of glial cells by regulating pyrolysis pathway. These results might provide a novel strategy and target for treatment of glioma.</p>\",\"PeriodicalId\":36700,\"journal\":{\"name\":\"Chinese Neurosurgical Journal\",\"volume\":\"10 1\",\"pages\":\"14\"},\"PeriodicalIF\":0.0000,\"publicationDate\":\"2024-05-11\",\"publicationTypes\":\"Journal Article\",\"fieldsOfStudy\":null,\"isOpenAccess\":false,\"openAccessPdf\":\"https://www.ncbi.nlm.nih.gov/pmc/articles/PMC11088077/pdf/\",\"citationCount\":\"0\",\"resultStr\":null,\"platform\":\"Semanticscholar\",\"paperid\":null,\"PeriodicalName\":\"Chinese Neurosurgical Journal\",\"FirstCategoryId\":\"3\",\"ListUrlMain\":\"https://doi.org/10.1186/s41016-024-00366-3\",\"RegionNum\":0,\"RegionCategory\":null,\"ArticlePicture\":[],\"TitleCN\":null,\"AbstractTextCN\":null,\"PMCID\":null,\"EPubDate\":\"\",\"PubModel\":\"\",\"JCR\":\"Q2\",\"JCRName\":\"Medicine\",\"Score\":null,\"Total\":0}","platform":"Semanticscholar","paperid":null,"PeriodicalName":"Chinese Neurosurgical Journal","FirstCategoryId":"3","ListUrlMain":"https://doi.org/10.1186/s41016-024-00366-3","RegionNum":0,"RegionCategory":null,"ArticlePicture":[],"TitleCN":null,"AbstractTextCN":null,"PMCID":null,"EPubDate":"","PubModel":"","JCR":"Q2","JCRName":"Medicine","Score":null,"Total":0}
引用次数: 0

摘要

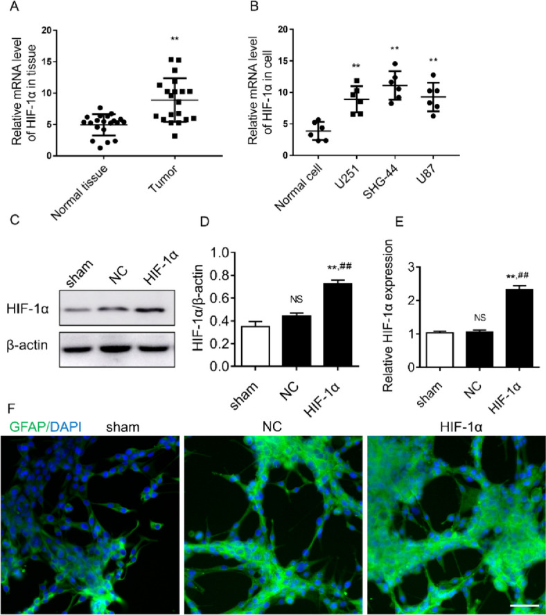
背景:HIF-1α被认为是导致癌变的新型调节因子。然而,HIF-1α在胶质瘤中的作用机制仍不为人知:研究表明,胶质瘤细胞中 HIF-lα mRNA 和蛋白水平升高。集落形成试验、透孔试验和伤口愈合试验表明,HIF-1α的过表达促进了胶质瘤细胞的增殖和侵袭:结果:HIF-lα的过表达还增加了与热解相关的炎症因子(TNF-α、IL-10和IL-1β)和与热解信号通路相关的蛋白(NLRP3、ASC、caspase-1、GSDMD和GSDME)的表达:因此,我们推测 HIF-1α 通过调节热解途径促进胶质细胞的增殖和侵袭。这些结果可能为胶质瘤的治疗提供了新的策略和靶点。
本文章由计算机程序翻译,如有差异,请以英文原文为准。

HIF-1α facilitates glioma proliferation and invasion by activating pyroptosis signaling axis.

HIF-1α facilitates glioma proliferation and invasion by activating pyroptosis signaling axis.

HIF-1α facilitates glioma proliferation and invasion by activating pyroptosis signaling axis.

HIF-1α facilitates glioma proliferation and invasion by activating pyroptosis signaling axis.

Background: HIF-1α is thought to be a novel regulator which contributes to carcinogenesis. However, the mechanism underlying the effect of HIF-1α in gliomas remains largely unknown.

Methods: In the research, we demonstrate that HIF-lα mRNA and protein levels are elevated in glioma cells. The colony formation assays, transwell assays, and wound-healing assays showed that overexpression of HIF-1α promoted proliferation and invasion of glioma cells.

Results: Overexpression of HIF-lα also increased the expression of inflammatory factors related to pyrolysis (TNF-α, IL-10, and IL-1β) and protein related to pyrolysis signal pathway (NLRP3, ASC, caspase-1, GSDMD, and GSDME).

Conclusions: Therefore, we speculate that HIF-1α promotes the proliferation and invasion of glial cells by regulating pyrolysis pathway. These results might provide a novel strategy and target for treatment of glioma.

求助全文
通过发布文献求助,成功后即可免费获取论文全文。 去求助
来源期刊
CiteScore
2.70
自引率
0.00%
发文量
224
审稿时长
10 weeks
×
引用
GB/T 7714-2015
复制
MLA
复制
APA
复制
导出至
BibTeX EndNote RefMan NoteFirst NoteExpress
×
提示
您的信息不完整,为了账户安全,请先补充。
现在去补充
×
提示
您因"违规操作"
具体请查看互助需知
我知道了
×
提示
确定
请完成安全验证×
copy
已复制链接
快去分享给好友吧!
我知道了
右上角分享
点击右上角分享
0
联系我们:info@booksci.cn Book学术提供免费学术资源搜索服务,方便国内外学者检索中英文文献。致力于提供最便捷和优质的服务体验。 Copyright © 2023 布克学术 All rights reserved.
京ICP备2023020795号-1
ghs 京公网安备 11010802042870号
Book学术文献互助
Book学术文献互助群
群 号:604180095
Book学术官方微信