出生后早期发育过程中嗅球中依赖于感觉刺激的 Npas4 表达

IF 2.1 4区 医学 Q3 MEDICINE, RESEARCH & EXPERIMENTAL
Oh-Hoon Kwon, Jiyun Choe, Dokyeong Kim, Sunghwan Kim, Cheil Moon
{"title":"出生后早期发育过程中嗅球中依赖于感觉刺激的 Npas4 表达","authors":"Oh-Hoon Kwon, Jiyun Choe, Dokyeong Kim, Sunghwan Kim, Cheil Moon","doi":"10.5607/en23037","DOIUrl":null,"url":null,"abstract":"<p><p>The development of the olfactory system is influenced by sensory inputs, and it maintains neuronal generation and plasticity throughout the lifespan. The olfactory bulb contains a higher proportion of interneurons than other brain regions, particularly during the early postnatal period of neurogenesis. Although the relationship between sensory stimulation and olfactory bulb development during the postnatal period has been well studied, the molecular mechanisms have yet to be identified. In this study, we used western blotting and immunohistochemistry to analyze the expression of the transcription factor Npas4, a neuron-specific immediate-early gene that acts as a developmental regulator in many brain regions. We found that Npas4 is highly expressed in olfactory bulb interneurons during the early postnatal stages and gradually decreases toward the late postnatal stages. Npas4 expression was observed in all olfactory bulb layers, including the rostral migratory stream, where newborn neurons are generated and migrate to the olfactory bulb. Under sensory deprivation, the olfactory bulb size and the number of olfactory bulb interneurons were reduced. Furthermore, Npas4 expression and the expression of putative Npas4 downstream molecules were decreased. Collectively, these findings indicate that Npas4 expression induced by sensory input plays a role in the formation of neural circuits with excitatory mitral/tufted cells by regulating the survival of olfactory bulb interneurons during the early stages of postnatal development.</p>","PeriodicalId":12263,"journal":{"name":"Experimental Neurobiology","volume":"33 2","pages":"77-98"},"PeriodicalIF":2.1000,"publicationDate":"2024-04-30","publicationTypes":"Journal Article","fieldsOfStudy":null,"isOpenAccess":false,"openAccessPdf":"https://www.ncbi.nlm.nih.gov/pmc/articles/PMC11089401/pdf/","citationCount":"0","resultStr":"{\"title\":\"Sensory Stimulation-dependent Npas4 Expression in the Olfactory Bulb during Early Postnatal Development.\",\"authors\":\"Oh-Hoon Kwon, Jiyun Choe, Dokyeong Kim, Sunghwan Kim, Cheil Moon\",\"doi\":\"10.5607/en23037\",\"DOIUrl\":null,\"url\":null,\"abstract\":\"<p><p>The development of the olfactory system is influenced by sensory inputs, and it maintains neuronal generation and plasticity throughout the lifespan. The olfactory bulb contains a higher proportion of interneurons than other brain regions, particularly during the early postnatal period of neurogenesis. Although the relationship between sensory stimulation and olfactory bulb development during the postnatal period has been well studied, the molecular mechanisms have yet to be identified. In this study, we used western blotting and immunohistochemistry to analyze the expression of the transcription factor Npas4, a neuron-specific immediate-early gene that acts as a developmental regulator in many brain regions. We found that Npas4 is highly expressed in olfactory bulb interneurons during the early postnatal stages and gradually decreases toward the late postnatal stages. Npas4 expression was observed in all olfactory bulb layers, including the rostral migratory stream, where newborn neurons are generated and migrate to the olfactory bulb. Under sensory deprivation, the olfactory bulb size and the number of olfactory bulb interneurons were reduced. Furthermore, Npas4 expression and the expression of putative Npas4 downstream molecules were decreased. Collectively, these findings indicate that Npas4 expression induced by sensory input plays a role in the formation of neural circuits with excitatory mitral/tufted cells by regulating the survival of olfactory bulb interneurons during the early stages of postnatal development.</p>\",\"PeriodicalId\":12263,\"journal\":{\"name\":\"Experimental Neurobiology\",\"volume\":\"33 2\",\"pages\":\"77-98\"},\"PeriodicalIF\":2.1000,\"publicationDate\":\"2024-04-30\",\"publicationTypes\":\"Journal Article\",\"fieldsOfStudy\":null,\"isOpenAccess\":false,\"openAccessPdf\":\"https://www.ncbi.nlm.nih.gov/pmc/articles/PMC11089401/pdf/\",\"citationCount\":\"0\",\"resultStr\":null,\"platform\":\"Semanticscholar\",\"paperid\":null,\"PeriodicalName\":\"Experimental Neurobiology\",\"FirstCategoryId\":\"3\",\"ListUrlMain\":\"https://doi.org/10.5607/en23037\",\"RegionNum\":4,\"RegionCategory\":\"医学\",\"ArticlePicture\":[],\"TitleCN\":null,\"AbstractTextCN\":null,\"PMCID\":null,\"EPubDate\":\"\",\"PubModel\":\"\",\"JCR\":\"Q3\",\"JCRName\":\"MEDICINE, RESEARCH & EXPERIMENTAL\",\"Score\":null,\"Total\":0}","platform":"Semanticscholar","paperid":null,"PeriodicalName":"Experimental Neurobiology","FirstCategoryId":"3","ListUrlMain":"https://doi.org/10.5607/en23037","RegionNum":4,"RegionCategory":"医学","ArticlePicture":[],"TitleCN":null,"AbstractTextCN":null,"PMCID":null,"EPubDate":"","PubModel":"","JCR":"Q3","JCRName":"MEDICINE, RESEARCH & EXPERIMENTAL","Score":null,"Total":0}
引用次数: 0

摘要

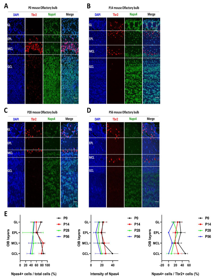
嗅觉系统的发育受到感官输入的影响,并在整个生命周期中保持神经元的生成和可塑性。与其他脑区相比,嗅球含有较高比例的中间神经元,尤其是在出生后早期的神经发生期。尽管对出生后时期感觉刺激与嗅球发育之间的关系已有深入研究,但其分子机制仍有待确定。在这项研究中,我们利用 Western 印迹和免疫组化技术分析了转录因子 Npas4 的表达,Npas4 是一种神经元特异性的即刻早期基因,在许多脑区起着发育调控作用。我们发现,Npas4在出生后早期的嗅球中间神经元中高度表达,并在出生后晚期逐渐减少。Npas4在嗅球各层均有表达,包括喙迁徙流,新生神经元在此产生并迁徙至嗅球。在感觉剥夺的情况下,嗅球的大小和嗅球中间神经元的数量都会减少。此外,Npas4 的表达和推定的 Npas4 下游分子的表达也减少了。总之,这些研究结果表明,在出生后发育的早期阶段,由感觉输入诱导的Npas4表达通过调节嗅球中间神经元的存活,在具有兴奋性丝裂细胞/簇细胞的神经环路的形成过程中发挥作用。
本文章由计算机程序翻译,如有差异,请以英文原文为准。

Sensory Stimulation-dependent Npas4 Expression in the Olfactory Bulb during Early Postnatal Development.

Sensory Stimulation-dependent Npas4 Expression in the Olfactory Bulb during Early Postnatal Development.

Sensory Stimulation-dependent Npas4 Expression in the Olfactory Bulb during Early Postnatal Development.

Sensory Stimulation-dependent Npas4 Expression in the Olfactory Bulb during Early Postnatal Development.

The development of the olfactory system is influenced by sensory inputs, and it maintains neuronal generation and plasticity throughout the lifespan. The olfactory bulb contains a higher proportion of interneurons than other brain regions, particularly during the early postnatal period of neurogenesis. Although the relationship between sensory stimulation and olfactory bulb development during the postnatal period has been well studied, the molecular mechanisms have yet to be identified. In this study, we used western blotting and immunohistochemistry to analyze the expression of the transcription factor Npas4, a neuron-specific immediate-early gene that acts as a developmental regulator in many brain regions. We found that Npas4 is highly expressed in olfactory bulb interneurons during the early postnatal stages and gradually decreases toward the late postnatal stages. Npas4 expression was observed in all olfactory bulb layers, including the rostral migratory stream, where newborn neurons are generated and migrate to the olfactory bulb. Under sensory deprivation, the olfactory bulb size and the number of olfactory bulb interneurons were reduced. Furthermore, Npas4 expression and the expression of putative Npas4 downstream molecules were decreased. Collectively, these findings indicate that Npas4 expression induced by sensory input plays a role in the formation of neural circuits with excitatory mitral/tufted cells by regulating the survival of olfactory bulb interneurons during the early stages of postnatal development.

求助全文
通过发布文献求助,成功后即可免费获取论文全文。 去求助
来源期刊
Experimental Neurobiology
Experimental Neurobiology Neuroscience-Cellular and Molecular Neuroscience
CiteScore
4.30
自引率
4.20%
发文量
29
期刊介绍: Experimental Neurobiology is an international forum for interdisciplinary investigations of the nervous system. The journal aims to publish papers that present novel observations in all fields of neuroscience, encompassing cellular & molecular neuroscience, development/differentiation/plasticity, neurobiology of disease, systems/cognitive/behavioral neuroscience, drug development & industrial application, brain-machine interface, methodologies/tools, and clinical neuroscience. It should be of interest to a broad scientific audience working on the biochemical, molecular biological, cell biological, pharmacological, physiological, psychophysical, clinical, anatomical, cognitive, and biotechnological aspects of neuroscience. The journal publishes both original research articles and review articles. Experimental Neurobiology is an open access, peer-reviewed online journal. The journal is published jointly by The Korean Society for Brain and Neural Sciences & The Korean Society for Neurodegenerative Disease.
×
引用
GB/T 7714-2015
复制
MLA
复制
APA
复制
导出至
BibTeX EndNote RefMan NoteFirst NoteExpress
×
提示
您的信息不完整,为了账户安全,请先补充。
现在去补充
×
提示
您因"违规操作"
具体请查看互助需知
我知道了
×
提示
确定
请完成安全验证×
copy
已复制链接
快去分享给好友吧!
我知道了
右上角分享
点击右上角分享
0
联系我们:info@booksci.cn Book学术提供免费学术资源搜索服务,方便国内外学者检索中英文文献。致力于提供最便捷和优质的服务体验。 Copyright © 2023 布克学术 All rights reserved.
京ICP备2023020795号-1
ghs 京公网安备 11010802042870号
Book学术文献互助
Book学术文献互助群
群 号:604180095
Book学术官方微信