在脓毒症诱发的心肌功能障碍中,白细胞介素-15预处理可通过抑制NF-κB信号转导减轻炎症和细胞凋亡。

IF 2.1 4区 生物学 Q4 CELL BIOLOGY
Chaojie He, Yi Yu, Feifan Wang, Wudi Li, Hui Ni, Meixiang Xiang
{"title":"在脓毒症诱发的心肌功能障碍中,白细胞介素-15预处理可通过抑制NF-κB信号转导减轻炎症和细胞凋亡。","authors":"Chaojie He, Yi Yu, Feifan Wang, Wudi Li, Hui Ni, Meixiang Xiang","doi":"10.4081/ejh.2024.4019","DOIUrl":null,"url":null,"abstract":"<p><p>Sepsis-induced myocardial dysfunction (SIMD) is associated with poor prognosis and increased mortality in patients with sepsis. Cytokines are important regulators of both the initiation and progression of sepsis. Interleukin-15 (IL-15), a pro-inflammatory cytokine, has been linked to protective effects against myocardial infarction and myocarditis. However, the role of IL-15 in SIMD remains unclear. We established a mouse model of SIMD via cecal ligation puncture (CLP) surgery and a cell model of myocardial injury via lipopolysaccharide (LPS) stimulation. IL-15 expression was prominently upregulated in septic hearts as well as cardiomyocytes challenged with LPS. IL-15 pretreatment attenuated cardiac inflammation and cell apoptosis and improved cardiac function in the CLP model. Similar cardioprotective effects of IL-15 pretreatment were observed in vitro. As expected, IL-15 knockdown had the opposite effect on LPS-stimulated cardiomyocytes. Mechanistically, we found that IL-15 pretreatment reduced the expression of the pro-apoptotic proteins cleaved caspase-3 and Bax and upregulated the anti-apoptotic protein Bcl-2. RNA sequencing and Western blotting further confirmed that IL-15 pretreatment suppressed the activation of nuclear factor kappa B (NF-κB) signaling in mice with sepsis. Besides, the addition of NF-κB inhibitor can significantly attenuate cardiomyocyte apoptosis compared to the control findings. Our results suggest that IL-15 pretreatment attenuated the cardiac inflammatory responses and reduced cardiomyocyte apoptosis by partially inhibiting NF-κB signaling in vivo and in vitro, thereby improving cardiac function in mice with sepsis. These findings highlight a promising therapeutic strategy for SIMD.</p>","PeriodicalId":50487,"journal":{"name":"European Journal of Histochemistry","volume":"68 2","pages":""},"PeriodicalIF":2.1000,"publicationDate":"2024-04-29","publicationTypes":"Journal Article","fieldsOfStudy":null,"isOpenAccess":false,"openAccessPdf":"https://www.ncbi.nlm.nih.gov/pmc/articles/PMC11110722/pdf/","citationCount":"0","resultStr":"{\"title\":\"Pretreatment with interleukin-15 attenuates inflammation and apoptosis by inhibiting NF-κB signaling in sepsis-induced myocardial dysfunction.\",\"authors\":\"Chaojie He, Yi Yu, Feifan Wang, Wudi Li, Hui Ni, Meixiang Xiang\",\"doi\":\"10.4081/ejh.2024.4019\",\"DOIUrl\":null,\"url\":null,\"abstract\":\"<p><p>Sepsis-induced myocardial dysfunction (SIMD) is associated with poor prognosis and increased mortality in patients with sepsis. Cytokines are important regulators of both the initiation and progression of sepsis. Interleukin-15 (IL-15), a pro-inflammatory cytokine, has been linked to protective effects against myocardial infarction and myocarditis. However, the role of IL-15 in SIMD remains unclear. We established a mouse model of SIMD via cecal ligation puncture (CLP) surgery and a cell model of myocardial injury via lipopolysaccharide (LPS) stimulation. IL-15 expression was prominently upregulated in septic hearts as well as cardiomyocytes challenged with LPS. IL-15 pretreatment attenuated cardiac inflammation and cell apoptosis and improved cardiac function in the CLP model. Similar cardioprotective effects of IL-15 pretreatment were observed in vitro. As expected, IL-15 knockdown had the opposite effect on LPS-stimulated cardiomyocytes. Mechanistically, we found that IL-15 pretreatment reduced the expression of the pro-apoptotic proteins cleaved caspase-3 and Bax and upregulated the anti-apoptotic protein Bcl-2. RNA sequencing and Western blotting further confirmed that IL-15 pretreatment suppressed the activation of nuclear factor kappa B (NF-κB) signaling in mice with sepsis. Besides, the addition of NF-κB inhibitor can significantly attenuate cardiomyocyte apoptosis compared to the control findings. Our results suggest that IL-15 pretreatment attenuated the cardiac inflammatory responses and reduced cardiomyocyte apoptosis by partially inhibiting NF-κB signaling in vivo and in vitro, thereby improving cardiac function in mice with sepsis. These findings highlight a promising therapeutic strategy for SIMD.</p>\",\"PeriodicalId\":50487,\"journal\":{\"name\":\"European Journal of Histochemistry\",\"volume\":\"68 2\",\"pages\":\"\"},\"PeriodicalIF\":2.1000,\"publicationDate\":\"2024-04-29\",\"publicationTypes\":\"Journal Article\",\"fieldsOfStudy\":null,\"isOpenAccess\":false,\"openAccessPdf\":\"https://www.ncbi.nlm.nih.gov/pmc/articles/PMC11110722/pdf/\",\"citationCount\":\"0\",\"resultStr\":null,\"platform\":\"Semanticscholar\",\"paperid\":null,\"PeriodicalName\":\"European Journal of Histochemistry\",\"FirstCategoryId\":\"99\",\"ListUrlMain\":\"https://doi.org/10.4081/ejh.2024.4019\",\"RegionNum\":4,\"RegionCategory\":\"生物学\",\"ArticlePicture\":[],\"TitleCN\":null,\"AbstractTextCN\":null,\"PMCID\":null,\"EPubDate\":\"\",\"PubModel\":\"\",\"JCR\":\"Q4\",\"JCRName\":\"CELL BIOLOGY\",\"Score\":null,\"Total\":0}","platform":"Semanticscholar","paperid":null,"PeriodicalName":"European Journal of Histochemistry","FirstCategoryId":"99","ListUrlMain":"https://doi.org/10.4081/ejh.2024.4019","RegionNum":4,"RegionCategory":"生物学","ArticlePicture":[],"TitleCN":null,"AbstractTextCN":null,"PMCID":null,"EPubDate":"","PubModel":"","JCR":"Q4","JCRName":"CELL BIOLOGY","Score":null,"Total":0}
引用次数: 0

摘要

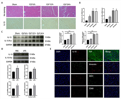
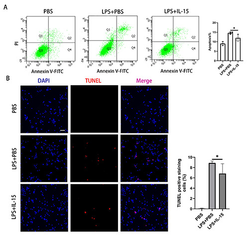
败血症诱发的心肌功能障碍(SIMD)与败血症患者的预后不良和死亡率增加有关。细胞因子是败血症发生和发展的重要调节因子。白细胞介素-15(IL-15)是一种促炎细胞因子,与心肌梗死和心肌炎的保护作用有关。然而,IL-15 在 SIMD 中的作用仍不清楚。我们通过盲肠结扎术(CLP)建立了 SIMD 小鼠模型,并通过脂多糖(LPS)刺激建立了心肌损伤细胞模型。IL-15在脓毒症心脏和受到LPS挑战的心肌细胞中的表达显著上调。在CLP模型中,IL-15预处理可减轻心脏炎症和细胞凋亡,改善心脏功能。在体外也观察到了 IL-15 预处理类似的心脏保护作用。不出所料,IL-15 基因敲除对 LPS 刺激的心肌细胞具有相反的作用。从机理上讲,我们发现 IL-15 预处理降低了促凋亡蛋白裂解的 caspase-3 和 Bax 的表达,并上调了抗凋亡蛋白 Bcl-2。RNA 测序和 Western 印迹进一步证实,IL-15 预处理抑制了败血症小鼠核因子卡巴 B(NF-κB)信号的激活。此外,与对照组结果相比,添加 NF-κB 抑制剂可显著减少心肌细胞凋亡。我们的研究结果表明,IL-15预处理通过部分抑制体内和体外的NF-κB信号传导,减轻了心脏炎症反应,减少了心肌细胞凋亡,从而改善了脓毒症小鼠的心脏功能。这些发现凸显了一种治疗 SIMD 的前景广阔的策略。
本文章由计算机程序翻译,如有差异,请以英文原文为准。

Pretreatment with interleukin-15 attenuates inflammation and apoptosis by inhibiting NF-κB signaling in sepsis-induced myocardial dysfunction.

Pretreatment with interleukin-15 attenuates inflammation and apoptosis by inhibiting NF-κB signaling in sepsis-induced myocardial dysfunction.

Pretreatment with interleukin-15 attenuates inflammation and apoptosis by inhibiting NF-κB signaling in sepsis-induced myocardial dysfunction.

Pretreatment with interleukin-15 attenuates inflammation and apoptosis by inhibiting NF-κB signaling in sepsis-induced myocardial dysfunction.

Sepsis-induced myocardial dysfunction (SIMD) is associated with poor prognosis and increased mortality in patients with sepsis. Cytokines are important regulators of both the initiation and progression of sepsis. Interleukin-15 (IL-15), a pro-inflammatory cytokine, has been linked to protective effects against myocardial infarction and myocarditis. However, the role of IL-15 in SIMD remains unclear. We established a mouse model of SIMD via cecal ligation puncture (CLP) surgery and a cell model of myocardial injury via lipopolysaccharide (LPS) stimulation. IL-15 expression was prominently upregulated in septic hearts as well as cardiomyocytes challenged with LPS. IL-15 pretreatment attenuated cardiac inflammation and cell apoptosis and improved cardiac function in the CLP model. Similar cardioprotective effects of IL-15 pretreatment were observed in vitro. As expected, IL-15 knockdown had the opposite effect on LPS-stimulated cardiomyocytes. Mechanistically, we found that IL-15 pretreatment reduced the expression of the pro-apoptotic proteins cleaved caspase-3 and Bax and upregulated the anti-apoptotic protein Bcl-2. RNA sequencing and Western blotting further confirmed that IL-15 pretreatment suppressed the activation of nuclear factor kappa B (NF-κB) signaling in mice with sepsis. Besides, the addition of NF-κB inhibitor can significantly attenuate cardiomyocyte apoptosis compared to the control findings. Our results suggest that IL-15 pretreatment attenuated the cardiac inflammatory responses and reduced cardiomyocyte apoptosis by partially inhibiting NF-κB signaling in vivo and in vitro, thereby improving cardiac function in mice with sepsis. These findings highlight a promising therapeutic strategy for SIMD.

求助全文
通过发布文献求助,成功后即可免费获取论文全文。 去求助
来源期刊
European Journal of Histochemistry
European Journal of Histochemistry 生物-细胞生物学
CiteScore
3.70
自引率
5.00%
发文量
47
审稿时长
3 months
期刊介绍: The Journal publishes original papers concerning investigations by histochemical and immunohistochemical methods, and performed with the aid of light, super-resolution and electron microscopy, cytometry and imaging techniques. Coverage extends to: functional cell and tissue biology in animals and plants; cell differentiation and death; cell-cell interaction and molecular trafficking; biology of cell development and senescence; nerve and muscle cell biology; cellular basis of diseases. The histochemical approach is nowadays essentially aimed at locating molecules in the very place where they exert their biological roles, and at describing dynamically specific chemical activities in living cells. Basic research on cell functional organization is essential for understanding the mechanisms underlying major biological processes such as differentiation, the control of tissue homeostasis, and the regulation of normal and tumor cell growth. Even more than in the past, the European Journal of Histochemistry, as a journal of functional cytology, represents the venue where cell scientists may present and discuss their original results, technical improvements and theories.
×
引用
GB/T 7714-2015
复制
MLA
复制
APA
复制
导出至
BibTeX EndNote RefMan NoteFirst NoteExpress
×
提示
您的信息不完整,为了账户安全,请先补充。
现在去补充
×
提示
您因"违规操作"
具体请查看互助需知
我知道了
×
提示
确定
请完成安全验证×
copy
已复制链接
快去分享给好友吧!
我知道了
右上角分享
点击右上角分享
0
联系我们:info@booksci.cn Book学术提供免费学术资源搜索服务,方便国内外学者检索中英文文献。致力于提供最便捷和优质的服务体验。 Copyright © 2023 布克学术 All rights reserved.
京ICP备2023020795号-1
ghs 京公网安备 11010802042870号
Book学术文献互助
Book学术文献互助群
群 号:604180095
Book学术官方微信