利用预测模型确定急性重度溃疡性结肠炎的管理策略:一项模拟建模研究。

IF 3.9 Q2 GASTROENTEROLOGY & HEPATOLOGY
Intestinal Research Pub Date : 2024-10-01 Epub Date: 2024-05-07 DOI:10.5217/ir.2023.00175
Danny Con, Peter De Cruz
{"title":"利用预测模型确定急性重度溃疡性结肠炎的管理策略:一项模拟建模研究。","authors":"Danny Con, Peter De Cruz","doi":"10.5217/ir.2023.00175","DOIUrl":null,"url":null,"abstract":"<p><strong>Background/aims: </strong>Robust management algorithms are required to reduce the residual risk of colectomy in acute severe ulcerative colitis (ASUC) refractory to standard infliximab salvage therapy. The aim of this study was to evaluate the performance and benefits of alternative ASUC management strategies using simulated prediction models of varying accuracy.</p><p><strong>Methods: </strong>This was a simulation-based modeling study using a hypothetical cohort of 5,000 steroid-refractory ASUC patients receiving standard infliximab induction. Simulated predictive models were used to risk-stratify patients and escalate treatment in patients at high risk of failing standard infliximab induction. The main outcome of interest was colectomy by 3 months.</p><p><strong>Results: </strong>The 3-month colectomy rate in the base scenario where all 5,000 patients received standard infliximab induction was 23%. The best-performing management strategy assigned high-risk patients to sequential Janus kinase inhibitor inhibition and mediumrisk patients to accelerated infliximab induction. Using a 90% area under the curve (AUC) prediction model and optimistic treatment efficacy assumptions, this strategy reduced the 3-month colectomy rate to 8% (65% residual risk reduction). Using an 80% AUC prediction model with only modest treatment efficacy assumptions, the 3-month colectomy rate was reduced to 15% (35% residual risk reduction). Overall management strategy efficacy was highly dependent on predictive model accuracy and underlying treatment efficacy assumptions.</p><p><strong>Conclusions: </strong>This is the first study to simulate predictive model-based management strategies in steroid-refractory ASUC and evaluate their effect on short-term colectomy rates. Future studies on predictive model development should incorporate simulation studies to better understand their expected benefit.</p>","PeriodicalId":14481,"journal":{"name":"Intestinal Research","volume":" ","pages":"439-452"},"PeriodicalIF":3.9000,"publicationDate":"2024-10-01","publicationTypes":"Journal Article","fieldsOfStudy":null,"isOpenAccess":false,"openAccessPdf":"https://www.ncbi.nlm.nih.gov/pmc/articles/PMC11534451/pdf/","citationCount":"0","resultStr":"{\"title\":\"Defining management strategies for acute severe ulcerative colitis using predictive models: a simulation-modeling study.\",\"authors\":\"Danny Con, Peter De Cruz\",\"doi\":\"10.5217/ir.2023.00175\",\"DOIUrl\":null,\"url\":null,\"abstract\":\"<p><strong>Background/aims: </strong>Robust management algorithms are required to reduce the residual risk of colectomy in acute severe ulcerative colitis (ASUC) refractory to standard infliximab salvage therapy. The aim of this study was to evaluate the performance and benefits of alternative ASUC management strategies using simulated prediction models of varying accuracy.</p><p><strong>Methods: </strong>This was a simulation-based modeling study using a hypothetical cohort of 5,000 steroid-refractory ASUC patients receiving standard infliximab induction. Simulated predictive models were used to risk-stratify patients and escalate treatment in patients at high risk of failing standard infliximab induction. The main outcome of interest was colectomy by 3 months.</p><p><strong>Results: </strong>The 3-month colectomy rate in the base scenario where all 5,000 patients received standard infliximab induction was 23%. The best-performing management strategy assigned high-risk patients to sequential Janus kinase inhibitor inhibition and mediumrisk patients to accelerated infliximab induction. Using a 90% area under the curve (AUC) prediction model and optimistic treatment efficacy assumptions, this strategy reduced the 3-month colectomy rate to 8% (65% residual risk reduction). Using an 80% AUC prediction model with only modest treatment efficacy assumptions, the 3-month colectomy rate was reduced to 15% (35% residual risk reduction). Overall management strategy efficacy was highly dependent on predictive model accuracy and underlying treatment efficacy assumptions.</p><p><strong>Conclusions: </strong>This is the first study to simulate predictive model-based management strategies in steroid-refractory ASUC and evaluate their effect on short-term colectomy rates. Future studies on predictive model development should incorporate simulation studies to better understand their expected benefit.</p>\",\"PeriodicalId\":14481,\"journal\":{\"name\":\"Intestinal Research\",\"volume\":\" \",\"pages\":\"439-452\"},\"PeriodicalIF\":3.9000,\"publicationDate\":\"2024-10-01\",\"publicationTypes\":\"Journal Article\",\"fieldsOfStudy\":null,\"isOpenAccess\":false,\"openAccessPdf\":\"https://www.ncbi.nlm.nih.gov/pmc/articles/PMC11534451/pdf/\",\"citationCount\":\"0\",\"resultStr\":null,\"platform\":\"Semanticscholar\",\"paperid\":null,\"PeriodicalName\":\"Intestinal Research\",\"FirstCategoryId\":\"1085\",\"ListUrlMain\":\"https://doi.org/10.5217/ir.2023.00175\",\"RegionNum\":0,\"RegionCategory\":null,\"ArticlePicture\":[],\"TitleCN\":null,\"AbstractTextCN\":null,\"PMCID\":null,\"EPubDate\":\"2024/5/7 0:00:00\",\"PubModel\":\"Epub\",\"JCR\":\"Q2\",\"JCRName\":\"GASTROENTEROLOGY & HEPATOLOGY\",\"Score\":null,\"Total\":0}","platform":"Semanticscholar","paperid":null,"PeriodicalName":"Intestinal Research","FirstCategoryId":"1085","ListUrlMain":"https://doi.org/10.5217/ir.2023.00175","RegionNum":0,"RegionCategory":null,"ArticlePicture":[],"TitleCN":null,"AbstractTextCN":null,"PMCID":null,"EPubDate":"2024/5/7 0:00:00","PubModel":"Epub","JCR":"Q2","JCRName":"GASTROENTEROLOGY & HEPATOLOGY","Score":null,"Total":0}
引用次数: 0

摘要

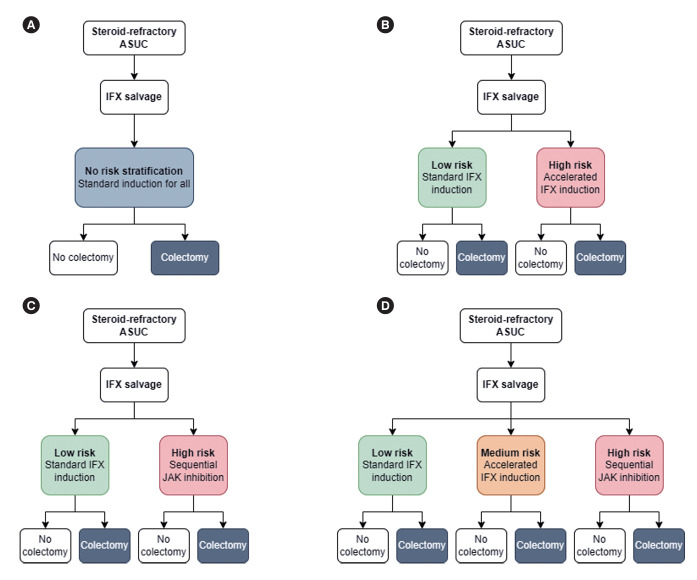
背景/目的:对于标准英夫利西单抗挽救疗法难治的急性重度溃疡性结肠炎(ASUC)患者,需要强有力的管理算法来降低结肠切除术的残余风险。本研究的目的是使用不同准确度的模拟预测模型,评估其他 ASUC 管理策略的性能和优势:这是一项以模拟为基础的建模研究,研究对象是接受标准英夫利西单抗诱导治疗的 5,000 例类固醇难治性 ASUC 患者。模拟预测模型用于对患者进行风险分级,并对标准英夫利西单抗诱导失败的高风险患者进行升级治疗。主要研究结果为3个月的结肠切除术:结果:在5000名患者均接受标准英夫利西单抗诱导治疗的基础方案中,3个月的结肠切除率为23%。最佳管理策略是让高风险患者接受Janus激酶抑制剂的连续抑制治疗,让中度风险患者接受英夫利西单抗的加速诱导治疗。采用90%的曲线下面积(AUC)预测模型和乐观的疗效假设,该策略将3个月的结肠切除率降至8%(残余风险降低65%)。如果采用 80% 的 AUC 预测模型,并假设疗效一般,3 个月的结肠切除率将降至 15%(残余风险降低 35%)。总体管理策略的效果高度依赖于预测模型的准确性和基本疗效假设:这是第一项模拟类固醇难治性 ASUC 基于预测模型的管理策略并评估其对短期结肠切除率影响的研究。未来有关预测模型开发的研究应结合模拟研究,以更好地了解其预期效益。
本文章由计算机程序翻译,如有差异,请以英文原文为准。

Defining management strategies for acute severe ulcerative colitis using predictive models: a simulation-modeling study.

Defining management strategies for acute severe ulcerative colitis using predictive models: a simulation-modeling study.

Defining management strategies for acute severe ulcerative colitis using predictive models: a simulation-modeling study.

Defining management strategies for acute severe ulcerative colitis using predictive models: a simulation-modeling study.

Background/aims: Robust management algorithms are required to reduce the residual risk of colectomy in acute severe ulcerative colitis (ASUC) refractory to standard infliximab salvage therapy. The aim of this study was to evaluate the performance and benefits of alternative ASUC management strategies using simulated prediction models of varying accuracy.

Methods: This was a simulation-based modeling study using a hypothetical cohort of 5,000 steroid-refractory ASUC patients receiving standard infliximab induction. Simulated predictive models were used to risk-stratify patients and escalate treatment in patients at high risk of failing standard infliximab induction. The main outcome of interest was colectomy by 3 months.

Results: The 3-month colectomy rate in the base scenario where all 5,000 patients received standard infliximab induction was 23%. The best-performing management strategy assigned high-risk patients to sequential Janus kinase inhibitor inhibition and mediumrisk patients to accelerated infliximab induction. Using a 90% area under the curve (AUC) prediction model and optimistic treatment efficacy assumptions, this strategy reduced the 3-month colectomy rate to 8% (65% residual risk reduction). Using an 80% AUC prediction model with only modest treatment efficacy assumptions, the 3-month colectomy rate was reduced to 15% (35% residual risk reduction). Overall management strategy efficacy was highly dependent on predictive model accuracy and underlying treatment efficacy assumptions.

Conclusions: This is the first study to simulate predictive model-based management strategies in steroid-refractory ASUC and evaluate their effect on short-term colectomy rates. Future studies on predictive model development should incorporate simulation studies to better understand their expected benefit.

求助全文
通过发布文献求助,成功后即可免费获取论文全文。 去求助
来源期刊
Intestinal Research
Intestinal Research GASTROENTEROLOGY & HEPATOLOGY-
CiteScore
7.40
自引率
10.20%
发文量
69
审稿时长
38 weeks
期刊介绍: Intestinal Research (Intest Res) is the joint official publication of the Asian Organization for Crohn''s and Colitis (AOCC), Chinese Society of IBD (CSIBD), Japanese Society for IBD (JSIBD), Korean Association for the Study of Intestinal Diseases (KASID), Taiwan Society of IBD (TSIBD) and Colitis Crohn''s Foundation (India) (CCF, india). The aim of the Journal is to provide broad and in-depth analysis of intestinal diseases, especially inflammatory bowel disease, which shows increasing tendency and significance. As a Journal specialized in clinical and translational research in gastroenterology, it encompasses multiple aspects of diseases originated from the small and large intestines. The Journal also seeks to propagate and exchange useful innovations, both in ideas and in practice, within the research community. As a mode of scholarly communication, it encourages scientific investigation through the rigorous peer-review system and constitutes a qualified and continual platform for sharing studies of researchers and practitioners. Specifically, the Journal presents up-to-date coverage of medical researches on the physiology, epidemiology, pathophysiology, clinical presentations, and therapeutic interventions of the intestinal diseases. General topics of interest include inflammatory bowel disease, colon and small intestine cancer or polyp, endoscopy, irritable bowel syndrome and other motility disorders, infectious enterocolitis, intestinal tuberculosis, and so forth. The Journal publishes diverse types of academic materials such as editorials, clinical and basic reviews, original articles, case reports, letters to the editor, brief communications, perspective, statement or commentary, and images that are useful to clinicians and researchers.
×
引用
GB/T 7714-2015
复制
MLA
复制
APA
复制
导出至
BibTeX EndNote RefMan NoteFirst NoteExpress
×
提示
您的信息不完整,为了账户安全,请先补充。
现在去补充
×
提示
您因"违规操作"
具体请查看互助需知
我知道了
×
提示
确定
请完成安全验证×
copy
已复制链接
快去分享给好友吧!
我知道了
右上角分享
点击右上角分享
0
联系我们:info@booksci.cn Book学术提供免费学术资源搜索服务,方便国内外学者检索中英文文献。致力于提供最便捷和优质的服务体验。 Copyright © 2023 布克学术 All rights reserved.
京ICP备2023020795号-1
ghs 京公网安备 11010802042870号
Book学术文献互助
Book学术文献互助群
群 号:604180095
Book学术官方微信