IGFBP5 通过抑制声刺猬信号通路促进帕金森病 6-OHDA 毒素模型中神经元的凋亡。

IF 2.2 3区 医学 Q1 MEDICINE, GENERAL & INTERNAL
Medical Principles and Practice Pub Date : 2024-01-01 Epub Date: 2024-04-02 DOI:10.1159/000538467
Shenglong Guo, Qi Lei, Qian Yang, Ruili Chen
{"title":"IGFBP5 通过抑制声刺猬信号通路促进帕金森病 6-OHDA 毒素模型中神经元的凋亡。","authors":"Shenglong Guo, Qi Lei, Qian Yang, Ruili Chen","doi":"10.1159/000538467","DOIUrl":null,"url":null,"abstract":"<p><strong>Introduction: </strong>Parkinson's disease (PD) is the most common neurodegenerative disease worldwide. Studies have shown that insulin-like growth factor-binding protein 5 (IGFBP5) may contribute to methamphetamine-induced neurotoxicity and neuronal apoptosis in PC-12 cells and rat striatum. Here, we studied the expression and role of IGFBP5 in the 6-OHDA-toxicant model of PD.</p><p><strong>Methods: </strong>PC-12 and SH-SY5Y cells were exposed to 50 μ<sc>m</sc> 6-OHDA for 24 h. qRT-PCR, western blotting, CCK-8 assay, EdU staining, annexin V staining, and immunofluorescence were performed to study the effects of IGFBP5-specific siRNAs. The effects of IGFBP5 on a rat 6-OHDA model of PD were confirmed by performing behavioral tests, tyrosine hydroxylase (TH) immunofluorescence staining, and western blotting.</p><p><strong>Results: </strong>In the GSE7621 dataset, IGFBP5 was highly expressed in the substantia nigra tissues of PD patients compared to healthy controls. In PC-12 and SH-SY5Y cells, IGFBP5 was upregulated following 6-OHDA exposure in a dose-dependent manner. Silencing of IGFBP5 promoted PC-12 and SH-SY5Y proliferation and inhibited apoptosis under 6-OHDA stimulation. Silencing of IGFBP5 relieved 6-OHDA-induced TH-positive neuron loss. Hedgehog signaling pathway was predicted as a downstream signaling pathway of IGFBP5. Negative regulation between IGFBP5 and sonic hedgehog (SHH) signaling pathway was confirmed in vitro. The effects of IGFBP5 silencing on SH-SY5Y cells were partially reversed using cyclopamine, a direct inhibitor of the SHH signaling pathway. In addition, silencing of IGFBP5 attenuated motor deficits and neuronal damage in 6-OHDA-induced PD rats.</p><p><strong>Conclusion: </strong>Elevated IGFBP5 expression may be involved in 6-OHDA-induced neurotoxicity through regulation of the SHH signaling pathway.</p>","PeriodicalId":18455,"journal":{"name":"Medical Principles and Practice","volume":" ","pages":"269-280"},"PeriodicalIF":2.2000,"publicationDate":"2024-01-01","publicationTypes":"Journal Article","fieldsOfStudy":null,"isOpenAccess":false,"openAccessPdf":"https://www.ncbi.nlm.nih.gov/pmc/articles/PMC11175608/pdf/","citationCount":"0","resultStr":"{\"title\":\"IGFBP5 Promotes Neuronal Apoptosis in a 6-OHDA-Toxicant Model of Parkinson's Disease by Inhibiting the Sonic Hedgehog Signaling Pathway.\",\"authors\":\"Shenglong Guo, Qi Lei, Qian Yang, Ruili Chen\",\"doi\":\"10.1159/000538467\",\"DOIUrl\":null,\"url\":null,\"abstract\":\"<p><strong>Introduction: </strong>Parkinson's disease (PD) is the most common neurodegenerative disease worldwide. Studies have shown that insulin-like growth factor-binding protein 5 (IGFBP5) may contribute to methamphetamine-induced neurotoxicity and neuronal apoptosis in PC-12 cells and rat striatum. Here, we studied the expression and role of IGFBP5 in the 6-OHDA-toxicant model of PD.</p><p><strong>Methods: </strong>PC-12 and SH-SY5Y cells were exposed to 50 μ<sc>m</sc> 6-OHDA for 24 h. qRT-PCR, western blotting, CCK-8 assay, EdU staining, annexin V staining, and immunofluorescence were performed to study the effects of IGFBP5-specific siRNAs. The effects of IGFBP5 on a rat 6-OHDA model of PD were confirmed by performing behavioral tests, tyrosine hydroxylase (TH) immunofluorescence staining, and western blotting.</p><p><strong>Results: </strong>In the GSE7621 dataset, IGFBP5 was highly expressed in the substantia nigra tissues of PD patients compared to healthy controls. In PC-12 and SH-SY5Y cells, IGFBP5 was upregulated following 6-OHDA exposure in a dose-dependent manner. Silencing of IGFBP5 promoted PC-12 and SH-SY5Y proliferation and inhibited apoptosis under 6-OHDA stimulation. Silencing of IGFBP5 relieved 6-OHDA-induced TH-positive neuron loss. Hedgehog signaling pathway was predicted as a downstream signaling pathway of IGFBP5. Negative regulation between IGFBP5 and sonic hedgehog (SHH) signaling pathway was confirmed in vitro. The effects of IGFBP5 silencing on SH-SY5Y cells were partially reversed using cyclopamine, a direct inhibitor of the SHH signaling pathway. In addition, silencing of IGFBP5 attenuated motor deficits and neuronal damage in 6-OHDA-induced PD rats.</p><p><strong>Conclusion: </strong>Elevated IGFBP5 expression may be involved in 6-OHDA-induced neurotoxicity through regulation of the SHH signaling pathway.</p>\",\"PeriodicalId\":18455,\"journal\":{\"name\":\"Medical Principles and Practice\",\"volume\":\" \",\"pages\":\"269-280\"},\"PeriodicalIF\":2.2000,\"publicationDate\":\"2024-01-01\",\"publicationTypes\":\"Journal Article\",\"fieldsOfStudy\":null,\"isOpenAccess\":false,\"openAccessPdf\":\"https://www.ncbi.nlm.nih.gov/pmc/articles/PMC11175608/pdf/\",\"citationCount\":\"0\",\"resultStr\":null,\"platform\":\"Semanticscholar\",\"paperid\":null,\"PeriodicalName\":\"Medical Principles and Practice\",\"FirstCategoryId\":\"3\",\"ListUrlMain\":\"https://doi.org/10.1159/000538467\",\"RegionNum\":3,\"RegionCategory\":\"医学\",\"ArticlePicture\":[],\"TitleCN\":null,\"AbstractTextCN\":null,\"PMCID\":null,\"EPubDate\":\"2024/4/2 0:00:00\",\"PubModel\":\"Epub\",\"JCR\":\"Q1\",\"JCRName\":\"MEDICINE, GENERAL & INTERNAL\",\"Score\":null,\"Total\":0}","platform":"Semanticscholar","paperid":null,"PeriodicalName":"Medical Principles and Practice","FirstCategoryId":"3","ListUrlMain":"https://doi.org/10.1159/000538467","RegionNum":3,"RegionCategory":"医学","ArticlePicture":[],"TitleCN":null,"AbstractTextCN":null,"PMCID":null,"EPubDate":"2024/4/2 0:00:00","PubModel":"Epub","JCR":"Q1","JCRName":"MEDICINE, GENERAL & INTERNAL","Score":null,"Total":0}
引用次数: 0

摘要

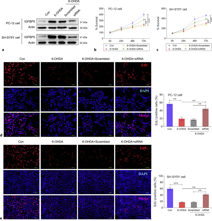
导言帕金森病(PD)是全球最常见的神经退行性疾病。研究表明,胰岛素样生长因子结合蛋白5(IGFBP5)可能会导致甲基苯丙胺诱导的PC-12细胞和大鼠纹状体的神经毒性和神经细胞凋亡。在此,我们研究了 IGFBP5 在 6-OHDA 毒素模型中的表达和作用:方法:将PC-12和SH-SY5Y细胞暴露于50 μM 6-OHDA中24小时,采用qRT-PCR、Western印迹、CCK-8检测、EdU染色、annexin V染色和免疫荧光等方法研究IGFBP5特异性siRNA的作用。通过行为测试、酪氨酸羟化酶(TH)免疫荧光染色和免疫印迹法证实了IGFBP5对大鼠6-OHDA帕金森病模型的影响:在 GSE7621 数据集中,与健康对照组相比,IGFBP5 在帕金森病患者的黑质组织中高表达。在PC-12和SH-SY5Y细胞中,暴露于6-OHDA后IGFBP5呈剂量依赖性上调。沉默IGFBP5可促进PC-12和SH-SY5Y细胞增殖,同时抑制6-OHDA刺激下的细胞凋亡。沉默IGFBP5可缓解6-OHDA诱导的TH阳性神经元丢失。刺猬信号通路被认为是 IGFBP5 的下游信号通路。体外实验证实了 IGFBP5 与声刺猬(SHH)信号通路之间的负调控。沉默 IGFBP5 对 SH-SY5Y 细胞的影响可通过环丙胺(SHH 信号通路的直接抑制剂)部分逆转。此外,沉默IGFBP5还能减轻6-OHDA诱导的帕金森病大鼠的运动障碍和神经元损伤:结论:IGFBP5表达的升高可能通过调节SHH信号通路参与了6-OHDA诱导的神经毒性。
本文章由计算机程序翻译,如有差异,请以英文原文为准。

IGFBP5 Promotes Neuronal Apoptosis in a 6-OHDA-Toxicant Model of Parkinson's Disease by Inhibiting the Sonic Hedgehog Signaling Pathway.

IGFBP5 Promotes Neuronal Apoptosis in a 6-OHDA-Toxicant Model of Parkinson's Disease by Inhibiting the Sonic Hedgehog Signaling Pathway.

IGFBP5 Promotes Neuronal Apoptosis in a 6-OHDA-Toxicant Model of Parkinson's Disease by Inhibiting the Sonic Hedgehog Signaling Pathway.

IGFBP5 Promotes Neuronal Apoptosis in a 6-OHDA-Toxicant Model of Parkinson's Disease by Inhibiting the Sonic Hedgehog Signaling Pathway.

Introduction: Parkinson's disease (PD) is the most common neurodegenerative disease worldwide. Studies have shown that insulin-like growth factor-binding protein 5 (IGFBP5) may contribute to methamphetamine-induced neurotoxicity and neuronal apoptosis in PC-12 cells and rat striatum. Here, we studied the expression and role of IGFBP5 in the 6-OHDA-toxicant model of PD.

Methods: PC-12 and SH-SY5Y cells were exposed to 50 μm 6-OHDA for 24 h. qRT-PCR, western blotting, CCK-8 assay, EdU staining, annexin V staining, and immunofluorescence were performed to study the effects of IGFBP5-specific siRNAs. The effects of IGFBP5 on a rat 6-OHDA model of PD were confirmed by performing behavioral tests, tyrosine hydroxylase (TH) immunofluorescence staining, and western blotting.

Results: In the GSE7621 dataset, IGFBP5 was highly expressed in the substantia nigra tissues of PD patients compared to healthy controls. In PC-12 and SH-SY5Y cells, IGFBP5 was upregulated following 6-OHDA exposure in a dose-dependent manner. Silencing of IGFBP5 promoted PC-12 and SH-SY5Y proliferation and inhibited apoptosis under 6-OHDA stimulation. Silencing of IGFBP5 relieved 6-OHDA-induced TH-positive neuron loss. Hedgehog signaling pathway was predicted as a downstream signaling pathway of IGFBP5. Negative regulation between IGFBP5 and sonic hedgehog (SHH) signaling pathway was confirmed in vitro. The effects of IGFBP5 silencing on SH-SY5Y cells were partially reversed using cyclopamine, a direct inhibitor of the SHH signaling pathway. In addition, silencing of IGFBP5 attenuated motor deficits and neuronal damage in 6-OHDA-induced PD rats.

Conclusion: Elevated IGFBP5 expression may be involved in 6-OHDA-induced neurotoxicity through regulation of the SHH signaling pathway.

求助全文
通过发布文献求助,成功后即可免费获取论文全文。 去求助
来源期刊
Medical Principles and Practice
Medical Principles and Practice 医学-医学:内科
CiteScore
6.10
自引率
0.00%
发文量
72
审稿时长
6-12 weeks
期刊介绍: ''Medical Principles and Practice'', as the journal of the Health Sciences Centre, Kuwait University, aims to be a publication of international repute that will be a medium for dissemination and exchange of scientific knowledge in the health sciences.
×
引用
GB/T 7714-2015
复制
MLA
复制
APA
复制
导出至
BibTeX EndNote RefMan NoteFirst NoteExpress
×
提示
您的信息不完整,为了账户安全,请先补充。
现在去补充
×
提示
您因"违规操作"
具体请查看互助需知
我知道了
×
提示
确定
请完成安全验证×
copy
已复制链接
快去分享给好友吧!
我知道了
右上角分享
点击右上角分享
0
联系我们:info@booksci.cn Book学术提供免费学术资源搜索服务,方便国内外学者检索中英文文献。致力于提供最便捷和优质的服务体验。 Copyright © 2023 布克学术 All rights reserved.
京ICP备2023020795号-1
ghs 京公网安备 11010802042870号
Book学术文献互助
Book学术文献互助群
群 号:604180095
Book学术官方微信