p,p'-DDT通过PI3K/AKT途径和氧化应激诱导人子宫内膜基质细胞凋亡。

IF 1.6 Q3 OBSTETRICS & GYNECOLOGY
So Ra Oh, Seung Bin Park, Yeon Jean Cho
{"title":"p,p'-DDT通过PI3K/AKT途径和氧化应激诱导人子宫内膜基质细胞凋亡。","authors":"So Ra Oh, Seung Bin Park, Yeon Jean Cho","doi":"10.5653/cerm.2022.05792","DOIUrl":null,"url":null,"abstract":"<p><strong>Objective: </strong>Bis-[4-chlorophenyl]-1,1,1-trichloroethane (DDT), one of the most widely used synthetic pesticides, is an endocrine-disrupting chemical with the potential to interfere with the human reproductive system. The effects of DDT and one of its metabolites, p,p'-DDT, on human endometrial stromal cells (ESCs) and health outcomes remain unknown. In this study, we investigated whether p,p'-DDT induces an imbalance in cell proliferation and apoptosis in human ESCs via oxidative stress.</p><p><strong>Methods: </strong>We assessed apoptosis in ESCs by quantifying the expression of markers associated with both intrinsic and extrinsic pathways. Additionally, we measured levels of reactive oxygen species (ROS), antioxidant enzyme activity, and estrogen receptors (ERs). We also examined changes in signaling involving nuclear factor kappa-light-chain-enhancer of activated B cells.</p><p><strong>Results: </strong>Following treatment with 1,000 pg/mL of p,p'-DDT, we observed an increase in Bax expression, a decrease in Bcl-2 expression, and increases in the expression of caspases 3, 6, and 8. We also noted a rise in the generation of ROS and a reduction in glutathione peroxidase expression after treatment with p,p'-DDT. Additionally, p,p'-DDT treatment led to changes in ER expression and increases in the protein levels of phosphatidylinositol 3-kinase (PI3K), phospho-protein kinase B (phospho-AKT), and phospho-extracellular signal-regulated kinase (phospho-ERK).</p><p><strong>Conclusion: </strong>p,p'-DDT was found to induce apoptosis in human ESCs through oxidative stress and an ER-mediated pathway. The activation of the PI3K/AKT and ERK pathways could represent potential mechanisms by which p,p'-DDT prompts apoptosis in human ESCs and may be linked to endometrial pathologies.</p>","PeriodicalId":46409,"journal":{"name":"Clinical and Experimental Reproductive Medicine-CERM","volume":" ","pages":"247-259"},"PeriodicalIF":1.6000,"publicationDate":"2024-09-01","publicationTypes":"Journal Article","fieldsOfStudy":null,"isOpenAccess":false,"openAccessPdf":"https://www.ncbi.nlm.nih.gov/pmc/articles/PMC11372311/pdf/","citationCount":"0","resultStr":"{\"title\":\"p,p'-DDT induces apoptosis in human endometrial stromal cells via the PI3K/AKT pathway and oxidative stress.\",\"authors\":\"So Ra Oh, Seung Bin Park, Yeon Jean Cho\",\"doi\":\"10.5653/cerm.2022.05792\",\"DOIUrl\":null,\"url\":null,\"abstract\":\"<p><strong>Objective: </strong>Bis-[4-chlorophenyl]-1,1,1-trichloroethane (DDT), one of the most widely used synthetic pesticides, is an endocrine-disrupting chemical with the potential to interfere with the human reproductive system. The effects of DDT and one of its metabolites, p,p'-DDT, on human endometrial stromal cells (ESCs) and health outcomes remain unknown. In this study, we investigated whether p,p'-DDT induces an imbalance in cell proliferation and apoptosis in human ESCs via oxidative stress.</p><p><strong>Methods: </strong>We assessed apoptosis in ESCs by quantifying the expression of markers associated with both intrinsic and extrinsic pathways. Additionally, we measured levels of reactive oxygen species (ROS), antioxidant enzyme activity, and estrogen receptors (ERs). We also examined changes in signaling involving nuclear factor kappa-light-chain-enhancer of activated B cells.</p><p><strong>Results: </strong>Following treatment with 1,000 pg/mL of p,p'-DDT, we observed an increase in Bax expression, a decrease in Bcl-2 expression, and increases in the expression of caspases 3, 6, and 8. We also noted a rise in the generation of ROS and a reduction in glutathione peroxidase expression after treatment with p,p'-DDT. Additionally, p,p'-DDT treatment led to changes in ER expression and increases in the protein levels of phosphatidylinositol 3-kinase (PI3K), phospho-protein kinase B (phospho-AKT), and phospho-extracellular signal-regulated kinase (phospho-ERK).</p><p><strong>Conclusion: </strong>p,p'-DDT was found to induce apoptosis in human ESCs through oxidative stress and an ER-mediated pathway. The activation of the PI3K/AKT and ERK pathways could represent potential mechanisms by which p,p'-DDT prompts apoptosis in human ESCs and may be linked to endometrial pathologies.</p>\",\"PeriodicalId\":46409,\"journal\":{\"name\":\"Clinical and Experimental Reproductive Medicine-CERM\",\"volume\":\" \",\"pages\":\"247-259\"},\"PeriodicalIF\":1.6000,\"publicationDate\":\"2024-09-01\",\"publicationTypes\":\"Journal Article\",\"fieldsOfStudy\":null,\"isOpenAccess\":false,\"openAccessPdf\":\"https://www.ncbi.nlm.nih.gov/pmc/articles/PMC11372311/pdf/\",\"citationCount\":\"0\",\"resultStr\":null,\"platform\":\"Semanticscholar\",\"paperid\":null,\"PeriodicalName\":\"Clinical and Experimental Reproductive Medicine-CERM\",\"FirstCategoryId\":\"1085\",\"ListUrlMain\":\"https://doi.org/10.5653/cerm.2022.05792\",\"RegionNum\":0,\"RegionCategory\":null,\"ArticlePicture\":[],\"TitleCN\":null,\"AbstractTextCN\":null,\"PMCID\":null,\"EPubDate\":\"2024/5/7 0:00:00\",\"PubModel\":\"Epub\",\"JCR\":\"Q3\",\"JCRName\":\"OBSTETRICS & GYNECOLOGY\",\"Score\":null,\"Total\":0}","platform":"Semanticscholar","paperid":null,"PeriodicalName":"Clinical and Experimental Reproductive Medicine-CERM","FirstCategoryId":"1085","ListUrlMain":"https://doi.org/10.5653/cerm.2022.05792","RegionNum":0,"RegionCategory":null,"ArticlePicture":[],"TitleCN":null,"AbstractTextCN":null,"PMCID":null,"EPubDate":"2024/5/7 0:00:00","PubModel":"Epub","JCR":"Q3","JCRName":"OBSTETRICS & GYNECOLOGY","Score":null,"Total":0}
引用次数: 0

摘要

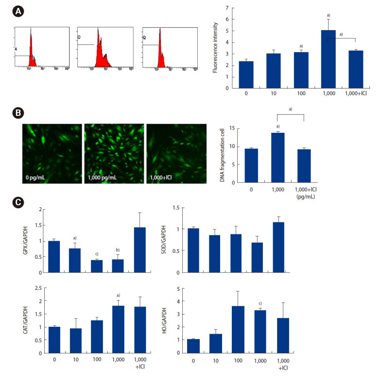
目的:双-[4-氯苯基]-1,1,1-三氯乙烷(DDT)是使用最广泛的合成杀虫剂之一,它是一种干扰内分泌的化学物质,有可能干扰人类生殖系统。DDT及其代谢物之一p,p'-DDT对人类子宫内膜基质细胞(ESC)和健康结果的影响仍然未知。在这项研究中,我们探讨了 p,p'-DDT 是否会通过氧化应激诱导人类 ESCs 细胞增殖和凋亡失衡:我们通过量化与内在和外在途径相关的标记物的表达来评估 ESCs 的细胞凋亡。此外,我们还测量了活性氧(ROS)、抗氧化酶活性和雌激素受体(ER)的水平。我们还检测了涉及活化 B 细胞的核因子卡巴轻链增强子的信号变化:结果:经 1,000 pg/mL p,p'-DDT 处理后,我们观察到 Bax 表达增加,Bcl-2 表达减少,caspases 3、6 和 8 表达增加。我们还注意到,p,p'-DDT 处理后,ROS 的生成增加,谷胱甘肽过氧化物酶的表达减少。此外,p,p'-DDT 处理导致ER表达发生变化,磷脂酰肌醇3-激酶(PI3K)、磷酸蛋白激酶B(phospho-AKT)和磷酸胞外信号调节激酶(phospho-ERK)的蛋白水平升高。PI3K/AKT和ERK通路的激活可能代表了p,p'-DDT促使人体间充质干细胞凋亡的潜在机制,并可能与子宫内膜病变有关。
本文章由计算机程序翻译,如有差异,请以英文原文为准。

p,p'-DDT induces apoptosis in human endometrial stromal cells via the PI3K/AKT pathway and oxidative stress.

p,p'-DDT induces apoptosis in human endometrial stromal cells via the PI3K/AKT pathway and oxidative stress.

p,p'-DDT induces apoptosis in human endometrial stromal cells via the PI3K/AKT pathway and oxidative stress.

p,p'-DDT induces apoptosis in human endometrial stromal cells via the PI3K/AKT pathway and oxidative stress.

Objective: Bis-[4-chlorophenyl]-1,1,1-trichloroethane (DDT), one of the most widely used synthetic pesticides, is an endocrine-disrupting chemical with the potential to interfere with the human reproductive system. The effects of DDT and one of its metabolites, p,p'-DDT, on human endometrial stromal cells (ESCs) and health outcomes remain unknown. In this study, we investigated whether p,p'-DDT induces an imbalance in cell proliferation and apoptosis in human ESCs via oxidative stress.

Methods: We assessed apoptosis in ESCs by quantifying the expression of markers associated with both intrinsic and extrinsic pathways. Additionally, we measured levels of reactive oxygen species (ROS), antioxidant enzyme activity, and estrogen receptors (ERs). We also examined changes in signaling involving nuclear factor kappa-light-chain-enhancer of activated B cells.

Results: Following treatment with 1,000 pg/mL of p,p'-DDT, we observed an increase in Bax expression, a decrease in Bcl-2 expression, and increases in the expression of caspases 3, 6, and 8. We also noted a rise in the generation of ROS and a reduction in glutathione peroxidase expression after treatment with p,p'-DDT. Additionally, p,p'-DDT treatment led to changes in ER expression and increases in the protein levels of phosphatidylinositol 3-kinase (PI3K), phospho-protein kinase B (phospho-AKT), and phospho-extracellular signal-regulated kinase (phospho-ERK).

Conclusion: p,p'-DDT was found to induce apoptosis in human ESCs through oxidative stress and an ER-mediated pathway. The activation of the PI3K/AKT and ERK pathways could represent potential mechanisms by which p,p'-DDT prompts apoptosis in human ESCs and may be linked to endometrial pathologies.

求助全文
通过发布文献求助,成功后即可免费获取论文全文。 去求助
来源期刊
CiteScore
3.30
自引率
0.00%
发文量
0
×
引用
GB/T 7714-2015
复制
MLA
复制
APA
复制
导出至
BibTeX EndNote RefMan NoteFirst NoteExpress
×
提示
您的信息不完整,为了账户安全,请先补充。
现在去补充
×
提示
您因"违规操作"
具体请查看互助需知
我知道了
×
提示
确定
请完成安全验证×
copy
已复制链接
快去分享给好友吧!
我知道了
右上角分享
点击右上角分享
0
联系我们:info@booksci.cn Book学术提供免费学术资源搜索服务,方便国内外学者检索中英文文献。致力于提供最便捷和优质的服务体验。 Copyright © 2023 布克学术 All rights reserved.
京ICP备2023020795号-1
ghs 京公网安备 11010802042870号
Book学术文献互助
Book学术文献互助群
群 号:604180095
Book学术官方微信