研究 TRAIL 抗性巨噬细胞样急性髓性白血病细胞的信号通路激活。

IF 2 4区 生物学 Q4 CELL BIOLOGY
Y V Lomovskaya, K S Krasnov, M I Kobyakova, A A Kolotova, A M Ermakov, A S Senotov, I S Fadeeva, E I Fetisova, A I Lomovsky, A I Zvyagina, V S Akatov, R S Fadeev
{"title":"研究 TRAIL 抗性巨噬细胞样急性髓性白血病细胞的信号通路激活。","authors":"Y V Lomovskaya, K S Krasnov, M I Kobyakova, A A Kolotova, A M Ermakov, A S Senotov, I S Fadeeva, E I Fetisova, A I Lomovsky, A I Zvyagina, V S Akatov, R S Fadeev","doi":"10.32607/actanaturae.27317","DOIUrl":null,"url":null,"abstract":"<p><p>Acute myeloid leukemia (AML) is a malignant neoplasm characterized by extremely low curability and survival. The inflammatory microenvironment and maturation (differentiation) of AML cells induced by it contribute to the evasion of these cells from effectors of antitumor immunity. One of the key molecular effectors of immune surveillance, the cytokine TRAIL, is considered a promising platform for developing selective anticancer drugs. Previously, under <i>in vitro</i> conditions of the inflammatory microenvironment (a three-dimensional high-density culture of THP-1 AML cells), we demonstrated the emergence of differentiated macrophage-like THP-1ad clones resistant to TRAIL-induced death. In the present study, constitutive activation of proinflammatory signaling pathways, associated transcription factors, and increased expression of the anti-apoptotic <i>BIRC3</i> gene were observed in TRAIL-resistant macrophage-like THP-1ad AML cells. For the first time, a bioinformatic analysis of the transcriptome revealed the main regulator, the <i>IL1B</i> gene, which triggers proinflammatory activation and induces resistance to TRAIL in THP-1ad macrophage-like cells.</p>","PeriodicalId":6989,"journal":{"name":"Acta Naturae","volume":"16 1","pages":"48-58"},"PeriodicalIF":2.0000,"publicationDate":"2024-01-01","publicationTypes":"Journal Article","fieldsOfStudy":null,"isOpenAccess":false,"openAccessPdf":"https://www.ncbi.nlm.nih.gov/pmc/articles/PMC11062100/pdf/","citationCount":"0","resultStr":"{\"title\":\"Studying Signaling Pathway Activation in TRAIL-Resistant Macrophage-Like Acute Myeloid Leukemia Cells.\",\"authors\":\"Y V Lomovskaya, K S Krasnov, M I Kobyakova, A A Kolotova, A M Ermakov, A S Senotov, I S Fadeeva, E I Fetisova, A I Lomovsky, A I Zvyagina, V S Akatov, R S Fadeev\",\"doi\":\"10.32607/actanaturae.27317\",\"DOIUrl\":null,\"url\":null,\"abstract\":\"<p><p>Acute myeloid leukemia (AML) is a malignant neoplasm characterized by extremely low curability and survival. The inflammatory microenvironment and maturation (differentiation) of AML cells induced by it contribute to the evasion of these cells from effectors of antitumor immunity. One of the key molecular effectors of immune surveillance, the cytokine TRAIL, is considered a promising platform for developing selective anticancer drugs. Previously, under <i>in vitro</i> conditions of the inflammatory microenvironment (a three-dimensional high-density culture of THP-1 AML cells), we demonstrated the emergence of differentiated macrophage-like THP-1ad clones resistant to TRAIL-induced death. In the present study, constitutive activation of proinflammatory signaling pathways, associated transcription factors, and increased expression of the anti-apoptotic <i>BIRC3</i> gene were observed in TRAIL-resistant macrophage-like THP-1ad AML cells. For the first time, a bioinformatic analysis of the transcriptome revealed the main regulator, the <i>IL1B</i> gene, which triggers proinflammatory activation and induces resistance to TRAIL in THP-1ad macrophage-like cells.</p>\",\"PeriodicalId\":6989,\"journal\":{\"name\":\"Acta Naturae\",\"volume\":\"16 1\",\"pages\":\"48-58\"},\"PeriodicalIF\":2.0000,\"publicationDate\":\"2024-01-01\",\"publicationTypes\":\"Journal Article\",\"fieldsOfStudy\":null,\"isOpenAccess\":false,\"openAccessPdf\":\"https://www.ncbi.nlm.nih.gov/pmc/articles/PMC11062100/pdf/\",\"citationCount\":\"0\",\"resultStr\":null,\"platform\":\"Semanticscholar\",\"paperid\":null,\"PeriodicalName\":\"Acta Naturae\",\"FirstCategoryId\":\"99\",\"ListUrlMain\":\"https://doi.org/10.32607/actanaturae.27317\",\"RegionNum\":4,\"RegionCategory\":\"生物学\",\"ArticlePicture\":[],\"TitleCN\":null,\"AbstractTextCN\":null,\"PMCID\":null,\"EPubDate\":\"\",\"PubModel\":\"\",\"JCR\":\"Q4\",\"JCRName\":\"CELL BIOLOGY\",\"Score\":null,\"Total\":0}","platform":"Semanticscholar","paperid":null,"PeriodicalName":"Acta Naturae","FirstCategoryId":"99","ListUrlMain":"https://doi.org/10.32607/actanaturae.27317","RegionNum":4,"RegionCategory":"生物学","ArticlePicture":[],"TitleCN":null,"AbstractTextCN":null,"PMCID":null,"EPubDate":"","PubModel":"","JCR":"Q4","JCRName":"CELL BIOLOGY","Score":null,"Total":0}
引用次数: 0

摘要

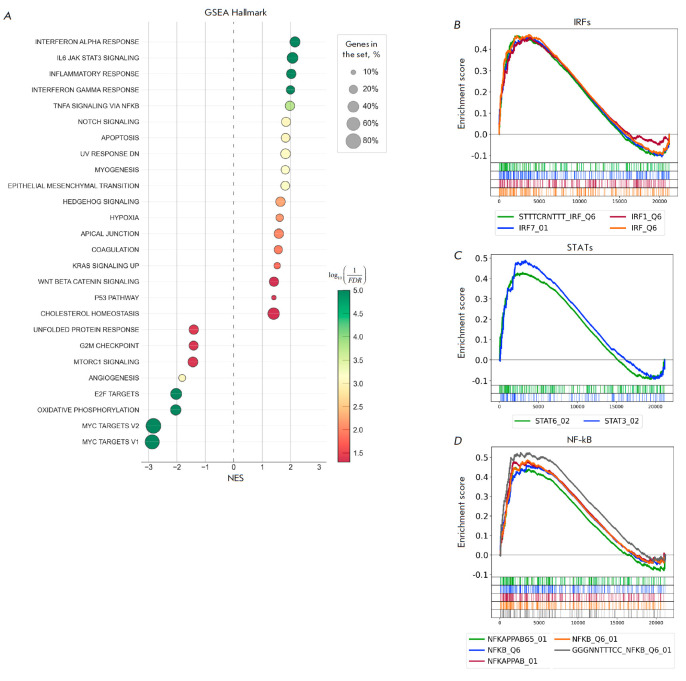
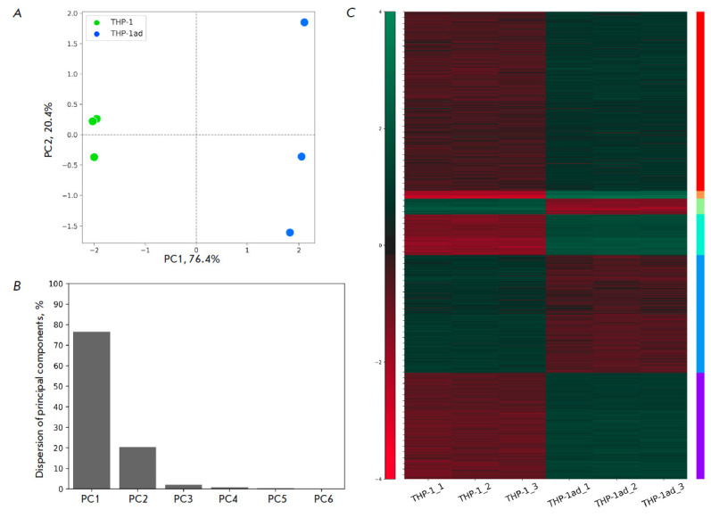
急性髓性白血病(AML)是一种恶性肿瘤,其特点是治愈率和存活率极低。炎症微环境及其诱导的急性髓性白血病细胞的成熟(分化)有助于这些细胞逃避抗肿瘤免疫效应因子的攻击。细胞因子 TRAIL 是免疫监视的关键分子效应物之一,被认为是开发选择性抗癌药物的一个前景广阔的平台。此前,在体外炎症微环境条件下(THP-1 AML 细胞的三维高密度培养),我们证明了分化的巨噬细胞样 THP-1ad 克隆对 TRAIL 诱导的死亡具有抵抗力。在本研究中,我们观察到在TRAIL耐药的巨噬细胞样THP-1ad AML细胞中,促炎症信号通路、相关转录因子的组成性激活,以及抗凋亡BIRC3基因的表达增加。对转录组的生物信息学分析首次揭示了触发促炎激活并诱导 THP-1ad 巨噬细胞样细胞对 TRAIL 产生抗性的主要调控因子 IL1B 基因。
本文章由计算机程序翻译,如有差异,请以英文原文为准。

Studying Signaling Pathway Activation in TRAIL-Resistant Macrophage-Like Acute Myeloid Leukemia Cells.

Studying Signaling Pathway Activation in TRAIL-Resistant Macrophage-Like Acute Myeloid Leukemia Cells.

Studying Signaling Pathway Activation in TRAIL-Resistant Macrophage-Like Acute Myeloid Leukemia Cells.

Studying Signaling Pathway Activation in TRAIL-Resistant Macrophage-Like Acute Myeloid Leukemia Cells.

Acute myeloid leukemia (AML) is a malignant neoplasm characterized by extremely low curability and survival. The inflammatory microenvironment and maturation (differentiation) of AML cells induced by it contribute to the evasion of these cells from effectors of antitumor immunity. One of the key molecular effectors of immune surveillance, the cytokine TRAIL, is considered a promising platform for developing selective anticancer drugs. Previously, under in vitro conditions of the inflammatory microenvironment (a three-dimensional high-density culture of THP-1 AML cells), we demonstrated the emergence of differentiated macrophage-like THP-1ad clones resistant to TRAIL-induced death. In the present study, constitutive activation of proinflammatory signaling pathways, associated transcription factors, and increased expression of the anti-apoptotic BIRC3 gene were observed in TRAIL-resistant macrophage-like THP-1ad AML cells. For the first time, a bioinformatic analysis of the transcriptome revealed the main regulator, the IL1B gene, which triggers proinflammatory activation and induces resistance to TRAIL in THP-1ad macrophage-like cells.

求助全文
通过发布文献求助,成功后即可免费获取论文全文。 去求助
来源期刊
Acta Naturae
Acta Naturae 农林科学-林学
CiteScore
3.50
自引率
5.00%
发文量
0
审稿时长
>12 weeks
期刊介绍: Acta Naturae is an international journal on life sciences based in Moscow, Russia. Our goal is to present scientific work and discovery in molecular biology, biochemistry, biomedical disciplines and biotechnology. These fields represent the most important priorities for the research and engineering development both in Russia and worldwide. Acta Naturae is also a periodical for those who are curious in various aspects of biotechnological business, innovations in pharmaceutical areas, intellectual property protection and social consequences of scientific progress. The journal publishes analytical industrial surveys focused on the development of different spheres of modern life science and technology. Being a radically new and totally unique journal in Russia, Acta Naturae is useful to both representatives of fundamental research and experts in applied sciences.
×
引用
GB/T 7714-2015
复制
MLA
复制
APA
复制
导出至
BibTeX EndNote RefMan NoteFirst NoteExpress
×
提示
您的信息不完整,为了账户安全,请先补充。
现在去补充
×
提示
您因"违规操作"
具体请查看互助需知
我知道了
×
提示
确定
请完成安全验证×
copy
已复制链接
快去分享给好友吧!
我知道了
右上角分享
点击右上角分享
0
联系我们:info@booksci.cn Book学术提供免费学术资源搜索服务,方便国内外学者检索中英文文献。致力于提供最便捷和优质的服务体验。 Copyright © 2023 布克学术 All rights reserved.
京ICP备2023020795号-1
ghs 京公网安备 11010802042870号
Book学术文献互助
Book学术文献互助群
群 号:604180095
Book学术官方微信