纤维脂肪生成祖细胞中的 IL-33-ST2 信号可减轻固定诱发的小鼠肌肉萎缩。

IF 4.4 2区 医学 Q2 CELL BIOLOGY
Yoshiyuki Takahashi, Masaki Yoda, Osahiko Tsuji, Keisuke Horiuchi, Kota Watanabe, Masaya Nakamura
{"title":"纤维脂肪生成祖细胞中的 IL-33-ST2 信号可减轻固定诱发的小鼠肌肉萎缩。","authors":"Yoshiyuki Takahashi, Masaki Yoda, Osahiko Tsuji, Keisuke Horiuchi, Kota Watanabe, Masaya Nakamura","doi":"10.1186/s13395-024-00338-2","DOIUrl":null,"url":null,"abstract":"<p><strong>Background: </strong>The regenerative and adaptive capacity of skeletal muscles reduces with age, leading to severe disability and frailty in the elderly. Therefore, development of effective therapeutic interventions for muscle wasting is important both medically and socioeconomically. In the present study, we aimed to elucidate the potential contribution of fibro-adipogenic progenitors (FAPs), which are mesenchymal stem cells in skeletal muscles, to immobilization-induced muscle atrophy.</p><p><strong>Methods: </strong>Young (2-3 months), adult (12-14 months), and aged (20-22 months) mice were used for analysis. Muscle atrophy was induced by immobilizing the hind limbs with a steel wire. FAPs were isolated from the hind limbs on days 0, 3, and 14 after immobilization for transcriptome analysis. The expression of ST2 and IL-33 in FAPs was evaluated by flow cytometry and immunostaining, respectively. To examine the role of IL-33-ST2 signaling in vivo, we intraperitoneally administered recombinant IL-33 or soluble ST2 (sST2) twice a week throughout the 2-week immobilization period. After 2-week immobilization, the tibialis anterior muscles were harvested and the cross-sectional area of muscle fibers was evaluated.</p><p><strong>Results: </strong>The number of FAPs increased with the progression of muscle atrophy after immobilization in all age-groups. Transcriptome analysis of FAPs collected before and after immobilization revealed that Il33 and Il1rl1 transcripts, which encode the IL-33 receptor ST2, were transiently induced in young mice and, to a lesser extent, in aged mice. The number of FAPs positive for ST2 increased after immobilization in young mice. The number of ST2-positive FAPs also increased after immobilization in aged mice, but the difference from the baseline was not statistically significant. Immunostaining for IL-33 in the muscle sections revealed a significant increase in the number of FAPs expressing IL-33 after immobilization. Administration of recombinant IL-33 suppressed immobilization-induced muscle atrophy in aged mice but not in young mice.</p><p><strong>Conclusions: </strong>Our data reveal a previously unknown protective role of IL-33-ST2 signaling against immobilization-induced muscle atrophy in FAPs and suggest that IL-33-ST2 signaling is a potential new therapeutic target for alleviating disuse muscle atrophy, particularly in older adults.</p>","PeriodicalId":21747,"journal":{"name":"Skeletal Muscle","volume":"14 1","pages":"6"},"PeriodicalIF":4.4000,"publicationDate":"2024-04-01","publicationTypes":"Journal Article","fieldsOfStudy":null,"isOpenAccess":false,"openAccessPdf":"https://www.ncbi.nlm.nih.gov/pmc/articles/PMC10983726/pdf/","citationCount":"0","resultStr":"{\"title\":\"IL-33-ST2 signaling in fibro-adipogenic progenitors alleviates immobilization-induced muscle atrophy in mice.\",\"authors\":\"Yoshiyuki Takahashi, Masaki Yoda, Osahiko Tsuji, Keisuke Horiuchi, Kota Watanabe, Masaya Nakamura\",\"doi\":\"10.1186/s13395-024-00338-2\",\"DOIUrl\":null,\"url\":null,\"abstract\":\"<p><strong>Background: </strong>The regenerative and adaptive capacity of skeletal muscles reduces with age, leading to severe disability and frailty in the elderly. Therefore, development of effective therapeutic interventions for muscle wasting is important both medically and socioeconomically. In the present study, we aimed to elucidate the potential contribution of fibro-adipogenic progenitors (FAPs), which are mesenchymal stem cells in skeletal muscles, to immobilization-induced muscle atrophy.</p><p><strong>Methods: </strong>Young (2-3 months), adult (12-14 months), and aged (20-22 months) mice were used for analysis. Muscle atrophy was induced by immobilizing the hind limbs with a steel wire. FAPs were isolated from the hind limbs on days 0, 3, and 14 after immobilization for transcriptome analysis. The expression of ST2 and IL-33 in FAPs was evaluated by flow cytometry and immunostaining, respectively. To examine the role of IL-33-ST2 signaling in vivo, we intraperitoneally administered recombinant IL-33 or soluble ST2 (sST2) twice a week throughout the 2-week immobilization period. After 2-week immobilization, the tibialis anterior muscles were harvested and the cross-sectional area of muscle fibers was evaluated.</p><p><strong>Results: </strong>The number of FAPs increased with the progression of muscle atrophy after immobilization in all age-groups. Transcriptome analysis of FAPs collected before and after immobilization revealed that Il33 and Il1rl1 transcripts, which encode the IL-33 receptor ST2, were transiently induced in young mice and, to a lesser extent, in aged mice. The number of FAPs positive for ST2 increased after immobilization in young mice. The number of ST2-positive FAPs also increased after immobilization in aged mice, but the difference from the baseline was not statistically significant. Immunostaining for IL-33 in the muscle sections revealed a significant increase in the number of FAPs expressing IL-33 after immobilization. Administration of recombinant IL-33 suppressed immobilization-induced muscle atrophy in aged mice but not in young mice.</p><p><strong>Conclusions: </strong>Our data reveal a previously unknown protective role of IL-33-ST2 signaling against immobilization-induced muscle atrophy in FAPs and suggest that IL-33-ST2 signaling is a potential new therapeutic target for alleviating disuse muscle atrophy, particularly in older adults.</p>\",\"PeriodicalId\":21747,\"journal\":{\"name\":\"Skeletal Muscle\",\"volume\":\"14 1\",\"pages\":\"6\"},\"PeriodicalIF\":4.4000,\"publicationDate\":\"2024-04-01\",\"publicationTypes\":\"Journal Article\",\"fieldsOfStudy\":null,\"isOpenAccess\":false,\"openAccessPdf\":\"https://www.ncbi.nlm.nih.gov/pmc/articles/PMC10983726/pdf/\",\"citationCount\":\"0\",\"resultStr\":null,\"platform\":\"Semanticscholar\",\"paperid\":null,\"PeriodicalName\":\"Skeletal Muscle\",\"FirstCategoryId\":\"3\",\"ListUrlMain\":\"https://doi.org/10.1186/s13395-024-00338-2\",\"RegionNum\":2,\"RegionCategory\":\"医学\",\"ArticlePicture\":[],\"TitleCN\":null,\"AbstractTextCN\":null,\"PMCID\":null,\"EPubDate\":\"\",\"PubModel\":\"\",\"JCR\":\"Q2\",\"JCRName\":\"CELL BIOLOGY\",\"Score\":null,\"Total\":0}","platform":"Semanticscholar","paperid":null,"PeriodicalName":"Skeletal Muscle","FirstCategoryId":"3","ListUrlMain":"https://doi.org/10.1186/s13395-024-00338-2","RegionNum":2,"RegionCategory":"医学","ArticlePicture":[],"TitleCN":null,"AbstractTextCN":null,"PMCID":null,"EPubDate":"","PubModel":"","JCR":"Q2","JCRName":"CELL BIOLOGY","Score":null,"Total":0}
引用次数: 0

摘要

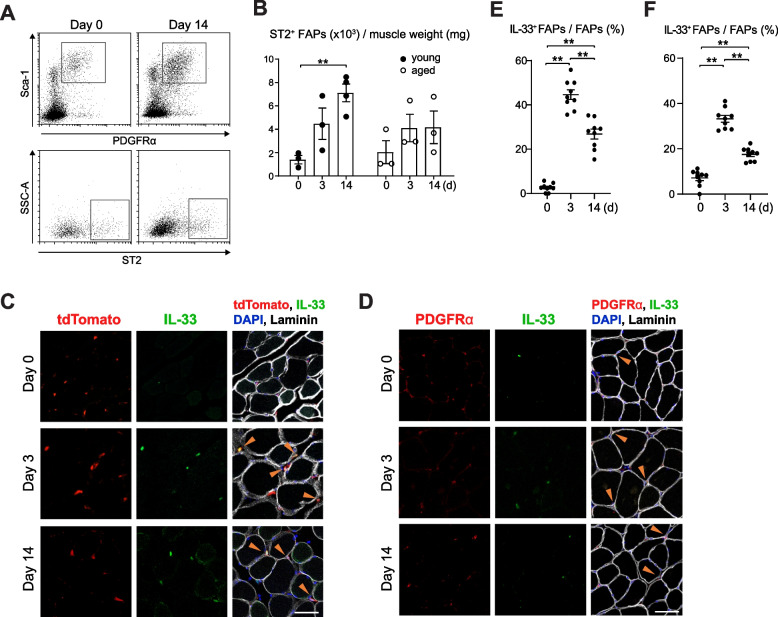
背景:骨骼肌的再生和适应能力随着年龄的增长而降低,导致老年人严重残疾和虚弱。因此,针对肌肉萎缩开发有效的治疗干预措施在医学和社会经济方面都非常重要。在本研究中,我们旨在阐明骨骼肌中的间充质干细胞--纤维脂肪生成祖细胞(FAPs)对固定诱导的肌肉萎缩的潜在贡献:方法:使用幼鼠(2-3 个月)、成年鼠(12-14 个月)和老龄鼠(20-22 个月)进行分析。用钢丝固定后肢诱发肌肉萎缩。在固定后的第 0 天、第 3 天和第 14 天从后肢分离出 FAPs,进行转录组分析。流式细胞术和免疫染色法分别评估了 ST2 和 IL-33 在 FAPs 中的表达。为了研究 IL-33-ST2 信号在体内的作用,我们在 2 周的固定期间每周两次腹腔注射重组 IL-33 或可溶性 ST2(sST2)。固定 2 周后,收获胫骨前肌并评估肌纤维的横截面积:结果:在所有年龄组中,随着固定后肌肉萎缩的进展,FAPs的数量也在增加。对固定前后收集的 FAPs 进行转录组分析后发现,编码 IL-33 受体 ST2 的 Il33 和 Il1rl1 转录本在年轻小鼠中被短暂诱导,在老年小鼠中诱导程度较低。幼鼠被固定后,ST2 阳性的 FAPs 数量增加。老龄小鼠固定后,ST2 阳性的 FAPs 数量也有所增加,但与基线相比差异无统计学意义。肌肉切片中的 IL-33 免疫染色显示,固定后表达 IL-33 的 FAP 数量显著增加。服用重组 IL-33 可抑制老龄小鼠固定诱导的肌肉萎缩,但对年轻小鼠无效:我们的数据揭示了 IL-33-ST2 信号对固定诱导的 FAP 肌肉萎缩的保护作用,这在以前是未知的,并表明 IL-33-ST2 信号是缓解废用性肌肉萎缩(尤其是老年人)的潜在新治疗靶点。
本文章由计算机程序翻译,如有差异,请以英文原文为准。

IL-33-ST2 signaling in fibro-adipogenic progenitors alleviates immobilization-induced muscle atrophy in mice.

IL-33-ST2 signaling in fibro-adipogenic progenitors alleviates immobilization-induced muscle atrophy in mice.

IL-33-ST2 signaling in fibro-adipogenic progenitors alleviates immobilization-induced muscle atrophy in mice.

IL-33-ST2 signaling in fibro-adipogenic progenitors alleviates immobilization-induced muscle atrophy in mice.

Background: The regenerative and adaptive capacity of skeletal muscles reduces with age, leading to severe disability and frailty in the elderly. Therefore, development of effective therapeutic interventions for muscle wasting is important both medically and socioeconomically. In the present study, we aimed to elucidate the potential contribution of fibro-adipogenic progenitors (FAPs), which are mesenchymal stem cells in skeletal muscles, to immobilization-induced muscle atrophy.

Methods: Young (2-3 months), adult (12-14 months), and aged (20-22 months) mice were used for analysis. Muscle atrophy was induced by immobilizing the hind limbs with a steel wire. FAPs were isolated from the hind limbs on days 0, 3, and 14 after immobilization for transcriptome analysis. The expression of ST2 and IL-33 in FAPs was evaluated by flow cytometry and immunostaining, respectively. To examine the role of IL-33-ST2 signaling in vivo, we intraperitoneally administered recombinant IL-33 or soluble ST2 (sST2) twice a week throughout the 2-week immobilization period. After 2-week immobilization, the tibialis anterior muscles were harvested and the cross-sectional area of muscle fibers was evaluated.

Results: The number of FAPs increased with the progression of muscle atrophy after immobilization in all age-groups. Transcriptome analysis of FAPs collected before and after immobilization revealed that Il33 and Il1rl1 transcripts, which encode the IL-33 receptor ST2, were transiently induced in young mice and, to a lesser extent, in aged mice. The number of FAPs positive for ST2 increased after immobilization in young mice. The number of ST2-positive FAPs also increased after immobilization in aged mice, but the difference from the baseline was not statistically significant. Immunostaining for IL-33 in the muscle sections revealed a significant increase in the number of FAPs expressing IL-33 after immobilization. Administration of recombinant IL-33 suppressed immobilization-induced muscle atrophy in aged mice but not in young mice.

Conclusions: Our data reveal a previously unknown protective role of IL-33-ST2 signaling against immobilization-induced muscle atrophy in FAPs and suggest that IL-33-ST2 signaling is a potential new therapeutic target for alleviating disuse muscle atrophy, particularly in older adults.

求助全文
通过发布文献求助,成功后即可免费获取论文全文。 去求助
来源期刊
Skeletal Muscle
Skeletal Muscle CELL BIOLOGY-
CiteScore
9.10
自引率
0.00%
发文量
25
审稿时长
12 weeks
期刊介绍: The only open access journal in its field, Skeletal Muscle publishes novel, cutting-edge research and technological advancements that investigate the molecular mechanisms underlying the biology of skeletal muscle. Reflecting the breadth of research in this area, the journal welcomes manuscripts about the development, metabolism, the regulation of mass and function, aging, degeneration, dystrophy and regeneration of skeletal muscle, with an emphasis on understanding adult skeletal muscle, its maintenance, and its interactions with non-muscle cell types and regulatory modulators. Main areas of interest include: -differentiation of skeletal muscle- atrophy and hypertrophy of skeletal muscle- aging of skeletal muscle- regeneration and degeneration of skeletal muscle- biology of satellite and satellite-like cells- dystrophic degeneration of skeletal muscle- energy and glucose homeostasis in skeletal muscle- non-dystrophic genetic diseases of skeletal muscle, such as Spinal Muscular Atrophy and myopathies- maintenance of neuromuscular junctions- roles of ryanodine receptors and calcium signaling in skeletal muscle- roles of nuclear receptors in skeletal muscle- roles of GPCRs and GPCR signaling in skeletal muscle- other relevant aspects of skeletal muscle biology. In addition, articles on translational clinical studies that address molecular and cellular mechanisms of skeletal muscle will be published. Case reports are also encouraged for submission. Skeletal Muscle reflects the breadth of research on skeletal muscle and bridges gaps between diverse areas of science for example cardiac cell biology and neurobiology, which share common features with respect to cell differentiation, excitatory membranes, cell-cell communication, and maintenance. Suitable articles are model and mechanism-driven, and apply statistical principles where appropriate; purely descriptive studies are of lesser interest.
×
引用
GB/T 7714-2015
复制
MLA
复制
APA
复制
导出至
BibTeX EndNote RefMan NoteFirst NoteExpress
×
提示
您的信息不完整,为了账户安全,请先补充。
现在去补充
×
提示
您因"违规操作"
具体请查看互助需知
我知道了
×
提示
确定
请完成安全验证×
copy
已复制链接
快去分享给好友吧!
我知道了
右上角分享
点击右上角分享
0
联系我们:info@booksci.cn Book学术提供免费学术资源搜索服务,方便国内外学者检索中英文文献。致力于提供最便捷和优质的服务体验。 Copyright © 2023 布克学术 All rights reserved.
京ICP备2023020795号-1
ghs 京公网安备 11010802042870号
Book学术文献互助
Book学术文献互助群
群 号:604180095
Book学术官方微信