根据 SSU rDNA 序列基因推断其系统发育位置,并描述巴西一个小型边缘湖泊洪泛区感染 Markiana nigripinnis(Teleostei: Stevardiinae)的一种新寄生刺胞动物(Endocnidozoa: Myxobolidae)。

IF 1 Q4 BIOCHEMISTRY & MOLECULAR BIOLOGY
Maria E B P Mota, Patrik D Mathews, Tiago Milanin, Omar Mertins, Fernando Paiva, Carina E Oliveira, Luiz E R Tavares
{"title":"根据 SSU rDNA 序列基因推断其系统发育位置,并描述巴西一个小型边缘湖泊洪泛区感染 Markiana nigripinnis(Teleostei: Stevardiinae)的一种新寄生刺胞动物(Endocnidozoa: Myxobolidae)。","authors":"Maria E B P Mota, Patrik D Mathews, Tiago Milanin, Omar Mertins, Fernando Paiva, Carina E Oliveira, Luiz E R Tavares","doi":"10.22099/MBRC.2024.48723.1894","DOIUrl":null,"url":null,"abstract":"<p><p>Herein, a detailed molecular phylogeny analysis was developed to determine the phylogenetic position of a new freshwater histozoic myxosporean cnidarian, <i>Henneguya markiana</i> sp. nov. from the world's largest tropical wetland area, Pantanal, Brazil. The new species is described using an integrative taxonomy approach including morphology, biological traits and molecular data. Phylogenetic analysis inferred by Maximum Likehood method showed the new <i>Henneguya</i> species in a well-supported clade of myxosporean gill parasites of South American characids fishes. In this same clade, the new <i>Henneguya</i> described appeared in a sub-clade clustering with <i>H. lacustris</i> and <i>H. chydadea</i>. Nevertheless, the sequences of the new species and <i>H. lacustris</i> and <i>H.</i> <i>chydadea</i> have a large genetic divergence of 10.4% (148 nucleotides-nt) and 10.5% (147 nt) respectively. To the best of our knowledge, this is the first report of a cnidarian myxosporean species parasitizing a fish from Stevardiinae from South America. In the light of the differences observed from the integrative taxonomy, we are confident that this isolate is a new species of <i>Henneguya</i>, increasing the knowledge of diversity of this enigmatic group of cnidarians.</p>","PeriodicalId":19025,"journal":{"name":"Molecular Biology Research Communications","volume":"13 2","pages":"55-63"},"PeriodicalIF":1.0000,"publicationDate":"2024-01-01","publicationTypes":"Journal Article","fieldsOfStudy":null,"isOpenAccess":false,"openAccessPdf":"https://www.ncbi.nlm.nih.gov/pmc/articles/PMC10946550/pdf/","citationCount":"0","resultStr":"{\"title\":\"Phylogenetic position inferred on SSU rDNA sequence gene and description of a new parasitic cnidarian (Endocnidozoa: Myxobolidae) infecting <i>Markiana nigripinnis</i> (Teleostei: Stevardiinae) from a small marginal lake floodplain, Brazil.\",\"authors\":\"Maria E B P Mota, Patrik D Mathews, Tiago Milanin, Omar Mertins, Fernando Paiva, Carina E Oliveira, Luiz E R Tavares\",\"doi\":\"10.22099/MBRC.2024.48723.1894\",\"DOIUrl\":null,\"url\":null,\"abstract\":\"<p><p>Herein, a detailed molecular phylogeny analysis was developed to determine the phylogenetic position of a new freshwater histozoic myxosporean cnidarian, <i>Henneguya markiana</i> sp. nov. from the world's largest tropical wetland area, Pantanal, Brazil. The new species is described using an integrative taxonomy approach including morphology, biological traits and molecular data. Phylogenetic analysis inferred by Maximum Likehood method showed the new <i>Henneguya</i> species in a well-supported clade of myxosporean gill parasites of South American characids fishes. In this same clade, the new <i>Henneguya</i> described appeared in a sub-clade clustering with <i>H. lacustris</i> and <i>H. chydadea</i>. Nevertheless, the sequences of the new species and <i>H. lacustris</i> and <i>H.</i> <i>chydadea</i> have a large genetic divergence of 10.4% (148 nucleotides-nt) and 10.5% (147 nt) respectively. To the best of our knowledge, this is the first report of a cnidarian myxosporean species parasitizing a fish from Stevardiinae from South America. In the light of the differences observed from the integrative taxonomy, we are confident that this isolate is a new species of <i>Henneguya</i>, increasing the knowledge of diversity of this enigmatic group of cnidarians.</p>\",\"PeriodicalId\":19025,\"journal\":{\"name\":\"Molecular Biology Research Communications\",\"volume\":\"13 2\",\"pages\":\"55-63\"},\"PeriodicalIF\":1.0000,\"publicationDate\":\"2024-01-01\",\"publicationTypes\":\"Journal Article\",\"fieldsOfStudy\":null,\"isOpenAccess\":false,\"openAccessPdf\":\"https://www.ncbi.nlm.nih.gov/pmc/articles/PMC10946550/pdf/\",\"citationCount\":\"0\",\"resultStr\":null,\"platform\":\"Semanticscholar\",\"paperid\":null,\"PeriodicalName\":\"Molecular Biology Research Communications\",\"FirstCategoryId\":\"1085\",\"ListUrlMain\":\"https://doi.org/10.22099/MBRC.2024.48723.1894\",\"RegionNum\":0,\"RegionCategory\":null,\"ArticlePicture\":[],\"TitleCN\":null,\"AbstractTextCN\":null,\"PMCID\":null,\"EPubDate\":\"\",\"PubModel\":\"\",\"JCR\":\"Q4\",\"JCRName\":\"BIOCHEMISTRY & MOLECULAR BIOLOGY\",\"Score\":null,\"Total\":0}","platform":"Semanticscholar","paperid":null,"PeriodicalName":"Molecular Biology Research Communications","FirstCategoryId":"1085","ListUrlMain":"https://doi.org/10.22099/MBRC.2024.48723.1894","RegionNum":0,"RegionCategory":null,"ArticlePicture":[],"TitleCN":null,"AbstractTextCN":null,"PMCID":null,"EPubDate":"","PubModel":"","JCR":"Q4","JCRName":"BIOCHEMISTRY & MOLECULAR BIOLOGY","Score":null,"Total":0}
引用次数: 0

摘要

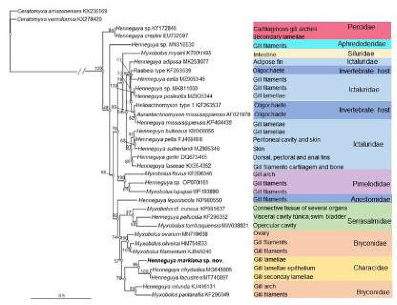
本文通过详细的分子系统发育分析,确定了来自世界上最大的热带湿地--巴西潘塔纳尔--的一种新的淡水组织胞器动物 Henneguya markiana sp.该新物种的描述采用了综合分类方法,包括形态学、生物学特征和分子数据。通过最大似然法推断的系统进化分析表明,Henneguya 新种属于南美洲颊鱼类肌孢子虫鳃寄生虫中一个支持良好的支系。在同一支系中,新描述的 Henneguya 与 H. lacustris 和 H. chydadea 一起出现在一个亚支系中。然而,新种与 H. lacustris 和 H. chydadea 的序列在遗传学上存在较大差异,分别为 10.4%(148 个核苷酸-nt)和 10.5%(147 个 nt)。据我们所知,这是首次报道南美洲的一种刺胞动物肌孢子虫物种寄生在 Stevardiinae 的鱼类上。根据综合分类法观察到的差异,我们确信该分离物是 Henneguya 的一个新物种,从而增加了对这一神秘的刺胞动物群多样性的了解。
本文章由计算机程序翻译,如有差异,请以英文原文为准。

Phylogenetic position inferred on SSU rDNA sequence gene and description of a new parasitic cnidarian (Endocnidozoa: Myxobolidae) infecting <i>Markiana nigripinnis</i> (Teleostei: Stevardiinae) from a small marginal lake floodplain, Brazil.

Phylogenetic position inferred on SSU rDNA sequence gene and description of a new parasitic cnidarian (Endocnidozoa: Myxobolidae) infecting <i>Markiana nigripinnis</i> (Teleostei: Stevardiinae) from a small marginal lake floodplain, Brazil.

Phylogenetic position inferred on SSU rDNA sequence gene and description of a new parasitic cnidarian (Endocnidozoa: Myxobolidae) infecting Markiana nigripinnis (Teleostei: Stevardiinae) from a small marginal lake floodplain, Brazil.

Herein, a detailed molecular phylogeny analysis was developed to determine the phylogenetic position of a new freshwater histozoic myxosporean cnidarian, Henneguya markiana sp. nov. from the world's largest tropical wetland area, Pantanal, Brazil. The new species is described using an integrative taxonomy approach including morphology, biological traits and molecular data. Phylogenetic analysis inferred by Maximum Likehood method showed the new Henneguya species in a well-supported clade of myxosporean gill parasites of South American characids fishes. In this same clade, the new Henneguya described appeared in a sub-clade clustering with H. lacustris and H. chydadea. Nevertheless, the sequences of the new species and H. lacustris and H. chydadea have a large genetic divergence of 10.4% (148 nucleotides-nt) and 10.5% (147 nt) respectively. To the best of our knowledge, this is the first report of a cnidarian myxosporean species parasitizing a fish from Stevardiinae from South America. In the light of the differences observed from the integrative taxonomy, we are confident that this isolate is a new species of Henneguya, increasing the knowledge of diversity of this enigmatic group of cnidarians.

求助全文
通过发布文献求助,成功后即可免费获取论文全文。 去求助
来源期刊
Molecular Biology Research Communications
Molecular Biology Research Communications BIOCHEMISTRY & MOLECULAR BIOLOGY-
CiteScore
3.00
自引率
0.00%
发文量
12
期刊介绍: “Molecular Biology Research Communications” (MBRC) is an international journal of Molecular Biology. It is published quarterly by Shiraz University (Iran). The MBRC is a fully peer-reviewed journal. The journal welcomes submission of Original articles, Short communications, Invited review articles, and Letters to the Editor which meets the general criteria of significance and scientific excellence in all fields of “Molecular Biology”.
×
引用
GB/T 7714-2015
复制
MLA
复制
APA
复制
导出至
BibTeX EndNote RefMan NoteFirst NoteExpress
×
提示
您的信息不完整,为了账户安全,请先补充。
现在去补充
×
提示
您因"违规操作"
具体请查看互助需知
我知道了
×
提示
确定
请完成安全验证×
copy
已复制链接
快去分享给好友吧!
我知道了
右上角分享
点击右上角分享
0
联系我们:info@booksci.cn Book学术提供免费学术资源搜索服务,方便国内外学者检索中英文文献。致力于提供最便捷和优质的服务体验。 Copyright © 2023 布克学术 All rights reserved.
京ICP备2023020795号-1
ghs 京公网安备 11010802042870号
Book学术文献互助
Book学术文献互助群
群 号:604180095
Book学术官方微信