亚油酸在子宫内膜癌细胞和子宫内膜癌转基因模型中具有抗增殖和抗侵袭活性。

IF 4.6 4区 医学 Q2 ONCOLOGY
Cancer Biology & Therapy Pub Date : 2024-12-31 Epub Date: 2024-03-11 DOI:10.1080/15384047.2024.2325130
Jianqing Qiu, Ziyi Zhao, Hongyan Suo, Sarah E Paraghamian, Gabrielle M Hawkins, Wenchuan Sun, Xin Zhang, Tianran Hao, Beor Deng, Xiaochang Shen, Chunxiao Zhou, Victoria Bae-Jump
{"title":"亚油酸在子宫内膜癌细胞和子宫内膜癌转基因模型中具有抗增殖和抗侵袭活性。","authors":"Jianqing Qiu, Ziyi Zhao, Hongyan Suo, Sarah E Paraghamian, Gabrielle M Hawkins, Wenchuan Sun, Xin Zhang, Tianran Hao, Beor Deng, Xiaochang Shen, Chunxiao Zhou, Victoria Bae-Jump","doi":"10.1080/15384047.2024.2325130","DOIUrl":null,"url":null,"abstract":"<p><p>Emerging evidence has provided considerable insights into the integral function of reprogramming fatty acid metabolism in the carcinogenesis and progression of endometrial cancer. Linoleic acid, an essential fatty acid with the highest consumption in the Western diet regimen, has shown pro-tumorigenic or anti-tumorigenic effects on tumor cell growth and invasion in multiple types of cancer. However, the biological role of linoleic acid in endometrial cancer remains unclear. In the present study, we aimed to investigate the functional impact of linoleic acid on cell proliferation, invasion, and tumor growth in endometrial cancer cells and in a transgenic mouse model of endometrial cancer. The results showed that Linoleic acid significantly inhibited the proliferation of endometrial cancer cells in a dose-dependent manner. The treatment of HEC-1A and KLE cells with linoleic acid effectively increased intracellular reactive oxygen species (ROS) production, decreased mitochondrial membrane potential, caused cell cycle G1 arrest, and induced intrinsic and extrinsic apoptosis pathways. The anti-invasive ability of linoleic acid was found to be associated with the epithelial-mesenchymal transition process in both cell lines, including the decreased expression of N-cadherin, snail, and vimentin. Furthermore, treatment of <i>Lkb1</i><sup><i>fl/fl</i></sup><i>p53</i><sup><i>fl/fl</i></sup> transgenic mice with linoleic acid for four weeks significantly reduced the growth of endometrial tumors and decreased the expression of VEGF, vimentin, Ki67, and cyclin D1 in tumor tissues. Our findings demonstrate that linoleic acid exhibits anti-proliferative and anti-invasive activities in endometrial cancer cell lines and the <i>Lkb1</i><sup><i>fl/fl</i></sup><i>p53</i><sup><i>fl/fl</i></sup> mouse model of endometrial cancer, thus providing a pre-clinical basis for future dietary interventions with linoleic acid in endometrial cancer.</p>","PeriodicalId":9536,"journal":{"name":"Cancer Biology & Therapy","volume":"25 1","pages":"2325130"},"PeriodicalIF":4.6000,"publicationDate":"2024-12-31","publicationTypes":"Journal Article","fieldsOfStudy":null,"isOpenAccess":false,"openAccessPdf":"https://www.ncbi.nlm.nih.gov/pmc/articles/PMC10936646/pdf/","citationCount":"0","resultStr":"{\"title\":\"Linoleic acid exhibits anti-proliferative and anti-invasive activities in endometrial cancer cells and a transgenic model of endometrial cancer.\",\"authors\":\"Jianqing Qiu, Ziyi Zhao, Hongyan Suo, Sarah E Paraghamian, Gabrielle M Hawkins, Wenchuan Sun, Xin Zhang, Tianran Hao, Beor Deng, Xiaochang Shen, Chunxiao Zhou, Victoria Bae-Jump\",\"doi\":\"10.1080/15384047.2024.2325130\",\"DOIUrl\":null,\"url\":null,\"abstract\":\"<p><p>Emerging evidence has provided considerable insights into the integral function of reprogramming fatty acid metabolism in the carcinogenesis and progression of endometrial cancer. Linoleic acid, an essential fatty acid with the highest consumption in the Western diet regimen, has shown pro-tumorigenic or anti-tumorigenic effects on tumor cell growth and invasion in multiple types of cancer. However, the biological role of linoleic acid in endometrial cancer remains unclear. In the present study, we aimed to investigate the functional impact of linoleic acid on cell proliferation, invasion, and tumor growth in endometrial cancer cells and in a transgenic mouse model of endometrial cancer. The results showed that Linoleic acid significantly inhibited the proliferation of endometrial cancer cells in a dose-dependent manner. The treatment of HEC-1A and KLE cells with linoleic acid effectively increased intracellular reactive oxygen species (ROS) production, decreased mitochondrial membrane potential, caused cell cycle G1 arrest, and induced intrinsic and extrinsic apoptosis pathways. The anti-invasive ability of linoleic acid was found to be associated with the epithelial-mesenchymal transition process in both cell lines, including the decreased expression of N-cadherin, snail, and vimentin. Furthermore, treatment of <i>Lkb1</i><sup><i>fl/fl</i></sup><i>p53</i><sup><i>fl/fl</i></sup> transgenic mice with linoleic acid for four weeks significantly reduced the growth of endometrial tumors and decreased the expression of VEGF, vimentin, Ki67, and cyclin D1 in tumor tissues. Our findings demonstrate that linoleic acid exhibits anti-proliferative and anti-invasive activities in endometrial cancer cell lines and the <i>Lkb1</i><sup><i>fl/fl</i></sup><i>p53</i><sup><i>fl/fl</i></sup> mouse model of endometrial cancer, thus providing a pre-clinical basis for future dietary interventions with linoleic acid in endometrial cancer.</p>\",\"PeriodicalId\":9536,\"journal\":{\"name\":\"Cancer Biology & Therapy\",\"volume\":\"25 1\",\"pages\":\"2325130\"},\"PeriodicalIF\":4.6000,\"publicationDate\":\"2024-12-31\",\"publicationTypes\":\"Journal Article\",\"fieldsOfStudy\":null,\"isOpenAccess\":false,\"openAccessPdf\":\"https://www.ncbi.nlm.nih.gov/pmc/articles/PMC10936646/pdf/\",\"citationCount\":\"0\",\"resultStr\":null,\"platform\":\"Semanticscholar\",\"paperid\":null,\"PeriodicalName\":\"Cancer Biology & Therapy\",\"FirstCategoryId\":\"3\",\"ListUrlMain\":\"https://doi.org/10.1080/15384047.2024.2325130\",\"RegionNum\":4,\"RegionCategory\":\"医学\",\"ArticlePicture\":[],\"TitleCN\":null,\"AbstractTextCN\":null,\"PMCID\":null,\"EPubDate\":\"2024/3/11 0:00:00\",\"PubModel\":\"Epub\",\"JCR\":\"Q2\",\"JCRName\":\"ONCOLOGY\",\"Score\":null,\"Total\":0}","platform":"Semanticscholar","paperid":null,"PeriodicalName":"Cancer Biology & Therapy","FirstCategoryId":"3","ListUrlMain":"https://doi.org/10.1080/15384047.2024.2325130","RegionNum":4,"RegionCategory":"医学","ArticlePicture":[],"TitleCN":null,"AbstractTextCN":null,"PMCID":null,"EPubDate":"2024/3/11 0:00:00","PubModel":"Epub","JCR":"Q2","JCRName":"ONCOLOGY","Score":null,"Total":0}
引用次数: 0

摘要

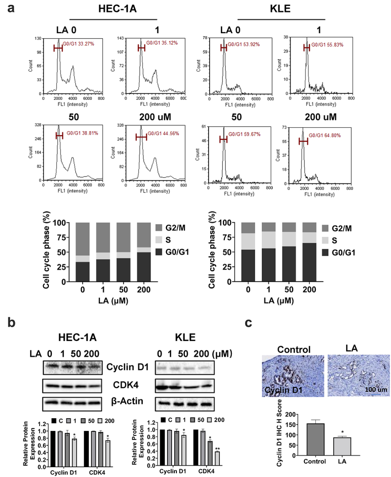
新出现的证据使人们对脂肪酸代谢重编程在子宫内膜癌的发生和发展过程中的整体功能有了更深入的了解。亚油酸是西方膳食中消耗量最高的一种必需脂肪酸,在多种癌症中对肿瘤细胞的生长和侵袭具有促癌或抗癌作用。然而,亚油酸在子宫内膜癌中的生物学作用仍不清楚。本研究旨在探讨亚油酸对子宫内膜癌细胞和子宫内膜癌转基因小鼠模型的细胞增殖、侵袭和肿瘤生长的功能性影响。结果表明,亚油酸以剂量依赖的方式显著抑制了子宫内膜癌细胞的增殖。亚油酸处理HEC-1A和KLE细胞能有效增加细胞内活性氧(ROS)的产生,降低线粒体膜电位,导致细胞周期G1停滞,并诱导细胞内、外凋亡通路。研究发现,亚油酸的抗侵袭能力与两种细胞系的上皮-间质转化过程有关,包括N-钙粘连蛋白、蜗牛和波形蛋白的表达减少。此外,用亚油酸治疗Lkb1fl/flp53fl/fl转基因小鼠四周,可显著减少子宫内膜肿瘤的生长,并降低肿瘤组织中血管内皮生长因子、波形蛋白、Ki67和细胞周期蛋白D1的表达。我们的研究结果表明,亚油酸在子宫内膜癌细胞系和Lkb1fl/flp53fl/fl子宫内膜癌小鼠模型中具有抗增殖和抗侵袭活性,从而为今后用亚油酸对子宫内膜癌进行膳食干预提供了临床前基础。
本文章由计算机程序翻译,如有差异,请以英文原文为准。

Linoleic acid exhibits anti-proliferative and anti-invasive activities in endometrial cancer cells and a transgenic model of endometrial cancer.

Linoleic acid exhibits anti-proliferative and anti-invasive activities in endometrial cancer cells and a transgenic model of endometrial cancer.

Linoleic acid exhibits anti-proliferative and anti-invasive activities in endometrial cancer cells and a transgenic model of endometrial cancer.

Linoleic acid exhibits anti-proliferative and anti-invasive activities in endometrial cancer cells and a transgenic model of endometrial cancer.

Emerging evidence has provided considerable insights into the integral function of reprogramming fatty acid metabolism in the carcinogenesis and progression of endometrial cancer. Linoleic acid, an essential fatty acid with the highest consumption in the Western diet regimen, has shown pro-tumorigenic or anti-tumorigenic effects on tumor cell growth and invasion in multiple types of cancer. However, the biological role of linoleic acid in endometrial cancer remains unclear. In the present study, we aimed to investigate the functional impact of linoleic acid on cell proliferation, invasion, and tumor growth in endometrial cancer cells and in a transgenic mouse model of endometrial cancer. The results showed that Linoleic acid significantly inhibited the proliferation of endometrial cancer cells in a dose-dependent manner. The treatment of HEC-1A and KLE cells with linoleic acid effectively increased intracellular reactive oxygen species (ROS) production, decreased mitochondrial membrane potential, caused cell cycle G1 arrest, and induced intrinsic and extrinsic apoptosis pathways. The anti-invasive ability of linoleic acid was found to be associated with the epithelial-mesenchymal transition process in both cell lines, including the decreased expression of N-cadherin, snail, and vimentin. Furthermore, treatment of Lkb1fl/flp53fl/fl transgenic mice with linoleic acid for four weeks significantly reduced the growth of endometrial tumors and decreased the expression of VEGF, vimentin, Ki67, and cyclin D1 in tumor tissues. Our findings demonstrate that linoleic acid exhibits anti-proliferative and anti-invasive activities in endometrial cancer cell lines and the Lkb1fl/flp53fl/fl mouse model of endometrial cancer, thus providing a pre-clinical basis for future dietary interventions with linoleic acid in endometrial cancer.

求助全文
通过发布文献求助,成功后即可免费获取论文全文。 去求助
来源期刊
Cancer Biology & Therapy
Cancer Biology & Therapy 医学-肿瘤学
CiteScore
7.00
自引率
0.00%
发文量
60
审稿时长
2.3 months
期刊介绍: Cancer, the second leading cause of death, is a heterogenous group of over 100 diseases. Cancer is characterized by disordered and deregulated cellular and stromal proliferation accompanied by reduced cell death with the ability to survive under stresses of nutrient and growth factor deprivation, hypoxia, and loss of cell-to-cell contacts. At the molecular level, cancer is a genetic disease that develops due to the accumulation of mutations over time in somatic cells. The phenotype includes genomic instability and chromosomal aneuploidy that allows for acceleration of genetic change. Malignant transformation and tumor progression of any cell requires immortalization, loss of checkpoint control, deregulation of growth, and survival. A tremendous amount has been learned about the numerous cellular and molecular genetic changes and the host-tumor interactions that accompany tumor development and progression. It is the goal of the field of Molecular Oncology to use this knowledge to understand cancer pathogenesis and drug action, as well as to develop more effective diagnostic and therapeutic strategies for cancer. This includes preventative strategies as well as approaches to treat metastases. With the availability of the human genome sequence and genomic and proteomic approaches, a wealth of tools and resources are generating even more information. The challenge will be to make biological sense out of the information, to develop appropriate models and hypotheses and to translate information for the clinicians and the benefit of their patients. Cancer Biology & Therapy aims to publish original research on the molecular basis of cancer, including articles with translational relevance to diagnosis or therapy. We will include timely reviews covering the broad scope of the journal. The journal will also publish op-ed pieces and meeting reports of interest. The goal is to foster communication and rapid exchange of information through timely publication of important results using traditional as well as electronic formats. The journal and the outstanding Editorial Board will strive to maintain the highest standards for excellence in all activities to generate a valuable resource.
×
引用
GB/T 7714-2015
复制
MLA
复制
APA
复制
导出至
BibTeX EndNote RefMan NoteFirst NoteExpress
×
提示
您的信息不完整,为了账户安全,请先补充。
现在去补充
×
提示
您因"违规操作"
具体请查看互助需知
我知道了
×
提示
确定
请完成安全验证×
copy
已复制链接
快去分享给好友吧!
我知道了
右上角分享
点击右上角分享
0
联系我们:info@booksci.cn Book学术提供免费学术资源搜索服务,方便国内外学者检索中英文文献。致力于提供最便捷和优质的服务体验。 Copyright © 2023 布克学术 All rights reserved.
京ICP备2023020795号-1
ghs 京公网安备 11010802042870号
Book学术文献互助
Book学术文献互助群
群 号:604180095
Book学术官方微信